2024年新高考语文资料板块10 写作 课时95 精巧构思,曲笔叙事——匠心独运,行文跌宕.docx本文件免费下载 【共6页】

2024年新高考语文资料板块10 写作 课时95 精巧构思,曲笔叙事——匠心独运,行文跌宕.docx
2024年新高考语文资料板块10 写作 课时95 精巧构思,曲笔叙事——匠心独运,行文跌宕.docx
2024年新高考语文资料板块10 写作 课时95 精巧构思,曲笔叙事——匠心独运,行文跌宕.docx
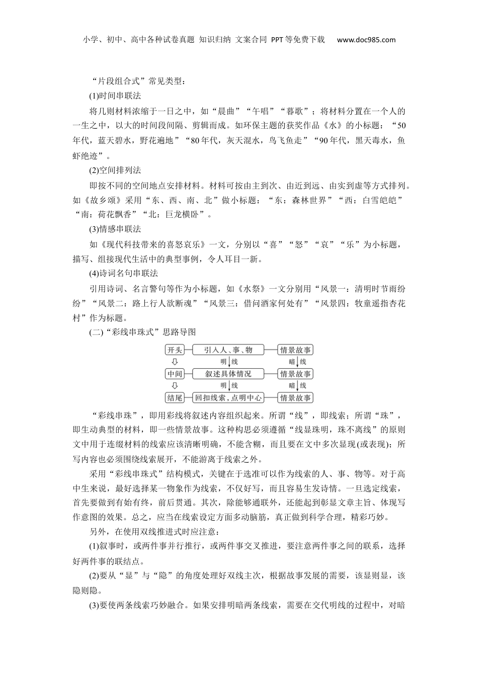
小学、初中、高中各种试卷真题知识归纳文案合同PPT等免费下载www.doc985.com课时95精巧构思,曲笔叙事——匠心,行文跌宕独运复习任务1.掌握记叙文构思的主要技巧。2.掌握记叙文叙事曲折的技巧。知识图要活动一记叙文构思技巧记叙文的谋篇布局可以说是文章的骨架,能够吸引人的谋篇布局贵在巧设计、妙安排,关键在“巧妙”上做文章。巧妙来源于对生活的真正体验、深切感悟,来源于对真实生活的高度概括或浓缩,来源于人人心中都有但笔下皆无的独特与新颖。(一)“片段组合式”思路导图“片段组合式”结构,是指作者根据散文主旨的需要,截取生活中比较典型的几个人物、场景、事件等,依托于时间、空间、古诗文、名言警句、数字、符号等,将材料进行串联,组合成文的结构方式。“片段组合式”结构所选片段,无论是人物生活片段、景物描写片段,还是故事抒情片段,都要服从于文章主旨的需要。片段、场景之间的人物、事物等可以不同,但其思想情感等方面应是相通的,应共同为表达主题思想服务。在一篇文章中,精心设计的片段组合有两种妙处:第一,既可以减少过渡性文字,又可以使文章疏密有致,使卷面赏心悦目第二,简洁的片段能让读者迅速明白文章要领。采用“片段组合式”结构的文章往往具有较强的文学性,作者的创作个性也往往通过对生活片段等艺术性的剪裁得以体现。小学、初中、高中各种试卷真题知识归纳文案合同PPT等免费下载www.doc985.com“片段组合式”常见类型:(1)时间串联法将几则材料浓缩于一日之中,如“晨曲”“午唱”“暮歌”;将材料分置在一个人的一生之中,以大的时间段间隔、剪辑而成。如环保主题的获奖作品《水》的小标题:“50年代,蓝天碧水,野花遍地”“80年代,灰天混水,鸟飞鱼走”“90年代,黑天毒水,鱼虾绝迹”。(2)空间排列法即按不同的空间地点安排材料。材料可按由主到次、由近到远、由实到虚等方式排列。如《故乡颂》采用“东、西、南、北”做小标题:“东:森林世界”“西:白雪皑皑”“南:荷花飘香”“北:巨龙横卧”。(3)情感串联法如《现代科技带来的喜怒哀乐》一文,分别以“喜”“怒”“哀”“乐”为小标题,描写、组接现代生活中的典型事例,令人耳目一新。(4)诗词名句串联法引用诗词、名言警句等作为小标题,如《水祭》一文分别用“风景一:清明时节雨纷纷”“风景二:路上行人欲断魂”“风景三:借问酒家何处有”“风景四:牧童遥指杏花村”作为标题。(二)“彩线串珠式”思路导图“彩线串珠”,即用彩线将叙述内容组织起来。所谓“线”,即线索;所谓“珠”,即生动典型的材料,即一些情景故事。这种构思必须遵循“线显珠明,珠不离线”的原则文中用于连缀材料的线索应该清晰明确,不能含糊,而且要在文中多次显现(或表现);所写内容也必须围绕线索展开,不能游离于线索之外。采用“彩线串珠式”结构模式,关键在于选准可以作为线索的人、事、物等。对于高中生来说,最好选择某一物象作为线索,不仅好写,而且容易生发诗情。一旦选定线索,首先要做到有始有终,前后贯通。其次,除能够通联外,还能起到彰显文章主旨、体现写作意图的效果。总之,应当在线索设定方面多动脑筋,真正做到科学合理,精彩巧妙。另外,在使用双线推进式时应注意:(1)叙事时,或两件事并行推行,或两件事交叉推进,要注意两件事之间的联系,选择好两件事的联结点。(2)要从“显”与“隐”的角度处理好双线主次,根据故事发展的需要,该显则显,该隐则隐。(3)要使两条线索巧妙融合。如果安排明暗两条线索,需要在交代明线的过程中,对暗小学、初中、高中各种试卷真题知识归纳文案合同PPT等免费下载www.doc985.com线有一些提示。(三)“倒叙式”思路导图“倒叙式”结构,是先将事件的结局或事件中最突出的片段提在前面,然后再按照事件发展的顺序来进行叙述的一种结构模式。采用这种结构模式,既能使文章结构富有变化引人入胜;又能制造悬念,使情节先声夺人,激发读者追根溯源的兴趣;同时,又可使文章重点突出,避免语言上的平铺直叙。“倒叙式”结构主要有三种表现形式:(1)结局提前,后述过程。文章开头先把事情的结果写出来,然后再回过头来叙述事情发生的原因...

1、当您付费下载文档后,您只拥有了使用权限,并不意味着购买了版权,文档只能用于自身使用,不得用于其他商业用途(如 [转卖]进行直接盈利或[编辑后售卖]进行间接盈利)。
2、本站所有内容均由合作方或网友上传,本站不对文档的完整性、权威性及其观点立场正确性做任何保证或承诺!文档内容仅供研究参考,付费前请自行鉴别。
3、如文档内容存在违规,或者侵犯商业秘密、侵犯著作权等,请点击“违规举报”。

碎片内容

与本文档类似文档
2024年新高考语文资料知识清单七 古代文化常识分类助记.doc
2024年新高考语文资料知识清单七 古代文化常识分类助记.doc
免费
0下载
2024年新高考语文资料专题33 驳论要切中要害(练习)-2024年高考语文二轮复习讲练测(新教材新高考) (原卷版).docx
2024年新高考语文资料专题33 驳论要切中要害(练习)-2024年高考语文二轮复习讲练测(新教材新高考) (原卷版).docx
免费
0下载
2025年新高考语文复习  板块一 对点练案1 理解推断信息.docx
2025年新高考语文复习 板块一 对点练案1 理解推断信息.docx
免费
0下载
高考语文复习 人民日报2024年10月经典金句、时事热点评论精选-备战2025年高考语文写作之素材聚宝盆(全国通用).docx
高考语文复习 人民日报2024年10月经典金句、时事热点评论精选-备战2025年高考语文写作之素材聚宝盆(全国通用).docx
免费
0下载
高考语文复习 专题10:语言表达准确、鲜明、生动(原卷版)-【上好课】2025年高考语文一轮复习知识清单.docx
高考语文复习 专题10:语言表达准确、鲜明、生动(原卷版)-【上好课】2025年高考语文一轮复习知识清单.docx
免费
0下载
【免费下载】2009年浙江高考语文(原卷版).doc
【免费下载】2009年浙江高考语文(原卷版).doc
免费
0下载
二轮专项分层特训卷·语文小题组合短平快16.doc
二轮专项分层特训卷·语文小题组合短平快16.doc
免费
1下载
2011年海南高考语文试题及答案.doc
2011年海南高考语文试题及答案.doc
免费
4下载
2024年新高考语文资料专题07 信息类阅读题型归类-2024年高考语文二轮热点题型归纳与变式演练(新高考专用)(原卷版).docx
2024年新高考语文资料专题07 信息类阅读题型归类-2024年高考语文二轮热点题型归纳与变式演练(新高考专用)(原卷版).docx
免费
0下载
2020-2021学年上海市闵行区高三(上)期末语文试卷(一模).doc
2020-2021学年上海市闵行区高三(上)期末语文试卷(一模).doc
免费
0下载
9.淮安市高中校协作体2022∽2023学年度第一学期高一期中考试语文试题.pdf
9.淮安市高中校协作体2022∽2023学年度第一学期高一期中考试语文试题.pdf
免费
24下载
2021年高考语文真题(全国乙卷)(解析版)word版.docx
2021年高考语文真题(全国乙卷)(解析版)word版.docx
免费
16下载
精品解析:江苏省南通市2023-2024学年高三10月月考语文试题(原卷版).docx
精品解析:江苏省南通市2023-2024学年高三10月月考语文试题(原卷版).docx
免费
0下载
高考语文模拟卷(广东专用)模拟卷01(广东专用)(参考答案).docx
高考语文模拟卷(广东专用)模拟卷01(广东专用)(参考答案).docx
免费
0下载
2024版《大考卷》全程考评特训卷·语文【新教材】文化常识读与练4.docx
2024版《大考卷》全程考评特训卷·语文【新教材】文化常识读与练4.docx
免费
12下载
高中语文 选择性必修·中册(1)选择性必修·中册(1)  基础过关训练 12.docx
高中语文 选择性必修·中册(1)选择性必修·中册(1) 基础过关训练 12.docx
免费
23下载
2019年高考语文试卷(上海)(春考)(空白卷) (1).docx
2019年高考语文试卷(上海)(春考)(空白卷) (1).docx
免费
0下载
高考语文一轮复习讲义(新教材)识记五 古代文化常识.docx
高考语文一轮复习讲义(新教材)识记五 古代文化常识.docx
免费
3下载
2015年高考语文试卷(安徽)(解析卷).doc
2015年高考语文试卷(安徽)(解析卷).doc
免费
0下载
2024年新高考语文 专题16+辨析文言词语和文化常识(课件)-2024年高考语文二轮复习讲练测(新教材新高考).pptx
2024年新高考语文 专题16+辨析文言词语和文化常识(课件)-2024年高考语文二轮复习讲练测(新教材新高考).pptx
免费
0下载
我的小文库
实名认证
内容提供者

提供高质量免费文档试卷下载,如果满意请告诉您身边的人,如果不满意请告诉我们,您的意见对于我们很重要,是我们不断进步的动力

阅读排行

确认删除?
回到顶部
客服号
  • 客服QQ点击这里给我发消息
QQ群
  • QQ群点击这里加入QQ群
提交所需资料详情,我们来帮找资料