2024年新高考语文资料板块1 信息类阅读 课时2 分析思路结构——紧扣论点,层清意准.docx本文件免费下载 【共17页】

2024年新高考语文资料板块1 信息类阅读 课时2 分析思路结构——紧扣论点,层清意准.docx
2024年新高考语文资料板块1 信息类阅读 课时2 分析思路结构——紧扣论点,层清意准.docx
2024年新高考语文资料板块1 信息类阅读 课时2 分析思路结构——紧扣论点,层清意准.docx
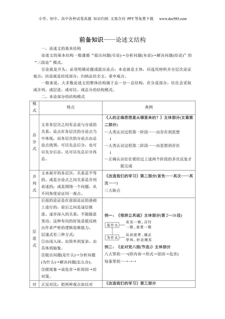
小学、初中、高中各种试卷真题知识归纳文案合同PPT等免费下载www.doc985.com课时2分析思路结构——扣点,意准紧论层清复习任务1.了解论述类文本常见的结构形式,在阅读中能够快速而准确地梳理文本行文思路、论证结构。2.掌握答论证思路结构题的要求和规范。考情微观年份卷别提问方式考查角度命题特点2021年新高考Ⅰ卷4.请简要分析材料一和材料二的论证思路。(4分)分析两则材料的论述思路①梳理、分析论证思路、结构是新高考卷的必考题,足见命题者对考生分析论证思路、结构能力的重视。②题干用语相对灵活。“行文脉络”重在思路的梳理;“论证思路”多了论证中心与论证角度的要求;“论证结构”多了结构特点的说明。无论使用什么样的题干用语,能够准确梳理行文脉络的本质要求不会变化。2021年新高考Ⅱ卷4.请简要分析文章的论证结构。(4分)分析全文的论证结构2020年新高考Ⅰ卷5.请简要梳理材料一的行文脉络。(6分)分析单则材料的论述思路知识图要小学、初中、高中各种试卷真题知识归纳文案合同PPT等免费下载www.doc985.com前备知识——论述文结构一、论述文的基本结构论述文的基本结构一般遵循“提出问题(引论)→分析问题(本论)→解决问题(结论)”的“三段论”模式。引论就是开头,必须明确论题或提出论点;本论就是主体,应选用材料并分层次论证观点;结论就是结尾部分,归纳总结全文,重申观点。一般来说,大多数论述文的整体结构属于总—分—总结构,在分说部分,往往会采取或并列、或层进、或对比、或总分的结构模式。二、本论部分的结构模式模式特点典例总分式文章各层次之间有总说与分说的关系,论点在各层次的分论点当中体现,而各层次的分论点由总论点统领,可以先总后分,也可以先分后总,还可以先总后分再总。《人的正确思想是从哪里来的?》主体部分(文章第二部分)—人类认识过程第一阶段——由存在到思想↓—人类认识过程第二阶段——由思想到存在↓—正确认识往往要经过上述两个阶段的多次反复才能完成并列式文本展开的各层次,关系是平等的。或是分论点之间关系是并列表述的;或是围绕一个问题,从不同角度论证同一观点。《改造我们的学习》第二部分(首先……其次……其次……)三大缺点层进式后面的论证是在前面论证的基础上进行的,前后之间是逐层推进、逐步深入的关系,不能随意变动。这种布局的好处是能反映出作者严密的逻辑思维能力。层递式有三种方式:①由浅入深、由简单到复杂、由具体到抽象。②提出问题(是什么)→分析问题(为什么)→解决问题(怎么办)。③摆现象→说危害→析原因→给对策。例一:《修辞立其诚》主体部分(第2~10段)例二:《反对党八股(节选)》主体部分八大罪状—→(即内容→形式→原因→危害)每条罪状—→→→对正反对比:把两种观点加以对《改造我们的学习》第三部分小学、初中、高中各种试卷真题知识归纳文案合同PPT等免费下载www.doc985.com照式比,通过二者的对比,突出论证其中一方面的正确性。往往一方面用墨较多,作为论证的重点;而另一方面着墨较少,只作陪衬。两种对立的态度破立式:“破”(驳)就是分析、评论或驳斥,指出其错误之处。“立”就是确立自己的观点。破(驳)立结合形式:先破后立;先立后破;边立边破。《拿来主义》破:闭关主义、送去主义↓立:拿来主义活动一体验真题,把握思路(2021·新高考Ⅰ)阅读下面的文字,完成后面任务。材料一:①十八世德者辛的《拉孔》是近代理文中第一部重要著作。前纪国学莱奥诗画论献从人相信同,直到辛才提出丰富的例,用人的雄,们诗画质莱证动辩明不同说诗画并质。②据,希腊人了回海,兵攻特洛伊城,十年不下。最后他佯逃,留传说为夺伦举围们着一匹腹埋伏精兵的大木在城外,特洛伊人看木,把移到城。典祭官拉孔内马见马它内奥当力阻,留下木是希腊人的。他番忠告激怒了偏心于希腊人的天神。拉时极劝说马诡计这当奥孔典祭,河里就爬出大蛇,把拉孔和他的子一死了。时两条奥两个儿齐绞③是人吉尔《伊尼特》第二卷里最有名的一段。十六世在的拉这罗马诗维纪罗马发现孔雕像似以段史本。辛拿段和雕像互,几重要的点。奥这诗为蓝莱这诗较发现个异因要解为些点,他才提出。释这异诗画异质...

1、当您付费下载文档后,您只拥有了使用权限,并不意味着购买了版权,文档只能用于自身使用,不得用于其他商业用途(如 [转卖]进行直接盈利或[编辑后售卖]进行间接盈利)。
2、本站所有内容均由合作方或网友上传,本站不对文档的完整性、权威性及其观点立场正确性做任何保证或承诺!文档内容仅供研究参考,付费前请自行鉴别。
3、如文档内容存在违规,或者侵犯商业秘密、侵犯著作权等,请点击“违规举报”。

碎片内容

与本文档类似文档
2024年新高考语文资料知识清单七 古代文化常识分类助记.doc
2024年新高考语文资料知识清单七 古代文化常识分类助记.doc
免费
0下载
2024年新高考语文资料专题33 驳论要切中要害(练习)-2024年高考语文二轮复习讲练测(新教材新高考) (原卷版).docx
2024年新高考语文资料专题33 驳论要切中要害(练习)-2024年高考语文二轮复习讲练测(新教材新高考) (原卷版).docx
免费
0下载
2025年新高考语文复习  板块一 对点练案1 理解推断信息.docx
2025年新高考语文复习 板块一 对点练案1 理解推断信息.docx
免费
0下载
高考语文复习 人民日报2024年10月经典金句、时事热点评论精选-备战2025年高考语文写作之素材聚宝盆(全国通用).docx
高考语文复习 人民日报2024年10月经典金句、时事热点评论精选-备战2025年高考语文写作之素材聚宝盆(全国通用).docx
免费
0下载
高考语文复习 专题10:语言表达准确、鲜明、生动(原卷版)-【上好课】2025年高考语文一轮复习知识清单.docx
高考语文复习 专题10:语言表达准确、鲜明、生动(原卷版)-【上好课】2025年高考语文一轮复习知识清单.docx
免费
0下载
【免费下载】2009年浙江高考语文(原卷版).doc
【免费下载】2009年浙江高考语文(原卷版).doc
免费
0下载
二轮专项分层特训卷·语文小题组合短平快16.doc
二轮专项分层特训卷·语文小题组合短平快16.doc
免费
1下载
2011年海南高考语文试题及答案.doc
2011年海南高考语文试题及答案.doc
免费
4下载
2024年新高考语文资料专题07 信息类阅读题型归类-2024年高考语文二轮热点题型归纳与变式演练(新高考专用)(原卷版).docx
2024年新高考语文资料专题07 信息类阅读题型归类-2024年高考语文二轮热点题型归纳与变式演练(新高考专用)(原卷版).docx
免费
0下载
2020-2021学年上海市闵行区高三(上)期末语文试卷(一模).doc
2020-2021学年上海市闵行区高三(上)期末语文试卷(一模).doc
免费
0下载
9.淮安市高中校协作体2022∽2023学年度第一学期高一期中考试语文试题.pdf
9.淮安市高中校协作体2022∽2023学年度第一学期高一期中考试语文试题.pdf
免费
24下载
2021年高考语文真题(全国乙卷)(解析版)word版.docx
2021年高考语文真题(全国乙卷)(解析版)word版.docx
免费
16下载
精品解析:江苏省南通市2023-2024学年高三10月月考语文试题(原卷版).docx
精品解析:江苏省南通市2023-2024学年高三10月月考语文试题(原卷版).docx
免费
0下载
高考语文模拟卷(广东专用)模拟卷01(广东专用)(参考答案).docx
高考语文模拟卷(广东专用)模拟卷01(广东专用)(参考答案).docx
免费
0下载
2024版《大考卷》全程考评特训卷·语文【新教材】文化常识读与练4.docx
2024版《大考卷》全程考评特训卷·语文【新教材】文化常识读与练4.docx
免费
12下载
高中语文 选择性必修·中册(1)选择性必修·中册(1)  基础过关训练 12.docx
高中语文 选择性必修·中册(1)选择性必修·中册(1) 基础过关训练 12.docx
免费
23下载
2019年高考语文试卷(上海)(春考)(空白卷) (1).docx
2019年高考语文试卷(上海)(春考)(空白卷) (1).docx
免费
0下载
高考语文一轮复习讲义(新教材)识记五 古代文化常识.docx
高考语文一轮复习讲义(新教材)识记五 古代文化常识.docx
免费
3下载
2015年高考语文试卷(安徽)(解析卷).doc
2015年高考语文试卷(安徽)(解析卷).doc
免费
0下载
2024年新高考语文 专题16+辨析文言词语和文化常识(课件)-2024年高考语文二轮复习讲练测(新教材新高考).pptx
2024年新高考语文 专题16+辨析文言词语和文化常识(课件)-2024年高考语文二轮复习讲练测(新教材新高考).pptx
免费
0下载
我的小文库
实名认证
内容提供者

提供高质量免费文档试卷下载,如果满意请告诉您身边的人,如果不满意请告诉我们,您的意见对于我们很重要,是我们不断进步的动力

阅读排行

确认删除?
回到顶部
客服号
  • 客服QQ点击这里给我发消息
QQ群
  • QQ群点击这里加入QQ群
提交所需资料详情,我们来帮找资料