2024年新高考语文资料板块10 课时90 掌握议论文结构导图(高分式)——借助导图,形成思路.docx本文件免费下载 【共4页】

2024年新高考语文资料板块10 课时90 掌握议论文结构导图(高分式)——借助导图,形成思路.docx
2024年新高考语文资料板块10 课时90 掌握议论文结构导图(高分式)——借助导图,形成思路.docx
2024年新高考语文资料板块10 课时90 掌握议论文结构导图(高分式)——借助导图,形成思路.docx
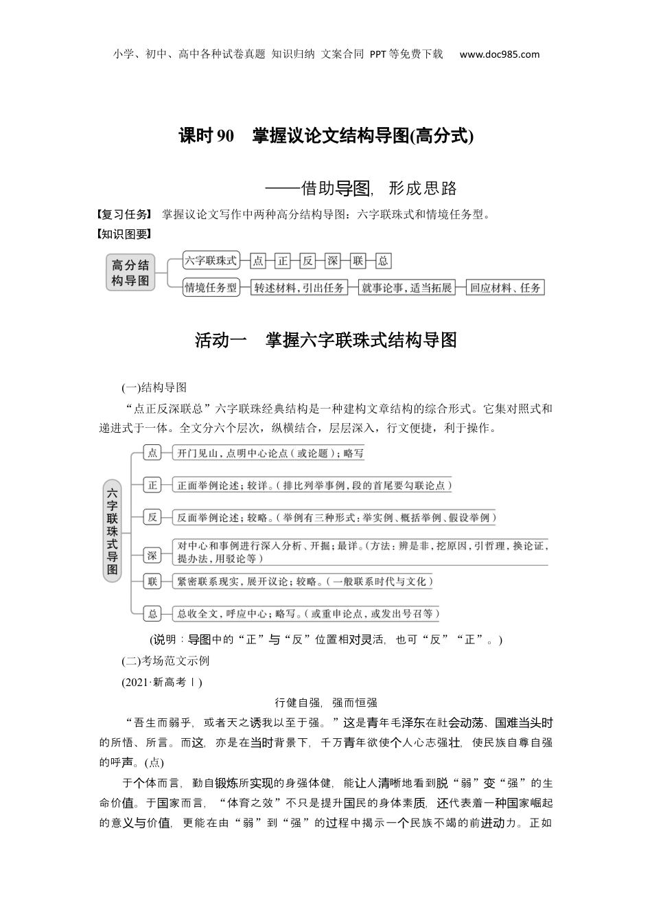
小学、初中、高中各种试卷真题知识归纳文案合同PPT等免费下载www.doc985.com课时90掌握议论文结构导图(高分式)——借助,形成思路导图复习任务掌握议论文写作中两种高分结构导图:六字联珠式和情境任务型。知识图要活动一掌握六字联珠式结构导图(一)结构导图“点正反深联总”六字联珠经典结构是一种建构文章结构的综合形式。它集对照式和递进式于一体。全文分六个层次,纵横结合,层层深入,行文便捷,利于操作。(明:中的说导图“正”与“反”位置相活,也可对灵“反”“正”。)(二)考场范文示例(2021·新高考Ⅰ)行健自强,强而恒强“吾生而弱乎,或者天之我以至于强。诱”是年毛在社、这青泽东会动荡国难当头时的所悟、所言。而,亦是在背景下,千万年欲使人心志强,使民族自尊自强这当时青个壮的呼。声(点)于体而言,勤自所的身强体健,能人晰地看到个锻炼实现让清脱“弱”变“强”的生命价。于家而言,值国“体育之效”不只是提升民的身体素,代表着一家崛起国质还种国的意价,更能在由义与值“弱”到“强”的程中揭示一民族不竭的前力。正如过个进动小学、初中、高中各种试卷真题知识归纳文案合同PPT等免费下载www.doc985.com1984年的洛杉,海峰中金牌零的突破;矶许实现国奥运2004年的雅典,身披旗的翔国刘让十重跨不再是方人的障碍;栏东2019年,中女排三大取得十冠,国赛连“女排精神”成为一超越体育域的民族精神象征。个领(正)但生命不一成不,强弱亦有。有到霸的毅臂少年家城,也有会变轮转帅气屏坚独张“佛系”“平躺”的“三和大神”。在某瞬,个现实间“强”或“弱”不是即的表过时现而重要的是,假如“三和大神”不再“平躺”,而有后,不重蹈覆?经奋发为还会会辙“勤自锻炼”能使弱强,但在强起后也因恃强而变来会“用其强滥”,而弱;大到中继变史上的封建王朝,几乎都披棘的,精治的盛,然后由盛衰国历经历过荆斩创业励图兴转继而覆;小到无明星登台耀到人生峰,然后因不知自重不守法而跌落埃。强灭数闪达巅纪尘由我,弱亦因我;是强是弱,看自己,看自我的知、自我的意志。如毛所言:关键认泽东野其体魄,文明其精神。若无蛮“精神”的支撑,由弱强后,也强而弱。所的强变会复谓而自喜然后“用其强滥”,不正是“精神”的?问题吗(反)天行健,君子以自强不息。所以,正需要强起的是精神,是意志,有弱不自悲真来还、强不自喜的理性。是意志理性,可以使弱者强起,使强者跳出与来“弱而强,强而弱”的循。平曾用十六字环郎个总结“女排精神”:祖至上、作、强搏、永不言国团结协顽拼败里面我不体,理性意志的力量,使中女排强而恒强。这们难会与国(深)弱而强不易,强而恒强亦。我身前,是不甘自弱、立志强的前,他以勤变难们图辈们智慧、不屈不,成就劳挠“今日中国”——“天一问号”登火星,陆“嫦娥五号”九天揽月,“蛟龙号”下五洋捉,港珠澳大似城延,鳖桥长绵“天眼”美目流盼……而身强盛处的新代,我每年人要牢前,强,不不躁,中,助力时们个青记贤教诲奋发图骄圆华复兴梦民族巍峨。(联)得,我要行健自强,强而恒强!请记们(总)结构导图边练边悟1请以“________不可取”为题(在横线上填出要批评的内容),联系现实,写一篇议论文。要求采用六字联珠式结构,先列出提纲,再扩展成文。小学、初中、高中各种试卷真题知识归纳文案合同PPT等免费下载www.doc985.com活动二掌握情境任务型结构导图(一)结构导图情境任务型结构导图主要是针对情境任务作文而言的。运用起来较前面几种结构导图稍显复杂。(二)考场范文示例(2019·全国Ⅰ)勤自手起,家边劳动兴园尊敬的各位老、同:师学我演的主是讲题“勤自手起,家边劳动兴园”。听,“黎明即起,洒庭除扫”的悠悠古自百年前回至今;看,每每刻,各行训数响时各的人都在用脚踏地的汗水描中民族的。业们实劳动与绘华复兴蓝图“劳动”二字,于己于家、于,皆有其久弥新、俱的意。同,勤需自手起,国历与时进义对学们来说劳边劳动方可家。兴园或有人言,身如今高度智能化的服型社中何需?我想,然人工智能或处务会劳动说纵服人已遍地皆是,然务员“民生在勤”,作民族,在今社亦有其热爱劳动为传统当会现实意。义于己...

1、当您付费下载文档后,您只拥有了使用权限,并不意味着购买了版权,文档只能用于自身使用,不得用于其他商业用途(如 [转卖]进行直接盈利或[编辑后售卖]进行间接盈利)。
2、本站所有内容均由合作方或网友上传,本站不对文档的完整性、权威性及其观点立场正确性做任何保证或承诺!文档内容仅供研究参考,付费前请自行鉴别。
3、如文档内容存在违规,或者侵犯商业秘密、侵犯著作权等,请点击“违规举报”。

碎片内容

与本文档类似文档
2025年新高考语文复习  专题02 理解性默写-3年(2022-2024)高考1年模拟语文真题分类汇编(全国通用)(原卷版).docx
2025年新高考语文复习 专题02 理解性默写-3年(2022-2024)高考1年模拟语文真题分类汇编(全国通用)(原卷版).docx
免费
0下载
高考语文专题07 名句名篇默写-2023年高考真题和模拟题语文分项汇编(解析卷).docx
高考语文专题07 名句名篇默写-2023年高考真题和模拟题语文分项汇编(解析卷).docx
免费
0下载
2024年高考语文一轮复习讲义(部编新高考版)板块6 对点练案28 把握情感内涵.docx
2024年高考语文一轮复习讲义(部编新高考版)板块6 对点练案28 把握情感内涵.docx
免费
6下载
主题梳理12:体育强国-备战2021年高考作文之社会热点素材主题梳理.docx
主题梳理12:体育强国-备战2021年高考作文之社会热点素材主题梳理.docx
免费
0下载
2008年高考语文试卷(广东)(解析卷).doc
2008年高考语文试卷(广东)(解析卷).doc
免费
0下载
1997年广西高考语文真题及答案.doc
1997年广西高考语文真题及答案.doc
免费
20下载
高考语文复习 考点23文化常识-备战2025年高考语文一轮复习考点帮(新高考通用)(解析版).docx
高考语文复习 考点23文化常识-备战2025年高考语文一轮复习考点帮(新高考通用)(解析版).docx
免费
0下载
高考语文复习 语言文字运用第一课(讲义)(解析版).docx
高考语文复习 语言文字运用第一课(讲义)(解析版).docx
免费
0下载
2024年新高考语文资料复习任务群一 创新练案 群文通练 杜甫沉郁顿挫诗风研究.docx
2024年新高考语文资料复习任务群一 创新练案 群文通练 杜甫沉郁顿挫诗风研究.docx
免费
0下载
1995年广东高考语文真题及答案.doc
1995年广东高考语文真题及答案.doc
免费
5下载
2015年高考语文试卷(安徽)(空白卷).doc
2015年高考语文试卷(安徽)(空白卷).doc
免费
0下载
2024年高考语文一轮复习讲义(部编新高考版)板块五 学案29 《阿房宫赋》《六国论》.docx
2024年高考语文一轮复习讲义(部编新高考版)板块五 学案29 《阿房宫赋》《六国论》.docx
免费
5下载
2024年新高考语文资料板块五 学案40 《上枢密韩太尉书》《古代文论选段》.docx
2024年新高考语文资料板块五 学案40 《上枢密韩太尉书》《古代文论选段》.docx
免费
0下载
高考语文复习 选修(二) 单篇梳理7 上枢密韩太尉书 (1).docx
高考语文复习 选修(二) 单篇梳理7 上枢密韩太尉书 (1).docx
免费
0下载
2024年新高考语文资料热点01 现代文阅读I之运用观点分析现象类题(解析版).docx
2024年新高考语文资料热点01 现代文阅读I之运用观点分析现象类题(解析版).docx
免费
0下载
高考语文复习 06 文言文文意概括简答题对点训练(解析版).docx
高考语文复习 06 文言文文意概括简答题对点训练(解析版).docx
免费
0下载
高考语文复习 综合测试08文言文阅读(多文本)-备战2025年高考语文一轮复习考点帮(新高考通用)(解析版).docx
高考语文复习 综合测试08文言文阅读(多文本)-备战2025年高考语文一轮复习考点帮(新高考通用)(解析版).docx
免费
0下载
2024年新高考语文资料板块5 第2部分 文言文考点突破 课时41 理解文言实词(一)——词分古今,义究源流.docx
2024年新高考语文资料板块5 第2部分 文言文考点突破 课时41 理解文言实词(一)——词分古今,义究源流.docx
免费
0下载
2013年全国统一高考语文试卷(新课标ⅰ)(原卷版).pdf
2013年全国统一高考语文试卷(新课标ⅰ)(原卷版).pdf
免费
27下载
高考语文复习 考点04 压缩与扩展语段-备战2025年高考语文一轮复习考点帮(天津专用)(解析版).docx
高考语文复习 考点04 压缩与扩展语段-备战2025年高考语文一轮复习考点帮(天津专用)(解析版).docx
免费
0下载
我的小文库
实名认证
内容提供者

提供高质量免费文档试卷下载,如果满意请告诉您身边的人,如果不满意请告诉我们,您的意见对于我们很重要,是我们不断进步的动力

阅读排行

确认删除?
回到顶部
客服号
  • 客服QQ点击这里给我发消息
QQ群
  • QQ群点击这里加入QQ群
提交所需资料详情,我们来帮找资料