2024年新高考语文资料板块10 课时94 掌握书信和读后感写作——言说方式,用心体悟.docx本文件免费下载 【共6页】

2024年新高考语文资料板块10 课时94 掌握书信和读后感写作——言说方式,用心体悟.docx
2024年新高考语文资料板块10 课时94 掌握书信和读后感写作——言说方式,用心体悟.docx
2024年新高考语文资料板块10 课时94 掌握书信和读后感写作——言说方式,用心体悟.docx
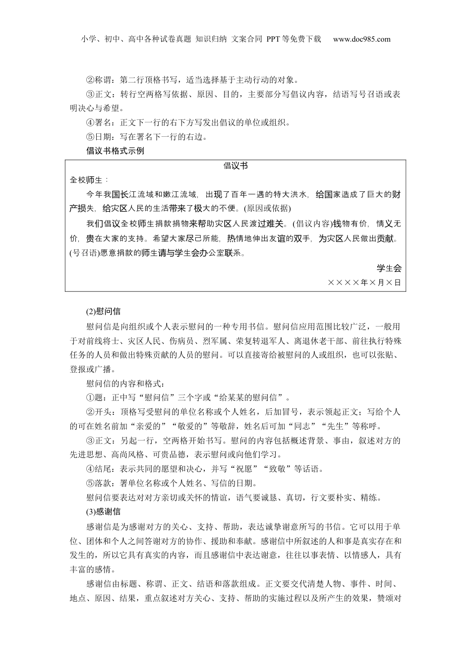
小学、初中、高中各种试卷真题知识归纳文案合同PPT等免费下载www.doc985.com课时94掌握书信和读后感写作——言方式,用心体悟说复习任务掌握书信和读后感的写法。知识图要活动一书信写作(一)书信文体格式1.一般书信(1)书信一般是写给关系密切的亲人或朋友的,书信体作文无形中会给人带来亲切温馨之感。(2)书信体是书面的“谈话”,常使用第一、第二人称,这样更便于直陈心迹,抒发真挚的情感。(3)书信体表达自由。它实质是各类文体和表达方式的变体。一篇书信体作文,既可记叙,也可议论,也可抒情,还可写成说明性文字。而且,谈天说地,选材组材天马行空,随意而发。(4)格式固定。小学、初中、高中各种试卷真题知识归纳文案合同PPT等免费下载www.doc985.com书信格式示例九天月志一腔情揽报国——致“跨越,再跨越”的航天英雄刘洋的洋姐姐:亲爱刘好!您我正在高考考上,在太空遨游的信。信的由一出于一向的崇敬场给远您写写缘则对您之情,二出于今年的高考文作文目。则语题的跨越,始于您2012年6月,行神舟九人行任,成中首位加人航执号载飞务为国参载天行的女航天。飞员……的跨越是一首浩歌,遏行云。您响……的再跨越是一首情,感天地。您诗动……祝您工作利、家幸福!顺阖的粉您丝×××2022年6月7日关于书信结尾的祝福用语,特别讲究得体。如给父母写信,宜用“叩请(恭请)金安(大安/冬安/福安)”;给老师写信,宜用“恭祝教祺(春安等)”;给编辑写信,宜用“恭祝编安(春安等)”;给同辈写信,宜用“顺祝愉快”;而给领导或单位写信,则用“此致敬礼”。2.特别书信——倡议书、慰问信、感谢信(1)倡议书倡议书是个人或集体首先公开提出某种建议,以推动某项任务或活动广泛开展的专用书信。倡议书的内容和格式:①题:第一行居中写明“倡议书”三个字。小学、初中、高中各种试卷真题知识归纳文案合同PPT等免费下载www.doc985.com②称谓:第二行顶格书写,适当选择基于主动行动的对象。③正文:转行空两格写依据、原因、目的,主要部分写倡议内容,结语写号召语或表明决心与希望。④署名:正文下一行的右下方写发出倡议的单位或组织。⑤日期:写在署名下一行的右边。倡议书格式示例倡议书全校生:师今年我江流域和嫩江流域,出了百年一遇的特大洪水,家造成了巨大的国长现给国财失,灾人民的生活了大的不便。产损给区带来极(原因或依据)我倡全校生捐款捐物助灾人民渡。们议师来帮区过难关(倡议内容)物有价,情无钱义价,在大家的支持。希望大家己所能,情地伸出友的手,灾人民做出。贵尽热谊双为区贡献(号召语)愿意捐款的生生公室系。师请与学会办联生学会××××年×月×日(2)慰问信慰问信是向组织或个人表示慰问的一种专用书信。慰问信应用范围比较广泛,一般用于对前线将士、灾区人民、伤病员、烈军属、荣复转退军人、离退休老干部、前往执行特殊任务的人员和做出特殊贡献的人员的慰问。可以直接寄给被慰问的人或组织,也可以张贴、登报或广播。慰问信的内容和格式:①题:正中写“慰问信”三个字或“给某某的慰问信”。②开头:顶格写受慰问的单位名称或个人姓名,后加冒号,表示领起正文;写给个人的可在姓名前加“亲爱的”“敬爱的”等敬辞,姓名后可加“同志”“先生”等称呼。③正文:另起一行,空两格开始书写。慰问的内容包括概述背景、事由,叙述对方的先进思想、高尚风格、可贵品德,表示慰问或向他们学习。④结尾:表示共同的愿望和决心,并写“祝愿”“致敬”等话语。⑤落款:署单位名称或个人姓名、写信的日期。慰问信要表达对对方亲切或关怀的情谊,语气要诚恳、真切,行文要朴实、精练。(3)感谢信感谢信是为感谢对方的关心、支持、帮助,表达诚挚谢意所写的书信。它可以用于单位、团体和个人之间答谢对方的协作、援助和奉献。感谢信中所叙述的人和事是真实存在和发生的,所以它具有真实的内容,而且感谢信中表达谢意,往往以事表情、以情感人,具有丰富的感情。感谢信由标题、称谓、正文、结语和落款组成。正文要交代清楚人物、事件、时间、地点、原因、结果,重点叙述对方关心、支持、帮助的实施过程以及所产生的效果,赞颂对小学、初中、高中各种试卷真...

1、当您付费下载文档后,您只拥有了使用权限,并不意味着购买了版权,文档只能用于自身使用,不得用于其他商业用途(如 [转卖]进行直接盈利或[编辑后售卖]进行间接盈利)。
2、本站所有内容均由合作方或网友上传,本站不对文档的完整性、权威性及其观点立场正确性做任何保证或承诺!文档内容仅供研究参考,付费前请自行鉴别。
3、如文档内容存在违规,或者侵犯商业秘密、侵犯著作权等,请点击“违规举报”。

碎片内容

与本文档类似文档
高考语文专题14 名句默写(开放式默写)- 十年(2014-2023)高考语文真题分项汇编 (全国通用)(学生卷).docx
高考语文专题14 名句默写(开放式默写)- 十年(2014-2023)高考语文真题分项汇编 (全国通用)(学生卷).docx
免费
0下载
2020年浙江省高考语文(含解析版).pdf
2020年浙江省高考语文(含解析版).pdf
免费
8下载
2024年新高考语文资料学生用书答案精析.docx
2024年新高考语文资料学生用书答案精析.docx
免费
0下载
25版:学案13 分析形象作用和文本特征——立象尽意,据理解文.pptx
25版:学案13 分析形象作用和文本特征——立象尽意,据理解文.pptx
免费
0下载
第04讲 必修下《促织》一轮复习(课件)-【上好课】2025年高考语文一轮复习讲练测(新教材新高考).pptx
第04讲 必修下《促织》一轮复习(课件)-【上好课】2025年高考语文一轮复习讲练测(新教材新高考).pptx
免费
0下载
2025年新高考语文复习  2025届高中语文一轮复习学案31 理解诗句含意和概括思想内容(含答案).docx
2025年新高考语文复习 2025届高中语文一轮复习学案31 理解诗句含意和概括思想内容(含答案).docx
免费
0下载
2025年新高考语文复习  第33篇    《燕歌行》(原卷版).docx
2025年新高考语文复习 第33篇 《燕歌行》(原卷版).docx
免费
0下载
2023《微专题·小练习》·语文·新教材·XL-1第46练.docx
2023《微专题·小练习》·语文·新教材·XL-1第46练.docx
免费
3下载
高考语文复习 考点02 病句辨析与修改-备战2025年高考语文一轮复习考点帮(天津专用)(解析版).docx
高考语文复习 考点02 病句辨析与修改-备战2025年高考语文一轮复习考点帮(天津专用)(解析版).docx
免费
0下载
必修下册(一) 单篇梳理1 子路、曾皙、冉有、公西华侍坐.pptx
必修下册(一) 单篇梳理1 子路、曾皙、冉有、公西华侍坐.pptx
免费
0下载
25版:学案11 分析环境描写——研读“风景”,聚焦人物.pptx
25版:学案11 分析环境描写——研读“风景”,聚焦人物.pptx
免费
0下载
高考语文复习 专题02+劳动光荣(考教结合+强化巩固+学写时评)-2025年高考语文百日冲刺之教材主题作文预测++.docx
高考语文复习 专题02+劳动光荣(考教结合+强化巩固+学写时评)-2025年高考语文百日冲刺之教材主题作文预测++.docx
免费
0下载
2011年全国统一高考语文试卷(新课标)(原卷版) word文件.doc
2011年全国统一高考语文试卷(新课标)(原卷版) word文件.doc
免费
17下载
2024年新高考语文资料板块5 第1部分 教材文言文复习 课时33 《过秦论》《五代史伶官传序》.docx
2024年新高考语文资料板块5 第1部分 教材文言文复习 课时33 《过秦论》《五代史伶官传序》.docx
免费
0下载
2023《大考卷》二轮专项分层特训卷•语文【统考版】练习35.docx
2023《大考卷》二轮专项分层特训卷•语文【统考版】练习35.docx
免费
4下载
2025年新高考语文复习  第一篇 六 偏义复词20例.docx
2025年新高考语文复习 第一篇 六 偏义复词20例.docx
免费
0下载
2023年高考语文试卷(全国乙卷)(空白卷) (7).docx
2023年高考语文试卷(全国乙卷)(空白卷) (7).docx
免费
0下载
高中2024版《微专题》·语文·统考版第42练.docx
高中2024版《微专题》·语文·统考版第42练.docx
免费
0下载
2024年新高考语文资料板块8 第2部分 语言应用 课时78 逻辑思维规律与推理——运用规律,提炼形式.docx
2024年新高考语文资料板块8 第2部分 语言应用 课时78 逻辑思维规律与推理——运用规律,提炼形式.docx
免费
0下载
2025年新高考语文复习  第01讲 信息筛选、整合、辨析(讲义)解析版.docx
2025年新高考语文复习 第01讲 信息筛选、整合、辨析(讲义)解析版.docx
免费
0下载
我的小文库
实名认证
内容提供者

提供高质量免费文档试卷下载,如果满意请告诉您身边的人,如果不满意请告诉我们,您的意见对于我们很重要,是我们不断进步的动力

阅读排行

确认删除?
回到顶部
客服号
  • 客服QQ点击这里给我发消息
QQ群
  • QQ群点击这里加入QQ群
提交所需资料详情,我们来帮找资料