2024年新高考语文资料板块2 散文阅读 课时19 精准判断选择题(小说、散文)——全面阅读,关注细节.docx本文件免费下载 【共11页】

2024年新高考语文资料板块2 散文阅读 课时19 精准判断选择题(小说、散文)——全面阅读,关注细节.docx
2024年新高考语文资料板块2 散文阅读 课时19 精准判断选择题(小说、散文)——全面阅读,关注细节.docx
2024年新高考语文资料板块2 散文阅读 课时19 精准判断选择题(小说、散文)——全面阅读,关注细节.docx
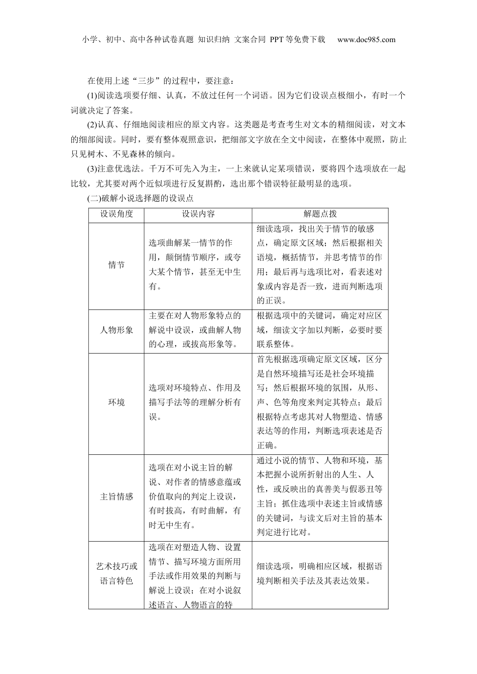
小学、初中、高中各种试卷真题知识归纳文案合同PPT等免费下载www.doc985.com课时19精准判断选择题(小说、散文)——全面,注阅读关细节复习任务掌握文学类选择题的答题步骤和要点。考情微观题型选项设误方式命题特点文本相关内容理解(2021年新高考Ⅰ卷第6题A项)用煤油箱改造水桶子,既说明王木匠手巧,也。情节作用无中生有①选项顺序设置基本上按照文本行文的顺序。②考查信息量大,覆盖面广,但重点突出,放在内容和艺术两大方面。③内容方面主要放在词句理解、人物形象、主旨等方面;艺术方面主要放在艺术技巧的作用(效果)分析和鉴赏上。④错误项的设误点很小,往往放在某个词语上,设误方式主要有曲(2021年新高考Ⅰ卷第6题D项)王木匠而无法做出理想中的衣,他着自己的手出了感。橱对发叹人物行为原因分析不当(2021年新高考Ⅱ卷第7题D项)莫须有先生在乡下时要写“放猖”以记民俗,但未写成,,所以是说“补过的快乐”。内容理解不准(以或然当必然)(2022年新高考Ⅰ卷第7题D项)季札的退耕田园,与下文渔夫的泛舟江上,共同表达出本文的。主题理解有误文本艺术特色分析鉴赏(2022年新高考Ⅱ卷第7题D项)本文,先后描了街写道、山林、店等的景象,看似散漫,突出骡车处实则主,使本文具有形散神聚的特点。题叙事视角分析有误(2021年新高考Ⅰ卷第7题D项)小说讲了一个王木匠讲故事的故事,这种故事套故事的结构颇具匠心,不仅使小说叙事变得,同也使小的主。时说题结构作用分析不当(2021年新高考Ⅱ卷第6题A项)火柴匣子是日常生活中的事物,文章将猖神庙比作火柴匣子,既强调猖神庙的小,也点出。比喻效果分析不当(2020年新高考Ⅱ卷第7题B项)本文在“眼镜不是第一个”话头之后,插入一段下棋人众生相的描写,烘托了父亲的“大师”形象,。插叙作用分析有误小学、初中、高中各种试卷真题知识归纳文案合同PPT等免费下载www.doc985.com解文意、无中生有、任意拔高或矮知识图要活动一掌握小说选择题的答题要点(一)了解解答文学类选择题的一般方法与步骤文学类选择题是对文本内容、艺术特色的综合分析和鉴赏题,考查的指向是“分析和鉴赏”,这是以理解为前提的。如果读文不仔细不全面,就会出现失误。而实际上考生的误选率很高。原因有两方面,一是对文本内容把握不牢固,仅凭初读的印象答题;二是对“内容”或“艺术特色”判断失误,对选项中的评价因素理解有误。因此,解答选择题,全面细致读文,关注选项细节极为重要。1.阅读要求:全面而细致无论答什么题,都需要在做题前进行整体阅读,只有对文本的内容、情节、形象、主题、语言等方面有一个基本而正确的判断,才能在答选择题时不至于一叶障目。而在答内容方面选项时更需要微观阅读,对选项涉及的一句话、一个词、一个细节等都应勾联语境,仔细品读;答艺术特色选项既需要微观阅读与思考,也需要宏观阅读与思考。2.答题步骤及要点第一步:阅读选项,标画圈点其敏感点(考查点)快速浏览选项,把有关思想内容、艺术特色层面的核心词语以及标明区间的词语标注出来。第二步:根据固定的敏感点去原文中找出对应文字(点),认真阅读。第三步:比对侧重点,对于内容选项,要注意其是否对原文的表述有所改变或加工;对于艺术特色选项,要关注技巧判断是否准确,其表达效果在原文中是否有依据。小学、初中、高中各种试卷真题知识归纳文案合同PPT等免费下载www.doc985.com在使用上述“三步”的过程中,要注意:(1)阅读选项要仔细、认真,不放过任何一个词语。因为它们设误点极细小,有时一个词就决定了答案。(2)认真、仔细地阅读相应的原文内容。这类题是考查考生对文本的精细阅读,对文本的细部阅读。同时,要有整体观照意识,把细部文字放在全文中阅读,在整体中观照,防止只见树木、不见森林的倾向。(3)注意优选法。千万不可先入为主,一上来就认定某项错误,要将四个选项放在一起比较,尤其要对两个近似项进行反复斟酌,选出那个错误特征最明显的选项。(二)破解小说选择题的设误点设误角度设误内容解题点拨情节选项曲解某一情节的作用,颠倒情节顺序,或夸大某个情节,甚至无中生有。细读选项,找出关于情节的敏感点,确定原文区域;然后根据相...

1、当您付费下载文档后,您只拥有了使用权限,并不意味着购买了版权,文档只能用于自身使用,不得用于其他商业用途(如 [转卖]进行直接盈利或[编辑后售卖]进行间接盈利)。
2、本站所有内容均由合作方或网友上传,本站不对文档的完整性、权威性及其观点立场正确性做任何保证或承诺!文档内容仅供研究参考,付费前请自行鉴别。
3、如文档内容存在违规,或者侵犯商业秘密、侵犯著作权等,请点击“违规举报”。

碎片内容

与本文档类似文档
高考语文专题14 名句默写(开放式默写)- 十年(2014-2023)高考语文真题分项汇编 (全国通用)(学生卷).docx
高考语文专题14 名句默写(开放式默写)- 十年(2014-2023)高考语文真题分项汇编 (全国通用)(学生卷).docx
免费
0下载
2020年浙江省高考语文(含解析版).pdf
2020年浙江省高考语文(含解析版).pdf
免费
8下载
2024年新高考语文资料学生用书答案精析.docx
2024年新高考语文资料学生用书答案精析.docx
免费
0下载
25版:学案13 分析形象作用和文本特征——立象尽意,据理解文.pptx
25版:学案13 分析形象作用和文本特征——立象尽意,据理解文.pptx
免费
0下载
第04讲 必修下《促织》一轮复习(课件)-【上好课】2025年高考语文一轮复习讲练测(新教材新高考).pptx
第04讲 必修下《促织》一轮复习(课件)-【上好课】2025年高考语文一轮复习讲练测(新教材新高考).pptx
免费
0下载
2025年新高考语文复习  2025届高中语文一轮复习学案31 理解诗句含意和概括思想内容(含答案).docx
2025年新高考语文复习 2025届高中语文一轮复习学案31 理解诗句含意和概括思想内容(含答案).docx
免费
0下载
2025年新高考语文复习  第33篇    《燕歌行》(原卷版).docx
2025年新高考语文复习 第33篇 《燕歌行》(原卷版).docx
免费
0下载
2023《微专题·小练习》·语文·新教材·XL-1第46练.docx
2023《微专题·小练习》·语文·新教材·XL-1第46练.docx
免费
3下载
高考语文复习 考点02 病句辨析与修改-备战2025年高考语文一轮复习考点帮(天津专用)(解析版).docx
高考语文复习 考点02 病句辨析与修改-备战2025年高考语文一轮复习考点帮(天津专用)(解析版).docx
免费
0下载
必修下册(一) 单篇梳理1 子路、曾皙、冉有、公西华侍坐.pptx
必修下册(一) 单篇梳理1 子路、曾皙、冉有、公西华侍坐.pptx
免费
0下载
25版:学案11 分析环境描写——研读“风景”,聚焦人物.pptx
25版:学案11 分析环境描写——研读“风景”,聚焦人物.pptx
免费
0下载
高考语文复习 专题02+劳动光荣(考教结合+强化巩固+学写时评)-2025年高考语文百日冲刺之教材主题作文预测++.docx
高考语文复习 专题02+劳动光荣(考教结合+强化巩固+学写时评)-2025年高考语文百日冲刺之教材主题作文预测++.docx
免费
0下载
2011年全国统一高考语文试卷(新课标)(原卷版) word文件.doc
2011年全国统一高考语文试卷(新课标)(原卷版) word文件.doc
免费
17下载
2024年新高考语文资料板块5 第1部分 教材文言文复习 课时33 《过秦论》《五代史伶官传序》.docx
2024年新高考语文资料板块5 第1部分 教材文言文复习 课时33 《过秦论》《五代史伶官传序》.docx
免费
0下载
2023《大考卷》二轮专项分层特训卷•语文【统考版】练习35.docx
2023《大考卷》二轮专项分层特训卷•语文【统考版】练习35.docx
免费
4下载
2025年新高考语文复习  第一篇 六 偏义复词20例.docx
2025年新高考语文复习 第一篇 六 偏义复词20例.docx
免费
0下载
2023年高考语文试卷(全国乙卷)(空白卷) (7).docx
2023年高考语文试卷(全国乙卷)(空白卷) (7).docx
免费
0下载
高中2024版《微专题》·语文·统考版第42练.docx
高中2024版《微专题》·语文·统考版第42练.docx
免费
0下载
2024年新高考语文资料板块8 第2部分 语言应用 课时78 逻辑思维规律与推理——运用规律,提炼形式.docx
2024年新高考语文资料板块8 第2部分 语言应用 课时78 逻辑思维规律与推理——运用规律,提炼形式.docx
免费
0下载
2025年新高考语文复习  第01讲 信息筛选、整合、辨析(讲义)解析版.docx
2025年新高考语文复习 第01讲 信息筛选、整合、辨析(讲义)解析版.docx
免费
0下载
我的小文库
实名认证
内容提供者

提供高质量免费文档试卷下载,如果满意请告诉您身边的人,如果不满意请告诉我们,您的意见对于我们很重要,是我们不断进步的动力

阅读排行

确认删除?
回到顶部
客服号
  • 客服QQ点击这里给我发消息
QQ群
  • QQ群点击这里加入QQ群
提交所需资料详情,我们来帮找资料