2024年新高考语文资料板块2 小说阅读 课时10 赏析艺术技巧——精准判断,精析效果.docx本文件免费下载 【共21页】

2024年新高考语文资料板块2 小说阅读 课时10 赏析艺术技巧——精准判断,精析效果.docx
2024年新高考语文资料板块2 小说阅读 课时10 赏析艺术技巧——精准判断,精析效果.docx
2024年新高考语文资料板块2 小说阅读 课时10 赏析艺术技巧——精准判断,精析效果.docx
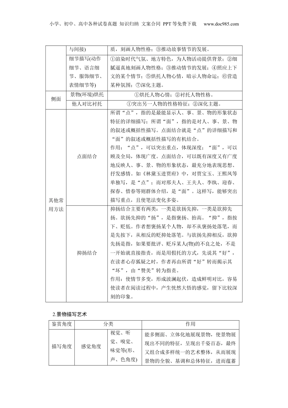
小学、初中、高中各种试卷真题知识归纳文案合同PPT等免费下载www.doc985.com课时10赏析艺术技巧——精准判,精析效果断复习任务1.构建小说艺术技巧知识网络,重点掌握人物描写和语言两大艺术技巧。2.能够赏析小说艺术技巧,精准答好艺术技巧赏析题。考情微观年份卷别篇名提问方式设题角度命题特点2022浙江卷《逛》赏析小说画线的两处描写及两者对比所构成的艺术效果。(6分)描写手法和表现手法①小说艺术技巧是一个广泛的概念,考查的重心是描写艺术和语言艺术,要求能准确判断技巧,细致分析表达效果。②艺术技巧赏析是新课标核心素养中“审美素养”的重要内容。随着新课标的落地实施,这方面的命题将会加强。2021浙江卷《麦子》赏析文中画线部分比喻、象征手法的艺术效果。(4分)修辞手法、表现手法小说用多种风格的人物语言塑造了主人公多方面的品格,试作分析。(6分)人物语言赏析2020浙江卷《雪》赏析文中画线部分的语言特点。(4分)语言赏析2019全国Ⅰ卷《理水(节选)》鲁迅说:“我们从古以来,就有埋头苦干的人,有拼命硬干的人,有为民请命的人,有舍身求法的人,……这就是中国的脊梁。”请谈谈本文是如何具体塑造这样的“中国的脊梁”的。(6分)写人手法赏析全国Ⅱ卷《小步舞》请以老舞蹈师形象为例,谈谈小说塑造人物形象时运用了哪些表现手法。(6分)写人手法赏析全国Ⅲ卷《到梨花屯去》两个乘客为什么沉默?小说为什么首尾均有这一细节?请结合全文分析。(6分)细节描写作用小学、初中、高中各种试卷真题知识归纳文案合同PPT等免费下载www.doc985.com2018全国Ⅱ卷《有声电影》小说运用多种手法以取得语言的幽默效果,请从文中举出三处手法不同的例子,并简要分析。(6分)语言赏析知识图要前备知识——描写艺术和语言艺术小说以综合运用各种表现手法来塑造人物形象为中心任务,并以塑造典型的艺术形象为最高目标。小说在塑造人物形象时,可以采用叙述语言,也可以采用对话语言,还可以采用心理描写等手法。小说的表达方式多种多样,表现手法更是灵活多变,它可以包罗其他艺术体裁的所有写法,有散文式的背景描绘,有特写般的人物刻画,有戏剧般尖锐激烈的矛盾冲突,有诗一般的意境。从这一点上来讲,小说的艺术技巧更为广泛。若从考试的角度看,它与散文的艺术表现手法没有区别。单就小说而言,它作为一种叙事文体,其艺术技巧更突出在叙事艺术、描写艺术和语言艺术三大方面。一、描写艺术1.人物描写艺术写人手法作用正面肖像描写(人物五官、面容、身材、衣着、神态描写等)展现人物的内心世界及性格特征。动作描写语言描写(对话与独白)①刻画人物性格,反映人物的心理活动;②推动故事情节的发展;③描摹人物的语态,使形象刻画栩栩如生、跃然纸上。心理描写(直接①直接表现人物的思想和内在情感;②表现人物的思想品小学、初中、高中各种试卷真题知识归纳文案合同PPT等免费下载www.doc985.com与间接)质,刻画人物性格;③推动故事情节的发展。细节描写(动作细节、语言细节、服饰细节、表情细节等)①渲染时代气氛、地方特色,为人物活动提供背景;②细腻逼真地刻画人物性格;③推动情节的发展;④照应上下文的某个情节;⑤烘托人物心情,暗示人物命运;⑥营造某种氛围;⑦深化主题。侧面景物(环境)烘托①烘托人物心情;②衬托人物性格。他人对比衬托①突出另一人物的性格特征;②深化主题。其他常用方法点面结合所谓“点”,指的是最能显示人、事、景、物的形象状态特征的详细描写;所谓“面”,指的是对人、事、景、物的叙述或概括性描写。点面结合就是“点”的详细描写和“面”的叙述或概括性描写的有机结合。作用:“点”,可以突出重点,体现深度;“面”,可以顾及全局,体现广度。点面结合,可以既有深度又有广度地反映人、事、景、物的形象状态,最充分地表现思想、抒发感情。如《林黛玉进贾府》中,对贾宝玉、王熙凤等单独写,是“点”;而对邢夫人、王夫人、李纨、迎春、探春、惜春等则群体介绍,是“面”。这样写,能够突出描写重点,且使笔法变化多姿。抑扬结合抑扬结合主要有两类:一类是欲扬先抑,一类是欲抑先扬。欲扬先抑的“扬”,是指褒扬、抬高。“抑”,指...

1、当您付费下载文档后,您只拥有了使用权限,并不意味着购买了版权,文档只能用于自身使用,不得用于其他商业用途(如 [转卖]进行直接盈利或[编辑后售卖]进行间接盈利)。
2、本站所有内容均由合作方或网友上传,本站不对文档的完整性、权威性及其观点立场正确性做任何保证或承诺!文档内容仅供研究参考,付费前请自行鉴别。
3、如文档内容存在违规,或者侵犯商业秘密、侵犯著作权等,请点击“违规举报”。

碎片内容

与本文档类似文档
2024年高考语文一轮复习讲义(部编新高考版)板块6 古诗词阅读与鉴赏 课时49 读懂古诗——直接间接,找准路径.docx
2024年高考语文一轮复习讲义(部编新高考版)板块6 古诗词阅读与鉴赏 课时49 读懂古诗——直接间接,找准路径.docx
免费
20下载
高中2024版考评特训卷·语文【统考版】小题基础天天练45.docx
高中2024版考评特训卷·语文【统考版】小题基础天天练45.docx
免费
0下载
2024年新高考语文资料板块1 课时2 分析思路结构——紧扣论点,层清意准.docx
2024年新高考语文资料板块1 课时2 分析思路结构——紧扣论点,层清意准.docx
免费
0下载
2024年新高考语文资料复习任务群六 全面强化学案 精读语段材料,奠定做题基础.docx
2024年新高考语文资料复习任务群六 全面强化学案 精读语段材料,奠定做题基础.docx
免费
0下载
2024年新高考语文资料专题05 古代诗歌阅读-2022年高考真题和模拟题语文分类训练(学生版).docx
2024年新高考语文资料专题05 古代诗歌阅读-2022年高考真题和模拟题语文分类训练(学生版).docx
免费
0下载
黄金卷04-备战2024年高考语文模拟卷(新高考Ⅱ卷专用)(考试版).docx
黄金卷04-备战2024年高考语文模拟卷(新高考Ⅱ卷专用)(考试版).docx
免费
0下载
高中2022·微专题·小练习·语文【新高考】第14练.docx
高中2022·微专题·小练习·语文【新高考】第14练.docx
免费
0下载
2024年新高考语文资料板块5 第1部分 教材文言文复习 课时25 《齐桓晋文之事》.docx
2024年新高考语文资料板块5 第1部分 教材文言文复习 课时25 《齐桓晋文之事》.docx
免费
0下载
2024年新高考语文资料专题31 警惕漫画作文“再出江湖”(练习)-2024年高考语文二轮复习讲练测(新教材新高考) (原卷版).docx
2024年新高考语文资料专题31 警惕漫画作文“再出江湖”(练习)-2024年高考语文二轮复习讲练测(新教材新高考) (原卷版).docx
免费
0下载
2022·微专题·小练习·语文【统考版】第42练.docx
2022·微专题·小练习·语文【统考版】第42练.docx
免费
23下载
2010年高考语文试卷(全国Ⅰ卷,大纲版Ⅰ)(解析卷).doc
2010年高考语文试卷(全国Ⅰ卷,大纲版Ⅰ)(解析卷).doc
免费
0下载
2020年浙江省高考语文(含解析版) word文档.docx
2020年浙江省高考语文(含解析版) word文档.docx
免费
29下载
2025年新高考语文复习  练案34 探究标题意蕴(含解析).docx
2025年新高考语文复习 练案34 探究标题意蕴(含解析).docx
免费
0下载
上海市奉贤区2020年高三第一学期期末试卷答案(word版).docx
上海市奉贤区2020年高三第一学期期末试卷答案(word版).docx
免费
0下载
高考语文复习 专题02 议论类-3年(2022-2024)高考1年模拟语文真题分类汇编(全国通用)(原卷版).docx
高考语文复习 专题02 议论类-3年(2022-2024)高考1年模拟语文真题分类汇编(全国通用)(原卷版).docx
免费
0下载
2024年新高考语文资料专题02 论证分析客观题(练习)(解析版)-2024年高考语文二轮复习讲练测(新教材新高考).docx
2024年新高考语文资料专题02 论证分析客观题(练习)(解析版)-2024年高考语文二轮复习讲练测(新教材新高考).docx
免费
0下载
2017年上海市宝山区高考语文一模试卷.doc
2017年上海市宝山区高考语文一模试卷.doc
免费
0下载
高中2024版考评特训卷·语文【新教材】练案16.docx
高中2024版考评特训卷·语文【新教材】练案16.docx
免费
0下载
上海市黄浦区2020年高三第一学期期末(一模)学科质量检测语文试卷(word原卷版).docx
上海市黄浦区2020年高三第一学期期末(一模)学科质量检测语文试卷(word原卷版).docx
免费
0下载
2013年北京市高考语文试卷(含解析版)文档.doc
2013年北京市高考语文试卷(含解析版)文档.doc
免费
11下载
我的小文库
实名认证
内容提供者

提供高质量免费文档试卷下载,如果满意请告诉您身边的人,如果不满意请告诉我们,您的意见对于我们很重要,是我们不断进步的动力

阅读排行

确认删除?
回到顶部
客服号
  • 客服QQ点击这里给我发消息
QQ群
  • QQ群点击这里加入QQ群
提交所需资料详情,我们来帮找资料