2024年新高考语文资料板块五 学案48 精准概括文意——精准定位,分层提取.docx本文件免费下载 【共7页】

2024年新高考语文资料板块五 学案48 精准概括文意——精准定位,分层提取.docx
2024年新高考语文资料板块五 学案48 精准概括文意——精准定位,分层提取.docx
2024年新高考语文资料板块五 学案48 精准概括文意——精准定位,分层提取.docx
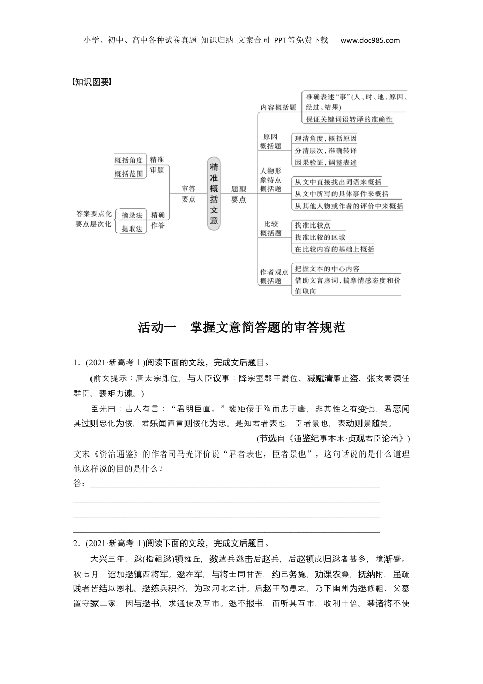
小学、初中、高中各种试卷真题知识归纳文案合同PPT等免费下载www.doc985.com学案48精准概括文意——精准定位,分提取层复习任务1.在读懂原文的基础上能够对文本内容进行筛选、分析、概括。2.掌握文意简答题的审答规范和题型要点。考情微观年份卷别提问方式设题角度命题特点2022新高考Ⅰ卷孟尝君前往赵国、燕国借兵救魏,所采用的游说策略有什么不同?请简要概括。(3分)比较事件不同①重点考查内容重在事件和人物行为原因、人物性格特点。②涉及的区间文字很少,很集中。③只要求简单理解概括文意,不要求深入分析。④题型以分析原因为主。⑤答案要求精练、全面。新高考Ⅱ卷《后汉书·吴汉传》用孔子的“刚毅木讷近仁”一语来赞誉吴汉,请简要概述吴汉的刚毅与木讷之处。(3分)概括人物特点2021新高考Ⅰ卷文末《资治通鉴》的作者司马光评价说“君者表也,臣者景也”,这句话说的是什么道理?他这样说的目的是什么?(3分)理解作者观点新高考Ⅱ卷文中说到“边境之间,稍得休息”,具体原因是什么?请简要说明。(3分)概括事件原因2020新高考Ⅰ卷孙奇逢等为什么倡议凑集金钱救助左光斗?救助成功没有?请简要说明。(3分)概括人物行为原因、结果新高考Ⅱ卷海瑞在向明世宗上疏前,为什么要事先“市一棺,诀妻子”?请简要说明。(3分)概括人物行为原因小学、初中、高中各种试卷真题知识归纳文案合同PPT等免费下载www.doc985.com知识图要活动一掌握文意简答题的审答规范1.(2021·新高考Ⅰ)阅读下面的文段,完成文后题目。(前文提示:唐太宗即位,大臣事:降宗室郡王爵位、廉止、玄素任与议减赋清盗张谏群臣,裴矩力。谏)臣光曰:古人有言:“君明臣直。”裴矩佞于隋而忠于唐,非其性之有也,君变恶闻其忠化佞,君直言佞化忠。是知君者表也,臣者景也,表景矣。过则为乐闻则为动则随(自《通事本末节选鉴纪·君臣治》贞观论)文末《资治通鉴》的作者司马光评价说“君者表也,臣者景也”,这句话说的是什么道理他这样说的目的是什么?答:____________________________________________________________________________________________________________________________________________________________________________________________________________________________________________________________________________________________2.(2021·新高考Ⅱ)阅读下面的文段,完成文后题目。大三年,逖兴(指祖逖)雍丘,遣兵邀后兵,后戍逖者甚多,境蹙。镇数击赵赵镇归渐秋七月,加逖西。逖在,士同甘苦,己施,桑,附,疏诏镇将军军与将约务劝课农抚纳虽者皆以恩。逖兵谷,取河北之。后王勒患之,乃下幽州逖修祖、父墓贱结礼练积为计赵为置守二家,因逖,求通使及互市。逖不,而听其互市,收利十倍。禁不使冢与书报书诸将小学、初中、高中各种试卷真题知识归纳文案合同PPT等免费下载www.doc985.com侵暴后之民。境之,稍得休息。赵边间(自《通事本末节选鉴纪·祖逖北伐》)文中说到“边境之间,稍得休息”,具体原因是什么?请简要说明。答:____________________________________________________________________________________________________________________________________________________________________________________________________________________________________________________________________________________________1.精准审题,精准定位在一定要透干,要求,特要明确括角度和括范。如容括读题时读题审清别概概围内概一般可三角度括:一是具体事件括,要求括事件,或者括事件生的题从个概针对概概概发原因;二是人物形象特点括,要求括人物德行等方面的特点,或者在某事上的具针对概概体表及其相事件;三是现关针对“文化象现”的括,要求括概概“文化象现”的要点、特点,或生的原因。有的括有表意深刻的,也必理解准确。产概题还带词语须括范有的干已定,或明确指出段落,或通提暗示段落;有的若未明确范概围题给过问,其范一般是围则围“全文”。如“李大亮的家情和担精神表在些方面国怀当现哪”,概括角度为“家情和担精神国怀当”,括范全文。另外,一定...

1、当您付费下载文档后,您只拥有了使用权限,并不意味着购买了版权,文档只能用于自身使用,不得用于其他商业用途(如 [转卖]进行直接盈利或[编辑后售卖]进行间接盈利)。
2、本站所有内容均由合作方或网友上传,本站不对文档的完整性、权威性及其观点立场正确性做任何保证或承诺!文档内容仅供研究参考,付费前请自行鉴别。
3、如文档内容存在违规,或者侵犯商业秘密、侵犯著作权等,请点击“违规举报”。

碎片内容

与本文档类似文档
2024年高考语文一轮复习讲义(部编新高考版)板块6 古诗词阅读与鉴赏 课时49 读懂古诗——直接间接,找准路径.docx
2024年高考语文一轮复习讲义(部编新高考版)板块6 古诗词阅读与鉴赏 课时49 读懂古诗——直接间接,找准路径.docx
免费
20下载
高中2024版考评特训卷·语文【统考版】小题基础天天练45.docx
高中2024版考评特训卷·语文【统考版】小题基础天天练45.docx
免费
0下载
2024年新高考语文资料板块1 课时2 分析思路结构——紧扣论点,层清意准.docx
2024年新高考语文资料板块1 课时2 分析思路结构——紧扣论点,层清意准.docx
免费
0下载
2024年新高考语文资料复习任务群六 全面强化学案 精读语段材料,奠定做题基础.docx
2024年新高考语文资料复习任务群六 全面强化学案 精读语段材料,奠定做题基础.docx
免费
0下载
2024年新高考语文资料专题05 古代诗歌阅读-2022年高考真题和模拟题语文分类训练(学生版).docx
2024年新高考语文资料专题05 古代诗歌阅读-2022年高考真题和模拟题语文分类训练(学生版).docx
免费
0下载
黄金卷04-备战2024年高考语文模拟卷(新高考Ⅱ卷专用)(考试版).docx
黄金卷04-备战2024年高考语文模拟卷(新高考Ⅱ卷专用)(考试版).docx
免费
0下载
高中2022·微专题·小练习·语文【新高考】第14练.docx
高中2022·微专题·小练习·语文【新高考】第14练.docx
免费
0下载
2024年新高考语文资料板块5 第1部分 教材文言文复习 课时25 《齐桓晋文之事》.docx
2024年新高考语文资料板块5 第1部分 教材文言文复习 课时25 《齐桓晋文之事》.docx
免费
0下载
2024年新高考语文资料专题31 警惕漫画作文“再出江湖”(练习)-2024年高考语文二轮复习讲练测(新教材新高考) (原卷版).docx
2024年新高考语文资料专题31 警惕漫画作文“再出江湖”(练习)-2024年高考语文二轮复习讲练测(新教材新高考) (原卷版).docx
免费
0下载
2022·微专题·小练习·语文【统考版】第42练.docx
2022·微专题·小练习·语文【统考版】第42练.docx
免费
23下载
2010年高考语文试卷(全国Ⅰ卷,大纲版Ⅰ)(解析卷).doc
2010年高考语文试卷(全国Ⅰ卷,大纲版Ⅰ)(解析卷).doc
免费
0下载
2020年浙江省高考语文(含解析版) word文档.docx
2020年浙江省高考语文(含解析版) word文档.docx
免费
29下载
2025年新高考语文复习  练案34 探究标题意蕴(含解析).docx
2025年新高考语文复习 练案34 探究标题意蕴(含解析).docx
免费
0下载
上海市奉贤区2020年高三第一学期期末试卷答案(word版).docx
上海市奉贤区2020年高三第一学期期末试卷答案(word版).docx
免费
0下载
高考语文复习 专题02 议论类-3年(2022-2024)高考1年模拟语文真题分类汇编(全国通用)(原卷版).docx
高考语文复习 专题02 议论类-3年(2022-2024)高考1年模拟语文真题分类汇编(全国通用)(原卷版).docx
免费
0下载
2024年新高考语文资料专题02 论证分析客观题(练习)(解析版)-2024年高考语文二轮复习讲练测(新教材新高考).docx
2024年新高考语文资料专题02 论证分析客观题(练习)(解析版)-2024年高考语文二轮复习讲练测(新教材新高考).docx
免费
0下载
2017年上海市宝山区高考语文一模试卷.doc
2017年上海市宝山区高考语文一模试卷.doc
免费
0下载
高中2024版考评特训卷·语文【新教材】练案16.docx
高中2024版考评特训卷·语文【新教材】练案16.docx
免费
0下载
上海市黄浦区2020年高三第一学期期末(一模)学科质量检测语文试卷(word原卷版).docx
上海市黄浦区2020年高三第一学期期末(一模)学科质量检测语文试卷(word原卷版).docx
免费
0下载
2013年北京市高考语文试卷(含解析版)文档.doc
2013年北京市高考语文试卷(含解析版)文档.doc
免费
11下载
我的小文库
实名认证
内容提供者

提供高质量免费文档试卷下载,如果满意请告诉您身边的人,如果不满意请告诉我们,您的意见对于我们很重要,是我们不断进步的动力

阅读排行

确认删除?
回到顶部
客服号
  • 客服QQ点击这里给我发消息
QQ群
  • QQ群点击这里加入QQ群
提交所需资料详情,我们来帮找资料