2024年新高考语文资料板块1 课时1 理解推断信息——整体把握,找准比“狠”.docx本文件免费下载 【共13页】

2024年新高考语文资料板块1 课时1 理解推断信息——整体把握,找准比“狠”.docx
2024年新高考语文资料板块1 课时1 理解推断信息——整体把握,找准比“狠”.docx
2024年新高考语文资料板块1 课时1 理解推断信息——整体把握,找准比“狠”.docx
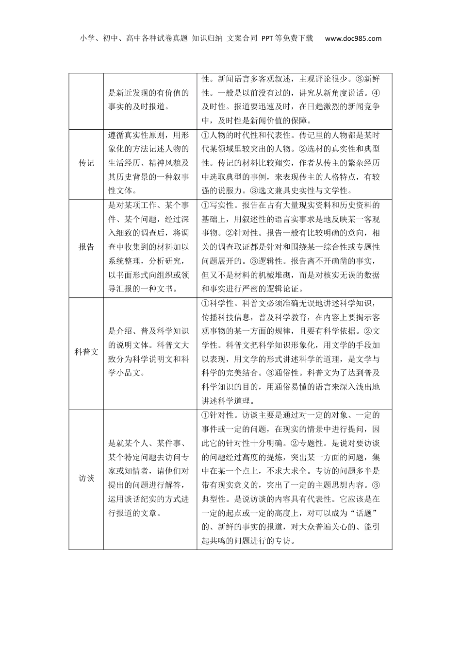
小学、初中、高中各种试卷真题知识归纳文案合同PPT等免费下载www.doc985.com前备知识——非连续性文本文体特征一、高考选文特点年份卷别文本形式学科核心概念选文特点2022新高考Ⅰ卷非连续性文本(领导人讲话+论文)哲学/文学传统文化创新①从材料组合看,采用非连续性文本(群文阅读)形式。②从材料题材看,主要有两类:中国传统文化的继承和发展;国内外大事或社会热点。③从材料的体式看,论述类材料,多以学术论文为主,具有较强的学术性和思辨性,总有一个核心概念。新高考Ⅱ卷非连续性文本(三则论文)翻译学典籍外译2021新高考Ⅰ卷非连续性文本(两则论文)美学诗画异质新高考Ⅱ卷连续性文本(论文)互联网网络行为2020新高考Ⅰ卷非连续性文本(两则论文)历史地理学历史地理学新高考Ⅱ卷连续性文本(科普文)生物学物种共存二、非连续性文本特征(一)非连续性文本基本概念和特点所谓非连续性文本是相对于连续性文本而言的,它围绕一个事物或主题,提供阅读的材料是多维度的,是相对独立的。文本材料大多是由文字、图表、数据等多种材料组合而成的。这些材料从不同的角度呈现事物或主题,单独看是完整的,合在一起又能够综合地表达意义,顺序不固定。此类文本的考查点与当今信息化、大数据的时代特色相吻合,主要考查考生的信息检索、加工能力,即有效输入、准确输出的能力。从文体上来说,非连续性文本主要包括论述类文本和实用类文本。非连续性文本具有以下特点:(1)选材专业化、热点化。论述类重在选取专业学科前沿学术成果,实用类重在选取社会、经济生活中的热点话题。小学、初中、高中各种试卷真题知识归纳文案合同PPT等免费下载www.doc985.com(2)源头多样化。材料来源有报纸、网络媒体、学术著作等。(3)文本碎片化。没有完整的文本,都是截取片段。(4)材料多样化。有纯文字类、图文类、综合类等。(二)非连续性文本所涉及的文体及其特点1.非连续性文本·论述类文本分类概念特点政论文是政治性论文的简称,是指从政治角度阐述和评论当前重大事件和社会问题的议论性文章。它主要包括社论、政治评论、思想评论、国际时事评论、党和国家领导人的重要文章和报告等。用具有说服力的事例和事理以及逻辑推理的方法来证明作者的观点或看法,辨明是非曲直,做到以理服人。学术论文是用系统的、专门的知识来讨论或研究某种问题或课题的学理性文章。是对科学领域中有学术价值和现实意义的问题进行探讨的书面成果。①一般有自己的中心议题,有自己的论证角度、论证体系和研究成果。②具有专业性、学术性、原创性、真实性和科学性。文艺评论是运用文艺理论对文学作品进行研究、探讨,揭示文学的发展规律,以指导文学创作的实践活动的一种文体。也可归为学术论文。①主要针对作品思想内容、创作风格和艺术特点等方面展开议论、评价。②观点鲜明,经常旁征博引,引用与文学作品有关的各种材料论证观点。③对读者不太了解的作品,评论前还要对其有关方面作一定的交代。时评是对当前发生的新闻及新闻中的事实发表见解的文章。①具有时效性、针对性、准确性、说理性、思想性。②以说理为主,或夹叙夹议,或先叙后议。书评是评论或介绍书籍,探求其创作的思想性、学术性、知识性和艺术性的文章。①以“书”为对象,对书籍的内容和形式进行价值判断。②一般包含介绍、评价、推荐几部分。③采用记叙、说明、议论等表达方式,以传播书的内容、评论书的价值、推介书的特色等。2.非连续性文本·实用类文本分类概念特点新闻是对新近已经发生和正在发生或者早已发生却①真实性。这是新闻最基本的要求。报道的内容要真实准确,有根有据,讲究用事实说话。②准确小学、初中、高中各种试卷真题知识归纳文案合同PPT等免费下载www.doc985.com是新近发现的有价值的事实的及时报道。性。新闻语言多客观叙述,主观评论很少。③新鲜性。一般是以前没有过的,讲究从新角度说话。④及时性。报道要迅速及时,在日趋激烈的新闻竞争中,及时性是新闻价值的保障。传记遵循真实性原则,用形象化的方法记述人物的生活经历、精神风貌及其历史背景的一种叙事性文体。①人物的时代性和代表性。传记里的人物都是某时代某领域里较突...

1、当您付费下载文档后,您只拥有了使用权限,并不意味着购买了版权,文档只能用于自身使用,不得用于其他商业用途(如 [转卖]进行直接盈利或[编辑后售卖]进行间接盈利)。
2、本站所有内容均由合作方或网友上传,本站不对文档的完整性、权威性及其观点立场正确性做任何保证或承诺!文档内容仅供研究参考,付费前请自行鉴别。
3、如文档内容存在违规,或者侵犯商业秘密、侵犯著作权等,请点击“违规举报”。

碎片内容

与本文档类似文档
2024年高考语文一轮复习讲义(部编新高考版)板块6 古诗词阅读与鉴赏 课时49 读懂古诗——直接间接,找准路径.docx
2024年高考语文一轮复习讲义(部编新高考版)板块6 古诗词阅读与鉴赏 课时49 读懂古诗——直接间接,找准路径.docx
免费
20下载
高中2024版考评特训卷·语文【统考版】小题基础天天练45.docx
高中2024版考评特训卷·语文【统考版】小题基础天天练45.docx
免费
0下载
2024年新高考语文资料板块1 课时2 分析思路结构——紧扣论点,层清意准.docx
2024年新高考语文资料板块1 课时2 分析思路结构——紧扣论点,层清意准.docx
免费
0下载
2024年新高考语文资料复习任务群六 全面强化学案 精读语段材料,奠定做题基础.docx
2024年新高考语文资料复习任务群六 全面强化学案 精读语段材料,奠定做题基础.docx
免费
0下载
2024年新高考语文资料专题05 古代诗歌阅读-2022年高考真题和模拟题语文分类训练(学生版).docx
2024年新高考语文资料专题05 古代诗歌阅读-2022年高考真题和模拟题语文分类训练(学生版).docx
免费
0下载
黄金卷04-备战2024年高考语文模拟卷(新高考Ⅱ卷专用)(考试版).docx
黄金卷04-备战2024年高考语文模拟卷(新高考Ⅱ卷专用)(考试版).docx
免费
0下载
高中2022·微专题·小练习·语文【新高考】第14练.docx
高中2022·微专题·小练习·语文【新高考】第14练.docx
免费
0下载
2024年新高考语文资料板块5 第1部分 教材文言文复习 课时25 《齐桓晋文之事》.docx
2024年新高考语文资料板块5 第1部分 教材文言文复习 课时25 《齐桓晋文之事》.docx
免费
0下载
2024年新高考语文资料专题31 警惕漫画作文“再出江湖”(练习)-2024年高考语文二轮复习讲练测(新教材新高考) (原卷版).docx
2024年新高考语文资料专题31 警惕漫画作文“再出江湖”(练习)-2024年高考语文二轮复习讲练测(新教材新高考) (原卷版).docx
免费
0下载
2022·微专题·小练习·语文【统考版】第42练.docx
2022·微专题·小练习·语文【统考版】第42练.docx
免费
23下载
2010年高考语文试卷(全国Ⅰ卷,大纲版Ⅰ)(解析卷).doc
2010年高考语文试卷(全国Ⅰ卷,大纲版Ⅰ)(解析卷).doc
免费
0下载
2020年浙江省高考语文(含解析版) word文档.docx
2020年浙江省高考语文(含解析版) word文档.docx
免费
29下载
2025年新高考语文复习  练案34 探究标题意蕴(含解析).docx
2025年新高考语文复习 练案34 探究标题意蕴(含解析).docx
免费
0下载
上海市奉贤区2020年高三第一学期期末试卷答案(word版).docx
上海市奉贤区2020年高三第一学期期末试卷答案(word版).docx
免费
0下载
高考语文复习 专题02 议论类-3年(2022-2024)高考1年模拟语文真题分类汇编(全国通用)(原卷版).docx
高考语文复习 专题02 议论类-3年(2022-2024)高考1年模拟语文真题分类汇编(全国通用)(原卷版).docx
免费
0下载
2024年新高考语文资料专题02 论证分析客观题(练习)(解析版)-2024年高考语文二轮复习讲练测(新教材新高考).docx
2024年新高考语文资料专题02 论证分析客观题(练习)(解析版)-2024年高考语文二轮复习讲练测(新教材新高考).docx
免费
0下载
2017年上海市宝山区高考语文一模试卷.doc
2017年上海市宝山区高考语文一模试卷.doc
免费
0下载
高中2024版考评特训卷·语文【新教材】练案16.docx
高中2024版考评特训卷·语文【新教材】练案16.docx
免费
0下载
上海市黄浦区2020年高三第一学期期末(一模)学科质量检测语文试卷(word原卷版).docx
上海市黄浦区2020年高三第一学期期末(一模)学科质量检测语文试卷(word原卷版).docx
免费
0下载
2013年北京市高考语文试卷(含解析版)文档.doc
2013年北京市高考语文试卷(含解析版)文档.doc
免费
11下载
我的小文库
实名认证
内容提供者

提供高质量免费文档试卷下载,如果满意请告诉您身边的人,如果不满意请告诉我们,您的意见对于我们很重要,是我们不断进步的动力

阅读排行

确认删除?
回到顶部
客服号
  • 客服QQ点击这里给我发消息
QQ群
  • QQ群点击这里加入QQ群
提交所需资料详情,我们来帮找资料