2025年新高考语文复习 考点14 小说整体感知(原卷版).docx本文件免费下载 【共33页】

2025年新高考语文复习  考点14 小说整体感知(原卷版).docx
2025年新高考语文复习  考点14 小说整体感知(原卷版).docx
2025年新高考语文复习  考点14 小说整体感知(原卷版).docx
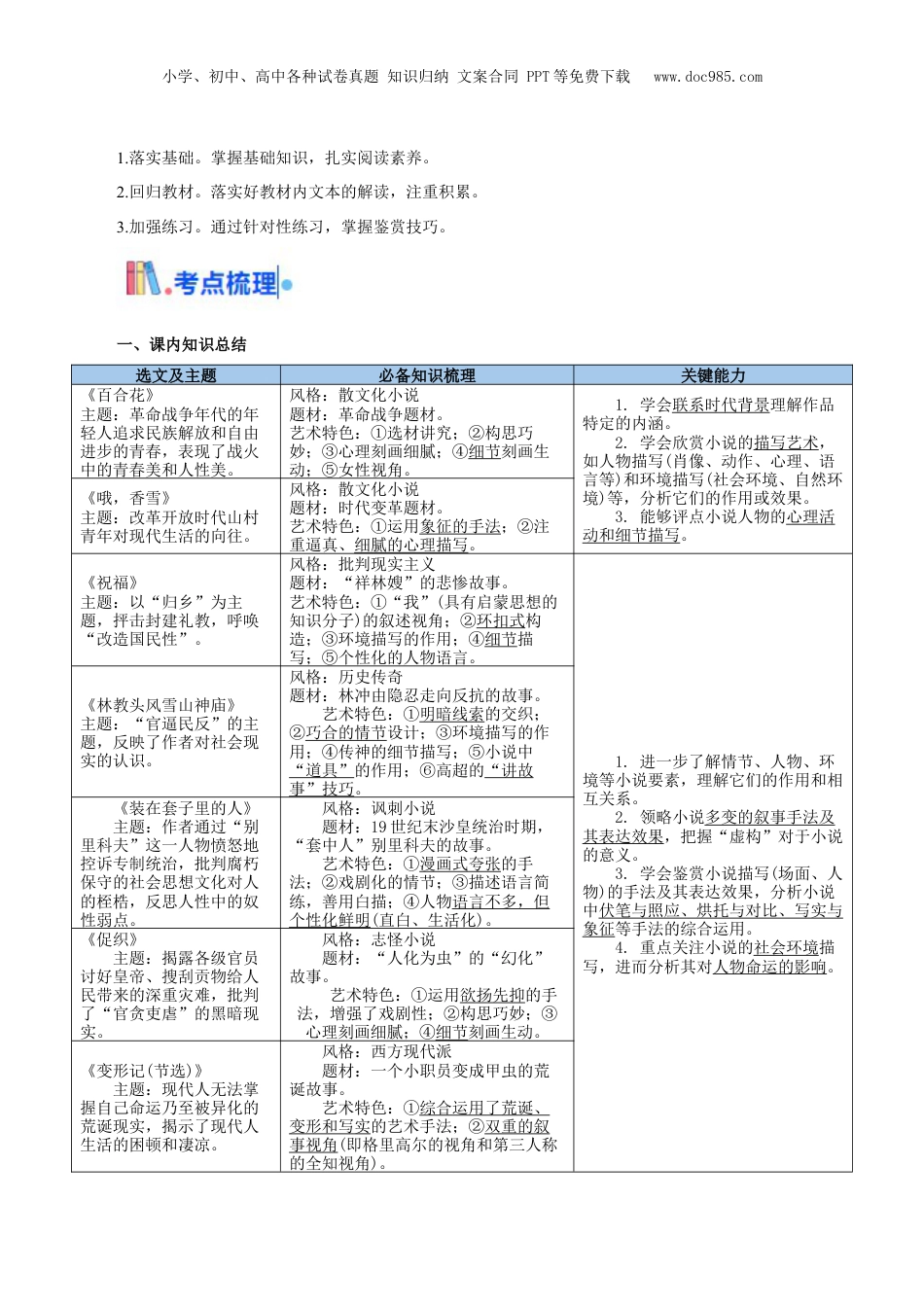
小学、初中、高中各种试卷真题知识归纳文案合同PPT等免费下载www.doc985.com考点14整体感知1.考情探究(考点分布、命题规律及备考策略)2.考点精讲(课内知识总结、基础知识、阅读指导)3.好题冲关(基础、提升、真题)1.考点分布年份卷别类型考点设置2024新高考Ⅱ卷革命小说概括筛选信息、鉴赏艺术特色、理解分析重要语句2023全国乙卷乡土小说鉴赏艺术特色、鉴赏文学形象、分析人物描写手法2022新高考Ⅰ卷历史小说鉴赏文学形象、概括作品主题、分析作品结构全国甲卷革命小说鉴赏艺术特色、鉴赏文学形象、分析文体特征与表现手法浙江卷革命小说分析人物描写手法、鉴赏文学形象、鉴赏情节作用、鉴赏艺术效果2021新高考Ⅰ卷革命小说理解分析文本、鉴赏写作手法、鉴赏文学形象全国乙卷当代小说鉴赏艺术特色、鉴赏情节作用、梳理人物心理变化浙江卷乡土小说分析环境描写的作用、鉴赏艺术特色、鉴赏文学形象、分析标题的含义和作用2020新课标Ⅰ卷外国小说鉴赏艺术特色、分析人物心理、鉴赏情节作用新课标Ⅲ卷现代小说鉴赏艺术特色、分析人物心理情感变化、筛选概括信息新高考Ⅱ卷现代小说鉴赏艺术特色、鉴赏重要物象、理解重要语句含义江苏卷乡土小说鉴赏艺术特色、鉴赏文学形象、探究作者情感态度浙江卷外国小说理解重要语句含义、鉴赏文学形象、鉴赏情节作用2.命题规律及备考策略【命题规律】在理解文本内容、鉴赏文本艺术特色的基础上,考查点进一步细化,着眼于对个别语句、某种艺术手法的具体考查,要求考生对文本进行精读,充分把握文本情节,把握作者的情感态度。【备考策略】小学、初中、高中各种试卷真题知识归纳文案合同PPT等免费下载www.doc985.com1.落实基础。掌握基础知识,扎实阅读素养。2.回归教材。落实好教材内文本的解读,注重积累。3.加强练习。通过针对性练习,掌握鉴赏技巧。一、课内知识总结选文及主题必备知识梳理关键能力《百合花》主题:革命战争年代的年轻人追求民族解放和自由进步的青春,表现了战火中的青春美和人性美。风格:散文化小说题材:革命战争题材。艺术特色:①选材讲究;②构思巧妙;③心理刻画细腻;④细节刻画生动;⑤女性视角。1.学会联系时代背景理解作品特定的内涵。2.学会欣赏小说的描写艺术,如人物描写(肖像、动作、心理、语言等)和环境描写(社会环境、自然环境)等,分析它们的作用或效果。3.能够评点小说人物的心理活动和细节描写。《哦,香雪》主题:改革开放时代山村青年对现代生活的向往。风格:散文化小说题材:时代变革题材。艺术特色:①运用象征的手法;②注重逼真、细腻的心理描写。《祝福》主题:以“归乡”为主题,抨击封建礼教,呼唤“改造国民性”。风格:批判现实主义题材:“祥林嫂”的悲惨故事。艺术特色:①“我”(具有启蒙思想的知识分子)的叙述视角;②环扣式构造;③环境描写的作用;④细节描写;⑤个性化的人物语言。1.进一步了解情节、人物、环境等小说要素,理解它们的作用和相互关系。2.领略小说多变的叙事手法及其表达效果,把握“虚构”对于小说的意义。3.学会鉴赏小说描写(场面、人物)的手法及其表达效果,分析小说中伏笔与照应、烘托与对比、写实与象征等手法的综合运用。4.重点关注小说的社会环境描写,进而分析其对人物命运的影响。《林教头风雪山神庙》主题:“官逼民反”的主题,反映了作者对社会现实的认识。风格:历史传奇题材:林冲由隐忍走向反抗的故事。艺术特色:①明暗线索的交织;②巧合的情节设计;③环境描写的作用;④传神的细节描写;⑤小说中“道具”的作用;⑥高超的“讲故事”技巧。《装在套子里的人》主题:作者通过“别里科夫”这一人物愤怒地控诉专制统治,批判腐朽保守的社会思想文化对人的桎梏,反思人性中的奴性弱点。风格:讽刺小说题材:19世纪末沙皇统治时期,“套中人”别里科夫的故事。艺术特色:①漫画式夸张的手法;②戏剧化的情节;③描述语言简练,善用白描;④人物语言不多,但个性化鲜明(直白、生活化)。《促织》主题:揭露各级官员讨好皇帝、搜刮贡物给人民带来的深重灾难,批判了“官贪吏虐”的黑暗现实。风格:志怪小说题材:“人化为虫”的“幻化”故事。艺术特色...

1、当您付费下载文档后,您只拥有了使用权限,并不意味着购买了版权,文档只能用于自身使用,不得用于其他商业用途(如 [转卖]进行直接盈利或[编辑后售卖]进行间接盈利)。
2、本站所有内容均由合作方或网友上传,本站不对文档的完整性、权威性及其观点立场正确性做任何保证或承诺!文档内容仅供研究参考,付费前请自行鉴别。
3、如文档内容存在违规,或者侵犯商业秘密、侵犯著作权等,请点击“违规举报”。

碎片内容

与本文档类似文档
2022·微专题·小练习·语文【统考版】第23练.docx
2022·微专题·小练习·语文【统考版】第23练.docx
免费
26下载
高考语文复习 附 录.docx
高考语文复习 附 录.docx
免费
0下载
1998年上海高考语文真题及答案.pdf
1998年上海高考语文真题及答案.pdf
免费
24下载
2025年新高考语文复习  2025届高中语文一轮复习学案1: 《劝学》《师说》(含答案).docx
2025年新高考语文复习 2025届高中语文一轮复习学案1: 《劝学》《师说》(含答案).docx
免费
0下载
2013年全国统一高考语文试卷(新课标ⅱ)(原卷版).doc
2013年全国统一高考语文试卷(新课标ⅱ)(原卷版).doc
免费
23下载
高中2022·微专题·小练习·语文【统考版】第11练.docx
高中2022·微专题·小练习·语文【统考版】第11练.docx
免费
0下载
2025年新高考语文复习  2025届高中语文一轮复习学案37 梳理行文脉络、分析论证结构和论证思路(含答案).docx
2025年新高考语文复习 2025届高中语文一轮复习学案37 梳理行文脉络、分析论证结构和论证思路(含答案).docx
免费
0下载
2025年新高考语文复习  专题04:名篇名句默写(选择性必修上册5篇)(原卷版).docx
2025年新高考语文复习 专题04:名篇名句默写(选择性必修上册5篇)(原卷版).docx
免费
0下载
2017年上海市崇明县高考语文一模试卷.doc
2017年上海市崇明县高考语文一模试卷.doc
免费
0下载
2024年高考语文一轮复习讲义(部编新高考版)板块1 对点练案4 概括内容要点.docx
2024年高考语文一轮复习讲义(部编新高考版)板块1 对点练案4 概括内容要点.docx
免费
9下载
高中2022·微专题·小练习·语文【新高考】第67练.docx
高中2022·微专题·小练习·语文【新高考】第67练.docx
免费
0下载
2025年新高考语文复习  第02讲 分析材料、合理推断(测试)(原卷版).docx
2025年新高考语文复习 第02讲 分析材料、合理推断(测试)(原卷版).docx
免费
0下载
2024版《微专题》·语文·统考版第8练.docx
2024版《微专题》·语文·统考版第8练.docx
免费
1下载
高中语文 选择性必修·下册课时作业(word)  基础过关训练14.docx
高中语文 选择性必修·下册课时作业(word) 基础过关训练14.docx
免费
18下载
25版:学案9 分析故事情节——梳理文脉,把握作用.pptx
25版:学案9 分析故事情节——梳理文脉,把握作用.pptx
免费
0下载
高考语文复习 考点03 语句连贯与得体-备战2025年高考语文一轮复习考点帮(天津专用)(原卷版).docx
高考语文复习 考点03 语句连贯与得体-备战2025年高考语文一轮复习考点帮(天津专用)(原卷版).docx
免费
0下载
高考语文复习 综合测试07 意象的作用专训(古诗鉴赏)-备战2025年高考语文一轮复习考点帮(北京专用)(原卷版).docx
高考语文复习 综合测试07 意象的作用专训(古诗鉴赏)-备战2025年高考语文一轮复习考点帮(北京专用)(原卷版).docx
免费
0下载
2024年新高考语文资料识记一 70例常见易混近义实词.docx
2024年新高考语文资料识记一 70例常见易混近义实词.docx
免费
0下载
2025年新高考语文复习  记诵手册08:文言文基础知识积累-备战2025年高考语文一轮复习考点帮(上海专用).docx
2025年新高考语文复习 记诵手册08:文言文基础知识积累-备战2025年高考语文一轮复习考点帮(上海专用).docx
免费
0下载
2024年新高考语文 选修(三) 单篇梳理 基础积累 课文8 古代文论选段.pptx
2024年新高考语文 选修(三) 单篇梳理 基础积累 课文8 古代文论选段.pptx
免费
0下载
我的小文库
实名认证
内容提供者

提供高质量免费文档试卷下载,如果满意请告诉您身边的人,如果不满意请告诉我们,您的意见对于我们很重要,是我们不断进步的动力

阅读排行

确认删除?
回到顶部
客服号
  • 客服QQ点击这里给我发消息
QQ群
  • QQ群点击这里加入QQ群
提交所需资料详情,我们来帮找资料