2025年新高考语文复习 专题02:信息类文本信息筛选、整合、辨析-【上好课】2025年高考语文一轮复习知识清单(原卷版).docx本文件免费下载 【共24页】

2025年新高考语文复习  专题02:信息类文本信息筛选、整合、辨析-【上好课】2025年高考语文一轮复习知识清单(原卷版).docx
2025年新高考语文复习  专题02:信息类文本信息筛选、整合、辨析-【上好课】2025年高考语文一轮复习知识清单(原卷版).docx
2025年新高考语文复习  专题02:信息类文本信息筛选、整合、辨析-【上好课】2025年高考语文一轮复习知识清单(原卷版).docx
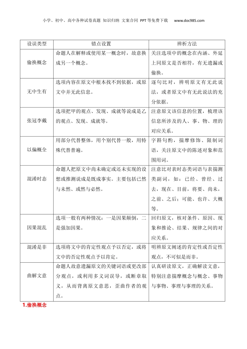
小学、初中、高中各种试卷真题知识归纳文案合同PPT等免费下载www.doc985.com第一章信息文本类阅读信息、整合、辨析筛选一、考点解读筛选信息,就是在阅读过程中根据阅读目的取舍信息的思维活动,捕捉和选取那些有效的、符合阅读目的的重要的语句,体会有关语句的隐含信息,舍弃那些缺乏关联性或无关紧要的内容。整合信息,就是根据一定的阅读目的和要求,将文中相关而又分散的信息集中起来,并加以处理,即整理、综合、转换的过程。小学、初中、高中各种试卷真题知识归纳文案合同PPT等免费下载www.doc985.com二、解题要领细读每个选项内容后,接着从全方位对原文的相关信息进行分析比对。信息类文本阅读的大部分选项信息跨度大、综合性强,表述语句比较长,与选项内容相关的信息往往分散在多个段落或者一个段落的不同位置。可以运用“切片比对分析法”来解答此题。即将选项拆解,切分成若干片段,逐一与分散在原文各处的相应词语、句子所在区域信息作比对,最后判断二者的说法是否吻合。三、知识储备(一)统观结构意识首先整体浏览文本,把握中心话题;然后圈画关键词句,概括材料大意;最后依据中心话题,整理出阐释中心话题的角度。力求读懂文本,关注论述类文本的核心概念、关键语句、论点、论据和论证方法,或实用类文本的事实报道或科普知识。其中材料的标题和出处有助于把握文本的中心话题甚至是作者的立场态度。(二)明辨八大陷阱命题人所设置的一个“不符合原文意思的”选项(或“不正确的一项”)中,错误信息往往是一个点或者某种关系,并非处处有错。这个错点就是命题人在转述原文意思时使用一些“手段”故意曲解的信息片段。常用的六种“手段”与常见的八种设误类型以及辨析方法如下:(1)常用设误手段设误手段删漏改凑变造具体阐释删除原文的定语、状语、补语成分,从而改变原意。只强调问题的一个方面,有意漏掉重要信息,造成断章取义。改换词语(名词、代词、副词、关联词等),导致曲解文意。随意拼凑,东拉西扯,无中生有,错位组合,使原意被扭曲。改变句子顺序或句间关系,使逻辑关系与原文不一致或不合事理。臆造出原文没有的结果、结论或事实,混淆是非。(2)常见设误类型与辨析方法小学、初中、高中各种试卷真题知识归纳文案合同PPT等免费下载www.doc985.com设误类型错点设置辨析方法偷换概念命题人在解释或使用某一概念时,故意换成另一个概念。关注选项中的概念在内涵、外延上同原文是否相符,有无遗漏或偷换。无中生有选项内容在原文中根本找不到依据,或原文中并无此信息。逐句比对,辨明原文有无此说法,或者原文中有无此说法的充分依据。张冠李戴选项把甲的观点、发现、成就等说成是乙的观点、发现、成就等。注意原文该信息的位置,梳理该信息所涉及的人、事、物、理的对应关系。以偏概全用部分代替整体,用个别代替一般,用特殊代替普遍。字斟句酌,揣摩修饰、限制词语,关注原文中的陈述对象和范围用词。混淆时态命题人把原文中尚未确定或还未实现的设想或推测说成是既成事实。主要包括已然与未然、或然与必然。注意比对表时态类词语与表揣测类副词,如:已经、曾经、过去,现在、目前,将要、尚未,之前、之后;可能、也许、大概等。因果混乱选项一般有两种情况:一是因果颠倒,二是强加因果。回归原文,核对条件、原因、现象和推论、结果、规律之间的对应关系。混淆是非选项将文中的肯定性观点予以否定,或将文中的否定性观点予以肯定。明辨原文阐述的肯定性或否定性观点,不可似是而非。曲解文意命题人故意遗漏原文的关键词语或更改部分观点,或利用多义词误导,或断章取义,从而背离原文意思,歪曲作者的观点。认真研读原文,正确解读文意,特别注意揣摩概念与概念、事物与事物、事理与事理的关系。1.偷换概念小学、初中、高中各种试卷真题知识归纳文案合同PPT等免费下载www.doc985.com命题者在解释概念或转述文意时,暗中将两个概念的内涵(如属性、作用、发展趋势等)或外延进行了调换、改变或混淆,表面上与原文说法一致,但仔细推敲就会发现并不相同。例:请指出并分析选项的命题陷阱。[选项]美术馆所收藏、陈列的部分艺术品的真实性值得...

1、当您付费下载文档后,您只拥有了使用权限,并不意味着购买了版权,文档只能用于自身使用,不得用于其他商业用途(如 [转卖]进行直接盈利或[编辑后售卖]进行间接盈利)。
2、本站所有内容均由合作方或网友上传,本站不对文档的完整性、权威性及其观点立场正确性做任何保证或承诺!文档内容仅供研究参考,付费前请自行鉴别。
3、如文档内容存在违规,或者侵犯商业秘密、侵犯著作权等,请点击“违规举报”。

碎片内容

与本文档类似文档
2022·微专题·小练习·语文【统考版】第23练.docx
2022·微专题·小练习·语文【统考版】第23练.docx
免费
26下载
高考语文复习 附 录.docx
高考语文复习 附 录.docx
免费
0下载
1998年上海高考语文真题及答案.pdf
1998年上海高考语文真题及答案.pdf
免费
24下载
2025年新高考语文复习  2025届高中语文一轮复习学案1: 《劝学》《师说》(含答案).docx
2025年新高考语文复习 2025届高中语文一轮复习学案1: 《劝学》《师说》(含答案).docx
免费
0下载
2013年全国统一高考语文试卷(新课标ⅱ)(原卷版).doc
2013年全国统一高考语文试卷(新课标ⅱ)(原卷版).doc
免费
23下载
高中2022·微专题·小练习·语文【统考版】第11练.docx
高中2022·微专题·小练习·语文【统考版】第11练.docx
免费
0下载
2025年新高考语文复习  2025届高中语文一轮复习学案37 梳理行文脉络、分析论证结构和论证思路(含答案).docx
2025年新高考语文复习 2025届高中语文一轮复习学案37 梳理行文脉络、分析论证结构和论证思路(含答案).docx
免费
0下载
2025年新高考语文复习  专题04:名篇名句默写(选择性必修上册5篇)(原卷版).docx
2025年新高考语文复习 专题04:名篇名句默写(选择性必修上册5篇)(原卷版).docx
免费
0下载
2017年上海市崇明县高考语文一模试卷.doc
2017年上海市崇明县高考语文一模试卷.doc
免费
0下载
2024年高考语文一轮复习讲义(部编新高考版)板块1 对点练案4 概括内容要点.docx
2024年高考语文一轮复习讲义(部编新高考版)板块1 对点练案4 概括内容要点.docx
免费
9下载
高中2022·微专题·小练习·语文【新高考】第67练.docx
高中2022·微专题·小练习·语文【新高考】第67练.docx
免费
0下载
2025年新高考语文复习  第02讲 分析材料、合理推断(测试)(原卷版).docx
2025年新高考语文复习 第02讲 分析材料、合理推断(测试)(原卷版).docx
免费
0下载
2024版《微专题》·语文·统考版第8练.docx
2024版《微专题》·语文·统考版第8练.docx
免费
1下载
高中语文 选择性必修·下册课时作业(word)  基础过关训练14.docx
高中语文 选择性必修·下册课时作业(word) 基础过关训练14.docx
免费
18下载
25版:学案9 分析故事情节——梳理文脉,把握作用.pptx
25版:学案9 分析故事情节——梳理文脉,把握作用.pptx
免费
0下载
高考语文复习 考点03 语句连贯与得体-备战2025年高考语文一轮复习考点帮(天津专用)(原卷版).docx
高考语文复习 考点03 语句连贯与得体-备战2025年高考语文一轮复习考点帮(天津专用)(原卷版).docx
免费
0下载
高考语文复习 综合测试07 意象的作用专训(古诗鉴赏)-备战2025年高考语文一轮复习考点帮(北京专用)(原卷版).docx
高考语文复习 综合测试07 意象的作用专训(古诗鉴赏)-备战2025年高考语文一轮复习考点帮(北京专用)(原卷版).docx
免费
0下载
2024年新高考语文资料识记一 70例常见易混近义实词.docx
2024年新高考语文资料识记一 70例常见易混近义实词.docx
免费
0下载
2025年新高考语文复习  记诵手册08:文言文基础知识积累-备战2025年高考语文一轮复习考点帮(上海专用).docx
2025年新高考语文复习 记诵手册08:文言文基础知识积累-备战2025年高考语文一轮复习考点帮(上海专用).docx
免费
0下载
2024年新高考语文 选修(三) 单篇梳理 基础积累 课文8 古代文论选段.pptx
2024年新高考语文 选修(三) 单篇梳理 基础积累 课文8 古代文论选段.pptx
免费
0下载
我的小文库
实名认证
内容提供者

提供高质量免费文档试卷下载,如果满意请告诉您身边的人,如果不满意请告诉我们,您的意见对于我们很重要,是我们不断进步的动力

阅读排行

确认删除?
回到顶部
客服号
  • 客服QQ点击这里给我发消息
QQ群
  • QQ群点击这里加入QQ群
提交所需资料详情,我们来帮找资料