2025年新高考语文复习 板块四 学案25 戏剧阅读与鉴赏——抓住“冲突”,赏析语言.docx本文件免费下载 【共12页】

2025年新高考语文复习  板块四 学案25 戏剧阅读与鉴赏——抓住“冲突”,赏析语言.docx
2025年新高考语文复习  板块四 学案25 戏剧阅读与鉴赏——抓住“冲突”,赏析语言.docx
2025年新高考语文复习  板块四 学案25 戏剧阅读与鉴赏——抓住“冲突”,赏析语言.docx
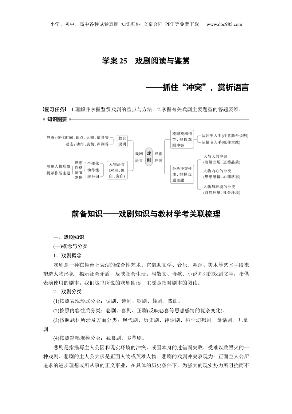
小学、初中、高中各种试卷真题知识归纳文案合同PPT等免费下载www.doc985.com学案25戏剧阅读与鉴赏——抓住“冲突”,赏析语言复习任务1.理解并掌握鉴赏戏剧的重点与方法。2.掌握有关戏剧主要题型的答题要领。前备知识——戏剧知识与教材学考关联梳理一、戏剧知识(一)概念与分类1.戏剧概念戏剧是一种在舞台上表演的综合性艺术。它借助文学、音乐、舞蹈、美术等艺术手段来塑造人物形象,揭示社会矛盾,反映社会生活。与散文、诗歌、小说并列的戏剧文学,指供表演使用的剧本。我们这里所说的戏剧阅读,主要是指对剧本的阅读。2.戏剧分类(1)按照表现形式分类:话剧、诗剧、歌剧、舞剧、戏曲。(2)按照内容性质分类:悲剧、喜剧、正剧(反映悲喜等思想感情的复杂变化)。(3)按照题材所涉及方面分类:现代剧、历史剧、神话剧、科学幻想剧、童话剧、儿童剧。(4)按照篇幅规模分类:独幕剧、多幕剧。悲剧是指描写主人公因和现实环境的冲突,或因本身的过错而失败、受难以致毁灭的一种戏剧。悲剧的主人公大多是正面人物或英雄人物。悲剧的戏剧冲突表现为:正面主人公所追求的进步理想或所从事的正义事业,在具体的历史条件下,为强大的现实势力所阻挠而不小学、初中、高中各种试卷真题知识归纳文案合同PPT等免费下载www.doc985.com能实现,以主人公的失败、受难或毁灭而告终;或主人公虽不是英雄人物,甚至有严重的缺点,但他所要实现的某种希望还有合理因素,却因受到恶势力的打击而失败、受难或毁灭。喜剧一般以讽刺和嘲笑丑恶的、落后的现象,从而肯定美好的、进步的现实和理想为主要内容。喜剧的矛盾冲突包括先进的、美好的同落后的、丑恶的事物之间的对立和冲突,也包括丑恶与丑恶之间、先进与先进之间的某种冲突。喜剧的本质是对旧事物的讽刺和否定,对新事物的歌颂、赞美和肯定。如莫里哀的《伪君子》、果戈理的《钦差大臣》等。正剧因兼有悲剧和喜剧的因素,也叫悲喜剧。正剧由于兼有悲剧和喜剧的特点,能够多方面地反映社会生活,扩大和增强了戏剧反映生活的广泛性和深刻性。如《白毛女》《丹心谱》《西安事变》等。(二)基本特征剧本是整个戏剧演出的基础,主要有以下特点:1.空间和时间高度集中戏剧不像小说、散文那样可以不受时间和空间的限制,它要求时间、人物、情节、场景高度集中在舞台范围内。小小的舞台上,几个人的表演就可以代表千军万马,走几圈就可以表现出跨过了万水千山,变换一个场景和人物就可以说明到了一个全新的地方或相隔多少年之后……相隔千万里,跨越若干年,都可以通过幕、场的变换在舞台上集中展现出来。2.矛盾冲突尖锐集中各种文学作品都要表现社会的矛盾冲突,而戏剧则要求在有限的空间和时间内反映的矛盾冲突更加尖锐集中。因为戏剧这种文学形式是为了集中反映现实生活中的矛盾冲突而产生的,所以说,没有矛盾冲突就没有戏剧。又因为剧本受篇幅和演出时间的限制,所以对剧情中反映的现实生活必须凝缩在适合舞台演出的矛盾冲突中。3.语言表现人物性格戏剧的语言主要是台词。台词,就是剧中人物所说的话,包括对白、独白、旁白、带白。戏剧主要是通过台词推动情节的发展,表现人物的性格。因此,台词要求能充分地表现人物的性格、身份和思想感情,要通俗自然、简练明确,要口语化,要适合舞台表演。(三)中国古典戏曲中国古典戏曲先后出现了宋元南戏、元代杂剧、明清传奇、清代花部四种基本形式。其中,又以元杂剧和明传奇影响更为深远。1.元杂剧元杂剧是在宋杂剧、金院本以及诸宫调的影响下发展的用北曲(北方的曲调)演唱的一种戏曲形式。作为一种新型的完整的戏剧形式,元杂剧既有自身的特点,又遵循严格的体制,形式上把歌唱、说白、舞蹈等有机结合,并且产生了韵文和散文相结合、结构完整的文学剧本。(1)结构。元杂剧结构的基本形式是“四折一楔子”。一折相当于现代剧的一幕,是故事情节发展的一个较大的自然段落。四折一般分别是故事的开端、发展、高潮和结局。楔子是一个短场戏,放在全剧的开头或两折之间,起序幕或过场的作用。也有少数杂剧突破了一本四折的形式,如《西厢记》共五本二十一折。小学、初中、高中各种试卷真题知识归纳文案合同PPT...

1、当您付费下载文档后,您只拥有了使用权限,并不意味着购买了版权,文档只能用于自身使用,不得用于其他商业用途(如 [转卖]进行直接盈利或[编辑后售卖]进行间接盈利)。
2、本站所有内容均由合作方或网友上传,本站不对文档的完整性、权威性及其观点立场正确性做任何保证或承诺!文档内容仅供研究参考,付费前请自行鉴别。
3、如文档内容存在违规,或者侵犯商业秘密、侵犯著作权等,请点击“违规举报”。

碎片内容

与本文档类似文档
2022·微专题·小练习·语文【统考版】第23练.docx
2022·微专题·小练习·语文【统考版】第23练.docx
免费
26下载
高考语文复习 附 录.docx
高考语文复习 附 录.docx
免费
0下载
1998年上海高考语文真题及答案.pdf
1998年上海高考语文真题及答案.pdf
免费
24下载
2025年新高考语文复习  2025届高中语文一轮复习学案1: 《劝学》《师说》(含答案).docx
2025年新高考语文复习 2025届高中语文一轮复习学案1: 《劝学》《师说》(含答案).docx
免费
0下载
2013年全国统一高考语文试卷(新课标ⅱ)(原卷版).doc
2013年全国统一高考语文试卷(新课标ⅱ)(原卷版).doc
免费
23下载
高中2022·微专题·小练习·语文【统考版】第11练.docx
高中2022·微专题·小练习·语文【统考版】第11练.docx
免费
0下载
2025年新高考语文复习  2025届高中语文一轮复习学案37 梳理行文脉络、分析论证结构和论证思路(含答案).docx
2025年新高考语文复习 2025届高中语文一轮复习学案37 梳理行文脉络、分析论证结构和论证思路(含答案).docx
免费
0下载
2025年新高考语文复习  专题04:名篇名句默写(选择性必修上册5篇)(原卷版).docx
2025年新高考语文复习 专题04:名篇名句默写(选择性必修上册5篇)(原卷版).docx
免费
0下载
2017年上海市崇明县高考语文一模试卷.doc
2017年上海市崇明县高考语文一模试卷.doc
免费
0下载
2024年高考语文一轮复习讲义(部编新高考版)板块1 对点练案4 概括内容要点.docx
2024年高考语文一轮复习讲义(部编新高考版)板块1 对点练案4 概括内容要点.docx
免费
9下载
高中2022·微专题·小练习·语文【新高考】第67练.docx
高中2022·微专题·小练习·语文【新高考】第67练.docx
免费
0下载
2025年新高考语文复习  第02讲 分析材料、合理推断(测试)(原卷版).docx
2025年新高考语文复习 第02讲 分析材料、合理推断(测试)(原卷版).docx
免费
0下载
2024版《微专题》·语文·统考版第8练.docx
2024版《微专题》·语文·统考版第8练.docx
免费
1下载
高中语文 选择性必修·下册课时作业(word)  基础过关训练14.docx
高中语文 选择性必修·下册课时作业(word) 基础过关训练14.docx
免费
18下载
25版:学案9 分析故事情节——梳理文脉,把握作用.pptx
25版:学案9 分析故事情节——梳理文脉,把握作用.pptx
免费
0下载
高考语文复习 考点03 语句连贯与得体-备战2025年高考语文一轮复习考点帮(天津专用)(原卷版).docx
高考语文复习 考点03 语句连贯与得体-备战2025年高考语文一轮复习考点帮(天津专用)(原卷版).docx
免费
0下载
高考语文复习 综合测试07 意象的作用专训(古诗鉴赏)-备战2025年高考语文一轮复习考点帮(北京专用)(原卷版).docx
高考语文复习 综合测试07 意象的作用专训(古诗鉴赏)-备战2025年高考语文一轮复习考点帮(北京专用)(原卷版).docx
免费
0下载
2024年新高考语文资料识记一 70例常见易混近义实词.docx
2024年新高考语文资料识记一 70例常见易混近义实词.docx
免费
0下载
2025年新高考语文复习  记诵手册08:文言文基础知识积累-备战2025年高考语文一轮复习考点帮(上海专用).docx
2025年新高考语文复习 记诵手册08:文言文基础知识积累-备战2025年高考语文一轮复习考点帮(上海专用).docx
免费
0下载
2024年新高考语文 选修(三) 单篇梳理 基础积累 课文8 古代文论选段.pptx
2024年新高考语文 选修(三) 单篇梳理 基础积累 课文8 古代文论选段.pptx
免费
0下载
我的小文库
实名认证
内容提供者

提供高质量免费文档试卷下载,如果满意请告诉您身边的人,如果不满意请告诉我们,您的意见对于我们很重要,是我们不断进步的动力

阅读排行

确认删除?
回到顶部
客服号
  • 客服QQ点击这里给我发消息
QQ群
  • QQ群点击这里加入QQ群
提交所需资料详情,我们来帮找资料