2025年新高考语文复习 2025届高中语文一轮复习学案45 叙述顺序和叙事时间、节奏(速度)(含答案).docx本文件免费下载 【共14页】

2025年新高考语文复习  2025届高中语文一轮复习学案45 叙述顺序和叙事时间、节奏(速度)(含答案).docx
2025年新高考语文复习  2025届高中语文一轮复习学案45 叙述顺序和叙事时间、节奏(速度)(含答案).docx
2025年新高考语文复习  2025届高中语文一轮复习学案45 叙述顺序和叙事时间、节奏(速度)(含答案).docx
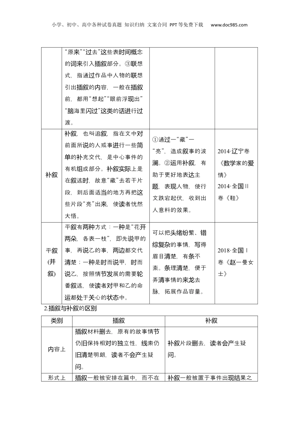
小学、初中、高中各种试卷真题知识归纳文案合同PPT等免费下载www.doc985.com学案45叙述顺序和叙事时间、节奏(速度)——扣住叙事特点,掌握答题规范目复习标1.掌握小述序和事的事特点。说叙顺叙时间叙2.掌握解答述序和事奏的答范。叙顺叙节题规一、述序叙顺1.:顺叙①易于把文章得理楚,脉分明,索集中;写条清络线②要注意剪裁得当、重点突出,使人物、事件的述有有尾,脉晰,有强的空次感。叙头络清较时层2.倒:叙①使文章曲折有致,造成念,引人入;悬胜②增加事波;叙澜③使文章富于化,避免平直;结构变铺叙④增强文章的可性和感染力。读3.:插叙①助展事件,或推故事情展,或主要人物的身作要介帮开动节发对份简,或某一;绍诠释细节②或使文章波起伏,增大了文章容量,可性增强。澜读4.:补叙①原的述起丰富、充作用;对来叙补②造成念,增加事波;悬叙澜③深化主旨,形成强烈的感染力。艺术二、事叙时间1.述率叙频故事中事件述的重系:与叙复关①一型,故事中生一次的事件在文本中只单发过述一次;讲②括型,故事中生很多次的事件在文中只述一次;概发过叙③重型复,故事中只生一次的事件,在文本中重多次述。发过复叙2.事奏叙节事奏指事速度的快慢疾,包括等、、、省略五形式叙节叙缓叙概叙扩叙静叙与种。①快,加速,一般用于次要情,一,是跳,是略;节笔带过跃写②慢,速,一减般用于情、精彩之,速是慢行,是工般的致描。关键节处减笔细绘小学、初中、高中各种试卷真题知识归纳文案合同PPT等免费下载www.doc985.com考向一述序叙顺1.述序叙顺述叙序顺念涵概内作用效果高考典型例题顺叙按时间(空间)序行述的顺进叙方法情展脉分明,节发络文自然通,文章气贯得次晰。显层清2013·重卷庆《口下的人枪格》倒叙1.定。不按先后序义时间顺进行述,而是把某些生在后叙发面的情或局先行提出,然节结后再按序述下去。顺叙2.分。类①把局提前。结②把扣人心弦的部分提前。一是了表文章中为现心思想的需要,把最能表中心思想的部现分提到前面,加以突出;二是了使文章为富于化,避免结构变平直;三是了铺叙为表效果的需要,使现文章曲折有致,造成念,引人入。悬胜插叙在述主要事件的程中,叙过插入另一之有的事件,然后与关再接着原的事件。的来写插叙容,只是和原的述相内来叙关但不能相,相就成了倒连连。主要分有:叙类①述式,转即借助作品中人物的行叙说进。方式往往用“听人插叙这种”“据”“有人”等引入说说说插。叙②直述式,就是不借助作品中的任何人的口述或想,联直接在文中一件事,多用插叙①主要情或中心对节事件行必要的充进补明,使容更加充说内、丰。实满②充交补代容情,使情内节节更加完整,更加结构密、曲折有序。严③托、表人物形衬现象。④后文做为铺。垫⑤突出文章的中心。2008·江卷苏《侯匠》银小学、初中、高中各种试卷真题知识归纳文案合同PPT等免费下载www.doc985.com“原”“去”些表念来过这时间概的引入部分。词来插叙③想联式,指通作品中人物的想过联引出的容,一般在插叙内插叙前,都用“想起”“眼前浮出”现“海里”的行脑闪过这类话进过渡。补叙,也叫追,指在文中补叙叙对前面所的人或事行一些说进简的充交代,是中心事件的单补有机成部分。上是组补叙实际在述,故意“藏”去若干片叙时段,到后面适的地方再把当这些片段“亮”出,使者恍然来读大悟。①通一“藏”一过“亮”,造成事的波叙。澜②用,有运补叙助于更好地表主达,表人物,使行题现文跌宕起伏,收到出人意料的效果。2014·宁卷辽《家的数学爱情》2014·全Ⅱ国卷《鞋》平叙(并叙)平有方式:一是“花叙两种种开,各表一枝”,即先甲的两朵说事,再乙的事,都交代说两边楚;一是而甲,而清种时说时乙,按照情展的需要说节发轮番述,使者甲和乙的命叙读对都于心的中。运处关状态可以把繁、头绪纷错的事情,得综复杂写眉目楚,有不清条紊。理楚,便于条清弄事情的去清来龙脉,拓展作品容量。2018·全Ⅰ国卷《一曼女赵士》2.的插叙与补叙区别类别插叙补叙容上内材料去,原有的故事情插叙删节仍保持相的立性,索仍旧对独线楚明朗,者不生疑旧清读会产。问片段去,者生疑补叙删读会产...

1、当您付费下载文档后,您只拥有了使用权限,并不意味着购买了版权,文档只能用于自身使用,不得用于其他商业用途(如 [转卖]进行直接盈利或[编辑后售卖]进行间接盈利)。
2、本站所有内容均由合作方或网友上传,本站不对文档的完整性、权威性及其观点立场正确性做任何保证或承诺!文档内容仅供研究参考,付费前请自行鉴别。
3、如文档内容存在违规,或者侵犯商业秘密、侵犯著作权等,请点击“违规举报”。

碎片内容

与本文档类似文档
2024年新高考语文资料热点01 语言文字运用(客观题)-2024年高考语文【热点·重点·难点】专练(天津专用)(解析版).docx
2024年新高考语文资料热点01 语言文字运用(客观题)-2024年高考语文【热点·重点·难点】专练(天津专用)(解析版).docx
免费
0下载
高中2024版考评特训卷·语文【统考版】小题基础天天练45.docx
高中2024版考评特训卷·语文【统考版】小题基础天天练45.docx
免费
0下载
2015年高考语文真题(浙江自主命题)(解析版).doc
2015年高考语文真题(浙江自主命题)(解析版).doc
免费
16下载
2012年高考语文真题(新课标)(原卷版).doc
2012年高考语文真题(新课标)(原卷版).doc
免费
22下载
2024年新高考语文 选修(一) 拓展训练 走进高考.pptx
2024年新高考语文 选修(一) 拓展训练 走进高考.pptx
免费
0下载
2024年新高考语文资料押上海卷第12-14题(古诗阅读)(原卷版)-备战2024年高考语文临考题号押题(上海卷).docx
2024年新高考语文资料押上海卷第12-14题(古诗阅读)(原卷版)-备战2024年高考语文临考题号押题(上海卷).docx
免费
0下载
2024年新高考语文资料板块2 散文阅读 课时14 概括内容主旨——删繁就简,钩玄提要.docx
2024年新高考语文资料板块2 散文阅读 课时14 概括内容主旨——删繁就简,钩玄提要.docx
免费
0下载
复习任务群七   学案27 辨析解释词语语境义.pptx
复习任务群七 学案27 辨析解释词语语境义.pptx
免费
0下载
精品解析:2023届上海市松江区高三二模语文试题(原卷版).docx
精品解析:2023届上海市松江区高三二模语文试题(原卷版).docx
免费
0下载
高考语文复习 考点01 整体感知(信息类文本阅读)-备战2025年高考语文一轮复习考点帮(新高考通用)(原卷版).docx
高考语文复习 考点01 整体感知(信息类文本阅读)-备战2025年高考语文一轮复习考点帮(新高考通用)(原卷版).docx
免费
0下载
2024版《微专题》·语文·统考版第4练.docx
2024版《微专题》·语文·统考版第4练.docx
免费
20下载
2013年海南高考语文(原卷版)文档.docx
2013年海南高考语文(原卷版)文档.docx
免费
10下载
2025年新高考语文复习  考点05 赠序文言文-下(核心考点精讲精练)-备战2025年高考语文一轮复习考点帮(上海专用)(原卷版).docx
2025年新高考语文复习 考点05 赠序文言文-下(核心考点精讲精练)-备战2025年高考语文一轮复习考点帮(上海专用)(原卷版).docx
免费
0下载
2024年新高考语文资料专题02 赏析诗歌语言之赏析诗眼(配套练习)(解析版).docx
2024年新高考语文资料专题02 赏析诗歌语言之赏析诗眼(配套练习)(解析版).docx
免费
0下载
【高考语文】备战2024年易错题23  古代诗歌阅读之表达技巧题——不明诗歌表达技巧范畴(原卷版).docx
【高考语文】备战2024年易错题23 古代诗歌阅读之表达技巧题——不明诗歌表达技巧范畴(原卷版).docx
免费
0下载
高考语文复习 专题08:小说阅读选择题(解析版).docx
高考语文复习 专题08:小说阅读选择题(解析版).docx
免费
0下载
2024年高考语文一轮复习讲义(部编新高考版)第七周.doc
2024年高考语文一轮复习讲义(部编新高考版)第七周.doc
免费
30下载
高考语文专题02 信息类文本阅读(非连续性)(教师卷).docx
高考语文专题02 信息类文本阅读(非连续性)(教师卷).docx
免费
0下载
高中2022·微专题·小练习·语文【新高考】第21练.docx
高中2022·微专题·小练习·语文【新高考】第21练.docx
免费
0下载
高考语文五年真题--专题08  语言文字运用(简答题组)-五年(2019-2023)高考语文真题分项汇编(全国通用) (解析版).docx
高考语文五年真题--专题08 语言文字运用(简答题组)-五年(2019-2023)高考语文真题分项汇编(全国通用) (解析版).docx
免费
0下载
我的小文库
实名认证
内容提供者

提供高质量免费文档试卷下载,如果满意请告诉您身边的人,如果不满意请告诉我们,您的意见对于我们很重要,是我们不断进步的动力

阅读排行

确认删除?
回到顶部
客服号
  • 客服QQ点击这里给我发消息
QQ群
  • QQ群点击这里加入QQ群
提交所需资料详情,我们来帮找资料