2025年新高考语文复习 2025届高中语文一轮复习学案46 叙事方式与叙事技巧(含答案).docx本文件免费下载 【共16页】

2025年新高考语文复习  2025届高中语文一轮复习学案46 叙事方式与叙事技巧(含答案).docx
2025年新高考语文复习  2025届高中语文一轮复习学案46 叙事方式与叙事技巧(含答案).docx
2025年新高考语文复习  2025届高中语文一轮复习学案46 叙事方式与叙事技巧(含答案).docx
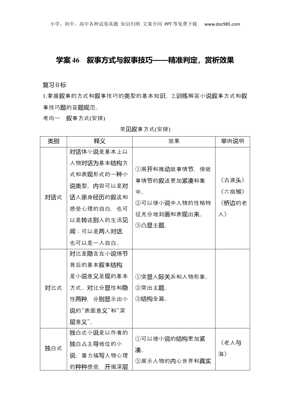
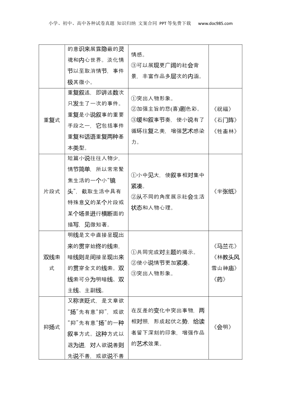
小学、初中、高中各种试卷真题知识归纳文案合同PPT等免费下载www.doc985.com学案46叙事方式与叙事技巧——精准判定,赏析效果目复习标1.掌握事的方式和事技巧的型的基本知。叙叙类识2.解答小事方式和训练说叙叙事技巧的答范。题题规考向一事方式叙(安排)常事方式见叙(安排)类别释义效果例明举说式对话体小是基本上以对话说人物基本方对话为结构式和表形式的一小现种型。容可以是说类内对人身的述和话亲经历叙感受心理的自白,也可以是述人的生活转别见;可以是人,闻两对话也可以是一人自白。①展和推故事情,使故开动节事情的述更加和集节叙紧凑中。②可以使小中人物的性格特说征充分地刻和表出。画现来③凸主。显题《古渡》头《六指猴》《的老桥边人》比式对比是含在小情对隐说节背后的基本事,叙结构是小意呈的基本说义现方式。比分性和对显隐性,分示出小两种别显的“表面意”和“深说义意”。层义①突人系和人物形象。显际关②突出主。题③全篇。结构白式独白式小是以作者的独说白占主地位的小独导。着力描人物心理说写的感受,掘深种种开层①可以使小的更加说结构紧。凑②展示人物的心世界和内真实《老人与海》小学、初中、高中各种试卷真题知识归纳文案合同PPT等免费下载www.doc985.com的意展露蔽的识来隐灵魂和心世界。淡化情内以至取消情,事件节节其微小。极情感。③可以展更广的社背现阔会景,丰富作品多次的涵。层内重式复重述,即述次复叙讲数只生了一次的事件。发重是小事的重要复说叙手段之一,包括事件它重和重基复话语复两种本型。类①突出人物形象。②加强主旨的悲(喜)色彩。剧③和事奏,使小有了缓叙节说循往之美,增强感染环复艺术力。《祝福》《石》门阵《牲畜林》片段式短篇小往往人物少,说情,所以常常聚节简单焦生活的一小“个镜”,截取生活中具有头特殊意的某片段或义个某景行面的个场进横断描,微知著。写见①小中大,使事相集中见叙对。紧凑②不同的角度展示社生活从会和人物心理。状态《半》张纸索双线式明是文中直接呈出线现的穿始的索,来贯终线暗是接呈出线则间现来的穿全文的索。贯线双索可分明暗、线为线双主、主副。线线①共同完成主的揭示。对题②使小情更加。说节紧凑③突出人物形象。《花》马兰《林教头风雪山神》庙《》药抑式扬又褒式,是文章欲称贬“”先有意“抑”,或欲扬“抑”先有意“”的一扬种事方式。方式以叙这种退,人欲善为进对说则先不善,或欲不善说说在反差的化中突出事物,变两相照,形成起伏之,对势给读者留下深刻的印象,增强作品的效果。艺术《明》会小学、初中、高中各种试卷真题知识归纳文案合同PPT等免费下载www.doc985.com先善。则说嵌套式嵌套式也可以结构称为套式,原意指的层结构是一套一的的环环复杂事。在描述一事叙结构件的程中引入另一事过件的完整述。叙《祝福》大故事是“我”的“回—离”故事,里面又套了乡乡祥林嫂的故事。通“我”的故过事,展了小知分现资产阶级识子底百姓同情又无可奈对层既何的主;通“祥林嫂”的故题过事,表了底女的悲命现层妇惨以及封建苦女的运礼教对贫妇迫害。《祝福》《装在套子里的人》空交时式错(历史与现交实织)小涉及故事序、说时叙事序以及空位移,时间序往往生交两种时发,小增添更深的错给说涵。事中完整的内叙时流是在四整体中间动维行的。所四整进谓维体,指的是去、过现在、未的三来个时间维度,再加上空度。间维也就是,今人说(作者)站在在点,现这个时间站在在空,以现这个间今人主要述者,为叙讲去或未的故事,以过来及整故事藏着的个隐对未来(或下当)的人的们意。义①能表代人小中人既现当对说物的情感,又能表人物精神现的下意,体代价当义现当值与承,使主更深刻;传题内蕴②可以拉距离,更加全面开时间地人物,使人物形象更加认识立体;③活使用史料或灵历资文案,小述相互印献档与说叙,使描更。证艺术写真实④巧妙推故事情,有利于展进节现人物心理,突出人物形象,丰富容内(人物故事),使主题内更深刻。蕴⑤使事奏富于叙节化,避免平直。变铺叙《一曼女赵士》对话与以人物之的推间对话动能使述的情更加这样写够叙节《色》变龙小学、初中、高中各种试卷...

1、当您付费下载文档后,您只拥有了使用权限,并不意味着购买了版权,文档只能用于自身使用,不得用于其他商业用途(如 [转卖]进行直接盈利或[编辑后售卖]进行间接盈利)。
2、本站所有内容均由合作方或网友上传,本站不对文档的完整性、权威性及其观点立场正确性做任何保证或承诺!文档内容仅供研究参考,付费前请自行鉴别。
3、如文档内容存在违规,或者侵犯商业秘密、侵犯著作权等,请点击“违规举报”。

碎片内容

与本文档类似文档
2024年新高考语文资料热点01 语言文字运用(客观题)-2024年高考语文【热点·重点·难点】专练(天津专用)(解析版).docx
2024年新高考语文资料热点01 语言文字运用(客观题)-2024年高考语文【热点·重点·难点】专练(天津专用)(解析版).docx
免费
0下载
高中2024版考评特训卷·语文【统考版】小题基础天天练45.docx
高中2024版考评特训卷·语文【统考版】小题基础天天练45.docx
免费
0下载
2015年高考语文真题(浙江自主命题)(解析版).doc
2015年高考语文真题(浙江自主命题)(解析版).doc
免费
16下载
2012年高考语文真题(新课标)(原卷版).doc
2012年高考语文真题(新课标)(原卷版).doc
免费
22下载
2024年新高考语文 选修(一) 拓展训练 走进高考.pptx
2024年新高考语文 选修(一) 拓展训练 走进高考.pptx
免费
0下载
2024年新高考语文资料押上海卷第12-14题(古诗阅读)(原卷版)-备战2024年高考语文临考题号押题(上海卷).docx
2024年新高考语文资料押上海卷第12-14题(古诗阅读)(原卷版)-备战2024年高考语文临考题号押题(上海卷).docx
免费
0下载
2024年新高考语文资料板块2 散文阅读 课时14 概括内容主旨——删繁就简,钩玄提要.docx
2024年新高考语文资料板块2 散文阅读 课时14 概括内容主旨——删繁就简,钩玄提要.docx
免费
0下载
复习任务群七   学案27 辨析解释词语语境义.pptx
复习任务群七 学案27 辨析解释词语语境义.pptx
免费
0下载
精品解析:2023届上海市松江区高三二模语文试题(原卷版).docx
精品解析:2023届上海市松江区高三二模语文试题(原卷版).docx
免费
0下载
高考语文复习 考点01 整体感知(信息类文本阅读)-备战2025年高考语文一轮复习考点帮(新高考通用)(原卷版).docx
高考语文复习 考点01 整体感知(信息类文本阅读)-备战2025年高考语文一轮复习考点帮(新高考通用)(原卷版).docx
免费
0下载
2024版《微专题》·语文·统考版第4练.docx
2024版《微专题》·语文·统考版第4练.docx
免费
20下载
2013年海南高考语文(原卷版)文档.docx
2013年海南高考语文(原卷版)文档.docx
免费
10下载
2025年新高考语文复习  考点05 赠序文言文-下(核心考点精讲精练)-备战2025年高考语文一轮复习考点帮(上海专用)(原卷版).docx
2025年新高考语文复习 考点05 赠序文言文-下(核心考点精讲精练)-备战2025年高考语文一轮复习考点帮(上海专用)(原卷版).docx
免费
0下载
2024年新高考语文资料专题02 赏析诗歌语言之赏析诗眼(配套练习)(解析版).docx
2024年新高考语文资料专题02 赏析诗歌语言之赏析诗眼(配套练习)(解析版).docx
免费
0下载
【高考语文】备战2024年易错题23  古代诗歌阅读之表达技巧题——不明诗歌表达技巧范畴(原卷版).docx
【高考语文】备战2024年易错题23 古代诗歌阅读之表达技巧题——不明诗歌表达技巧范畴(原卷版).docx
免费
0下载
高考语文复习 专题08:小说阅读选择题(解析版).docx
高考语文复习 专题08:小说阅读选择题(解析版).docx
免费
0下载
2024年高考语文一轮复习讲义(部编新高考版)第七周.doc
2024年高考语文一轮复习讲义(部编新高考版)第七周.doc
免费
30下载
高考语文专题02 信息类文本阅读(非连续性)(教师卷).docx
高考语文专题02 信息类文本阅读(非连续性)(教师卷).docx
免费
0下载
高中2022·微专题·小练习·语文【新高考】第21练.docx
高中2022·微专题·小练习·语文【新高考】第21练.docx
免费
0下载
高考语文五年真题--专题08  语言文字运用(简答题组)-五年(2019-2023)高考语文真题分项汇编(全国通用) (解析版).docx
高考语文五年真题--专题08 语言文字运用(简答题组)-五年(2019-2023)高考语文真题分项汇编(全国通用) (解析版).docx
免费
0下载
我的小文库
实名认证
内容提供者

提供高质量免费文档试卷下载,如果满意请告诉您身边的人,如果不满意请告诉我们,您的意见对于我们很重要,是我们不断进步的动力

阅读排行

确认删除?
回到顶部
客服号
  • 客服QQ点击这里给我发消息
QQ群
  • QQ群点击这里加入QQ群
提交所需资料详情,我们来帮找资料