2025年新高考语文复习 板块五 学案45 研练两年高考真题(一)——吃透精髓,把握方向.docx本文件免费下载 【共15页】

2025年新高考语文复习  板块五 学案45 研练两年高考真题(一)——吃透精髓,把握方向.docx
2025年新高考语文复习  板块五 学案45 研练两年高考真题(一)——吃透精髓,把握方向.docx
2025年新高考语文复习  板块五 学案45 研练两年高考真题(一)——吃透精髓,把握方向.docx
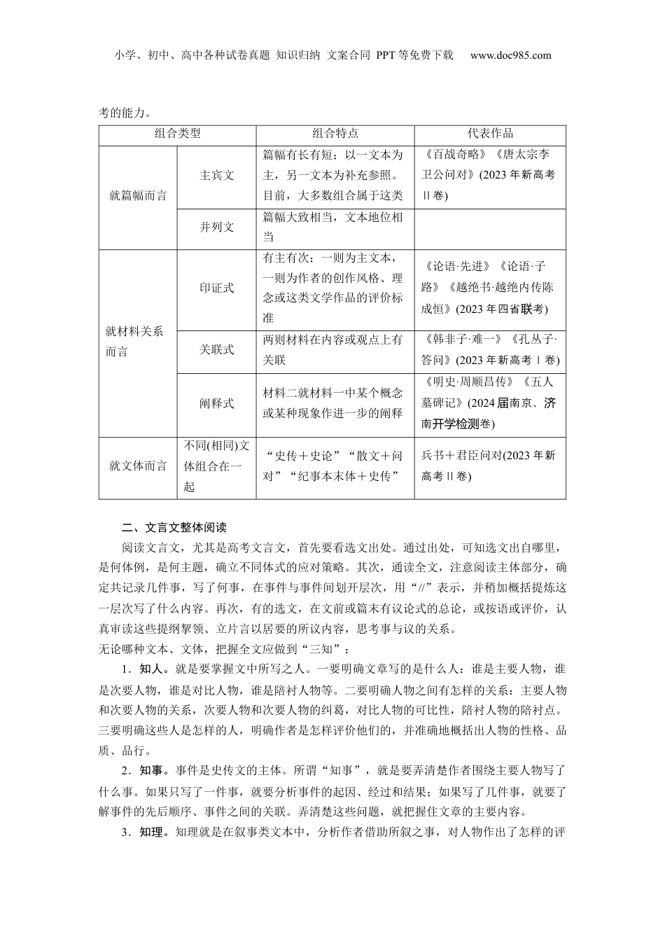
小学、初中、高中各种试卷真题知识归纳文案合同PPT等免费下载www.doc985.com前备知识——文言文文体知识与整体阅读文言文阅读之前,需要先辨明文体;不同文体,其写作内容、行文逻辑等大相径庭。辨识与区分文体,会使阅读更高效。一、文言文文体知识(一)叙事类文体1.史传类体例写作内容行文逻辑写作特点代表作品史传文一人多事,叙述传主生平,表现传主品质以时间为线索,兼以地点、官职等变化,串联传主生平事迹因人命篇以叙事为主,偶有议论(有的篇末有作者议论)二十四史纪事本末体时代大事,叙述某一重大历史事件之始末以时间为线索,以事理为逻辑因事命篇《通鉴纪事本末》《宋史纪事本末》《明史纪事本末》时代大事,叙述某一历史专题之始末围绕该专题将相关事件,以时为序,一一罗列因专题命篇国别体各国大事,基于某一历史背景或事件,记录纵横家游说各国君主的说辞围绕某一历史背景或事件,以纵横家展开的活动为主线,以记言为主,重点记录其游说的说辞以记言为主《国语》《战国策》杂史遗闻逸事,围绕该章主题,罗列与该主题相关的诸子遗闻逸事每类(编)在主题的统筹下,罗列与该主题相关的诸子遗闻分类汇编,每类设一专篇,每篇设一主题,文前有总论,文末有按语《说苑》小学、初中、高中各种试卷真题知识归纳文案合同PPT等免费下载www.doc985.com逸事以记录言行为主,兼有议论(前有总论,末有按语)2.杂记类名称特点代表作品笔记以记事为主,有历史掌故、遗闻逸事、文艺随笔、文学考证、读书杂记等《项脊轩志》游记专记游历所见所感《石钟山记》《登泰山记》(二)议论类文本名称特点代表作品语录体记录人物言行,无完整篇章结构《论语》论说体论指古代析理推论的议论文体,注重从正面树立一个观点,然后围绕它进行严密的论证《过秦论》《六国论》说阐述某一事物、某一问题的义理《师说》《捕蛇者说》原从根本上探讨某种理论、政治制度等《原道》《原毁》书序序文的一种,或由作者自己撰写,或出自他人之手。一l般讲述书籍或文章写作的缘由和经过,或对书籍、文章内容加以补充、评论《兰亭集序》《五代史伶官传序》寓言将道理寓于带有劝谕或讽刺意味的故事中《庖丁解牛》《种树郭橐驼传》书信内容丰富广泛,或抒胸中情怀,或议论时事,或叙写家事等《报任安书》《答司马谏议书》《与妻书》奏议对古代臣属进呈帝王的奏章的统称。奏议包括表、奏、疏、议、上书、札子、封事等《谏太宗十思疏》《陈情表》《出师表》(三)复合文本(群文)2023年新高考Ⅰ、Ⅱ卷文言文阅读试题均采用了复合文本,材料由相关的两则文言文组合而成。单一材料变成复合材料后,阅读的文字量与之前相比并没有增加,但是阅读的要求显著提高:考生要对两则材料进行比较阅读,分析二者的异同,并按题干要求解决相关问题。这种命题方式不仅可以考查考生的文言文阅读能力,还可以考查考生对比分析、辩证思小学、初中、高中各种试卷真题知识归纳文案合同PPT等免费下载www.doc985.com考的能力。组合类型组合特点代表作品就篇幅而言主宾文篇幅有长有短;以一文本为主,另一文本为补充参照。目前,大多数组合属于这类《百战奇略》《唐太宗李卫公问对》(2023年新高考Ⅱ卷)并列文篇幅大致相当,文本地位相当就材料关系而言印证式有主有次;一则为主文本,一则为作者的创作风格、理念或这类文学作品的评价标准《论语·先进》《论语·子路》《越绝书·越绝内传陈成恒》(2023年四省考联)关联式两则材料在内容或观点上有关联《韩非子·难一》《孔丛子·答问》(2023年新高考Ⅰ卷)阐释式材料二就材料一中某个概念或某种现象作进一步的阐释《明史·周顺昌传》《五人墓碑记》(2024南京、届济南卷开学检测)就文体而言不同(相同)文体组合在一起“史传+史论”“散文+问对”“纪事本末体+史传”兵书+君臣问对(2023年新高考Ⅱ卷)二、文言文整体阅读阅读文言文,尤其是高考文言文,首先要看选文出处。通过出处,可知选文出自哪里,是何体例,是何主题,确立不同体式的应对策略。其次,通读全文,注意阅读主体部分,确定共记录几件事,写了何事,在事件与事件间划开层次,用“//”表示,并稍加概括提炼这一层次写了什么内容。再...

1、当您付费下载文档后,您只拥有了使用权限,并不意味着购买了版权,文档只能用于自身使用,不得用于其他商业用途(如 [转卖]进行直接盈利或[编辑后售卖]进行间接盈利)。
2、本站所有内容均由合作方或网友上传,本站不对文档的完整性、权威性及其观点立场正确性做任何保证或承诺!文档内容仅供研究参考,付费前请自行鉴别。
3、如文档内容存在违规,或者侵犯商业秘密、侵犯著作权等,请点击“违规举报”。

碎片内容

与本文档类似文档
2024年新高考语文资料热点01 语言文字运用(客观题)-2024年高考语文【热点·重点·难点】专练(天津专用)(解析版).docx
2024年新高考语文资料热点01 语言文字运用(客观题)-2024年高考语文【热点·重点·难点】专练(天津专用)(解析版).docx
免费
0下载
高中2024版考评特训卷·语文【统考版】小题基础天天练45.docx
高中2024版考评特训卷·语文【统考版】小题基础天天练45.docx
免费
0下载
2015年高考语文真题(浙江自主命题)(解析版).doc
2015年高考语文真题(浙江自主命题)(解析版).doc
免费
16下载
2012年高考语文真题(新课标)(原卷版).doc
2012年高考语文真题(新课标)(原卷版).doc
免费
22下载
2024年新高考语文 选修(一) 拓展训练 走进高考.pptx
2024年新高考语文 选修(一) 拓展训练 走进高考.pptx
免费
0下载
2024年新高考语文资料押上海卷第12-14题(古诗阅读)(原卷版)-备战2024年高考语文临考题号押题(上海卷).docx
2024年新高考语文资料押上海卷第12-14题(古诗阅读)(原卷版)-备战2024年高考语文临考题号押题(上海卷).docx
免费
0下载
2024年新高考语文资料板块2 散文阅读 课时14 概括内容主旨——删繁就简,钩玄提要.docx
2024年新高考语文资料板块2 散文阅读 课时14 概括内容主旨——删繁就简,钩玄提要.docx
免费
0下载
复习任务群七   学案27 辨析解释词语语境义.pptx
复习任务群七 学案27 辨析解释词语语境义.pptx
免费
0下载
精品解析:2023届上海市松江区高三二模语文试题(原卷版).docx
精品解析:2023届上海市松江区高三二模语文试题(原卷版).docx
免费
0下载
高考语文复习 考点01 整体感知(信息类文本阅读)-备战2025年高考语文一轮复习考点帮(新高考通用)(原卷版).docx
高考语文复习 考点01 整体感知(信息类文本阅读)-备战2025年高考语文一轮复习考点帮(新高考通用)(原卷版).docx
免费
0下载
2024版《微专题》·语文·统考版第4练.docx
2024版《微专题》·语文·统考版第4练.docx
免费
20下载
2013年海南高考语文(原卷版)文档.docx
2013年海南高考语文(原卷版)文档.docx
免费
10下载
2025年新高考语文复习  考点05 赠序文言文-下(核心考点精讲精练)-备战2025年高考语文一轮复习考点帮(上海专用)(原卷版).docx
2025年新高考语文复习 考点05 赠序文言文-下(核心考点精讲精练)-备战2025年高考语文一轮复习考点帮(上海专用)(原卷版).docx
免费
0下载
2024年新高考语文资料专题02 赏析诗歌语言之赏析诗眼(配套练习)(解析版).docx
2024年新高考语文资料专题02 赏析诗歌语言之赏析诗眼(配套练习)(解析版).docx
免费
0下载
【高考语文】备战2024年易错题23  古代诗歌阅读之表达技巧题——不明诗歌表达技巧范畴(原卷版).docx
【高考语文】备战2024年易错题23 古代诗歌阅读之表达技巧题——不明诗歌表达技巧范畴(原卷版).docx
免费
0下载
高考语文复习 专题08:小说阅读选择题(解析版).docx
高考语文复习 专题08:小说阅读选择题(解析版).docx
免费
0下载
2024年高考语文一轮复习讲义(部编新高考版)第七周.doc
2024年高考语文一轮复习讲义(部编新高考版)第七周.doc
免费
30下载
高考语文专题02 信息类文本阅读(非连续性)(教师卷).docx
高考语文专题02 信息类文本阅读(非连续性)(教师卷).docx
免费
0下载
高中2022·微专题·小练习·语文【新高考】第21练.docx
高中2022·微专题·小练习·语文【新高考】第21练.docx
免费
0下载
高考语文五年真题--专题08  语言文字运用(简答题组)-五年(2019-2023)高考语文真题分项汇编(全国通用) (解析版).docx
高考语文五年真题--专题08 语言文字运用(简答题组)-五年(2019-2023)高考语文真题分项汇编(全国通用) (解析版).docx
免费
0下载
我的小文库
实名认证
内容提供者

提供高质量免费文档试卷下载,如果满意请告诉您身边的人,如果不满意请告诉我们,您的意见对于我们很重要,是我们不断进步的动力

阅读排行

确认删除?
回到顶部
客服号
  • 客服QQ点击这里给我发消息
QQ群
  • QQ群点击这里加入QQ群
提交所需资料详情,我们来帮找资料