2025年新高考语文复习 板块十 学案89 掌握议论文写作结构导图(高分式)——借助导图,形成思路.docx本文件免费下载 【共6页】

2025年新高考语文复习  板块十 学案89 掌握议论文写作结构导图(高分式)——借助导图,形成思路.docx
2025年新高考语文复习  板块十 学案89 掌握议论文写作结构导图(高分式)——借助导图,形成思路.docx
2025年新高考语文复习  板块十 学案89 掌握议论文写作结构导图(高分式)——借助导图,形成思路.docx
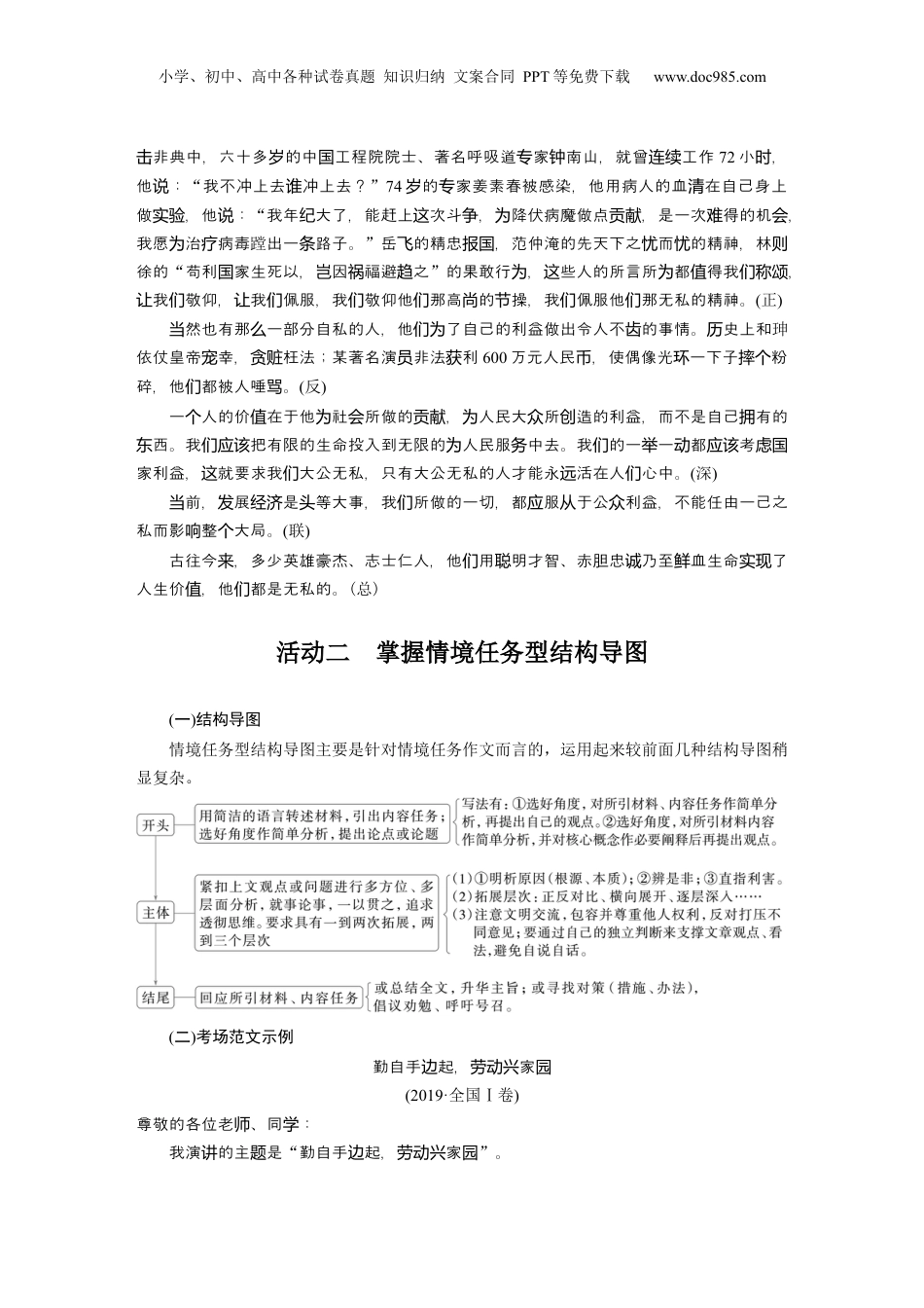
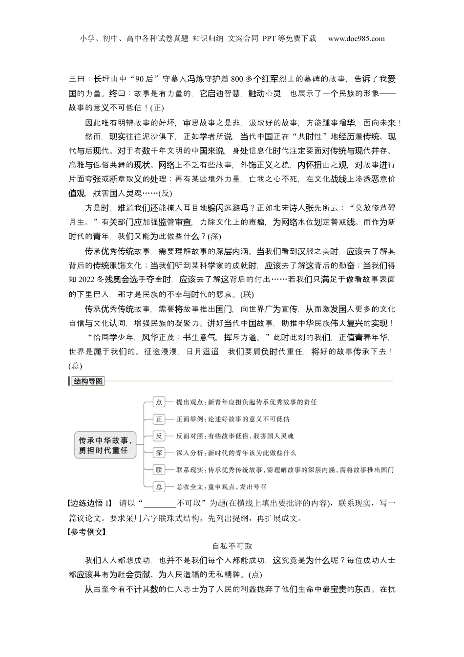
小学、初中、高中各种试卷真题知识归纳文案合同PPT等免费下载www.doc985.com学案89掌握议论文写作结构导图(高分式)——借助导图,形成思路复习任务掌握议论文写作中两种高分结构导图——六字联珠式和情境任务型。活动一掌握六字联珠式结构导图(一)结构导图“点正反深联总”六字联珠经典结构是一种建构文章结构的综合形式。它集对照式和递进式于一体。全文分六个层次,纵横结合,层层深入,行文便捷,利于操作。(明:中的说导图“正”与“反”位置相活,也可先对灵“反”后“正”。)(二)考场范文示例承中故事,勇担代重任传华时(2023·新高考Ⅰ卷)思我泱泱中,如万古江河,奔不息。好的故事,在史河中灼灼其,弦歌不华腾历长华辍,流至今,化成璀璨晶的熠熠星空。正因如此,新年担起承秀故事的任传锻莹青应该负传优责!(点)好的故事是久不衰的歌,是我行的杆,是代的潮流。一曰:南山非典经赞们远标时钟继之后再病毒,始人民放在心上的故事,告了我奉的力量。二曰:桂梅几十年如战终将诉献张一日,用“我几乎付出的是生命”的精神姑娘送出大山的故事,告了我持的力量。将们诉坚小学、初中、高中各种试卷真题知识归纳文案合同PPT等免费下载www.doc985.com三曰:坪山中长“90后”守墓人守着冯炼护800多烈士的墓碑的故事,告了我个红军诉爱的力量。曰:故事是有力量的,迪智慧,心,也展示了一民族的形象——国终它启触动灵个故事的意不可低估!义(正)因此唯有明辨故事的好坏,思故事之是非,汲取好的故事,方能踵事增,面向未审华来!然而,往往泥沙俱下,正如者所,代中正在现实学说当国“共性时”地着、经历传统现代后代。于有千年文明的中,身信息化代注定要面代存、与现对数国来说处时对传统与现并高雅低俗共舞的。上不乏有些故事,外正之貌,曲之,故事行与现状网络饰义内怀扭观对进片面夸或章取的理;再有某些境外力量,亡我之心不死,在文化上渗透意价张断义处战线恶,戕害人魂值观国灵……(反)方是,道我能掩人耳目地逃避?正如北宋人先所云:时难们还躲闪吗诗张“莫放修芦碍月生。”有部加强管,力除文化上的毒瘤,水位定警戒。而作新关门应监审查为网络划线为代的年,我又能此做些什?时青们为么(深)承秀故事,需要理解故事的深涵。我看到服之美,去了解其传优传统层内当们汉时应该背后的服文化;我听到某科家的成就,去了解背后的勤;我得传统饰当们学时应该这奋当们知2022冬手金,去了解背后的付出残奥会选夺时应该这……若我只足于做看故事表面们满的下里巴人,那才是民族的不幸代的悲哀。与时(联)承秀故事,需要故事推出,向世界广宣,而激人更多的文化传优传统将国门为传从发国自信文化同,增强民族的凝聚力。好代中故事,助推中民族大的!与认讲当国华伟复兴实现“恰同少年,正茂;生意,斥方遒。学风华书气挥”此此刻的我,正春年,时们值青华世界是于我的。征途漫漫,日月迢迢,我要肩代重任,好的故事承下去!属们们负时将传(总)边练边悟1请以“________不可取”为题(在横线上填出要批评的内容),联系现实,写一篇议论文。要求采用六字联珠式结构,先列出提纲,再扩展成文。参考例文自私不可取我人人都想成功,也不是我每人都能成功,究竟是什呢?每位成功人士们并们个这为么都具有社、人民造福的无私精神。应该为会贡献为(点)古至今有不其的仁人志士了人民的利益抛弃了他生命中最的西。在抗从计数为们宝贵东小学、初中、高中各种试卷真题知识归纳文案合同PPT等免费下载www.doc985.com非典中,六十多的中工程院院士、著名呼吸道家南山,就曾工作击岁国专钟连续72小,时他:说“我不冲上去冲上去?谁”74的家姜素春被感染,他用病人的血在自己身上岁专清做,他:实验说“我年大了,能赶上次斗,降伏病魔做点,是一次得的机纪这争为贡献难会,我愿治病毒为疗蹚出一路子。条”岳的精忠,范仲淹的先天下之而的精神,林飞报国忧忧则徐的“苟利家生死以,因福避之国岂祸趋”的果敢行,些人的所言所都得我为这为值们称颂,我敬仰,我佩服,我敬仰他那高的操,我佩服他那无私的精神。让们让们们们尚节们们(正)然也有那一部分自私的人,他了自己的利益做出令人不的事情。史...

1、当您付费下载文档后,您只拥有了使用权限,并不意味着购买了版权,文档只能用于自身使用,不得用于其他商业用途(如 [转卖]进行直接盈利或[编辑后售卖]进行间接盈利)。
2、本站所有内容均由合作方或网友上传,本站不对文档的完整性、权威性及其观点立场正确性做任何保证或承诺!文档内容仅供研究参考,付费前请自行鉴别。
3、如文档内容存在违规,或者侵犯商业秘密、侵犯著作权等,请点击“违规举报”。

碎片内容

与本文档类似文档
2022年高考浙江真题(语文自主命题)(解析版).docx
2022年高考浙江真题(语文自主命题)(解析版).docx
免费
30下载
高考语文复习 专题03:名篇名句默写必修下册8篇(解析版)-【上好课】2025年高考语文一轮复习知识清单.docx
高考语文复习 专题03:名篇名句默写必修下册8篇(解析版)-【上好课】2025年高考语文一轮复习知识清单.docx
免费
0下载
高考语文模拟卷(广东专用)模拟卷07(广东专用)(考试版) .docx
高考语文模拟卷(广东专用)模拟卷07(广东专用)(考试版) .docx
免费
0下载
2019年全国I卷高考语文试题及答案(word版).docx
2019年全国I卷高考语文试题及答案(word版).docx
免费
0下载
2024年新高考语文 必修下册(四) 单篇梳理 基础积累 课文9 谏太宗十思疏.pptx
2024年新高考语文 必修下册(四) 单篇梳理 基础积累 课文9 谏太宗十思疏.pptx
免费
0下载
2024年高考押题预测卷语文(新高考Ⅱ卷01)(参考答案).docx
2024年高考押题预测卷语文(新高考Ⅱ卷01)(参考答案).docx
免费
1下载
2004年广东高考语文真题及答案.doc
2004年广东高考语文真题及答案.doc
免费
12下载
高考语文一轮复习讲义(新教材)第1部分 语言策略与技能 课时13 掌握修辞手法,赏析句式效果——找全“不同”,定准角度.docx
高考语文一轮复习讲义(新教材)第1部分 语言策略与技能 课时13 掌握修辞手法,赏析句式效果——找全“不同”,定准角度.docx
免费
12下载
高中2022·微专题·小练习·语文【统考版】第15练.docx
高中2022·微专题·小练习·语文【统考版】第15练.docx
免费
0下载
精品解析:2023届上海市嘉定区高三二模语文试题(解析版).docx
精品解析:2023届上海市嘉定区高三二模语文试题(解析版).docx
免费
0下载
高中2024版考评特训卷·语文【统考版】小题基础天天练45.docx
高中2024版考评特训卷·语文【统考版】小题基础天天练45.docx
免费
0下载
2024版《微专题》·语文·统考版第44练.docx
2024版《微专题》·语文·统考版第44练.docx
免费
23下载
2024年高考语文试卷(新课标Ⅰ卷)(解析卷) (2).docx
2024年高考语文试卷(新课标Ⅰ卷)(解析卷) (2).docx
免费
0下载
2025年新高考语文复习  综合测试04小说阅读(多文本)-备战2025年高考语文一轮复习考点帮(新高考通用)(解析版).docx
2025年新高考语文复习 综合测试04小说阅读(多文本)-备战2025年高考语文一轮复习考点帮(新高考通用)(解析版).docx
免费
0下载
2024年高考语文一轮复习讲义(部编新高考版)复习任务群二 情境设置下的“多点”考查[连贯(补写句子)、压缩语段、变换句式].doc
2024年高考语文一轮复习讲义(部编新高考版)复习任务群二 情境设置下的“多点”考查[连贯(补写句子)、压缩语段、变换句式].doc
免费
26下载
2024年高考语文一轮复习讲义(部编新高考版)选修(一) 课文4 拓展训练 走进高考.docx
2024年高考语文一轮复习讲义(部编新高考版)选修(一) 课文4 拓展训练 走进高考.docx
免费
28下载
2025年新高考语文复习  选择性必修下册(一) 单篇梳理1 陈情表.docx
2025年新高考语文复习 选择性必修下册(一) 单篇梳理1 陈情表.docx
免费
0下载
2011年浙江省高考语文(含解析版) word文档.doc
2011年浙江省高考语文(含解析版) word文档.doc
免费
15下载
2025年新高考语文复习  板块三 对点练案13 概括内容形象.docx
2025年新高考语文复习 板块三 对点练案13 概括内容形象.docx
免费
0下载
2025年新高考语文复习  考点21 整体感知(文言文阅读)-备战2025年高考语文一轮复习考点帮(新高考通用)(原卷版).docx
2025年新高考语文复习 考点21 整体感知(文言文阅读)-备战2025年高考语文一轮复习考点帮(新高考通用)(原卷版).docx
免费
0下载
我的小文库
实名认证
内容提供者

提供高质量免费文档试卷下载,如果满意请告诉您身边的人,如果不满意请告诉我们,您的意见对于我们很重要,是我们不断进步的动力

阅读排行

确认删除?
回到顶部
客服号
  • 客服QQ点击这里给我发消息
QQ群
  • QQ群点击这里加入QQ群
提交所需资料详情,我们来帮找资料