2025年新高考语文复习 板块一 学案1 研练两年高考真题(一)——吃透精髓,把握方向.docx本文件免费下载 【共18页】

2025年新高考语文复习  板块一 学案1 研练两年高考真题(一)——吃透精髓,把握方向.docx
2025年新高考语文复习  板块一 学案1 研练两年高考真题(一)——吃透精髓,把握方向.docx
2025年新高考语文复习  板块一 学案1 研练两年高考真题(一)——吃透精髓,把握方向.docx
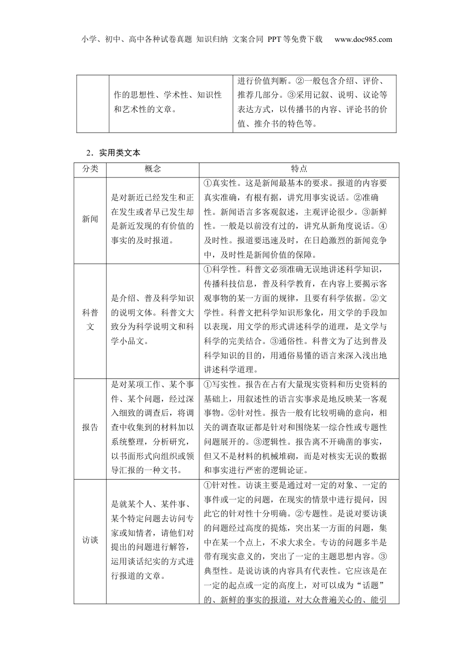
小学、初中、高中各种试卷真题知识归纳文案合同PPT等免费下载www.doc985.com前备知识——信息类文体特征与教材学考关联梳理一、信息类文本文体特征(一)连续性文本1.论述类文本分类概念特点政论文是政治性论文的简称,是指从政治角度阐述和评论当前重大事件和社会问题的议论性文章。它主要包括社论、政治评论、思想评论、国际时事评论、党和国家领导人的重要文章和报告等。用具有说服力的事例和事理以及逻辑推理的方法来证明作者的观点或看法,辨明是非曲直,做到以理服人。学术论文是用系统的、专门的知识来讨论或研究某种问题或课题的学理性文章。是对科学领域中有学术价值和现实意义的问题进行探讨的书面成果。①一般有自己的中心议题,有自己的论证角度、论证体系和研究成果。②具有专业性、学术性、原创性、真实性和科学性。文艺评论是运用文艺理论对文学作品进行研究、探讨,揭示文学的发展规律,以指导文学创作的实践活动的一种文体。也可归为学术论文。①主要针对作品思想内容、创作风格和艺术特色等方面展开议论、评价。②观点鲜明,经常旁征博引,引用与文学作品有关的各种材料论证观点。③对读者不太了解的作品,评论前还要对其有关方面作一定的交代。时评是对当前发生的新闻及新闻中的事实发表见解的文章。①具有时效性、针对性、准确性、说理性、思想性。②以说理为主,或夹叙夹议,或先叙后议。书评是评论或介绍书籍,探求其创①以“书”为对象,对书籍的内容和形式小学、初中、高中各种试卷真题知识归纳文案合同PPT等免费下载www.doc985.com作的思想性、学术性、知识性和艺术性的文章。进行价值判断。②一般包含介绍、评价、推荐几部分。③采用记叙、说明、议论等表达方式,以传播书的内容、评论书的价值、推介书的特色等。2.实用类文本分类概念特点新闻是对新近已经发生和正在发生或者早已发生却是新近发现的有价值的事实的及时报道。①真实性。这是新闻最基本的要求。报道的内容要真实准确,有根有据,讲究用事实说话。②准确性。新闻语言多客观叙述,主观评论很少。③新鲜性。一般是以前没有过的,讲究从新角度说话。④及时性。报道要迅速及时,在日趋激烈的新闻竞争中,及时性是新闻价值的保障。科普文是介绍、普及科学知识的说明文体。科普文大致分为科学说明文和科学小品文。①科学性。科普文必须准确无误地讲述科学知识,传播科技信息,普及科学教育,在内容上要揭示客观事物的某一方面的规律,且要有科学依据。②文学性。科普文把科学知识形象化,用文学的手段加以表现,用文学的形式讲述科学的道理,是文学与科学的完美结合。③通俗性。科普文为了达到普及科学知识的目的,用通俗易懂的语言来深入浅出地讲述科学道理。报告是对某项工作、某个事件、某个问题,经过深入细致的调查后,将调查中收集到的材料加以系统整理,分析研究,以书面形式向组织或领导汇报的一种文书。①写实性。报告在占有大量现实资料和历史资料的基础上,用叙述性的语言实事求是地反映某一客观事物。②针对性。报告一般有比较明确的意向,相关的调查取证都是针对和围绕某一综合性或专题性问题展开的。③逻辑性。报告离不开确凿的事实,但又不是材料的机械堆砌,而是对核实无误的数据和事实进行严密的逻辑论证。访谈是就某个人、某件事、某个特定问题去访问专家或知情者,请他们对提出的问题进行解答,运用谈话纪实的方式进行报道的文章。①针对性。访谈主要是通过对一定的对象、一定的事件或一定的问题,在现实的情景中进行提问,因此它的针对性十分明确。②专题性。是说对要访谈的问题经过高度的提炼,突出某一方面的问题,集中在某一个点上,不求大求全。专访的问题多半是带有现实意义的,突出了一定的主题思想内容。③典型性。是说访谈的内容具有代表性。它应该是在一定的起点或一定的高度上,对可以成为“话题”的、新鲜的事实的报道,对大众普遍关心的、能引小学、初中、高中各种试卷真题知识归纳文案合同PPT等免费下载www.doc985.com起共鸣的问题进行的专访。传记遵循真实性原则,用形象化的方法记述人物的生活经历、精神风貌及其历史背景的一种叙事性文体。①人物的时代性和...

1、当您付费下载文档后,您只拥有了使用权限,并不意味着购买了版权,文档只能用于自身使用,不得用于其他商业用途(如 [转卖]进行直接盈利或[编辑后售卖]进行间接盈利)。
2、本站所有内容均由合作方或网友上传,本站不对文档的完整性、权威性及其观点立场正确性做任何保证或承诺!文档内容仅供研究参考,付费前请自行鉴别。
3、如文档内容存在违规,或者侵犯商业秘密、侵犯著作权等,请点击“违规举报”。

碎片内容

与本文档类似文档
高中2024版《微专题》·语文·统考版第66练.docx
高中2024版《微专题》·语文·统考版第66练.docx
免费
0下载
2025年新高考语文复习  考点巩固卷18  文言断句(原卷版).docx
2025年新高考语文复习 考点巩固卷18 文言断句(原卷版).docx
免费
0下载
2025年新高考语文复习  选择性必修上册 单篇梳理1~3 《论语》十二章 大学之道 人皆有不忍人之心 (1).docx
2025年新高考语文复习 选择性必修上册 单篇梳理1~3 《论语》十二章 大学之道 人皆有不忍人之心 (1).docx
免费
0下载
高中2024版考评特训卷·语文【新教材】专项练34.docx
高中2024版考评特训卷·语文【新教材】专项练34.docx
免费
0下载
2017年广东高考语文试题及答案.doc
2017年广东高考语文试题及答案.doc
免费
0下载
2010年高考语文真题(四川自主命题).doc
2010年高考语文真题(四川自主命题).doc
免费
25下载
高考语文专题07 古代诗歌阅读(诗)(学生卷).docx
高考语文专题07 古代诗歌阅读(诗)(学生卷).docx
免费
0下载
2025年新高考语文复习  复习任务群三   任务二 特别学案13 解答文学类文本“评论—文本”互证题.docx
2025年新高考语文复习 复习任务群三 任务二 特别学案13 解答文学类文本“评论—文本”互证题.docx
免费
0下载
2024年新高考语文资料复习任务一 理解内容和情感.doc
2024年新高考语文资料复习任务一 理解内容和情感.doc
免费
0下载
2025年新高考语文复习  专题03:议论文标题的拟写方法(解析版)-【上好课】2025年高考语文一轮复习知识清单.docx
2025年新高考语文复习 专题03:议论文标题的拟写方法(解析版)-【上好课】2025年高考语文一轮复习知识清单.docx
免费
0下载
2024年新高考语文资料复习微任务群 微学案4 强化考场作文诸环节 (1).docx
2024年新高考语文资料复习微任务群 微学案4 强化考场作文诸环节 (1).docx
免费
0下载
高考语文复习 2025届高中语文一轮复习学案27 鉴赏诗歌的炼字、诗眼和炼句艺术(含答案).docx
高考语文复习 2025届高中语文一轮复习学案27 鉴赏诗歌的炼字、诗眼和炼句艺术(含答案).docx
免费
0下载
高中2022·微专题·小练习·语文【统考版】第41练.docx
高中2022·微专题·小练习·语文【统考版】第41练.docx
免费
0下载
2025年新高考语文复习  综合测试12 赠序文言文-备战2025年高考语文一轮复习考点帮(上海专用)(解析版).docx
2025年新高考语文复习 综合测试12 赠序文言文-备战2025年高考语文一轮复习考点帮(上海专用)(解析版).docx
免费
0下载
2020年上海市浦东新区高考语文二模试卷.doc
2020年上海市浦东新区高考语文二模试卷.doc
免费
0下载
2009年高考语文真题(辽宁自主命题).doc
2009年高考语文真题(辽宁自主命题).doc
免费
25下载
【免费下载】湖南2025年高考语文真题(新课标Ⅰ)(解析版).docx
【免费下载】湖南2025年高考语文真题(新课标Ⅰ)(解析版).docx
免费
0下载
高考语文复习 第04讲 必修下《促织》一轮复习(讲义)(解析版).docx
高考语文复习 第04讲 必修下《促织》一轮复习(讲义)(解析版).docx
免费
0下载
2025年新高考语文复习  04 十年高考文言文阅读反复考查的40个高频实词汇编助记-2025年高考语文一轮复习之文言文阅读(全国通用).docx
2025年新高考语文复习 04 十年高考文言文阅读反复考查的40个高频实词汇编助记-2025年高考语文一轮复习之文言文阅读(全国通用).docx
免费
0下载
高考语文复习 专题09:必背18个文言虚词+小故事练习(解析版)-【上好课】2025年高考语文一轮复习知识清单.docx
高考语文复习 专题09:必背18个文言虚词+小故事练习(解析版)-【上好课】2025年高考语文一轮复习知识清单.docx
免费
0下载
我的小文库
实名认证
内容提供者

提供高质量免费文档试卷下载,如果满意请告诉您身边的人,如果不满意请告诉我们,您的意见对于我们很重要,是我们不断进步的动力

阅读排行

确认删除?
回到顶部
客服号
  • 客服QQ点击这里给我发消息
QQ群
  • QQ群点击这里加入QQ群
提交所需资料详情,我们来帮找资料