精品解析:2023届江苏省苏锡常镇四市高三教学情况调研(二)生物试题(原卷版).docx本文件免费下载 【共12页】

精品解析:2023届江苏省苏锡常镇四市高三教学情况调研(二)生物试题(原卷版).docx
精品解析:2023届江苏省苏锡常镇四市高三教学情况调研(二)生物试题(原卷版).docx
精品解析:2023届江苏省苏锡常镇四市高三教学情况调研(二)生物试题(原卷版).docx
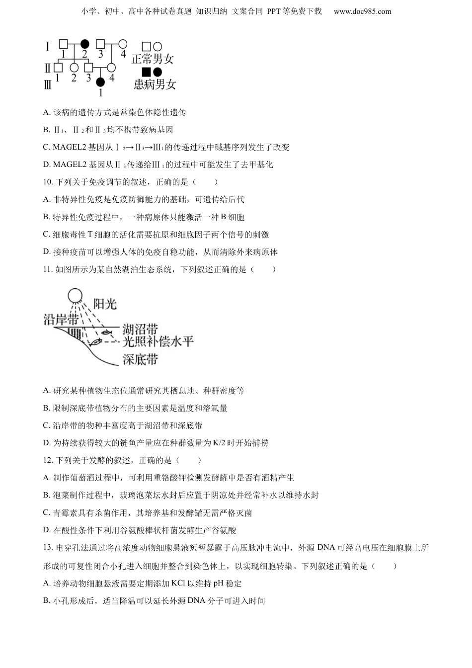
小学、初中、高中各种试卷真题知识归纳文案合同PPT等免费下载www.doc985.com2023届江苏省苏锡常镇四市高三教学情况调研(二)生物试题(二模)一、单项选择题:1.下列关于元素和化合物的叙述,正确的是()A.碳是占人体细胞干重最多的元素,也是生命的核心元素B.多糖由多个葡萄糖分子连接而成,具有还原性C.血红素的基本组成单位是氨基酸,参与血液中O2的运输D.还原性辅酶Ⅱ的化学本质是蛋白质,能催化C3的还原2.下列关于细胞结构和功能的叙述,正确的是()A.细胞膜内部是磷脂分子的疏水端,水分子不能自由通过B.内质网是膜性管道系统,是蛋白质合成、加工场所和运输通道C.生物的细胞壁是由纤维素和果胶构成,对细胞起支持和保护作用D.细胞核在细胞分裂时会解体,是DNA复制和蛋白质合成的主要场所3.下列关于细胞生命活动的叙述,正确的是()A.植物组织培养的脱分化过程中没有发生基因选择性表达B.随着细胞分裂次数的增多,端粒逐渐变短,细胞核体积减小C.原癌基因突变或过量表达导致相应蛋白质活性过强可引起细胞癌变D.“老年斑”的形成是因为细胞核膜内折,染色质收缩、染色加深所致4.下列关于生物遗传物质的叙述,正确的是()A.同一个体的不同体细胞内核酸相同,蛋白质不完全相同B.单链DNA分子中只与一个磷酸相连的脱氧核糖位于3′-端C.同一DNA上不同基因转录时,RNA聚合酶沿DNA同一条链的同一方向移动D.R型活细菌转化成S型活细菌时,外源DNA整合到染色体上并正常表达5.下列关于生物进化的叙述,正确的是()A.基因频率是指在一个种群基因库中,某个基因占全部基因数的比例B.基因突变和基因重组会使种群基因频率发生改变,从而决定生物进化方向C.两个种群的个体在自然条件下基因不能自由交流,说明产生了生殖隔离D.生物多样性是生物与生物、生物与无机环境在相互影响中不断进化和发展的结果6.某同学为探究阿莫西林(一种常用的青霉素类抗生素)对细菌的选择作用,将菌液加到培养基上涂布均匀后,在2、3、4号位贴上沾有0.5mg/mL阿莫西林溶液的滤纸片。如图为第一代实验结果,下列叙述错小学、初中、高中各种试卷真题知识归纳文案合同PPT等免费下载www.doc985.com误的是()A.培养基区域l内无抑菌圈的出现,1号位贴的应是无菌滤纸片B.抑菌圈边缘细菌的抗药性高于抑菌圈外细菌的抗药性C.后续需要从抑菌圈边缘挑取细菌扩大培养后重复实验D.连续培养几代后,2、3、4号位的抑菌圈直径将会变小7.如图为人某种遗传病的致病机理示意图。据图分析,下列叙述正确的是()A.图中a和b链的右侧端分别为3′-端和5′-端B.过程①无需引物但需RNA聚合酶和解旋酶C.过程①和过程②的碱基互补配对方式相同D.此图可表示镰状细胞贫血症的致病机理8.下列关于变异和育种的叙述,正确的是()A.改良某种缺乏抗病性的水稻品种可采用单倍体育种B.用秋水仙素处理植物的叶肉细胞即可获得多倍体植株C.茎尖分生区细胞经植物组织培养可获得抗病毒植物D.杂交育种获得的优良品种可能是纯合子也可能是杂合子9.DNA甲基化是常见的基因组印记方式。MAGEL2是一种印记基因,其致病性变异(致病基因)会导致新生儿患某综合征。母源MAGEL2致病基因传递给子代时其印记区域由于被甲基化而沉默,而由父源传递给子代时可表达并致病。下图为该基因引起的遗传病的系谱图,Ⅱ4不携带致病基因。下列叙述正确的是()小学、初中、高中各种试卷真题知识归纳文案合同PPT等免费下载www.doc985.comA.该病的遗传方式是常染色体隐性遗传B.Ⅱ1、Ⅱ2和Ⅱ3均不携带致病基因C.MAGEL2基因从Ⅰ2→Ⅱ3→Ⅲ1的传递过程中碱基序列发生了改变D.MAGEL2基因从Ⅱ3传递给Ⅲ1的过程中可能发生了去甲基化10.下列关于免疫调节的叙述,正确的是()A.非特异性免疫是免疫防御能力的基础,可遗传给后代B.特异性免疫过程中,一种病原体只能激活一种B细胞C.细胞毒性T细胞的活化需要抗原和细胞因子两个信号的刺激D.接种疫苗可以增强人体的免疫自稳功能,从而清除外来病原体11.如图所示为某自然湖泊生态系统,下列叙述正确的是()A.研究某种植物生态位通常研究其栖息地、种群密度等B.限制深底带植物分布的主要因素是温度和溶氧量C.沿岸带的物种丰富度高于湖沼带和...

1、当您付费下载文档后,您只拥有了使用权限,并不意味着购买了版权,文档只能用于自身使用,不得用于其他商业用途(如 [转卖]进行直接盈利或[编辑后售卖]进行间接盈利)。
2、本站所有内容均由合作方或网友上传,本站不对文档的完整性、权威性及其观点立场正确性做任何保证或承诺!文档内容仅供研究参考,付费前请自行鉴别。
3、如文档内容存在违规,或者侵犯商业秘密、侵犯著作权等,请点击“违规举报”。

碎片内容

与本文档类似文档
2024年高考生物试卷(甘肃)(解析卷) (2).docx
2024年高考生物试卷(甘肃)(解析卷) (2).docx
免费
0下载
2014年全国统一高考生物试卷(大纲版)(含解析版).pdf
2014年全国统一高考生物试卷(大纲版)(含解析版).pdf
免费
22下载
高考复习专项练习二轮生物专题突破练4 光合作用与细胞呼吸.docx
高考复习专项练习二轮生物专题突破练4 光合作用与细胞呼吸.docx
免费
30下载
2021年全国统一高考生物试卷(全国甲卷)(原卷版).doc
2021年全国统一高考生物试卷(全国甲卷)(原卷版).doc
免费
17下载
高中2024版考评特训卷·生物学【新教材】(河北省专用)考点 3.docx
高中2024版考评特训卷·生物学【新教材】(河北省专用)考点 3.docx
免费
0下载
2022·微专题·小练习·生物【统考版】专练44.docx
2022·微专题·小练习·生物【统考版】专练44.docx
免费
25下载
上海市普陀区2018年高三第二学期期中(二模)学科质量检测生命科学试题及答案(word版).doc
上海市普陀区2018年高三第二学期期中(二模)学科质量检测生命科学试题及答案(word版).doc
免费
0下载
2023《微专题·小练习》·生物专练97 人体的内环境与稳态及动物和人体生命活动的调节综合练.docx
2023《微专题·小练习》·生物专练97 人体的内环境与稳态及动物和人体生命活动的调节综合练.docx
免费
5下载
2022·微专题·小练习·生物【统考版】专练24.docx
2022·微专题·小练习·生物【统考版】专练24.docx
免费
16下载
精品解析:2023届上海市金山区高三二模生物试题(解析版).docx
精品解析:2023届上海市金山区高三二模生物试题(解析版).docx
免费
0下载
专题20 细胞工程与胚胎工程-五年(2019-2023)高考生物真题分项汇编(全国通用)(原卷版) (1).docx
专题20 细胞工程与胚胎工程-五年(2019-2023)高考生物真题分项汇编(全国通用)(原卷版) (1).docx
免费
0下载
高中2023《微专题·小练习》·生物·新教材·XL-7专练4 细胞中的糖类和脂质.docx
高中2023《微专题·小练习》·生物·新教材·XL-7专练4 细胞中的糖类和脂质.docx
免费
0下载
高中2023《微专题·小练习》·生物专练15 降低化学反应活化能的酶.docx
高中2023《微专题·小练习》·生物专练15 降低化学反应活化能的酶.docx
免费
0下载
2019年北京市高考生物试卷(含解析版).doc
2019年北京市高考生物试卷(含解析版).doc
免费
20下载
2024年高考生物真题(全国甲卷)(原卷版).docx
2024年高考生物真题(全国甲卷)(原卷版).docx
免费
0下载
上海市嘉定区2015年高三第一学期期末(一模)学科质量检测生命科学试题及答案(word版).doc
上海市嘉定区2015年高三第一学期期末(一模)学科质量检测生命科学试题及答案(word版).doc
免费
0下载
高考生物复习  2025届高中生物学一轮复习检测案40 植物细胞工程(含解析).docx
高考生物复习 2025届高中生物学一轮复习检测案40 植物细胞工程(含解析).docx
免费
0下载
高考生物复习  第十单元 第58课时 植物细胞工程 (1).docx
高考生物复习 第十单元 第58课时 植物细胞工程 (1).docx
免费
0下载
2021年全国统一高考生物试卷(新课标ⅲ)(原卷版).docx
2021年全国统一高考生物试卷(新课标ⅲ)(原卷版).docx
免费
30下载
高中2024版考评特训卷·生物学【新教材】考点 10.docx
高中2024版考评特训卷·生物学【新教材】考点 10.docx
免费
0下载
我的小文库
实名认证
内容提供者

提供高质量免费文档试卷下载,如果满意请告诉您身边的人,如果不满意请告诉我们,您的意见对于我们很重要,是我们不断进步的动力

确认删除?
回到顶部
客服号
  • 客服QQ点击这里给我发消息
QQ群
  • QQ群点击这里加入QQ群
提交所需资料详情,我们来帮找资料