精品解析:2023届江苏省南京市高三二模考前适应性训练生物试题(解析版).docx本文件免费下载 【共28页】

精品解析:2023届江苏省南京市高三二模考前适应性训练生物试题(解析版).docx
精品解析:2023届江苏省南京市高三二模考前适应性训练生物试题(解析版).docx
精品解析:2023届江苏省南京市高三二模考前适应性训练生物试题(解析版).docx
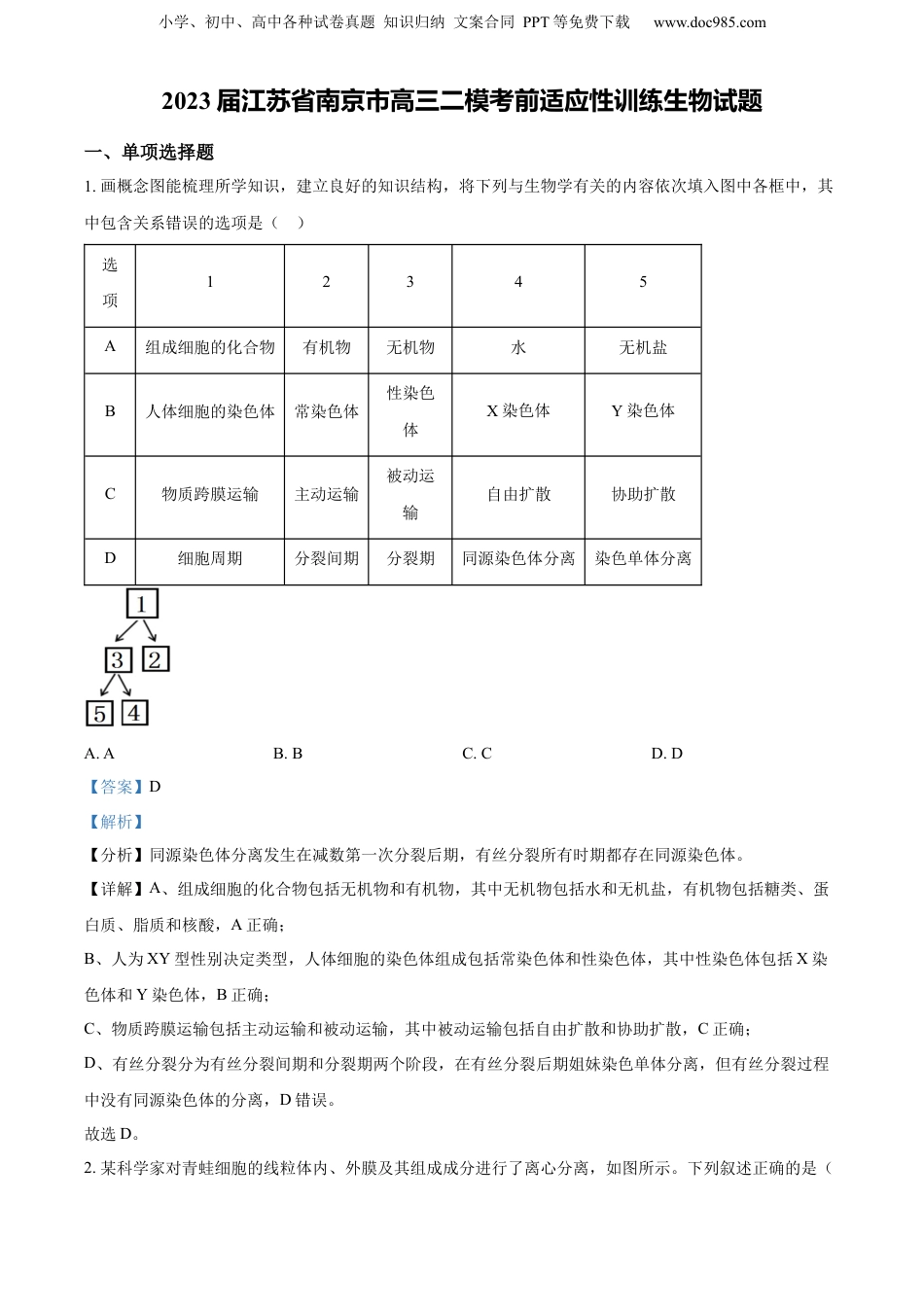
小学、初中、高中各种试卷真题知识归纳文案合同PPT等免费下载www.doc985.com2023届江苏省南京市高三二模考前适应性训练生物试题一、单项选择题1.画概念图能梳理所学知识,建立良好的知识结构,将下列与生物学有关的内容依次填入图中各框中,其中包含关系错误的选项是()选项12345A组成细胞的化合物有机物无机物水无机盐B人体细胞的染色体常染色体性染色体X染色体Y染色体C物质跨膜运输主动运输被动运输自由扩散协助扩散D细胞周期分裂间期分裂期同源染色体分离染色单体分离A.AB.BC.CD.D【答案】D【解析】【分析】同源染色体分离发生在减数第一次分裂后期,有丝分裂所有时期都存在同源染色体。【详解】A、组成细胞的化合物包括无机物和有机物,其中无机物包括水和无机盐,有机物包括糖类、蛋白质、脂质和核酸,A正确;B、人为XY型性别决定类型,人体细胞的染色体组成包括常染色体和性染色体,其中性染色体包括X染色体和Y染色体,B正确;C、物质跨膜运输包括主动运输和被动运输,其中被动运输包括自由扩散和协助扩散,C正确;D、有丝分裂分为有丝分裂间期和分裂期两个阶段,在有丝分裂后期姐妹染色单体分离,但有丝分裂过程中没有同源染色体的分离,D错误。故选D。2.某科学家对青蛙细胞的线粒体内、外膜及其组成成分进行了离心分离,如图所示。下列叙述正确的是(小学、初中、高中各种试卷真题知识归纳文案合同PPT等免费下载www.doc985.com)A.青蛙细胞进行各项生命活动所需的ATP都来自线粒体B.线粒体外膜先破裂是因为外膜上蛋白质的含量比内膜少C.处理线粒体过程中,可能会出现核苷酸和氨基酸D.细胞呼吸产生的ATP均与含F0-F1颗粒的内膜小泡密切相关【答案】C【解析】【分析】1、线粒体进行有氧呼吸的第二、第三阶段;2、分析题图:图示是对线粒体的内、外膜及其组成成分进行分离的过程,即先根据渗透原理使外膜破裂并离心。【详解】A、青蛙细胞有氧呼吸第一阶段在细胞质基质中,也能产生ATP,A错误;B、线粒体外膜先破坏是因为外膜的面积比内膜小,B错误;C、线粒体含有DNA(由核苷酸组成)、RNA(由核苷酸组成)、蛋白质(由氨基酸组成),处理线粒体过程中,相关分子水解可能会出现核苷酸和氨基酸,C正确;D、细胞呼吸产生ATP的场所有线粒体和细胞质基质,F0-F1颗粒的内膜小泡上有与有氧呼吸有关的酶,因此有氧呼吸产生的ATP与含F0-F1颗粒的内膜小泡密切相关,细胞质基质产生ATP与含F0-F1颗粒的内膜小泡无关,D错误。故选C。3.ATP、GTP、CTP和UTP是细胞内四种高能磷酸化合物,它们的结构只是碱基的不同,下列叙述错误的是()A.CTP中C是由胞嘧啶和脱氧核糖构成的B.1分子GTP彻底水解可得到3种小分子物质C.ATP的合成常伴随着细胞内的放能反应D.UTP断裂两个高能磷酸键后可作为基因转录的原料【答案】A小学、初中、高中各种试卷真题知识归纳文案合同PPT等免费下载www.doc985.com【解析】【分析】1、ATP是细胞内的一种高能磷酸化合物,结构简式为A—P~P~P,其中的“A”代表腺苷,是由核糖和腺嘌呤组成,“P”代表磷酸基团,“~”代表高能磷酸键。一分子ATP脱去两个磷酸基团后,余下的部分为腺嘌呤核糖核苷酸,是RNA的基本单位之一。放能反应一般与ATP的合成相联系,吸能反应一般与ATP的水解相联系。2、在此基础上,依据RNA的化学组成并结合题意“ATP、GTP、CTP和UTP的结构只是碱基不同”来分析判断各选项。【详解】A、CTP中“C”是由胞嘧啶和核糖构成的,A错误;B、1分子CTP彻底水解可得到3种小分子物质:磷酸、核糖与胞嘧啶,B正确;C、放能反应一般与ATP的合成相联系,换言之,ATP的合成常伴随着细胞内的放能反应,C正确;D、UTP断裂两个高能磷酸键,脱去两个磷酸基团,余下的部分是尿嘧啶核糖核苷酸,是构成RNA的基本单位之一,基因转录的产物为RNA,因此UTP断裂两个高能磷酸键后可作为基因转录的原料,D正确。故选A。4.某小肽为人体细胞分泌的一种调节因子,其对应的mRNA部分序列为-UACGAACAUUGG-。部分氨基酸的密码子包括:色氨酸(UGG)、谷氨酸(GAA/GAG)、酪氨酸(UAC/UAU)、组氨酸(CAU/CAC)。下列相关叙述正确的是()A.该小肽的氨基酸序列是酪氨酸—谷氨酸—色氨酸—组...

1、当您付费下载文档后,您只拥有了使用权限,并不意味着购买了版权,文档只能用于自身使用,不得用于其他商业用途(如 [转卖]进行直接盈利或[编辑后售卖]进行间接盈利)。
2、本站所有内容均由合作方或网友上传,本站不对文档的完整性、权威性及其观点立场正确性做任何保证或承诺!文档内容仅供研究参考,付费前请自行鉴别。
3、如文档内容存在违规,或者侵犯商业秘密、侵犯著作权等,请点击“违规举报”。

碎片内容

与本文档类似文档
2024年高考生物试卷(甘肃)(解析卷) (2).docx
2024年高考生物试卷(甘肃)(解析卷) (2).docx
免费
0下载
2014年全国统一高考生物试卷(大纲版)(含解析版).pdf
2014年全国统一高考生物试卷(大纲版)(含解析版).pdf
免费
22下载
高考复习专项练习二轮生物专题突破练4 光合作用与细胞呼吸.docx
高考复习专项练习二轮生物专题突破练4 光合作用与细胞呼吸.docx
免费
30下载
2021年全国统一高考生物试卷(全国甲卷)(原卷版).doc
2021年全国统一高考生物试卷(全国甲卷)(原卷版).doc
免费
17下载
高中2024版考评特训卷·生物学【新教材】(河北省专用)考点 3.docx
高中2024版考评特训卷·生物学【新教材】(河北省专用)考点 3.docx
免费
0下载
2022·微专题·小练习·生物【统考版】专练44.docx
2022·微专题·小练习·生物【统考版】专练44.docx
免费
25下载
上海市普陀区2018年高三第二学期期中(二模)学科质量检测生命科学试题及答案(word版).doc
上海市普陀区2018年高三第二学期期中(二模)学科质量检测生命科学试题及答案(word版).doc
免费
0下载
2023《微专题·小练习》·生物专练97 人体的内环境与稳态及动物和人体生命活动的调节综合练.docx
2023《微专题·小练习》·生物专练97 人体的内环境与稳态及动物和人体生命活动的调节综合练.docx
免费
5下载
2022·微专题·小练习·生物【统考版】专练24.docx
2022·微专题·小练习·生物【统考版】专练24.docx
免费
16下载
精品解析:2023届上海市金山区高三二模生物试题(解析版).docx
精品解析:2023届上海市金山区高三二模生物试题(解析版).docx
免费
0下载
专题20 细胞工程与胚胎工程-五年(2019-2023)高考生物真题分项汇编(全国通用)(原卷版) (1).docx
专题20 细胞工程与胚胎工程-五年(2019-2023)高考生物真题分项汇编(全国通用)(原卷版) (1).docx
免费
0下载
高中2023《微专题·小练习》·生物·新教材·XL-7专练4 细胞中的糖类和脂质.docx
高中2023《微专题·小练习》·生物·新教材·XL-7专练4 细胞中的糖类和脂质.docx
免费
0下载
高中2023《微专题·小练习》·生物专练15 降低化学反应活化能的酶.docx
高中2023《微专题·小练习》·生物专练15 降低化学反应活化能的酶.docx
免费
0下载
2019年北京市高考生物试卷(含解析版).doc
2019年北京市高考生物试卷(含解析版).doc
免费
20下载
2024年高考生物真题(全国甲卷)(原卷版).docx
2024年高考生物真题(全国甲卷)(原卷版).docx
免费
0下载
上海市嘉定区2015年高三第一学期期末(一模)学科质量检测生命科学试题及答案(word版).doc
上海市嘉定区2015年高三第一学期期末(一模)学科质量检测生命科学试题及答案(word版).doc
免费
0下载
高考生物复习  2025届高中生物学一轮复习检测案40 植物细胞工程(含解析).docx
高考生物复习 2025届高中生物学一轮复习检测案40 植物细胞工程(含解析).docx
免费
0下载
高考生物复习  第十单元 第58课时 植物细胞工程 (1).docx
高考生物复习 第十单元 第58课时 植物细胞工程 (1).docx
免费
0下载
2021年全国统一高考生物试卷(新课标ⅲ)(原卷版).docx
2021年全国统一高考生物试卷(新课标ⅲ)(原卷版).docx
免费
30下载
高中2024版考评特训卷·生物学【新教材】考点 10.docx
高中2024版考评特训卷·生物学【新教材】考点 10.docx
免费
0下载
我的小文库
实名认证
内容提供者

提供高质量免费文档试卷下载,如果满意请告诉您身边的人,如果不满意请告诉我们,您的意见对于我们很重要,是我们不断进步的动力

确认删除?
回到顶部
客服号
  • 客服QQ点击这里给我发消息
QQ群
  • QQ群点击这里加入QQ群
提交所需资料详情,我们来帮找资料