精品解析:2024届江苏高三上学期期初学情调研迎考生物试题(原卷版).docx本文件免费下载 【共11页】

精品解析:2024届江苏高三上学期期初学情调研迎考生物试题(原卷版).docx
精品解析:2024届江苏高三上学期期初学情调研迎考生物试题(原卷版).docx
精品解析:2024届江苏高三上学期期初学情调研迎考生物试题(原卷版).docx
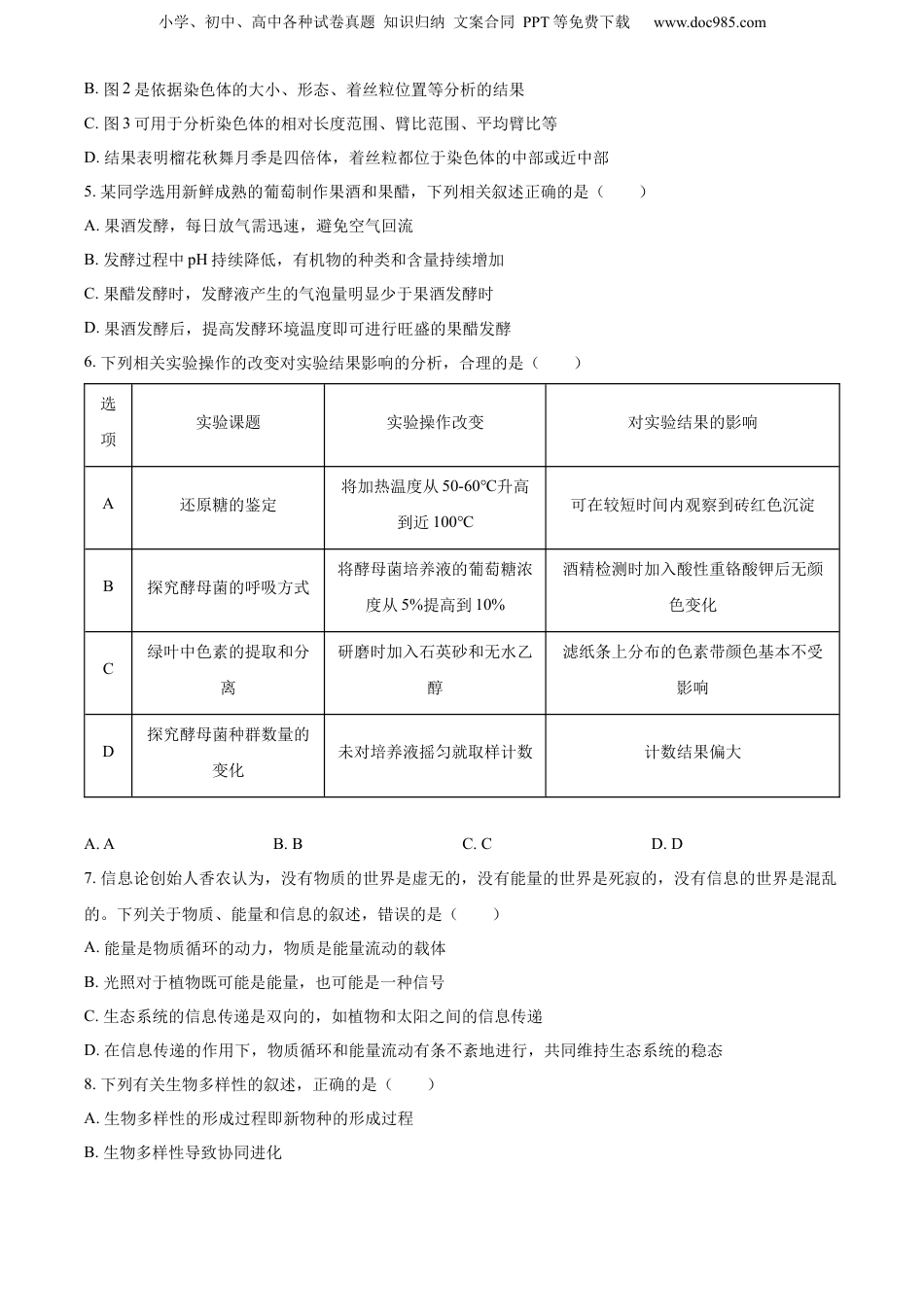
小学、初中、高中各种试卷真题知识归纳文案合同PPT等免费下载www.doc985.com绝密★启用前20232024学年高三上学期期初迎考卷生物(满分:100分考试时间:75分钟考试范围:5个模块)一、单项选择题:本部分包括14题,每题2分,共计28分。每题只有一个选项最符合题意。1.人体正常生命活动的进行与细胞内的各种化合物密切相关。相关叙述正确的是()A.糖类是细胞的主要能源物质,元素组成只有C、H、O三种B.蛋白质是生命活动的承担者,具有催化、调节、传递遗传信息等功能C.细胞中的核酸在核糖体、核仁中均有分布,彻底水解可得到8种化合物D.动植物都含脂肪,磷脂的形成离不开脂肪酸和甘油,元素组成为C、H、O、N、P2.细胞的结构与功能是相适应的,相关叙述错误的是()A.肾小管上皮细胞中抗利尿激素基因表达,有助于其重吸收水B.骨骼肌细胞中富含线粒体,有利于提供更多的能量C.胰岛B细胞中富含高尔基体,有利于胰岛素的加工和分泌D.巨噬细胞中富含溶酶体,有利于消化摄入的病毒、细菌等病原体3.我国科研人员在实验室中通过构建多种酶催化体系的方法,首次实现了在细胞外从二氧化碳固定到合成淀粉的过程。下列有关叙述错误的是()A.可采用PCR技术从不同物种的基因组中扩增得到多酶催化体系中的目标酶基因B.在多酶催化体系中,可能会因为酶的最适反应条件不同而使反应中断C.该方法可在分子水平上直接改变氨基酸的序列,实现对酶特性的改造和优化D.若该科研成果成熟后推广应用有助于摆脱耕地和自然环境限制,解决粮食危机4.下图是研究人员以榴花秋舞月季根尖为材料进行核型分析的结果,相关叙述错误的是()A.图1是榴花秋舞月季有丝分裂前期图像,DNA数是染色体数的两倍小学、初中、高中各种试卷真题知识归纳文案合同PPT等免费下载www.doc985.comB.图2是依据染色体的大小、形态、着丝粒位置等分析的结果C.图3可用于分析染色体的相对长度范围、臂比范围、平均臂比等D.结果表明榴花秋舞月季是四倍体,着丝粒都位于染色体的中部或近中部5.某同学选用新鲜成熟的葡萄制作果酒和果醋,下列相关叙述正确的是()A.果酒发酵,每日放气需迅速,避免空气回流B.发酵过程中pH持续降低,有机物的种类和含量持续增加C.果醋发酵时,发酵液产生的气泡量明显少于果酒发酵时D.果酒发酵后,提高发酵环境温度即可进行旺盛的果醋发酵6.下列相关实验操作的改变对实验结果影响的分析,合理的是()选项实验课题实验操作改变对实验结果的影响A还原糖的鉴定将加热温度从50-60℃升高到近100℃可在较短时间内观察到砖红色沉淀B探究酵母菌的呼吸方式将酵母菌培养液的葡萄糖浓度从5%提高到10%酒精检测时加入酸性重铬酸钾后无颜色变化C绿叶中色素的提取和分离研磨时加入石英砂和无水乙醇滤纸条上分布的色素带颜色基本不受影响D探究酵母菌种群数量的变化未对培养液摇匀就取样计数计数结果偏大A.AB.BC.CD.D7.信息论创始人香农认为,没有物质的世界是虚无的,没有能量的世界是死寂的,没有信息的世界是混乱的。下列关于物质、能量和信息的叙述,错误的是()A.能量是物质循环的动力,物质是能量流动的载体B.光照对于植物既可能是能量,也可能是一种信号C.生态系统的信息传递是双向的,如植物和太阳之间的信息传递D.在信息传递的作用下,物质循环和能量流动有条不紊地进行,共同维持生态系统的稳态8.下列有关生物多样性的叙述,正确的是()A.生物多样性的形成过程即新物种的形成过程B.生物多样性导致协同进化小学、初中、高中各种试卷真题知识归纳文案合同PPT等免费下载www.doc985.comC.生物多样性是经过漫长的生存竞争实现的D.生物多样性的间接价值明显大于它的直接价值9.植物细胞工程在农业、医药工业等方面有着广泛的应用,相关叙述错误的是()A.切取一定大小的草莓植株茎尖进行组织培养,可获得脱毒苗B.用γ射线处理烟草的愈伤组织细胞,可培育抗盐碱的烟草C.在离体条件下对紫草细胞进行植物细胞培养,可大量获得紫草宁D.炼苗后的植株应移栽到含有蔗糖和多种植物激素的基质上10.下图是酵母菌、脱硫杆菌、乳酸菌葡萄糖氧化分解的过程。相关叙述错误的是()A.酵母菌有氧呼吸和脱硫杆菌无氧呼吸都能将葡萄糖彻底氧化分...

1、当您付费下载文档后,您只拥有了使用权限,并不意味着购买了版权,文档只能用于自身使用,不得用于其他商业用途(如 [转卖]进行直接盈利或[编辑后售卖]进行间接盈利)。
2、本站所有内容均由合作方或网友上传,本站不对文档的完整性、权威性及其观点立场正确性做任何保证或承诺!文档内容仅供研究参考,付费前请自行鉴别。
3、如文档内容存在违规,或者侵犯商业秘密、侵犯著作权等,请点击“违规举报”。

碎片内容

与本文档类似文档
2024年高考生物试卷(甘肃)(解析卷) (2).docx
2024年高考生物试卷(甘肃)(解析卷) (2).docx
免费
0下载
2014年全国统一高考生物试卷(大纲版)(含解析版).pdf
2014年全国统一高考生物试卷(大纲版)(含解析版).pdf
免费
22下载
高考复习专项练习二轮生物专题突破练4 光合作用与细胞呼吸.docx
高考复习专项练习二轮生物专题突破练4 光合作用与细胞呼吸.docx
免费
30下载
2021年全国统一高考生物试卷(全国甲卷)(原卷版).doc
2021年全国统一高考生物试卷(全国甲卷)(原卷版).doc
免费
17下载
高中2024版考评特训卷·生物学【新教材】(河北省专用)考点 3.docx
高中2024版考评特训卷·生物学【新教材】(河北省专用)考点 3.docx
免费
0下载
2022·微专题·小练习·生物【统考版】专练44.docx
2022·微专题·小练习·生物【统考版】专练44.docx
免费
25下载
上海市普陀区2018年高三第二学期期中(二模)学科质量检测生命科学试题及答案(word版).doc
上海市普陀区2018年高三第二学期期中(二模)学科质量检测生命科学试题及答案(word版).doc
免费
0下载
2023《微专题·小练习》·生物专练97 人体的内环境与稳态及动物和人体生命活动的调节综合练.docx
2023《微专题·小练习》·生物专练97 人体的内环境与稳态及动物和人体生命活动的调节综合练.docx
免费
5下载
2022·微专题·小练习·生物【统考版】专练24.docx
2022·微专题·小练习·生物【统考版】专练24.docx
免费
16下载
精品解析:2023届上海市金山区高三二模生物试题(解析版).docx
精品解析:2023届上海市金山区高三二模生物试题(解析版).docx
免费
0下载
专题20 细胞工程与胚胎工程-五年(2019-2023)高考生物真题分项汇编(全国通用)(原卷版) (1).docx
专题20 细胞工程与胚胎工程-五年(2019-2023)高考生物真题分项汇编(全国通用)(原卷版) (1).docx
免费
0下载
高中2023《微专题·小练习》·生物·新教材·XL-7专练4 细胞中的糖类和脂质.docx
高中2023《微专题·小练习》·生物·新教材·XL-7专练4 细胞中的糖类和脂质.docx
免费
0下载
高中2023《微专题·小练习》·生物专练15 降低化学反应活化能的酶.docx
高中2023《微专题·小练习》·生物专练15 降低化学反应活化能的酶.docx
免费
0下载
2019年北京市高考生物试卷(含解析版).doc
2019年北京市高考生物试卷(含解析版).doc
免费
20下载
2024年高考生物真题(全国甲卷)(原卷版).docx
2024年高考生物真题(全国甲卷)(原卷版).docx
免费
0下载
上海市嘉定区2015年高三第一学期期末(一模)学科质量检测生命科学试题及答案(word版).doc
上海市嘉定区2015年高三第一学期期末(一模)学科质量检测生命科学试题及答案(word版).doc
免费
0下载
高考生物复习  2025届高中生物学一轮复习检测案40 植物细胞工程(含解析).docx
高考生物复习 2025届高中生物学一轮复习检测案40 植物细胞工程(含解析).docx
免费
0下载
高考生物复习  第十单元 第58课时 植物细胞工程 (1).docx
高考生物复习 第十单元 第58课时 植物细胞工程 (1).docx
免费
0下载
2021年全国统一高考生物试卷(新课标ⅲ)(原卷版).docx
2021年全国统一高考生物试卷(新课标ⅲ)(原卷版).docx
免费
30下载
高中2024版考评特训卷·生物学【新教材】考点 10.docx
高中2024版考评特训卷·生物学【新教材】考点 10.docx
免费
0下载
我的小文库
实名认证
内容提供者

提供高质量免费文档试卷下载,如果满意请告诉您身边的人,如果不满意请告诉我们,您的意见对于我们很重要,是我们不断进步的动力

确认删除?
回到顶部
客服号
  • 客服QQ点击这里给我发消息
QQ群
  • QQ群点击这里加入QQ群
提交所需资料详情,我们来帮找资料