2023年高考生物试卷(天津)(解析卷) (1).docx本文件免费下载 【共15页】

2023年高考生物试卷(天津)(解析卷) (1).docx
2023年高考生物试卷(天津)(解析卷) (1).docx
2023年高考生物试卷(天津)(解析卷) (1).docx
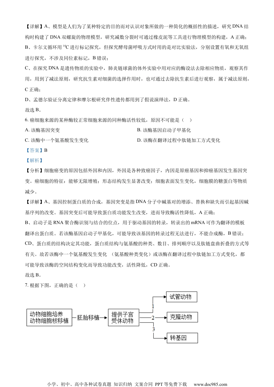
小学、初中、高中各种试卷真题知识归纳文案合同PPT等免费下载www.doc985.com2023年普通高等学校招生考试生物科目(天津卷)真题一、选择题1.衣原体缺乏细胞呼吸所需的酶,则其需要从宿主细胞体内摄取的物质是()A.葡萄糖B.糖原C.淀粉D.ATP【答案】D【解析】【分析】ATP来源于光合作用和呼吸作用,是生物体内直接的能源物质。【详解】细胞生命活动所需的能量主要是由细胞呼吸提供的,衣原体缺乏细胞呼吸所需的酶,不能进行细胞呼吸,缺乏能量,ATP是直接的能源物质,因此衣原体需要从宿主细胞体内摄取的物质是ATP,D正确,ABC错误。故选D。2.CD4是辅助性T细胞(CD4+)上的一种膜蛋白,CD8是细胞毒性T细胞(CD8+)上的一种膜蛋白,下列过程不能发生的是()A.CD4+参与体液免疫B.CD4+参与细胞免疫C.CD8+参与体液免疫D.CD8+参与细胞免疫【答案】C【解析】【分析】辅助性T细胞表面的特定分子发生变化并与B细胞结合,是激活B细胞的第二个信号;辅助性T细胞分泌的细胞因子能加速细胞毒性T细胞形成新的细胞毒性T细胞和记忆细胞。【详解】辅助性T细胞既能参与细胞免疫又能参与体液免疫,细胞毒性T细胞只参与细胞免疫,CD4是辅助性T细胞(CD4+)上的一种膜蛋白,CD8是细胞毒性T细胞(CD8+)上的一种膜蛋白,因此CD4+参与体液免疫和细胞免疫,CD8+只参与细胞免疫,C符合题意,ABD不符合题意。故选C。3.人口老龄化将对种群密度产生影响,下列数量特征与此无关的是()A.出生率B.死亡率C.年龄结构D.性别比例【答案】D【解析】【分析】种群的数量特征包括种群密度、出生率和死亡率、迁入率和迁出率、年龄组成(年龄结构)和性别比例。其中种群密度是最基本的数量特征,出生率和死亡率、迁入率和迁出率决定种群密度的大小,性别比例直接影响种群的出生率,年龄组成(年龄结构)预测种群密度变化。【详解】AB、人口老龄化会导致出生率降低、死亡率升高,AB不符合题意;小学、初中、高中各种试卷真题知识归纳文案合同PPT等免费下载www.doc985.comC、老龄化会导致人口的年龄结构成为衰退型,C不符合题意;D、理论上男女比例是11∶,人口老龄化一般不会影响性别比例,D符合题意。故选D。4.在肌神经细胞发育过程中,肌肉细胞需要释放一种蛋白质,其进入肌神经细胞后,促进其发育以及与肌肉细胞的联系;如果不能得到这种蛋白质,肌神经细胞会凋亡。下列说法错误的是()A.这种蛋白质是一种神经递质B.肌神经细胞可以与肌肉细胞形成突触C.凋亡是细胞自主控制的一种程序性死亡D.蛋白合成抑制剂可以促进肌神经细胞凋亡【答案】A【解析】【分析】细胞凋亡是由基因决定的细胞编程序死亡的过程。细胞凋亡是生物体正常的生命历程,对生物体是有利的,而且细胞凋亡贯穿于整个生命历程。细胞凋亡是生物体正常发育的基础,能维持组织细胞数目的相对稳定,是机体的一种自我保护机制。【详解】A、分析题意可知,该蛋白质进入肌神经细胞后,会促进其发育以及与肌肉细胞的联系,而神经递质需要与突触后膜的受体结合后起作用,不进入细胞,故这种蛋白质不是神经递质,A错误;B、肌神经细胞可以与肌肉细胞形成突触,两者之间通过神经递质传递信息,B正确;C、凋亡是基因决定的细胞自动结束生命的过程,是一种程序性死亡,C正确;D、结合题意,如果不能得到这种蛋白质,肌神经细胞会凋亡,故蛋白合成抑制剂可以促进肌神经细胞凋亡,D正确。故选A。5.下列生物实验探究中运用的原理,前后不一致的是()A.建立物理模型研究DNA结构-研究减数分裂染色体变化B.运用同位素标记法研究卡尔文循环-研究酵母菌呼吸方式C.运用减法原理研究遗传物质-研究抗生素对细菌选择作用D.孟德尔用假说演绎法验证分离定律-摩尔根研究伴性遗传【答案】B【解析】【分析】1、模型构建法:模型是人们为了某种特定的目的而对认识对象所做的一种简化的概括性的描述,这种描述可以是定性的,也可以是定量的;有的借助具体的实物或其它形象化的手段,有的则抽象的形式来表达。模型的形式很多,包括物理模型、概念模型、数学模型等。2、同位素标记法:同位素可用于追踪物质运行和变化的规律,例如噬菌体侵染细菌的实验。小学、初中、高中各种试卷真题知...

1、当您付费下载文档后,您只拥有了使用权限,并不意味着购买了版权,文档只能用于自身使用,不得用于其他商业用途(如 [转卖]进行直接盈利或[编辑后售卖]进行间接盈利)。
2、本站所有内容均由合作方或网友上传,本站不对文档的完整性、权威性及其观点立场正确性做任何保证或承诺!文档内容仅供研究参考,付费前请自行鉴别。
3、如文档内容存在违规,或者侵犯商业秘密、侵犯著作权等,请点击“违规举报”。

碎片内容

与本文档类似文档
高考生物复习  第九单元 第50课时 群落的主要类型及演替 (1).docx
高考生物复习 第九单元 第50课时 群落的主要类型及演替 (1).docx
免费
0下载
精品解析:2021年新高考海南生物高考真题(解析版).docx
精品解析:2021年新高考海南生物高考真题(解析版).docx
免费
3下载
2021年高考生物试卷(河北)(解析卷).doc
2021年高考生物试卷(河北)(解析卷).doc
免费
0下载
2024年高考生物一轮复习讲义(新人教版)第5章 §5.2 平面向量基本定理及坐标表示.docx
2024年高考生物一轮复习讲义(新人教版)第5章 §5.2 平面向量基本定理及坐标表示.docx
免费
6下载
2025版新高考版 化学考点清单+模型清单14十四有机物的结构烃和烃的衍生物.pdf
2025版新高考版 化学考点清单+模型清单14十四有机物的结构烃和烃的衍生物.pdf
免费
29下载
高考生物复习  第七单元 专题突破9 聚焦变异热点题型 (2).docx
高考生物复习 第七单元 专题突破9 聚焦变异热点题型 (2).docx
免费
0下载
2010年北京市高考生物试卷(原卷版).pdf
2010年北京市高考生物试卷(原卷版).pdf
免费
3下载
2021年高考真题—— 生物(广东卷) (原卷版).doc
2021年高考真题—— 生物(广东卷) (原卷版).doc
免费
20下载
2024年高考生物一轮复习讲义(新人教版)第10章 §10.9 概率、统计与其他知识的交汇问题[培优课].docx
2024年高考生物一轮复习讲义(新人教版)第10章 §10.9 概率、统计与其他知识的交汇问题[培优课].docx
免费
5下载
2018年北京市高考生物试卷(含解析版).pdf
2018年北京市高考生物试卷(含解析版).pdf
免费
2下载
2017年高考海南卷生物试题及答案.pdf
2017年高考海南卷生物试题及答案.pdf
免费
3下载
2024年高考生物一轮复习讲义(新人教版)第4节 直线与圆、圆与圆的位置关系.doc
2024年高考生物一轮复习讲义(新人教版)第4节 直线与圆、圆与圆的位置关系.doc
免费
2下载
2017年全国统一高考生物试卷(新课标ⅰ)往年高考真题.doc
2017年全国统一高考生物试卷(新课标ⅰ)往年高考真题.doc
免费
0下载
高考复习专项练习一轮生物课时规范练9 细胞呼吸的影响因素及应用 探究酵母菌细胞呼吸的方式.docx
高考复习专项练习一轮生物课时规范练9 细胞呼吸的影响因素及应用 探究酵母菌细胞呼吸的方式.docx
免费
5下载
2022年高考生物试卷(浙江)【1月】(解析卷).doc
2022年高考生物试卷(浙江)【1月】(解析卷).doc
免费
0下载
2022·微专题·小练习·生物【新高考】专练 66.docx
2022·微专题·小练习·生物【新高考】专练 66.docx
免费
30下载
2024年高考生物一轮复习讲义(新人教版)第2节 用样本估计总体.doc
2024年高考生物一轮复习讲义(新人教版)第2节 用样本估计总体.doc
免费
15下载
福建省泉州市部分中学2022-2023学年高二下学期期末联考生物试题.pdf
福建省泉州市部分中学2022-2023学年高二下学期期末联考生物试题.pdf
免费
11下载
精品解析:2024届江苏高三上学期期初学情调研迎考生物试题(解析版).docx
精品解析:2024届江苏高三上学期期初学情调研迎考生物试题(解析版).docx
免费
0下载
【预约】湖南省衡阳市2023届高三第二次联考(二模)(湖南省联考)生物试题图片版.docx
【预约】湖南省衡阳市2023届高三第二次联考(二模)(湖南省联考)生物试题图片版.docx
免费
6下载

发表评论取消回复

参与评论可获取积分奖励  
我的小文库
实名认证
内容提供者

提供高质量免费文档试卷下载,如果满意请告诉您身边的人,如果不满意请告诉我们,您的意见对于我们很重要,是我们不断进步的动力

相关文档
确认删除?
回到顶部
客服号
  • 客服QQ点击这里给我发消息
QQ群
  • QQ群点击这里加入QQ群
提交所需资料详情,我们来帮找资料