2013年高考化学试卷(新课标Ⅱ)(空白卷) (10).docx本文件免费下载 【共8页】

2013年高考化学试卷(新课标Ⅱ)(空白卷) (10).docx
2013年高考化学试卷(新课标Ⅱ)(空白卷) (10).docx
2013年高考化学试卷(新课标Ⅱ)(空白卷) (10).docx
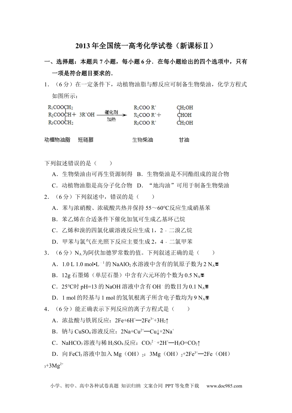
小学、初中、高中各种试卷真题知识归纳文案合同PPT等免费下载www.doc985.com2013年全国统一高考化学试卷(新课标Ⅱ)一、选择题:本题共7小题,每小题6分.在每小题给出的四个选项中,只有一项是符合题目要求的.1.(6分)在一定条件下,动植物油脂与醇反应可制备生物柴油,化学方程式如图所示:下列叙述错误的是()A.生物柴油由可再生资源制得B.生物柴油是不同酯组成的混合物C.动植物油脂是高分子化合物D.“地沟油”可用于制备生物柴油2.(6分)下列叙述中,错误的是()A.苯与浓硝酸、浓硫酸共热并保持55~60℃反应生成硝基苯B.苯乙烯在合适条件下催化加氢可生成乙基环己烷C.乙烯和溴的四氯化碳溶液反应生成1,2﹣二溴乙烷D.甲苯与氯气在光照下反应主要生成2,4﹣二氯甲苯3.(6分)NA为阿伏加德罗常数的值。下列叙述正确的是()A.1.0L1.0mol•L1﹣的NaAlO2水溶液中含有的氧原子数为2NAB.12g石墨烯(单层石墨)中含有六元环的个数为0.5NAC.25℃时pH=13的NaOH溶液中含有OH﹣的数目为0.1NAD.1mol的羟基与1mol的氢氧根离子所含电子数均为9NA4.(6分)能正确表示下列反应的离子方程式是()A.浓盐酸与铁屑反应:2Fe+6H+═2Fe3++3H2↑B.钠与CuSO4溶液反应:2Na+Cu2+═Cu↓+2Na+C.NaHCO3溶液与稀H2SO4反应:CO32﹣+2H+═H2O+CO2↑D.向FeCl3溶液中加入Mg(OH)2:3Mg(OH)2+2Fe3+═2Fe(OH)3+3Mg2+小学、初中、高中各种试卷真题知识归纳文案合同PPT等免费下载www.doc985.com5.(6分)“ZEBRA”蓄电池的结构如图所示,电极材料多孔Ni/NiCl2和金属钠之间由钠离子导体制作的陶瓷管相隔。下列关于该电池的叙述错误的是()A.电池反应中有NaCl生成B.电池的总反应是金属钠还原三价铝离子C.正极反应为:NiCl2+2e﹣═Ni+2Cl﹣D.钠离子通过钠离子导体在两电极间移动6.(6分)在1200℃时,天然气脱硫工艺中会发生下列反应:H2S(g)+O2(g)═SO2(g)+H2O(g)△H12H2S(g)+SO2(g)═S2(g)+2H2O(g)△H2H2S(g)+O2(g)═S(g)+H2O(g)△H32S(g)═S2(g)△H4则△H4的正确表达式为()A.△H4=(△H1+△H23﹣△H3)B.△H4=(3△H3﹣△H1﹣△H2)C.△H4=(△H1+△H23﹣△H3)D.△H4=(△H1﹣△H23﹣△H3)7.(6分)室温时,M(OH)2(s)⇌M2+(aq)+2OH﹣(aq)Ksp=a,c(M2+)=bmol•L1﹣时,溶液的pH等于()A.lg()B.lg()C.14+lg()D.14+lg()小学、初中、高中各种试卷真题知识归纳文案合同PPT等免费下载www.doc985.com二、解答题(共6小题,满分58分)8.(15分)正丁醛是一种化工原料。某实验小组利用如图所示装置合成正丁醛发生的反应如下:CH3CH2CH2CH2OHCH3CH2CH2CHO。反应物和产物的相关数据列表如下:沸点/℃密度/g•cm3﹣水中溶解性正丁醇117.20.8109微溶正丁醛75.70.8017微溶实验步骤如下:将6.0gNa2Cr2O7放入100mL烧杯中,加30mL水溶解,再缓慢加入5mL浓硫酸,将所得溶液小心转移至B中。在A中加入4.0g正丁醇和几粒沸石,加热。当有蒸汽出现时,开始滴加B中溶液。滴加过程中保持反应温度为90~95℃,在E中收集90℃以上的馏分。将馏出物倒入分液漏斗中,分去水层,有机层干燥后蒸馏,收集75~77℃馏分,产量2.0g。回答下列问题:(1)实验中,能否将Na2Cr2O7溶液加到浓硫酸中,说明理由。(2)加入沸石的作用是,若加热后发现未加入沸石,应采取的正确方法是。(3)上述装置图中,B仪器的名称是,D仪器的名称是。(4)分液漏斗使用前必须进行的操作是(填正确答案标号)。a.润湿b.干燥c.检漏d.标定(5)将正丁醛粗产品置于分液漏斗中分水时,水在层(填“上”或“下”)。(6)反应温度应保持在90~95℃,其原因是。(7)本实验中,正丁醛的产率为%。小学、初中、高中各种试卷真题知识归纳文案合同PPT等免费下载www.doc985.com9.(14分)氧化锌为白色粉末,可用于湿疹、癣等皮肤病的治疗。纯化工业级氧化锌(含有Fe(II)、Mn(II)、Ni(II)等杂质)的流程如图所示:提示:在本实验条件下,Ni(II)不能被氧化;高锰酸钾的还原产物是MnO2。回答下列问题:(1)反应②中除掉的杂质离子是,发生反应的离子方程式为...

1、当您付费下载文档后,您只拥有了使用权限,并不意味着购买了版权,文档只能用于自身使用,不得用于其他商业用途(如 [转卖]进行直接盈利或[编辑后售卖]进行间接盈利)。
2、本站所有内容均由合作方或网友上传,本站不对文档的完整性、权威性及其观点立场正确性做任何保证或承诺!文档内容仅供研究参考,付费前请自行鉴别。
3、如文档内容存在违规,或者侵犯商业秘密、侵犯著作权等,请点击“违规举报”。

碎片内容

与本文档类似文档
高中2023《微专题·小练习》·化学·L-6专练10.docx
高中2023《微专题·小练习》·化学·L-6专练10.docx
免费
0下载
2017年北京市高考化学试卷往年高考真题.doc
2017年北京市高考化学试卷往年高考真题.doc
免费
0下载
高考化学专题80  实验仪器与安全(解析卷).docx
高考化学专题80 实验仪器与安全(解析卷).docx
免费
0下载
2024版《大考卷》全程考评特训卷·化学【新教材】课练 11.docx
2024版《大考卷》全程考评特训卷·化学【新教材】课练 11.docx
免费
8下载
2020年高考化学试卷(海南)(空白卷) (2).docx
2020年高考化学试卷(海南)(空白卷) (2).docx
免费
0下载
2025年新高考化学资料  重难点突破  离子交换膜的分析与应用(原卷版).docx
2025年新高考化学资料 重难点突破 离子交换膜的分析与应用(原卷版).docx
免费
0下载
2025年新高考化学资料  专题11+物质结构与元素周期律(课件)-2024年高考化学二轮复习讲练测(新教材新高考).pptx
2025年新高考化学资料 专题11+物质结构与元素周期律(课件)-2024年高考化学二轮复习讲练测(新教材新高考).pptx
免费
0下载
2011年高考化学试卷(浙江)(空白卷) (1).docx
2011年高考化学试卷(浙江)(空白卷) (1).docx
免费
0下载
2025年新高考化学资料  专题01 化学物质及其变化(课件)-2024年高考化学二轮复习讲练测(新教材新高考).pptx
2025年新高考化学资料 专题01 化学物质及其变化(课件)-2024年高考化学二轮复习讲练测(新教材新高考).pptx
免费
0下载
1996年江苏高考化学真题及答案.doc
1996年江苏高考化学真题及答案.doc
免费
13下载
2024版《微专题》·化学·统考版专练 64.docx
2024版《微专题》·化学·统考版专练 64.docx
免费
22下载
2013年高考四川理综化学试题和参考答案.docx
2013年高考四川理综化学试题和参考答案.docx
免费
6下载
高中化学·必修第二册(SJ版)课时作业(word)  模块综合评价二.docx
高中化学·必修第二册(SJ版)课时作业(word) 模块综合评价二.docx
免费
1下载
2024年高考化学一轮复习讲义(新人教版)2024年高考化学一轮复习(新高考版) 第9章 第51讲 弱电解质的电离平衡.docx
2024年高考化学一轮复习讲义(新人教版)2024年高考化学一轮复习(新高考版) 第9章 第51讲 弱电解质的电离平衡.docx
免费
6下载
2023年高考化学真题(浙江自主命题)【1月】(原卷版).docx
2023年高考化学真题(浙江自主命题)【1月】(原卷版).docx
免费
17下载
高中2024版《微专题》·化学·统考版专练 51.docx
高中2024版《微专题》·化学·统考版专练 51.docx
免费
0下载
高中化学·必修第一册(苏教版)课时作业(word)  课时作业20.docx
高中化学·必修第一册(苏教版)课时作业(word) 课时作业20.docx
免费
30下载
高考化学专题05 物质结构与性质 元素周期律-三年(2022-2024)高考化学真题分类汇编(全国通用)(教师卷).docx
高考化学专题05 物质结构与性质 元素周期律-三年(2022-2024)高考化学真题分类汇编(全国通用)(教师卷).docx
免费
0下载
上海市奉贤区2020年高三第一学期期末(一模)化学答案(word版).docx
上海市奉贤区2020年高三第一学期期末(一模)化学答案(word版).docx
免费
0下载
2018年高考化学试卷(新课标Ⅲ)(空白卷) (1).docx
2018年高考化学试卷(新课标Ⅲ)(空白卷) (1).docx
免费
0下载
我的小文库
实名认证
内容提供者

提供高质量免费文档试卷下载,如果满意请告诉您身边的人,如果不满意请告诉我们,您的意见对于我们很重要,是我们不断进步的动力

阅读排行

确认删除?
回到顶部
客服号
  • 客服QQ点击这里给我发消息
QQ群
  • QQ群点击这里加入QQ群