2010年高考化学试卷(浙江)(空白卷) (1).docx本文件免费下载 【共7页】

2010年高考化学试卷(浙江)(空白卷) (1).docx
2010年高考化学试卷(浙江)(空白卷) (1).docx
2010年高考化学试卷(浙江)(空白卷) (1).docx
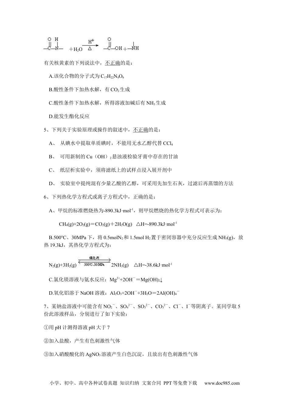
小学、初中、高中各种试卷真题知识归纳文案合同PPT等免费下载www.doc985.com2010年高考理综化学试题(浙江卷)1、下列说法中正确的是A.光导纤维、棉花、油脂、ABS树脂都是由高分子化合物组成的物质B.开发核能、太阳能等新能源,推广基础甲醇汽油,使用无磷洗涤剂都可直接降低碳排放C.红外光谱仪、核磁共振仪、质谱仪都可用于有机化合物结构的分析D.阴极射线、-粒子散射现象及布朗运动的发现都对原子结构模型的建立作出了贡献2、有X、Y、Z、W、M五种短周期元素,其中X、Y、Z、W同周期,Z、M同主族;X+与M2-具有相同的电子层结构;离子半径:Z2->W-;Y的单质晶体熔点高、硬度大,是一种重要的半导体材料。下列说法中,正确的是A.X、M两种元素只能形成X2M型化合物B.由于W、Z、M元素的氢气化物相对分子质量依次减小,所以其沸点依次降低C.元素Y、Z、W的单质晶体属于同种类型的晶体D.元素W和M的某些单质可作为水处理中的消毒剂3、Li-Al/FeS电池是一种正在开发的车载电池,该电池中正极的电极反应式为:2Li+FeS+2e-=Li2S+Fe有关该电池的下列中,正确的是A.Li-Al在电池中作为负极材料,该材料中Li的化合价为+1价B.该电池的电池反应式为:2Li+FeS=Li2S+FeC.负极的电极反应式为Al-3e-=Al3+D.充电时,阴极发生的电极反应式为:Li2S+Fe-2e-=2Li++FeS4、核黄素又称为维生素B2,可促进发育和细胞再生,有利于增进视力,减轻眼睛疲劳。核黄素分子的结构为:已知:小学、初中、高中各种试卷真题知识归纳文案合同PPT等免费下载www.doc985.com+H2O+有关核黄素的下列说法中,不正确的是:A.该化合物的分子式为C17H22N4O6B.酸性条件下加热水解,有CO2生成C.酸性条件下加热水解,所得溶液加碱后有NH3生成D.能发生酯化反应5、下列关于实验原理或操作的叙述中,不正确的是:A、从碘水中提取单质碘时,不能用无水乙醇代替CCl4B、可用新制的Cu(OH)2悬浊液检验牙膏中存在的甘油C、纸层析实验中,须将滤纸上的试样点浸入展开剂中D、实验室中提纯混有少量乙酸的乙醇,可采用先加生石灰,过滤后再蒸馏的方法6、下列热化学方程式或离子方程式中,正确的是:A、甲烷的标准燃烧热为-890.3kJ·mol-1,则甲烷燃烧的热化学方程式可表示为:CH4(g)+2O2(g)=CO2(g)+2H2O(g)H=-890.3kJ·mol△-1B.500℃、30MPa下,将0.5molN2和1.5molH2置于密闭容器中充分反应生成NH3(g),放热19.3kJ,其热化学方程式为:N2(g)+3H2(g)2NH3(g)H=-38.6kJ·mol△-1C.氯化镁溶液与氨水反应:Mg2++2OH-=Mg(OH)2↓D.氧化铝溶于NaOH溶液:Al2O3+2OH-+3H2O=2Al(OH)4-7、某钠盐溶液中可能含有NO2-、SO42-、SO32-、CO32-、Cl-、I-等阴离子。某同学取5份此溶液样品,分别进行了如下实验:①用pH计测得溶液pH大于7②加入盐酸,产生有色刺激性气体③加入硝酸酸化的AgNO3溶液产生白色沉淀,且放出有色刺激性气体小学、初中、高中各种试卷真题知识归纳文案合同PPT等免费下载www.doc985.com④加足量BaCl2溶液,产生白色沉淀,该沉淀溶于稀硝酸且放出气体,将气体通入品红溶液,溶液不褪色⑤加足量BaCl2溶液,产生白色沉淀,在滤液中加入酸化的(NH4)2Fe(SO4)2溶液,再滴加KSCN溶液,显红色该同学最终确定在上述六种离子中仅含NO2-、CO32-、Cl-三种阴离子。请分析,该同学只需要完成上述哪几个实验,即可得出此结论。A.①②④⑤B.③④C.③④⑤D.②③⑤8、洗车安全气囊是行车安全的重要保障。当车辆发生碰撞的瞬间,安全装置通电点火使其中的粉末分解释放出大量的氮气形成气囊,从而保护司机及乘客免受伤害。为研究安全气囊工作的化学原理,取安全装置中的固体粉末进行实验。经组成分析,确定该粉末仅Na、Fe、N、O四种元素。水溶性试验表明,固体粉末部分溶解。经检测,可溶物为化合物甲;不溶物为红棕色固体,可溶于盐酸。取13.0g化合物甲,加热使其完全分解,生成氮气和单质乙,生成的氮气折合成标准状况下的体积为6.72L。单质乙就在高温隔绝空气的条件下与不溶物红棕色粉末反应生成化合物丙和另和一种单质。化合物丙与空气接触可转化为可溶性盐。请回答下列问题:(1)甲的化学方程式为,丙的电子式为。(2)若丙在空气...

1、当您付费下载文档后,您只拥有了使用权限,并不意味着购买了版权,文档只能用于自身使用,不得用于其他商业用途(如 [转卖]进行直接盈利或[编辑后售卖]进行间接盈利)。
2、本站所有内容均由合作方或网友上传,本站不对文档的完整性、权威性及其观点立场正确性做任何保证或承诺!文档内容仅供研究参考,付费前请自行鉴别。
3、如文档内容存在违规,或者侵犯商业秘密、侵犯著作权等,请点击“违规举报”。

碎片内容

与本文档类似文档
高考化学专题36  “位—构—性”综合——文字+周期表推断与分析(原卷卷).docx
高考化学专题36 “位—构—性”综合——文字+周期表推断与分析(原卷卷).docx
免费
0下载
高考化学复习  题型06 氧化还原反应(原卷版).docx
高考化学复习 题型06 氧化还原反应(原卷版).docx
免费
0下载
2011年高考化学试卷(海南)(解析卷).doc
2011年高考化学试卷(海南)(解析卷).doc
免费
0下载
高考化学复习  01 考点一 原子结构(学生版).docx
高考化学复习 01 考点一 原子结构(学生版).docx
免费
0下载
高中2022·微专题·小练习·化学【统考版】专练37.docx
高中2022·微专题·小练习·化学【统考版】专练37.docx
免费
0下载
高考化学复习  模板02 化学反应机理图像分析(原卷版).docx
高考化学复习 模板02 化学反应机理图像分析(原卷版).docx
免费
0下载
上海市杨浦区2015年高三第一学期期末(一模)学科质量检测化学试题及答案(word版).doc
上海市杨浦区2015年高三第一学期期末(一模)学科质量检测化学试题及答案(word版).doc
免费
0下载
2022·微专题·小练习·化学【统考版】专练23.docx
2022·微专题·小练习·化学【统考版】专练23.docx
免费
3下载
高考化学专题50  多池与膜在电化学中应用(原卷卷).docx
高考化学专题50 多池与膜在电化学中应用(原卷卷).docx
免费
0下载
新教材人教版化学精品解析:2021年7月浙江省普通高中学业水平考试化学试题(解析版).docx
新教材人教版化学精品解析:2021年7月浙江省普通高中学业水平考试化学试题(解析版).docx
免费
0下载
2024年高考化学一轮复习讲义(新人教版)2024年高考化学一轮复习(新高考版) 第9章 第55讲 溶液中“粒子”浓度关系.docx
2024年高考化学一轮复习讲义(新人教版)2024年高考化学一轮复习(新高考版) 第9章 第55讲 溶液中“粒子”浓度关系.docx
免费
14下载
2021届江苏省南通市高三下学期5月考前练习卷(四模)化学试题(原卷版).docx
2021届江苏省南通市高三下学期5月考前练习卷(四模)化学试题(原卷版).docx
免费
0下载
2024版《微专题》·化学·新高考专练16.docx
2024版《微专题》·化学·新高考专练16.docx
免费
4下载
2023《大考卷》二轮专项分层特训卷•化学【统考版】仿真模拟冲刺标准练(四).docx
2023《大考卷》二轮专项分层特训卷•化学【统考版】仿真模拟冲刺标准练(四).docx
免费
21下载
2013年高考化学试卷(浙江)(空白卷).doc
2013年高考化学试卷(浙江)(空白卷).doc
免费
0下载
高中化学·选择性必修3(LK版)课时作业WORD  课时作业(六).docx
高中化学·选择性必修3(LK版)课时作业WORD 课时作业(六).docx
免费
18下载
2023《微专题·小练习》·化学·L-6专练37.docx
2023《微专题·小练习》·化学·L-6专练37.docx
免费
17下载
2024年高考化学试卷(上海)(解析卷).docx
2024年高考化学试卷(上海)(解析卷).docx
免费
0下载
2023《大考卷》二轮专项分层特训卷•化学【新教材】练 12.docx
2023《大考卷》二轮专项分层特训卷•化学【新教材】练 12.docx
免费
30下载
高考化学专题13 化学实验综合题-三年(2022-2024)高考化学真题分类汇编(全国通用)(教师卷).docx
高考化学专题13 化学实验综合题-三年(2022-2024)高考化学真题分类汇编(全国通用)(教师卷).docx
免费
0下载
我的小文库
实名认证
内容提供者

提供高质量免费文档试卷下载,如果满意请告诉您身边的人,如果不满意请告诉我们,您的意见对于我们很重要,是我们不断进步的动力

阅读排行

确认删除?
回到顶部
客服号
  • 客服QQ点击这里给我发消息
QQ群
  • QQ群点击这里加入QQ群
提交所需资料详情,我们来帮找资料