高中 历史 选择性必修第一册课时作业(word)课时作业(五) 中国古代官员的选拔与管理.docx本文件免费下载 【共4页】

高中 历史 选择性必修第一册课时作业(word)课时作业(五) 中国古代官员的选拔与管理.docx
高中 历史 选择性必修第一册课时作业(word)课时作业(五) 中国古代官员的选拔与管理.docx
高中 历史 选择性必修第一册课时作业(word)课时作业(五) 中国古代官员的选拔与管理.docx
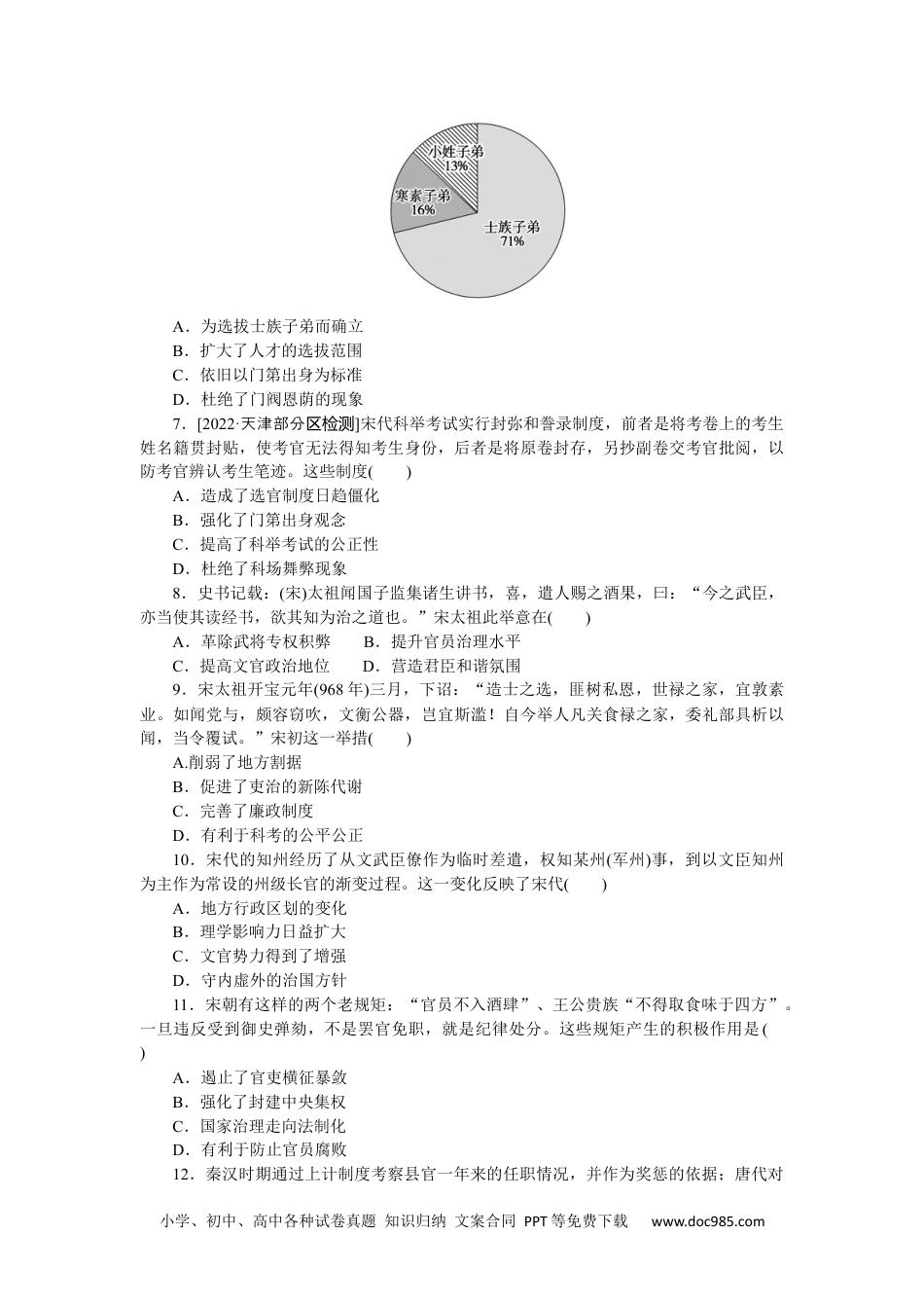
小学、初中、高中各种试卷真题知识归纳文案合同PPT等免费下载www.doc985.com课时作业(五)中国古代官员的选拔与管理一、选择题(每小题3分,共48分)1.汉光武帝规定,州郡察举孝廉、秀才必须“授试以职”,要求州郡给候选人一项职务,由此检验其是否“便习官事”、具备吏能,合格者方能察举到朝廷上来。这一规定旨在()A.提高官员的办事能力B.加强对地方的控制C.完善科举取士制度D.促进儒学的普及化2.[2022·山威海月考东]《汉书》记载,汉武帝时期“征天下举方正贤良文学材力之士”,并且破格提拔,以至于“四方士多上书言得失,自炫鬻者以千数”。这反映了汉代()A.延续了百家争鸣的局面B.察举制扩大了统治基础C.采取分科考试选拔人才D.儒家学说成为正统思想3.东汉在选官上出现“公卿尤以辟士相高”的现象,有“通儒”之称的卓茂习被征召为丞相府吏;博学好词章的蔡邕“辟司徒桥玄府,玄甚敬待之”;又有“五府俱辟如黄琼者,四府并命如陈纪者”。这一现象()A.确立了儒学正统地位B.加强了中央选官用人权C.加速了地方势力膨胀D.抑制了豪强大族的势力4.汉代岁举孝廉本无考试之法,被举者经朝廷复察,无问题即加委任。从东汉顺帝时起,对孝廉实行考试,定制:凡郡国举孝廉,被举者年须在40以上,“诸生试通章句,文吏试笺奏”,及格方得应选。这些变化()A.扩大了人才选拔范围B.兼顾了对资历与品行的考察C.加强了中央集权制度D.打破了士族对选官权的垄断5.有人认为秦汉是中国历史上“第一帝国”,政体还带贵族性格,世族力量强大;隋唐是“第二帝国”,形成了新的官僚政治。出现这一转变主要是因为()A.科举制的产生与发展B.三省六部制的确立C.国家走向统一与强盛D.藩镇割据削弱皇权6.以下图表为唐朝进士出身情况统计表,据此可知,唐朝的选官制度()小学、初中、高中各种试卷真题知识归纳文案合同PPT等免费下载www.doc985.comA.为选拔士族子弟而确立B.扩大了人才的选拔范围C.依旧以门第出身为标准D.杜绝了门阀恩荫的现象7.[2022·天津部分区检测]宋代科举考试实行封弥和誊录制度,前者是将考卷上的考生姓名籍贯封贴,使考官无法得知考生身份,后者是将原卷封存,另抄副卷交考官批阅,以防考官辨认考生笔迹。这些制度()A.造成了选官制度日趋僵化B.强化了门第出身观念C.提高了科举考试的公正性D.杜绝了科场舞弊现象8.史书记载:(宋)太祖闻国子监集诸生讲书,喜,遣人赐之酒果,曰:“今之武臣,亦当使其读经书,欲其知为治之道也。”宋太祖此举意在()A.革除武将专权积弊B.提升官员治理水平C.提高文官政治地位D.营造君臣和谐氛围9.宋太祖开宝元年(968年)三月,下诏:“造士之选,匪树私恩,世禄之家,宜敦素业。如闻党与,颇容窃吹,文衡公器,岂宜斯滥!自今举人凡关食禄之家,委礼部具析以闻,当令覆试。”宋初这一举措()A.削弱了地方割据B.促进了吏治的新陈代谢C.完善了廉政制度D.有利于科考的公平公正10.宋代的知州经历了从文武臣僚作为临时差遣,权知某州(军州)事,到以文臣知州为主作为常设的州级长官的渐变过程。这一变化反映了宋代()A.地方行政区划的变化B.理学影响力日益扩大C.文官势力得到了增强D.守内虚外的治国方针11.宋朝有这样的两个老规矩:“官员不入酒肆”、王公贵族“不得取食味于四方”。一旦违反受到御史弹劾,不是罢官免职,就是纪律处分。这些规矩产生的积极作用是()A.遏止了官吏横征暴敛B.强化了封建中央集权C.国家治理走向法制化D.有利于防止官员腐败12.秦汉时期通过上计制度考察县官一年来的任职情况,并作为奖惩的依据;唐代对小学、初中、高中各种试卷真题知识归纳文案合同PPT等免费下载www.doc985.com县官的考绩制度日趋完善,包括德能勤绩四个方面;明代制定更加严格的考绩制度,分为考满和考察,两者相辅进行。上述变化实质上反映了我国古代()A.君主专制日益强化B.管理水平不断提高C.中央集权不断加强D.皇帝用人制度完善13.监察官可以风闻奏事(根据道听途说来参奏大臣),是我国古代监察制度中独有的一项规定。东晋南朝、唐武则天、宋代及清代时,为大开言谏之门,都曾允许台谏官风闻奏事,并规定...

1、当您付费下载文档后,您只拥有了使用权限,并不意味着购买了版权,文档只能用于自身使用,不得用于其他商业用途(如 [转卖]进行直接盈利或[编辑后售卖]进行间接盈利)。
2、本站所有内容均由合作方或网友上传,本站不对文档的完整性、权威性及其观点立场正确性做任何保证或承诺!文档内容仅供研究参考,付费前请自行鉴别。
3、如文档内容存在违规,或者侵犯商业秘密、侵犯著作权等,请点击“违规举报”。

碎片内容

与本文档类似文档
高中历史必修上 第5课 三国两晋南北朝的政权更迭与民族交融 同步练习-2022-2023学年高中历史统编版(2019)必修中外历史纲要上册.docx
高中历史必修上 第5课 三国两晋南北朝的政权更迭与民族交融 同步练习-2022-2023学年高中历史统编版(2019)必修中外历史纲要上册.docx
免费
0下载
高中 历史•必修·中外历史纲要(上)课时作业WORD课时作业(三).docx
高中 历史•必修·中外历史纲要(上)课时作业WORD课时作业(三).docx
免费
0下载
卷06(原卷版)高一历史期末备考高分必刷卷(中外历史纲要上).docx
卷06(原卷版)高一历史期末备考高分必刷卷(中外历史纲要上).docx
免费
27下载
高中历史必修下  第06课 全球航路的开辟(解析版).docx
高中历史必修下 第06课 全球航路的开辟(解析版).docx
免费
0下载
高中历史必修下  【新教材精创】第九单元 综合测试(1)(解析版).docx
高中历史必修下 【新教材精创】第九单元 综合测试(1)(解析版).docx
免费
0下载
高中历史必修上 第21课 五四运动与中国共产党的诞生 课时训练-2022-2023学年高一统编版(2019)历史必修中外历史纲要(上)(word版含答案).docx
高中历史必修上 第21课 五四运动与中国共产党的诞生 课时训练-2022-2023学年高一统编版(2019)历史必修中外历史纲要(上)(word版含答案).docx
免费
0下载
高中一年级历史【新教材精创】第07课 全球联系的初步建立与世界格局的演变 练习(1)(原卷版).docx
高中一年级历史【新教材精创】第07课 全球联系的初步建立与世界格局的演变 练习(1)(原卷版).docx
免费
11下载
高中一年级历史【新教材精创】第五单元 综合测试(1)(解析版).docx
高中一年级历史【新教材精创】第五单元 综合测试(1)(解析版).docx
免费
27下载
高中历史必修上 高一历史期末模拟卷02(考试版A3)【测试范围:中外历史纲要上全册】.docx
高中历史必修上 高一历史期末模拟卷02(考试版A3)【测试范围:中外历史纲要上全册】.docx
免费
0下载
高一历史上学期期末测试卷01(统编版中外历史纲要上)(1-29课)(解析版).docx
高一历史上学期期末测试卷01(统编版中外历史纲要上)(1-29课)(解析版).docx
免费
24下载
高中 2023二轮专项分层特训卷·历史【新教材】辽宁专版高频考点7.docx
高中 2023二轮专项分层特训卷·历史【新教材】辽宁专版高频考点7.docx
免费
0下载
高中一年级历史第四单元 明清中国版图的奠定与面临的挑战(能力提升)-2020-2021学年中外历史纲要上册《单元测试定心卷》(原卷版).docx
高中一年级历史第四单元 明清中国版图的奠定与面临的挑战(能力提升)-2020-2021学年中外历史纲要上册《单元测试定心卷》(原卷版).docx
免费
7下载
高中历史必修下  【新教材精创】第08课 西欧的思想解放运动 练习(1)(原卷版).docx
高中历史必修下 【新教材精创】第08课 西欧的思想解放运动 练习(1)(原卷版).docx
免费
0下载
新教材人教版历史精品解析:2022年湖南省普通高中学业水平测试合格性考试历史仿真试卷(专家版四)(原卷版).docx
新教材人教版历史精品解析:2022年湖南省普通高中学业水平测试合格性考试历史仿真试卷(专家版四)(原卷版).docx
免费
0下载
高中历史必修下  第07课 全球联系的初步建立与世界格局的演变(原卷版).docx
高中历史必修下 第07课 全球联系的初步建立与世界格局的演变(原卷版).docx
免费
0下载
高中历史必修上 高一上学期期中考试历史试题(原卷版) (1).doc
高中历史必修上 高一上学期期中考试历史试题(原卷版) (1).doc
免费
0下载
高中 2023二轮专项分层特训卷·历史【新教材】小题满分练(六).docx
高中 2023二轮专项分层特训卷·历史【新教材】小题满分练(六).docx
免费
0下载
高中历史必修下  第三单元 走向整体的世界单元测试(含答案解析)-2022-2023学年高一历史下学期课后诊断性课时练+单元练(中外历史纲要下册).docx
高中历史必修下 第三单元 走向整体的世界单元测试(含答案解析)-2022-2023学年高一历史下学期课后诊断性课时练+单元练(中外历史纲要下册).docx
免费
0下载
高中历史必修上 第9课 两宋的政治和军事 课时同步优化训练-2022-2023学年高一统编版(2019)历史(word版含答案) (1).docx
高中历史必修上 第9课 两宋的政治和军事 课时同步优化训练-2022-2023学年高一统编版(2019)历史(word版含答案) (1).docx
免费
0下载
高中一年级历史第07课 全球联系的初步建立与世界格局的演变(解析版) (1).docx
高中一年级历史第07课 全球联系的初步建立与世界格局的演变(解析版) (1).docx
免费
2下载
我的小文库
实名认证
内容提供者

提供高质量免费文档试卷下载,如果满意请告诉您身边的人,如果不满意请告诉我们,您的意见对于我们很重要,是我们不断进步的动力

相关文档

阅读排行

确认删除?
回到顶部
客服号
  • 客服QQ点击这里给我发消息
QQ群
  • QQ群点击这里加入QQ群
提交所需资料详情,我们来帮找资料