【初中九年级生物】精品解析:四川省遂宁市2020年中考生物试题(原卷版).doc本文件免费下载 【共4页】

【初中九年级生物】精品解析:四川省遂宁市2020年中考生物试题(原卷版).doc
【初中九年级生物】精品解析:四川省遂宁市2020年中考生物试题(原卷版).doc
【初中九年级生物】精品解析:四川省遂宁市2020年中考生物试题(原卷版).doc
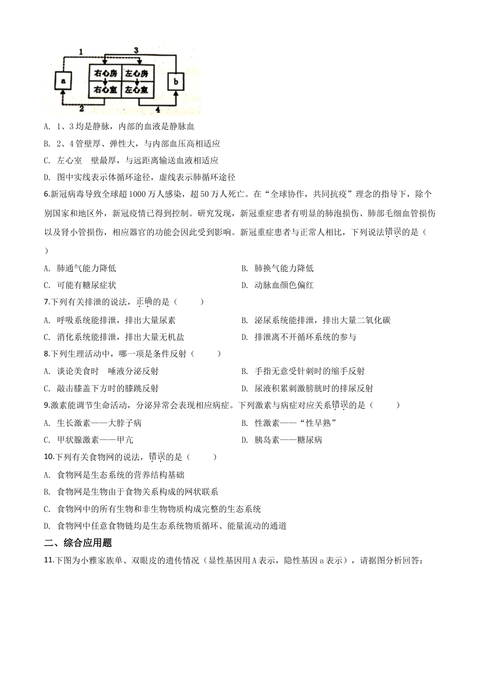
遂宁市2020年初中毕业暨高中阶段学校招生考试理科综合生物部分一、选择题1.细胞结构决定功能,下列细胞结构与功能对应关系错误的是()A.细胞壁—控制物质进出细胞B.细胞核—控制细胞生命活动C.液泡—储存糖分、色素等物质D.细胞膜—将细胞内部与外部环境分隔开2.显微镜使用中,从低倍镜转换到高倍镜观察的正确操作是()A.按需移动装片→转换物镜→按需调节粗准焦螺旋B.按需移动装片→转换物镜→按需调节细准焦螺旋C.转换物镜→按需移动装片→按需调节粗准焦螺旋D.转换物镜→按需移动装片→按需调节细准焦螺旋3.光合作用和呼吸作用是绿色植物的重要生理过程,下列说法错误的是()A.光合作用制造有机物,产生氧气,贮存能量到有机物B.呼吸作用分解有机物,消耗氧气,释放有机物中能量C.绿色植物生命活动白天仅由光合作用供能,夜晚仅由呼吸作用供能D.光合作用和呼吸作用共同维持大气中氧气和二氧化碳的含量相对稳定4.某生物兴趣小组为探究“馒头在口腔中的变化”,设计如图所示实验,①—⑤表示实验步骤,下列说法错误的是()A.实验步骤有误,应改为①②④⑤③B.实验材料选择不当,应使用大块馒头C.实验水浴时间不够,应延长到10分钟D.实验缺乏对照,应另设对照组,将唾液换作2毫升清水,其余与实验组相同5.下图是血液循环示意图,1-4表示与心脏相连的血管,下列说法错误的是()A.1、3均是静脉,内部的血液是静脉血B.2、4管壁厚、弹性大,与内部血压高相适应C.左心室的壁最厚,与远距离输送血液相适应D.图中实线表示体循环途径,虚线表示肺循环途径6.新冠病毒导致全球超1000万人感染,超50万人死亡。在“全球协作,共同抗疫”理念的指导下,除个别国家和地区外,新冠疫情已得到控制。研究发现,新冠重症患者有明显的肺泡损伤、肺部毛细血管损伤以及肾小管损伤,相应器官的功能会因此受到影响。新冠重症患者与正常人相比,下列说法错误的是()A.肺通气能力降低B.肺换气能力降低C.可能有糖尿症状D.动脉血颜色偏红7.下列有关排泄的说法,正确的是()A.呼吸系统能排泄,排出大量尿素B.泌尿系统能排泄,排出大量二氧化碳C.消化系统能排泄,排出大量无机盐D.排泄离不开循环系统的参与8.下列生理活动中,哪一项是条件反射()A.谈论美食时的唾液分泌反射B.手指无意受针刺时的缩手反射C.敲击膝盖下方时的膝跳反射D.尿液积累刺激膀胱时的排尿反射9.激素能调节生命活动,分泌异常会表现相应病症。下列激素与病症对应关系错误的是()A.生长激素——大脖子病B.性激素——“性早熟”C.甲状腺激素——甲亢D.胰岛素——糖尿病10.下列有关食物网的说法,错误的是()A.食物网是生态系统的营养结构基础B.食物网是生物由于食物关系构成的网状联系C.食物网中的所有生物和非生物物质构成完整的生态系统D.食物网中任意食物链均是生态系统物质循环、能量流动的通道二、综合应用题11.下图为小雅家族单、双眼皮的遗传情况(显性基因用A表示,隐性基因a表示),请据图分析回答:(1)人的单眼皮和双眼皮是一对______,其中双眼皮为_______性状。(2)小雅父母准备生二胎,第二胎生双眼皮孩子的可能性是_______。(3)小雅青春期经手术拥有了双眼皮,成年后与一单眼皮男子结婚。小雅的闺蜜断定小雅婚后只能生单眼皮孩子,她作此断定的理由是_______。(4)小雅父亲产生的精子类型是_______(不定项选择)A.AAB.aaC.AaD.AE.a12.乡村振兴战略是近年来党和政府为“确保国家粮食安全,把中国人的饭碗牢牢端在自己手中”而开展的重要系统工程。建造塑料大棚,生产绿色有机农产品,是系统工程内容之一。某农户新建大棚种植菠菜,出现菠菜苗长势不好的问题。某校生物兴趣小组闻讯前去调查,怀疑是光照不适所致。为找准原因,解决问题,兴趣小组在大棚中选取长势相同的菠菜苗若干,构建多套如图装置(注:密闭小室内气体变化会引起装置中液滴移动,气体增多右移,气体减少左移;CO2缓冲液能吸收、释放CO2,维持密闭小室CO2稳定),开展探究活动记录数据如下表。请图表分析回答:组别光照强度(勒克斯)液滴移动(毫升/小时)10左移2.2210000右移1.1320000右移3.4430000右移1.8(1)第一组液滴移动的原因是_______。...

1、当您付费下载文档后,您只拥有了使用权限,并不意味着购买了版权,文档只能用于自身使用,不得用于其他商业用途(如 [转卖]进行直接盈利或[编辑后售卖]进行间接盈利)。
2、本站所有内容均由合作方或网友上传,本站不对文档的完整性、权威性及其观点立场正确性做任何保证或承诺!文档内容仅供研究参考,付费前请自行鉴别。
3、如文档内容存在违规,或者侵犯商业秘密、侵犯著作权等,请点击“违规举报”。

碎片内容

与本文档类似文档
【初中九年级生物】2015年甘肃省武威、酒泉中考生物试题(原卷版).docx
【初中九年级生物】2015年甘肃省武威、酒泉中考生物试题(原卷版).docx
免费
12下载
【初中九年级生物】精品解析:2022年江苏省泰州市中考生物真题(原卷版).docx
【初中九年级生物】精品解析:2022年江苏省泰州市中考生物真题(原卷版).docx
免费
24下载
【初中九年级生物】2014年聊城市中考生物试卷及答案.doc
【初中九年级生物】2014年聊城市中考生物试卷及答案.doc
免费
1下载
【初中九年级生物】甘肃省武威市、白银市、定西市、平凉市、酒泉市、临夏州、张掖市2017年中考生物真题试题(扫描版).doc
【初中九年级生物】甘肃省武威市、白银市、定西市、平凉市、酒泉市、临夏州、张掖市2017年中考生物真题试题(扫描版).doc
免费
6下载
【初中九年级生物】2019潍坊市中考生物试题带答案(word版).doc
【初中九年级生物】2019潍坊市中考生物试题带答案(word版).doc
免费
28下载
【初中九年级生物】2010年长沙市中考生物试题和答案.doc
【初中九年级生物】2010年长沙市中考生物试题和答案.doc
免费
9下载
【初中九年级生物】精品解析:2022年内蒙古赤峰市中考生物真题(原卷版).docx
【初中九年级生物】精品解析:2022年内蒙古赤峰市中考生物真题(原卷版).docx
免费
7下载
江苏省连云港市2016年中考生物真题试题(扫描版,含答案).doc
江苏省连云港市2016年中考生物真题试题(扫描版,含答案).doc
免费
0下载
2022年陕西省中考生物真题(B卷)(解析卷).docx
2022年陕西省中考生物真题(B卷)(解析卷).docx
免费
0下载
【初中九年级生物】精品解析:2022年四川省资阳市中考生物真题(解析版).docx
【初中九年级生物】精品解析:2022年四川省资阳市中考生物真题(解析版).docx
免费
28下载
【初中九年级生物】黑龙江省黑河市、齐齐哈尔市、大兴安岭2015年中考生物真题试题(含解析).doc
【初中九年级生物】黑龙江省黑河市、齐齐哈尔市、大兴安岭2015年中考生物真题试题(含解析).doc
免费
19下载
2022年四川省达州市中考生物真题(解析版).docx
2022年四川省达州市中考生物真题(解析版).docx
免费
0下载
【初中九年级生物】甘肃省兰州市2015年中考生物真题试题(含答案).doc
【初中九年级生物】甘肃省兰州市2015年中考生物真题试题(含答案).doc
免费
27下载
2022年甘肃省陇南市中考生物真题及解析.docx
2022年甘肃省陇南市中考生物真题及解析.docx
免费
0下载
2017年长沙市中考生物试题和答案.doc
2017年长沙市中考生物试题和答案.doc
免费
0下载
【初中九年级生物】精品解析:2022年山西省太原市学业水平测试生物真题(解析版).docx
【初中九年级生物】精品解析:2022年山西省太原市学业水平测试生物真题(解析版).docx
免费
19下载
【初中九年级生物】2020烟台市中考生物试题及答案(word版).docx
【初中九年级生物】2020烟台市中考生物试题及答案(word版).docx
免费
4下载
【初中九年级生物】精品解析:辽宁省阜新市2020年中考生物试题(原卷版).doc
【初中九年级生物】精品解析:辽宁省阜新市2020年中考生物试题(原卷版).doc
免费
16下载
【初中九年级生物】精品解析:2022年湖南省邵阳市中考生物真题(原卷版).docx
【初中九年级生物】精品解析:2022年湖南省邵阳市中考生物真题(原卷版).docx
免费
25下载
【初中九年级生物】精品解析:四川省巴中市2020年中考生物试题(原卷版).doc
【初中九年级生物】精品解析:四川省巴中市2020年中考生物试题(原卷版).doc
免费
8下载
我的小文库
实名认证
内容提供者

提供高质量免费文档试卷下载,如果满意请告诉您身边的人,如果不满意请告诉我们,您的意见对于我们很重要,是我们不断进步的动力

相关文档

阅读排行

确认删除?
回到顶部
客服号
  • 客服QQ点击这里给我发消息
QQ群
  • QQ群点击这里加入QQ群
提交所需资料详情,我们来帮找资料