【中考历年真题】四川省成都市2016年中考化学真题试题(含解析).doc本文件免费下载 【共16页】

【中考历年真题】四川省成都市2016年中考化学真题试题(含解析).doc
【中考历年真题】四川省成都市2016年中考化学真题试题(含解析).doc
【中考历年真题】四川省成都市2016年中考化学真题试题(含解析).doc
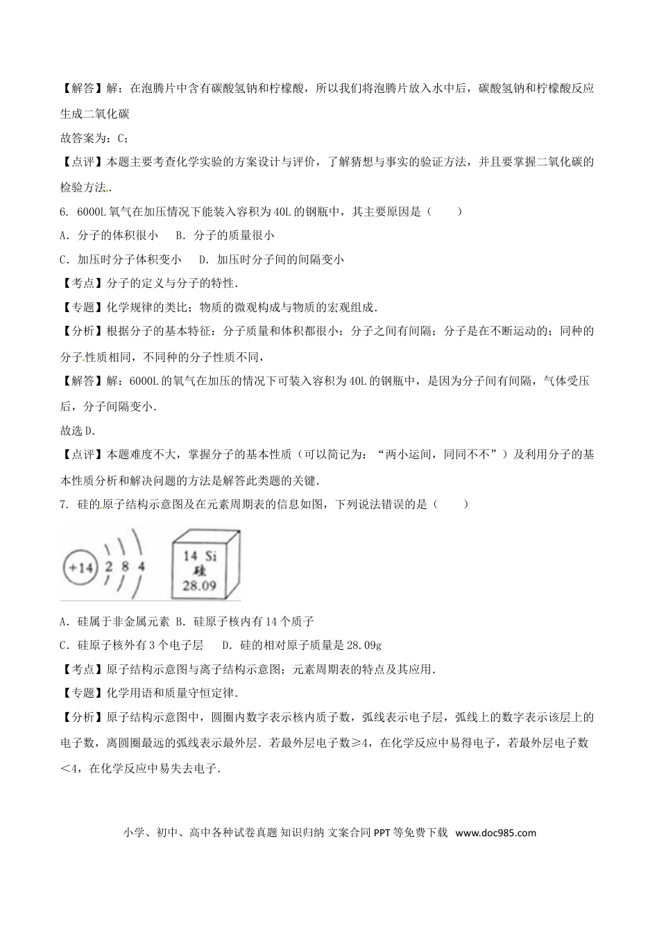
2016年四川省成都市中考化学试卷一、选择题1.下列事例,属于物理变化的是()A.干冰升华B.木材燃烧C.钢铁生锈D.食物腐烂【考点】化学变化和物理变化的判别.【专题】化学反应的分类思想;物质的变化与性质.【分析】化学变化是指有新物质生成的变化,物理变化是指没有新物质生成的变化,化学变化和物理变化的本质区别是否有新物质生成;据此分析判断.【解答】解:A、干冰升华的过程中,只是状态发生改变,没有新物质生成,属于物理变化;B、木材燃烧的过程中生成了新物质二氧化碳等,属于化学变化;C、钢铁生锈的过程中有新物质铁锈生成,属于化学变化;D、食物腐烂的过程中有新物质生成,属于化学变化.故选A.【点评】本题难度不大,解答时要分析变化过程中是否有新物质生成,若没有新物质生成属于物理变化,若有新物质生成属于化学变化.2.空气中的下列气体,属于稀有气体的是()A.HeB.N2C.O2D.CO2【考点】空气的成分及各成分的体积分数.【专题】运用类比进行知识的迁移;空气与水.【分析】根据稀有气体包括氦气、氖气、氩气、氪气、氙气、氡气等分析解答.【解答】解:稀有气体包括氦气、氖气、氩气、氪气、氙气、氡气等.故选A.【点评】解答本题关键是知道稀有气体包含的物质种类.3.下列操作可有效降低水的硬度的是()A.静置B.煮沸C.过滤D.吸附【考点】硬水与软水.【专题】化学知识生活化;空气与水.【分析】硬水是指含有较多钙镁离子的水,软水是指含有较少钙镁离子的水.区分硬水和软水的方法是:用肥皂水;降低硬度的方法是:加热煮沸或蒸馏.小学、初中、高中各种试卷真题知识归纳文案合同PPT等免费下载www.doc985.com【解答】解:A、静置只能将不溶性的大的颗粒沉降,不能除去可溶的钙镁化合物,不能降低水的硬度,故选项错误.B、煮沸的方法能将硬水中含有的可溶性钙镁化合物转化为不溶性的钙镁化合物,从而降低水的硬度,故选项正确.C、过滤是把固体与液体分离开的一种操作,能除去混合物中难溶性的杂质,不能除去可溶的钙镁化合物,不能降低水的硬度,故选项错误.D、吸附只能吸附色素和异味,而不能改变硬度,故选项错误;故选B.【点评】本题难度不大,掌握硬水与软水的区别、软化方法即可正确解答本题.4.下列四种化肥样品中,分别加入熟石灰混合,研磨后能闻到刺激性气味的是()A.硫酸钾B.磷矿粉C.氯化铵D.硝酸钾【考点】铵态氮肥的检验.【专题】常见的盐化学肥料.【分析】根据酸碱盐的化学性质及常见化肥的使用注意事项解答.含有铵根离子的肥料和碱性物质可以反应能生成氨气.【解答】解:含有铵根离子的肥料和碱性物质可以反应能生成氨气,所以氯化铵与熟石灰混合研磨后,能产生刺激性气味气体.熟石灰是一种碱,显碱性,不能与铵态氮肥混合使用.氯化铵是铵盐,不能熟石灰混合使用.故选C.【点评】注意铵盐使用时不能与碱性物质混合使用,会发生反应产生氨气降低肥效.5.某同学将维生素C泡腾片放入水中,观察到有大量气泡冒出,根据泡腾片主要成分分析,该气体主要是()A.O2B.N2C.CO2D.水蒸气【考点】盐的化学性质.【专题】常见的盐化学肥料.【分析】根据维生素C泡腾片中含有碳酸氢钠和柠檬酸,碳酸氢钠属于碳酸盐而柠檬酸属于酸,所以两者能反应生成二氧化碳气体解答.小学、初中、高中各种试卷真题知识归纳文案合同PPT等免费下载www.doc985.com【解答】解:在泡腾片中含有碳酸氢钠和柠檬酸,所以我们将泡腾片放入水中后,碳酸氢钠和柠檬酸反应生成二氧化碳故答案为:C;【点评】本题主要考查化学实验的方案设计与评价,了解猜想与事实的验证方法,并且要掌握二氧化碳的检验方法.6.6000L氧气在加压情况下能装入容积为40L的钢瓶中,其主要原因是()A.分子的体积很小B.分子的质量很小C.加压时分子体积变小D.加压时分子间的间隔变小【考点】分子的定义与分子的特性.【专题】化学规律的类比;物质的微观构成与物质的宏观组成.【分析】根据分子的基本特征:分子质量和体积都很小;分子之间有间隔;分子是在不断运动的;同种的分子性质相同,不同种的分子性质不同,【解答】解:6000L的氧气在加压的情况下可装入容积...

1、当您付费下载文档后,您只拥有了使用权限,并不意味着购买了版权,文档只能用于自身使用,不得用于其他商业用途(如 [转卖]进行直接盈利或[编辑后售卖]进行间接盈利)。
2、本站所有内容均由合作方或网友上传,本站不对文档的完整性、权威性及其观点立场正确性做任何保证或承诺!文档内容仅供研究参考,付费前请自行鉴别。
3、如文档内容存在违规,或者侵犯商业秘密、侵犯著作权等,请点击“违规举报”。

碎片内容

与本文档类似文档
【初中九年级化学】四川省凉山州2021年中考化学试题(原卷版).doc
【初中九年级化学】四川省凉山州2021年中考化学试题(原卷版).doc
免费
4下载
2020年辽宁省抚顺市、铁岭市中考化学试题(原卷版).doc
2020年辽宁省抚顺市、铁岭市中考化学试题(原卷版).doc
免费
0下载
【初中九年级化学】精品解析:山东省威海市2020年中考化学试题(原卷版).doc
【初中九年级化学】精品解析:山东省威海市2020年中考化学试题(原卷版).doc
免费
17下载
【初中九年级化学】湖北省随州市2019年中考化学真题试题.doc
【初中九年级化学】湖北省随州市2019年中考化学真题试题.doc
免费
22下载
【初中九年级化学】四川省雅安市2017年中考化学真题试题(含解析).DOC
【初中九年级化学】四川省雅安市2017年中考化学真题试题(含解析).DOC
免费
9下载
【初中九年级化学】2012年江苏省镇江市中考化学试卷及答案.doc
【初中九年级化学】2012年江苏省镇江市中考化学试卷及答案.doc
免费
6下载
【初中九年级化学】2018年广西省梧州市中考化学(解析版).doc
【初中九年级化学】2018年广西省梧州市中考化学(解析版).doc
免费
16下载
中考化学2015年江苏盐城化学试卷+答案(图片+word整理版).doc
中考化学2015年江苏盐城化学试卷+答案(图片+word整理版).doc
免费
14下载
2010年湖南省娄底市中考化学试卷(教师版)  .doc
2010年湖南省娄底市中考化学试卷(教师版) .doc
免费
0下载
【初中九年级化学】精品解析:内蒙古通辽市2020年中考化学试题(原卷版).doc
【初中九年级化学】精品解析:内蒙古通辽市2020年中考化学试题(原卷版).doc
免费
13下载
历年化学中考试卷真题2022东营化学试卷+答案+解析(word整理版).docx
历年化学中考试卷真题2022东营化学试卷+答案+解析(word整理版).docx
免费
4下载
2012江苏连云港化学中考试题及答案.doc
2012江苏连云港化学中考试题及答案.doc
免费
0下载
【初中历年中考真题】2022常州化学试卷+答案+解析(word整理版).docx
【初中历年中考真题】2022常州化学试卷+答案+解析(word整理版).docx
免费
12下载
【初中九年级化学】吉林省2017年中考化学真题试题(含扫描答案).DOC
【初中九年级化学】吉林省2017年中考化学真题试题(含扫描答案).DOC
免费
19下载
辽宁省葫芦岛市2017年中考化学真题试题(含解析).DOC
辽宁省葫芦岛市2017年中考化学真题试题(含解析).DOC
免费
0下载
四川省内江市2019年中考化学真题试题(含解析).doc
四川省内江市2019年中考化学真题试题(含解析).doc
免费
0下载
2024年湖南省长沙市中考化学真题(解析版).docx
2024年湖南省长沙市中考化学真题(解析版).docx
免费
1下载
2020辽宁沈阳化学试卷+答案+解析(word整理版)历年中考真题 电子版免费下载.doc
2020辽宁沈阳化学试卷+答案+解析(word整理版)历年中考真题 电子版免费下载.doc
免费
11下载
【初中九年级化学】2018年浙江省绍兴市中考化学试题(word版,含答案).doc
【初中九年级化学】2018年浙江省绍兴市中考化学试题(word版,含答案).doc
免费
18下载
2019山东德州化学试卷+答案+解析(word整理版)历年中考真题 电子版免费下载.doc
2019山东德州化学试卷+答案+解析(word整理版)历年中考真题 电子版免费下载.doc
免费
28下载
我的小文库
实名认证
内容提供者

提供高质量免费文档试卷下载,如果满意请告诉您身边的人,如果不满意请告诉我们,您的意见对于我们很重要,是我们不断进步的动力

相关文档
确认删除?
回到顶部
客服号
  • 客服QQ点击这里给我发消息
QQ群
  • QQ群点击这里加入QQ群
提交所需资料详情,我们来帮找资料