【中考历年真题】广东省广州市2017年中考化学真题试题(含解析).doc本文件免费下载 【共14页】

【中考历年真题】广东省广州市2017年中考化学真题试题(含解析).doc
【中考历年真题】广东省广州市2017年中考化学真题试题(含解析).doc
【中考历年真题】广东省广州市2017年中考化学真题试题(含解析).doc
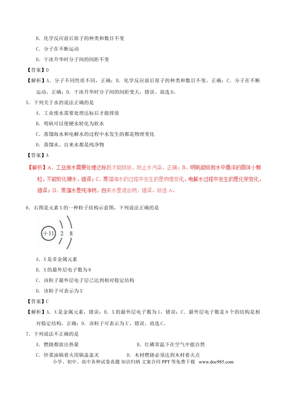
秘密★启用前广东省广州市2017年中考化学真题试题本试卷分为选择题和非选择题两部分,共8页,满分100分。考试时间80分钟。可能用到的相对原子质量:H1C12N14O16Na23S32Cl35.5Cu64Zn65第一部分选择题(共40分)一、选择题(本小题包括20小题,每小题2分,共40分)注意:每小题四个选项中只有一个选项符合题意。错选,不选,多选或涂改不清的,均不给分。1.下列事实中,利用物质化学性质的是A.干冰用于人工降雨B.汽油作燃料C.铜作导线D.石墨用于制铅笔【答案】B2.下列关于氧气的说法不正确的是A.O2可以支持燃烧B.O2可用排水法收集C.O2可用于医疗急救D.细铁丝在O2中燃烧生成Fe2O3【答案】D【解析】A.O2可以支持燃烧,正确;B.O2可用排水法收集,正确;C.O2可用于医疗急救,正确;D.细铁丝在O2中燃烧生成Fe3O4,错误。故选D。3.下列物质属于氧化物的是A.O2B.SiO2C.Cu2(OH)2CO3D.Fe(OH)3【答案】B【解析】由两种元素组成的化合物,其中一种元素是氧元素,这样的化合物是氧化物,故选B。4.下列有关分子与原子的说法不正确的是A.分子不同性质不同小学、初中、高中各种试卷真题知识归纳文案合同PPT等免费下载www.doc985.comB.化学反应前后原子的种类和数目不变C.分子在不断运动D.干冰升华时分子间的间距不变【答案】D【解析】A.分子不同性质不同,正确;B.化学反应前后原子的种类和数目不变,正确;C.分子在不断运动,正确;D.干冰升华时分子间的间距变大,错误。故选D。5.下列关于水的说法正确的是A.工业废水需要处理达标后才能排放B.明矾可以使硬水转化为软水C.蒸馏海水和电解水的过程中水发生的都是物理变化D.蒸馏水、自来水都是纯净物【答案】A6.右图是元素X的一种粒子结构示意图,下列说法正确的是A.X是非金属元素B.X的最外层电子数为8C.该粒子最外层电子层已达到相对稳定结构D.该粒子可表示为X-【答案】C【解析】A.X是金属元素,错误;B.X的最外层电子数为1,错误;C.最外层电子数是8个的结构是相对稳定结构,正确;D.该粒子可表示为X+,错误。故选C。7.下列说法不正确的是A.燃烧都放出热量B.红磷常温下在空气中能自然C.炒菜油锅着火用锅盖盖灭D.木材燃烧必须达到木材着火点小学、初中、高中各种试卷真题知识归纳文案合同PPT等免费下载www.doc985.com【答案】B【解析】A.燃烧都放出热量,正确;B.红磷的着火点是240oC,常温下在空气中不能自燃,错误;C.炒菜油锅着火用锅盖盖灭,正确;D.木材燃烧必须达到木材着火点,正确。故选B。8.以下实验操作正确的是【答案】A9.常温下,下列物质水溶液的pH<7的是A.KOHB.草木灰C.生石灰D.醋酸【答案】D【解析】A.KOH溶液的pH>7,错误;B.草木灰水溶液的pH>7,错误;C.生石灰与水反应生成氢氧化钙的水溶液pH>7,错误;D.醋酸pH<7,错误。故选D。10.N(NO2)3是科学家近年发现的一种新型火箭燃料。下列关于N(NO2)3说法正确的是A.N(NO2)3的相对分子质量为152B.N(NO2)3中氮元素与氧元素的质量比是2:3C.N(NO2)3中总共有3个N原子和6个O原子D.N(NO2)3中氮元素的质量分数为【答案】A【解析】A.N(NO2)3的相对分子质量为152,正确;B.N(NO2)3中氮元素与氧元素的质量比是14×4:16×6=7:12,错误;C.一个N(NO2)3分子中总共有4个N原子和6个O原子,错误;D.N(NO2)3中氮元小学、初中、高中各种试卷真题知识归纳文案合同PPT等免费下载www.doc985.com素的质量分数为:144152×100%,错误。故选A。11.下列有关金属材料说法正确的是A.铁片在海水中不易生锈B.钢是纯铁C.铝片表面易生成一层致密的氧化膜D.纯铜硬度高于黄铜(铜锌合金)【答案】C【解析】A.铁片在海水中易生锈,错误;B.钢不是纯铁,是铁的合金,错误;C.铝片表面易生成一层致密的氧化膜,正确;D.金属制成合金后,硬度变大,故纯铜硬度低于黄铜,错误。故选C。12.下列物质的性质和用途表述没有直接联系的是选项性质用途A活性炭有吸附性脱色制白糖B小苏打能与盐酸反应治疗胃酸过多C碳酸氢铵受热易分解作化肥DCO具有还原性工业炼铁【答案】C13.下列说法不正确的是A.多吃果蔬可以补充维生素B.葡萄糖、淀粉、...

1、当您付费下载文档后,您只拥有了使用权限,并不意味着购买了版权,文档只能用于自身使用,不得用于其他商业用途(如 [转卖]进行直接盈利或[编辑后售卖]进行间接盈利)。
2、本站所有内容均由合作方或网友上传,本站不对文档的完整性、权威性及其观点立场正确性做任何保证或承诺!文档内容仅供研究参考,付费前请自行鉴别。
3、如文档内容存在违规,或者侵犯商业秘密、侵犯著作权等,请点击“违规举报”。

碎片内容

与本文档类似文档
【初中九年级化学】四川省凉山州2021年中考化学试题(原卷版).doc
【初中九年级化学】四川省凉山州2021年中考化学试题(原卷版).doc
免费
4下载
2020年辽宁省抚顺市、铁岭市中考化学试题(原卷版).doc
2020年辽宁省抚顺市、铁岭市中考化学试题(原卷版).doc
免费
0下载
【初中九年级化学】精品解析:山东省威海市2020年中考化学试题(原卷版).doc
【初中九年级化学】精品解析:山东省威海市2020年中考化学试题(原卷版).doc
免费
17下载
【初中九年级化学】湖北省随州市2019年中考化学真题试题.doc
【初中九年级化学】湖北省随州市2019年中考化学真题试题.doc
免费
22下载
【初中九年级化学】四川省雅安市2017年中考化学真题试题(含解析).DOC
【初中九年级化学】四川省雅安市2017年中考化学真题试题(含解析).DOC
免费
9下载
【初中九年级化学】2012年江苏省镇江市中考化学试卷及答案.doc
【初中九年级化学】2012年江苏省镇江市中考化学试卷及答案.doc
免费
6下载
【初中九年级化学】2018年广西省梧州市中考化学(解析版).doc
【初中九年级化学】2018年广西省梧州市中考化学(解析版).doc
免费
16下载
中考化学2015年江苏盐城化学试卷+答案(图片+word整理版).doc
中考化学2015年江苏盐城化学试卷+答案(图片+word整理版).doc
免费
14下载
2010年湖南省娄底市中考化学试卷(教师版)  .doc
2010年湖南省娄底市中考化学试卷(教师版) .doc
免费
0下载
【初中九年级化学】精品解析:内蒙古通辽市2020年中考化学试题(原卷版).doc
【初中九年级化学】精品解析:内蒙古通辽市2020年中考化学试题(原卷版).doc
免费
13下载
历年化学中考试卷真题2022东营化学试卷+答案+解析(word整理版).docx
历年化学中考试卷真题2022东营化学试卷+答案+解析(word整理版).docx
免费
4下载
2012江苏连云港化学中考试题及答案.doc
2012江苏连云港化学中考试题及答案.doc
免费
0下载
【初中历年中考真题】2022常州化学试卷+答案+解析(word整理版).docx
【初中历年中考真题】2022常州化学试卷+答案+解析(word整理版).docx
免费
12下载
【初中九年级化学】吉林省2017年中考化学真题试题(含扫描答案).DOC
【初中九年级化学】吉林省2017年中考化学真题试题(含扫描答案).DOC
免费
19下载
辽宁省葫芦岛市2017年中考化学真题试题(含解析).DOC
辽宁省葫芦岛市2017年中考化学真题试题(含解析).DOC
免费
0下载
四川省内江市2019年中考化学真题试题(含解析).doc
四川省内江市2019年中考化学真题试题(含解析).doc
免费
0下载
2024年湖南省长沙市中考化学真题(解析版).docx
2024年湖南省长沙市中考化学真题(解析版).docx
免费
1下载
2020辽宁沈阳化学试卷+答案+解析(word整理版)历年中考真题 电子版免费下载.doc
2020辽宁沈阳化学试卷+答案+解析(word整理版)历年中考真题 电子版免费下载.doc
免费
11下载
【初中九年级化学】2018年浙江省绍兴市中考化学试题(word版,含答案).doc
【初中九年级化学】2018年浙江省绍兴市中考化学试题(word版,含答案).doc
免费
18下载
2019山东德州化学试卷+答案+解析(word整理版)历年中考真题 电子版免费下载.doc
2019山东德州化学试卷+答案+解析(word整理版)历年中考真题 电子版免费下载.doc
免费
28下载
我的小文库
实名认证
内容提供者

提供高质量免费文档试卷下载,如果满意请告诉您身边的人,如果不满意请告诉我们,您的意见对于我们很重要,是我们不断进步的动力

相关文档

阅读排行

确认删除?
回到顶部
客服号
  • 客服QQ点击这里给我发消息
QQ群
  • QQ群点击这里加入QQ群
提交所需资料详情,我们来帮找资料