【中考历年真题】山东省菏泽市2015年中考物理真题试题(A卷,含解析).doc本文件免费下载 【共16页】

【中考历年真题】山东省菏泽市2015年中考物理真题试题(A卷,含解析).doc
【中考历年真题】山东省菏泽市2015年中考物理真题试题(A卷,含解析).doc
【中考历年真题】山东省菏泽市2015年中考物理真题试题(A卷,含解析).doc
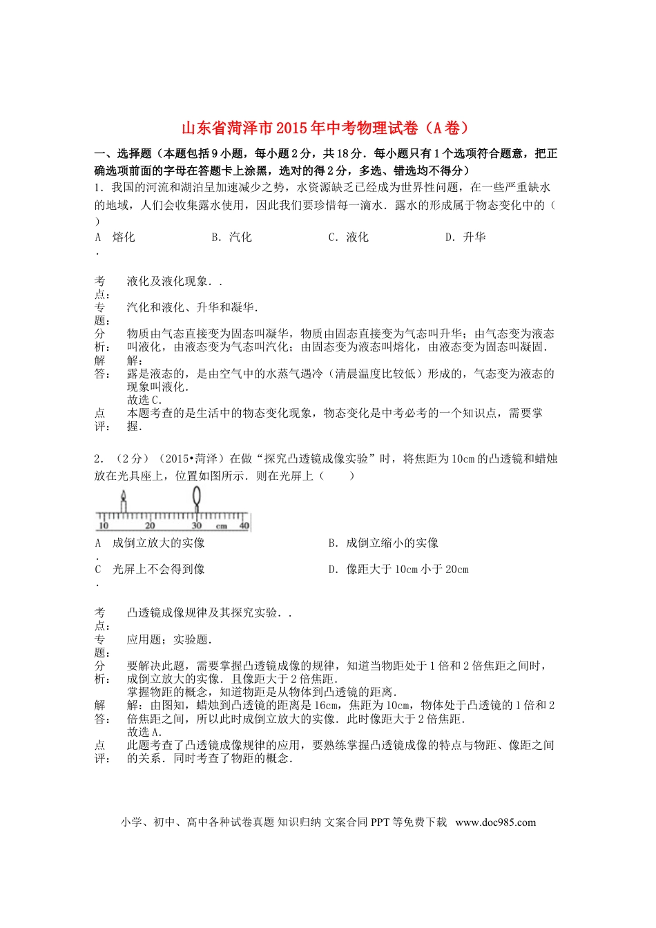
山东省菏泽市2015年中考物理试卷(A卷)一、选择题(本题包括9小题,每小题2分,共18分.每小题只有1个选项符合题意,把正确选项前面的字母在答题卡上涂黑,选对的得2分,多选、错选均不得分)1.我国的河流和湖泊呈加速减少之势,水资源缺乏已经成为世界性问题,在一些严重缺水的地域,人们会收集露水使用,因此我们要珍惜每一滴水.露水的形成属于物态变化中的()A.熔化B.汽化C.液化D.升华考点:液化及液化现象..专题:汽化和液化、升华和凝华.分析:物质由气态直接变为固态叫凝华,物质由固态直接变为气态叫升华;由气态变为液态叫液化,由液态变为气态叫汽化;由固态变为液态叫熔化,由液态变为固态叫凝固.解答:解:露是液态的,是由空气中的水蒸气遇冷(清晨温度比较低)形成的,气态变为液态的现象叫液化.故选C.点评:本题考查的是生活中的物态变化现象,物态变化是中考必考的一个知识点,需要掌握.2.(2分)(2015•菏泽)在做“探究凸透镜成像实验”时,将焦距为10cm的凸透镜和蜡烛放在光具座上,位置如图所示.则在光屏上()A.成倒立放大的实像B.成倒立缩小的实像C.光屏上不会得到像D.像距大于10cm小于20cm考点:凸透镜成像规律及其探究实验..专题:应用题;实验题.分析:要解决此题,需要掌握凸透镜成像的规律,知道当物距处于1倍和2倍焦距之间时,成倒立放大的实像.且像距大于2倍焦距.掌握物距的概念,知道物距是从物体到凸透镜的距离.解答:解:由图知,蜡烛到凸透镜的距离是16cm,焦距为10cm,物体处于凸透镜的1倍和2倍焦距之间,所以此时成倒立放大的实像.此时像距大于2倍焦距.故选A.点评:此题考查了凸透镜成像规律的应用,要熟练掌握凸透镜成像的特点与物距、像距之间的关系.同时考查了物距的概念.小学、初中、高中各种试卷真题知识归纳文案合同PPT等免费下载www.doc985.com3.(2分)(2015•菏泽)针对静止在水平桌面上的文具盒,小军进行了下列分析,其中正确的是()A.文具盒受到重力、桌面的支持力和桌面压力的作用B.文具盒受到的重力与桌面对文具盒的支持力是平衡力C.文具盒对桌面的压力与桌面对文具盒的支持力是平衡力D.因为文具盒处于静止状态,所以它不具有惯性考点:平衡力的辨别..专题:运动和力.分析:(1)物体处于静止或匀速直线运动状态时,受到的力是平衡力;(2)二力平衡条件是:大小相等、方向相反、作用在同一条直线上、作用在同一个物体上;(3)惯性是物体本身的一种属性,一切物体都具有惯性.解答:解:A.文具盒受到竖直向下的重力和竖直向上桌面的支持力,桌面对文具盒的压力是支持力,故A错误;B.文具盒处于静止状态,受到的重力与桌面对文具盒的支持力是一对平衡力,故B正确;C.文具盒对桌面的压力与桌面对文具盒的支持力,尽管大小相等、方向相反、作用在同一直线上,但是它们是作用在两个不同的物体上的,是一道相互作用力,故C错误;D.一切物体都有惯性,所以静止的文具盒也有惯性,故D错误.故选B.点评:本题考查了物体的受力分析和平衡力与相互作用力的判断以及惯性知识,要注意区分平衡力和相互作用力关键看两个力是否作用在同一个物体上.4.(2分)(2015•菏泽)下列与声现象有关的说法中正确的是()A.一切发声的物体都在振动B.公路旁安装“声障墙”是在声源处减弱噪声C.声和电磁波都能传递信息,且都可以在真空中传播D.声音在空气中的传播速度一定是340m/s考点:声音的产生;声音的传播条件;声速;防治噪声的途径..专题:声现象.分析:①声音是物体振动产生的,一切发声的物体都在振动;②减弱噪声有三个途径:在声源处,在传播过程中,在人耳处;③声音传播需要介质,真空不能传声;电磁波可以在真空中传播;④声音在不同介质中的传播速度不同,声速还与温度有关.解答:解:A、声音是发声体的振动产生的,一切发声的物体都在振动.此选项正确;小学、初中、高中各种试卷真题知识归纳文案合同PPT等免费下载www.doc985.comB、公路旁安装“声障墙”是在传播过程中减弱噪声.此选项错误;C、声音和电磁波都能传递信息,但声音传播需要介质,真空不能传声;电磁波传播不需要介...

1、当您付费下载文档后,您只拥有了使用权限,并不意味着购买了版权,文档只能用于自身使用,不得用于其他商业用途(如 [转卖]进行直接盈利或[编辑后售卖]进行间接盈利)。
2、本站所有内容均由合作方或网友上传,本站不对文档的完整性、权威性及其观点立场正确性做任何保证或承诺!文档内容仅供研究参考,付费前请自行鉴别。
3、如文档内容存在违规,或者侵犯商业秘密、侵犯著作权等,请点击“违规举报”。

碎片内容

与本文档类似文档
精品解析:2024年甘肃省白银市中考物理试题(解析版).docx
精品解析:2024年甘肃省白银市中考物理试题(解析版).docx
免费
0下载
【中考历年真题】精品解析:2022年江苏省扬州市中考物理真题(解析版) (1).docx
【中考历年真题】精品解析:2022年江苏省扬州市中考物理真题(解析版) (1).docx
免费
0下载
【中考历年真题】湖南省益阳市2019年中考物理真题试题(含解析).docx
【中考历年真题】湖南省益阳市2019年中考物理真题试题(含解析).docx
免费
0下载
历年物理中考真题2016湖南邵阳物理试卷+答案+解析(word整理版).doc
历年物理中考真题2016湖南邵阳物理试卷+答案+解析(word整理版).doc
免费
12下载
2019-2020学年九年级(上)江西省赣州市石城县期末统考物理试题.docx
2019-2020学年九年级(上)江西省赣州市石城县期末统考物理试题.docx
免费
0下载
历年物理中考真题2020年江苏无锡物理试卷+答案+解析(word整理版).doc
历年物理中考真题2020年江苏无锡物理试卷+答案+解析(word整理版).doc
免费
23下载
初中九年级物理贵州省毕节市2018年中考理综(物理部分)真题试题(含答案).doc
初中九年级物理贵州省毕节市2018年中考理综(物理部分)真题试题(含答案).doc
免费
14下载
2016内蒙古包头物理试卷+答案(word整理版)历年中考真题 电子版免费下载.doc
2016内蒙古包头物理试卷+答案(word整理版)历年中考真题 电子版免费下载.doc
免费
22下载
历年物理中考真题2018年浙江温州物理试卷+答案+解析(word整理版).docx
历年物理中考真题2018年浙江温州物理试卷+答案+解析(word整理版).docx
免费
1下载
【中考历年真题】精品解析:2022年江苏省盐城市中考物理真题(解析版).docx
【中考历年真题】精品解析:2022年江苏省盐城市中考物理真题(解析版).docx
免费
0下载
2021年江苏省常州市中考物理试卷与答案.doc
2021年江苏省常州市中考物理试卷与答案.doc
免费
0下载
【中考历年真题】2013年西藏自治区中考物理真题.docx
【中考历年真题】2013年西藏自治区中考物理真题.docx
免费
0下载
初中九年级物理专题二  仿真必刷填空题(一)(人教版).doc
初中九年级物理专题二 仿真必刷填空题(一)(人教版).doc
免费
0下载
初中九年级物理2018年辽宁省营口市中考物理试题(空白卷).doc
初中九年级物理2018年辽宁省营口市中考物理试题(空白卷).doc
免费
7下载
历年物理中考真题2022内蒙古包头物理试卷+答案+解析(word整理版).docx
历年物理中考真题2022内蒙古包头物理试卷+答案+解析(word整理版).docx
免费
27下载
2021年河南省中考物理真题(解析卷).doc
2021年河南省中考物理真题(解析卷).doc
免费
0下载
【中考历年真题】精品解析:2022年湖南省郴州市中考物理试题(解析版) (1).docx
【中考历年真题】精品解析:2022年湖南省郴州市中考物理试题(解析版) (1).docx
免费
0下载
2018年江苏徐州物理试卷+答案+解析(word整理版)历年中考真题 电子版免费下载.doc
2018年江苏徐州物理试卷+答案+解析(word整理版)历年中考真题 电子版免费下载.doc
免费
16下载
精品解析:2022年湖南省益阳市中考物理试题(原卷版).docx
精品解析:2022年湖南省益阳市中考物理试题(原卷版).docx
免费
0下载
初中九年级物理2017年辽宁省葫芦岛市中考物理真题及答案.doc
初中九年级物理2017年辽宁省葫芦岛市中考物理真题及答案.doc
免费
4下载
我的小文库
实名认证
内容提供者

提供高质量免费文档试卷下载,如果满意请告诉您身边的人,如果不满意请告诉我们,您的意见对于我们很重要,是我们不断进步的动力

相关文档

阅读排行

确认删除?
回到顶部
客服号
  • 客服QQ点击这里给我发消息
QQ群
  • QQ群点击这里加入QQ群
提交所需资料详情,我们来帮找资料