【中考历年真题】山东省济宁市2015年中考物理真题试题(含解析).doc本文件免费下载 【共16页】

【中考历年真题】山东省济宁市2015年中考物理真题试题(含解析).doc
【中考历年真题】山东省济宁市2015年中考物理真题试题(含解析).doc
【中考历年真题】山东省济宁市2015年中考物理真题试题(含解析).doc
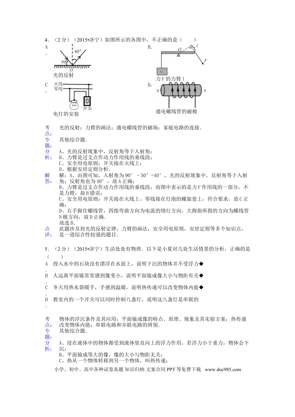
2015年山东省济宁市中考物理试卷参考答案与试题解析一、选择题(下列各题的四个选项中,只有一项符合题意.每小题2分,共20分)1.(2分)(2015•济宁)下列关于信息和能源的说法中,正确的是()A.频率越高的电磁波在空中传播得越快B.卫星只能作为传送电视信号的中继站C.物体间能量的转化与转移具有方向性D.石油、天然气和铀矿属于可再生能源考点:电磁波的传播;卫星中继通信;能量的转化与转移的方向性;能源的分类.专题:其他综合题.分析:电磁波传播的速度为光速,与频率大小无关;能量在转化中具有方向性,即由电能转化为内能,但内能不能全部转化成电能;能量的传递是从高温物体传向低温物体,但不能够从低温物体传递到高温物体,故能量的转移也是有方向性的;能够源源不断的从自然界得到补充的能源叫可再生能源,如太阳能、风能、生物质能等;短期内不能从自然界得到补充的能源叫不可再生能源,如煤、石油等.解答:解:A、电磁波传播的速度为光速,与频率大小无关,故A错误;B、由于微波的性质更接近于光波,大致沿直线传播,不能沿地球表面绕射,同时在传输过程中信号存在衰减等.因此人类用通信卫星作中继站,但卫星并不是只能作为传送电视信号的中继站,故B错误;C、能量转化和转移过程是具有方向性,故C正确;D、石油、天然气和铀矿属于非可再生能源,故D错误.故选:C.点评:本题考查电磁波的传播、卫星中继通信、能量的转化和能源的分类,知识点较多,属于基础题.2.(2分)(2015•济宁)小夏用如图中的凸透镜探究成像规律,在如图的四个实验情景中,能够在光屏上得到清晰像的是()A.B.C.D.考点:凸透镜成像规律及其探究实验.专题:探究型实验综合题.分(1)要解决此题,首先明确焦距大小,其次是掌握凸透镜成像的规律:小学、初中、高中各种试卷真题知识归纳文案合同PPT等免费下载www.doc985.com析:当u>2f时,成倒立、缩小的实像,f<v<2f.当u=2f时,成倒立、等大的实像,v>2f.当f<u<2f时,成倒立、放大的实像.当u<f时,成正立、放大的虚像.(2)实像可以在光屏上承接,虚像不能.解答:解:由题图可知,凸透镜的焦距为10cm,A、由图可知,u=15cm,当f<u<2f时,成倒立、放大的实像,v=30cm>2f,可以在光屏上得到清晰像,故A正确.B、由图可知,u=15cm,当f<u<2f时,成倒立、放大的实像,v>2f,而图中v=15<2f,因此不能在光屏上得到清晰像,故B错误.C、由图可知,u=27cm,当u>2f时,成倒立、缩小的实像,f<v<2f,而图中v>2f,因此不能在光屏上得到清晰像,故C错误.D、由图可知,u=7cm,当u<f时,成正立、放大的虚像.实像不可以在光屏上承接.故D错误.故选A.点评:此题主要考查了凸透镜成像规律的应用,关键是记熟成像规律并能做到举一反三.3.(2分)(2015•济宁)小夏推箱子经历了如图所示的过程,最终箱子被推出去后又向前滑行了一段距离.对上述过程中涉及到的物理知识,分析正确的是()A.图甲:因为箱子没动,所以小夏没有对箱子施加力的作用B.图乙:因为箱子受到的摩擦力大于推力,所以小夏没推动箱子C.图乙:因为小夏对箱子施加了力,所以小夏对箱子做了功D.图丙:小夏对箱子做的功小于推力与箱子移动距离的乘积考点:力与运动的关系;平衡状态的判断;力是否做功的判断.专题:运动和力.分析:A、箱子在水平方向除了受推力作用,还受摩擦力;B、物体处于静止状态,受平衡力,平衡力的大小相等;CD、功等于力和物体在力的方向上移动的距离.解答:解:A、箱子没有被推动,是因为箱子还受摩擦力的作用,摩擦力与推力平衡,合力为零,并不是小夏没有对箱子施加力,A错误;B、箱子静止,是因为小夏对箱子的推力与摩擦力平衡,所以摩擦力等于推力,B错误;C、小夏对箱子施加了力,但箱子并未在力的方向上移动距离,所以推力并没有做功,C错误;D、由丙图知,小夏跌倒后,箱子由于惯性继续滑动了一段距离,所以小夏对箱子做的功小于推力与箱子移动距离,D正确.故选D.点评:本题考查了力和运动的关系、二力平衡条件的应用及功的概念和判断,难度不大,重在理解.小学、初中、高中各种试卷...

1、当您付费下载文档后,您只拥有了使用权限,并不意味着购买了版权,文档只能用于自身使用,不得用于其他商业用途(如 [转卖]进行直接盈利或[编辑后售卖]进行间接盈利)。
2、本站所有内容均由合作方或网友上传,本站不对文档的完整性、权威性及其观点立场正确性做任何保证或承诺!文档内容仅供研究参考,付费前请自行鉴别。
3、如文档内容存在违规,或者侵犯商业秘密、侵犯著作权等,请点击“违规举报”。

碎片内容

与本文档类似文档
精品解析:2024年甘肃省白银市中考物理试题(解析版).docx
精品解析:2024年甘肃省白银市中考物理试题(解析版).docx
免费
0下载
【中考历年真题】精品解析:2022年江苏省扬州市中考物理真题(解析版) (1).docx
【中考历年真题】精品解析:2022年江苏省扬州市中考物理真题(解析版) (1).docx
免费
0下载
【中考历年真题】湖南省益阳市2019年中考物理真题试题(含解析).docx
【中考历年真题】湖南省益阳市2019年中考物理真题试题(含解析).docx
免费
0下载
历年物理中考真题2016湖南邵阳物理试卷+答案+解析(word整理版).doc
历年物理中考真题2016湖南邵阳物理试卷+答案+解析(word整理版).doc
免费
12下载
2019-2020学年九年级(上)江西省赣州市石城县期末统考物理试题.docx
2019-2020学年九年级(上)江西省赣州市石城县期末统考物理试题.docx
免费
0下载
历年物理中考真题2020年江苏无锡物理试卷+答案+解析(word整理版).doc
历年物理中考真题2020年江苏无锡物理试卷+答案+解析(word整理版).doc
免费
23下载
初中九年级物理贵州省毕节市2018年中考理综(物理部分)真题试题(含答案).doc
初中九年级物理贵州省毕节市2018年中考理综(物理部分)真题试题(含答案).doc
免费
14下载
2016内蒙古包头物理试卷+答案(word整理版)历年中考真题 电子版免费下载.doc
2016内蒙古包头物理试卷+答案(word整理版)历年中考真题 电子版免费下载.doc
免费
22下载
历年物理中考真题2018年浙江温州物理试卷+答案+解析(word整理版).docx
历年物理中考真题2018年浙江温州物理试卷+答案+解析(word整理版).docx
免费
1下载
【中考历年真题】精品解析:2022年江苏省盐城市中考物理真题(解析版).docx
【中考历年真题】精品解析:2022年江苏省盐城市中考物理真题(解析版).docx
免费
0下载
2021年江苏省常州市中考物理试卷与答案.doc
2021年江苏省常州市中考物理试卷与答案.doc
免费
0下载
【中考历年真题】2013年西藏自治区中考物理真题.docx
【中考历年真题】2013年西藏自治区中考物理真题.docx
免费
0下载
初中九年级物理专题二  仿真必刷填空题(一)(人教版).doc
初中九年级物理专题二 仿真必刷填空题(一)(人教版).doc
免费
0下载
初中九年级物理2018年辽宁省营口市中考物理试题(空白卷).doc
初中九年级物理2018年辽宁省营口市中考物理试题(空白卷).doc
免费
7下载
历年物理中考真题2022内蒙古包头物理试卷+答案+解析(word整理版).docx
历年物理中考真题2022内蒙古包头物理试卷+答案+解析(word整理版).docx
免费
27下载
2021年河南省中考物理真题(解析卷).doc
2021年河南省中考物理真题(解析卷).doc
免费
0下载
【中考历年真题】精品解析:2022年湖南省郴州市中考物理试题(解析版) (1).docx
【中考历年真题】精品解析:2022年湖南省郴州市中考物理试题(解析版) (1).docx
免费
0下载
2018年江苏徐州物理试卷+答案+解析(word整理版)历年中考真题 电子版免费下载.doc
2018年江苏徐州物理试卷+答案+解析(word整理版)历年中考真题 电子版免费下载.doc
免费
16下载
精品解析:2022年湖南省益阳市中考物理试题(原卷版).docx
精品解析:2022年湖南省益阳市中考物理试题(原卷版).docx
免费
0下载
初中九年级物理2017年辽宁省葫芦岛市中考物理真题及答案.doc
初中九年级物理2017年辽宁省葫芦岛市中考物理真题及答案.doc
免费
4下载
我的小文库
实名认证
内容提供者

提供高质量免费文档试卷下载,如果满意请告诉您身边的人,如果不满意请告诉我们,您的意见对于我们很重要,是我们不断进步的动力

相关文档

阅读排行

确认删除?
回到顶部
客服号
  • 客服QQ点击这里给我发消息
QQ群
  • QQ群点击这里加入QQ群
提交所需资料详情,我们来帮找资料