初中九年级物理辽宁省沈阳市2018年中考物理真题试题(含解析).doc本文件免费下载 【共17页】

初中九年级物理辽宁省沈阳市2018年中考物理真题试题(含解析).doc
初中九年级物理辽宁省沈阳市2018年中考物理真题试题(含解析).doc
初中九年级物理辽宁省沈阳市2018年中考物理真题试题(含解析).doc
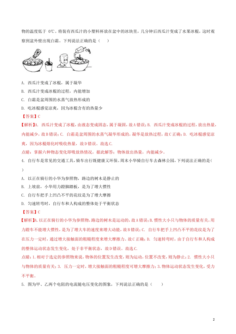
辽宁省沈阳市2018年中考物理真题试题一、选择题1.关于有拍照功能的手机,下列说法正确的是()A.手机的摄像镜头相当于凹透镜B.物体通过镜头成缩小的虚像C.给关机的手机充电时,手机内部电池相当于电源D.手机是利用发射和接收电磁波与外界传递信息的【答案】D【解析】A.手机的摄像镜头与照相机的镜头一样,相当于凸透镜,故A错误;B.物体通过镜头成缩小的实像,故B错误;C.给关机的手机充电时,将电能转化为化学能储存起来,手机内部电池相当于用电器,故C错误;D.手机既能发射电磁波又能接收电磁波,利用发射和接收电磁波与外界传递信息,故D正确。故选D.点睛:1.手机的摄像镜头与照相机的镜头原理相同;2.给关机的手机充电时,将电能转化为化学能储存起来,手机内部电池相当于用电器;3.手机既能发射电磁波又能接收电磁波。2.图为某物体沿直线运动的路程随时间变化的图象,下列对该物体在0~5s内运动情况分析正确的是()A.物体在5s内运动的路程为2mB.物体在3s~5s内通过的路程是0~1s内通过路程的2倍C.物体在5s内的平均速度为0.67m/sD.物体在1s~3s内做匀速直线运动【答案】A【解析】A.由图可知,物体在5s内运动的路程为2m,故A正确;B.由图可知,物体在3s~5s内通过的路程和0~1s内通过路程都是1m,因此路程相等,故B错误;C.物体在5s内的平均速度为v==0.4m/s,故C错误;D.物体在1s~3s内路程不变,说明1s~3s内保持静止,故D错误。故选A.点睛:由图像分析可知,0~1s内时匀速运动,3s~5s内也是匀速运动,1s~3s停止运动,据此解答;平均速度为v=,t为总时间,包含中间停止的时间。3.如图所示,将冰块放于单层的不锈钢盆中,并加入适量的盐,用筷子搅拌大约半分钟,盆中冰与盐水混合1物的温度低于0℃。将装有西瓜汁的小塑料杯放在盆中的冰块里,几分钟后西瓜汁变成了水果冰棍,这时观察到盆外壁出现白霜。下列说法正确的是()A.西瓜汁变成了冰棍,属于凝华B.西瓜汁变成冰棍的过程,内能增加C.白霜是盆周围的水蒸气放热形成的D.吃冰棍感觉凉爽,因为冰棍含有的热量少【答案】C【解析】A.西瓜汁变成了冰棍,由液态变成固态,属于凝固,故A错误;B.西瓜汁变成冰棍的过程,放出热量,内能减少,故B错误;C.白霜是盆周围的水蒸气凝华形成的,凝华是放热过程,故C正确;D.吃冰棍感觉凉爽,因为冰棍熔化时吸收热量,故D错误。故选C.点睛:掌握六种物态变化即吸放热情况,据此解答;物体放出热量,内能减少。4.自行车是常见的交通工具,骑车出行既健康又环保。周末小华骑自行车去森林公园,下列说法正确的是()A.以正在骑行的小华为参照物,路边的树木是静止的B.上坡前,小华用力蹬脚踏板,是为了增大惯性C.自行车把手上凹凸不平的花纹是为了增大摩擦D.匀速转弯时,自行车和人构成的整体处于平衡状态【答案】C【解析】A.以正在骑行的小华为参照物,路边的树木是运动的,故A错误;B.惯性大小只与物体的质量有关,用力蹬车不能增大惯性,是为了增大车的速度来增大动能,故B错误;C.自行车把手上凹凸不平的花纹是为了在压力一定时,通过增大接触面的粗糙程度来增大摩擦力。故C正确;D.匀速转弯时,由于自行车和人构成的整体运动状态发生变化,处于非平衡状态,故D错误。故选C.点睛:1.相对于选定的参照物来说,物体的位置发生改变,则为运动,位置不改变,则为静止;2.惯性大小只与物体的质量有关;3.压力一定时,增大接触面的粗糙程度可增大摩擦力;3.物体运动状态发生变化,受力不平衡。5.图为甲、乙两个电阻的电流随电压变化的图象,下列说法正确的是()2A.甲电阻的阻值比乙电阻的阻值大B.将甲、乙串联在电路中,甲两端的电压大C.将甲、乙串联在电路中,通过甲的电流大D.将甲、乙并联在电路中,通过甲的电流大【答案】D【解析】A.由图可知,甲乙在电压相同时,通过甲的电流较大,由欧姆定律可知,甲电阻的阻值比乙电阻的阻值小,故A错误;B.将甲、乙串联在电路中,串联电路中电流处处相等,由图象可知,电流相等时,乙两端的电压大,故B不正确;C.串联电路中电流处处相等,因此当甲、乙串联电路中时,通过甲的电流等于通过乙的电流,故C不正确。D.将甲、乙并联后接电路中时,因并联电路中各支路...

1、当您付费下载文档后,您只拥有了使用权限,并不意味着购买了版权,文档只能用于自身使用,不得用于其他商业用途(如 [转卖]进行直接盈利或[编辑后售卖]进行间接盈利)。
2、本站所有内容均由合作方或网友上传,本站不对文档的完整性、权威性及其观点立场正确性做任何保证或承诺!文档内容仅供研究参考,付费前请自行鉴别。
3、如文档内容存在违规,或者侵犯商业秘密、侵犯著作权等,请点击“违规举报”。

碎片内容

与本文档类似文档
2017年辽宁省铁岭市中考物理试题(空白卷).docx
2017年辽宁省铁岭市中考物理试题(空白卷).docx
免费
0下载
2019四川成都物理试卷+答案+解析(word整理版)历年中考真题 电子版免费下载.docx
2019四川成都物理试卷+答案+解析(word整理版)历年中考真题 电子版免费下载.docx
免费
4下载
九年级物理全一册同步练习20.2 电生磁(学生版)-九年级物理全册同步精品讲义(人教版).docx
九年级物理全一册同步练习20.2 电生磁(学生版)-九年级物理全册同步精品讲义(人教版).docx
免费
10下载
辽宁省沈阳市第七中学2018-2019学年第二学期九年级物理期末试题(word版含答案).doc
辽宁省沈阳市第七中学2018-2019学年第二学期九年级物理期末试题(word版含答案).doc
免费
0下载
2015湖南长沙物理试卷+答案+解析(word整理版)历年中考真题 电子版免费下载.docx
2015湖南长沙物理试卷+答案+解析(word整理版)历年中考真题 电子版免费下载.docx
免费
10下载
初中九年级物理2017年青岛市中考物理试卷和答案.doc
初中九年级物理2017年青岛市中考物理试卷和答案.doc
免费
3下载
2021年甘肃省兰州市中考物理真题(A)解析版.docx
2021年甘肃省兰州市中考物理真题(A)解析版.docx
免费
0下载
初中九年级物理湖北省黄冈市2018年中考物理真题试题(含扫描答案).doc
初中九年级物理湖北省黄冈市2018年中考物理真题试题(含扫描答案).doc
免费
20下载
人教版九年级物理《22.1能源》同步练习及答案1.doc
人教版九年级物理《22.1能源》同步练习及答案1.doc
免费
0下载
初中九年级物理2019年辽宁省朝阳市中考物理试题(空白卷).docx
初中九年级物理2019年辽宁省朝阳市中考物理试题(空白卷).docx
免费
23下载
7.通用版·2020学年广东省广州市黄埔区初中九年级综合测试物理.doc
7.通用版·2020学年广东省广州市黄埔区初中九年级综合测试物理.doc
免费
25下载
【初中历年中考真题】2016年浙江丽水物理试卷+答案+解析(word整理版).doc
【初中历年中考真题】2016年浙江丽水物理试卷+答案+解析(word整理版).doc
免费
23下载
中考物理试题分类汇编考点10:压强  液体压强 (2).docx
中考物理试题分类汇编考点10:压强 液体压强 (2).docx
免费
4下载
【初中历年中考真题】2019山西物理试卷+答案+解析(word整理版).docx
【初中历年中考真题】2019山西物理试卷+答案+解析(word整理版).docx
免费
28下载
初中九年级物理专题1  电路故障判断(人教版)(原卷版).docx
初中九年级物理专题1 电路故障判断(人教版)(原卷版).docx
免费
0下载
历年物理中考真题2022江西物理试卷+答案+解析(word整理版).docx
历年物理中考真题2022江西物理试卷+答案+解析(word整理版).docx
免费
26下载
初中九年级物理2020年湖北省武汉市江岸区中考模拟理综物理试题(含答案).docx
初中九年级物理2020年湖北省武汉市江岸区中考模拟理综物理试题(含答案).docx
免费
0下载
2017年甘肃省天水市中考物理试卷及解析.docx
2017年甘肃省天水市中考物理试卷及解析.docx
免费
0下载
初中九年级物理2015年江苏省宿迁市中考物理真题(word版有答案).doc
初中九年级物理2015年江苏省宿迁市中考物理真题(word版有答案).doc
免费
11下载
【初中历年中考真题】2014年浙江宁波物理试卷+答案(图片+word整理版).doc
【初中历年中考真题】2014年浙江宁波物理试卷+答案(图片+word整理版).doc
免费
7下载
我的小文库
实名认证
内容提供者

提供高质量免费文档试卷下载,如果满意请告诉您身边的人,如果不满意请告诉我们,您的意见对于我们很重要,是我们不断进步的动力

相关文档

阅读排行

确认删除?
回到顶部
客服号
  • 客服QQ点击这里给我发消息
QQ群
  • QQ群点击这里加入QQ群