【中考历年真题】湖北省黄石市2017年中考理综(物理部分)真题试题(含解析).doc本文件免费下载 【共25页】

【中考历年真题】湖北省黄石市2017年中考理综(物理部分)真题试题(含解析).doc
【中考历年真题】湖北省黄石市2017年中考理综(物理部分)真题试题(含解析).doc
【中考历年真题】湖北省黄石市2017年中考理综(物理部分)真题试题(含解析).doc
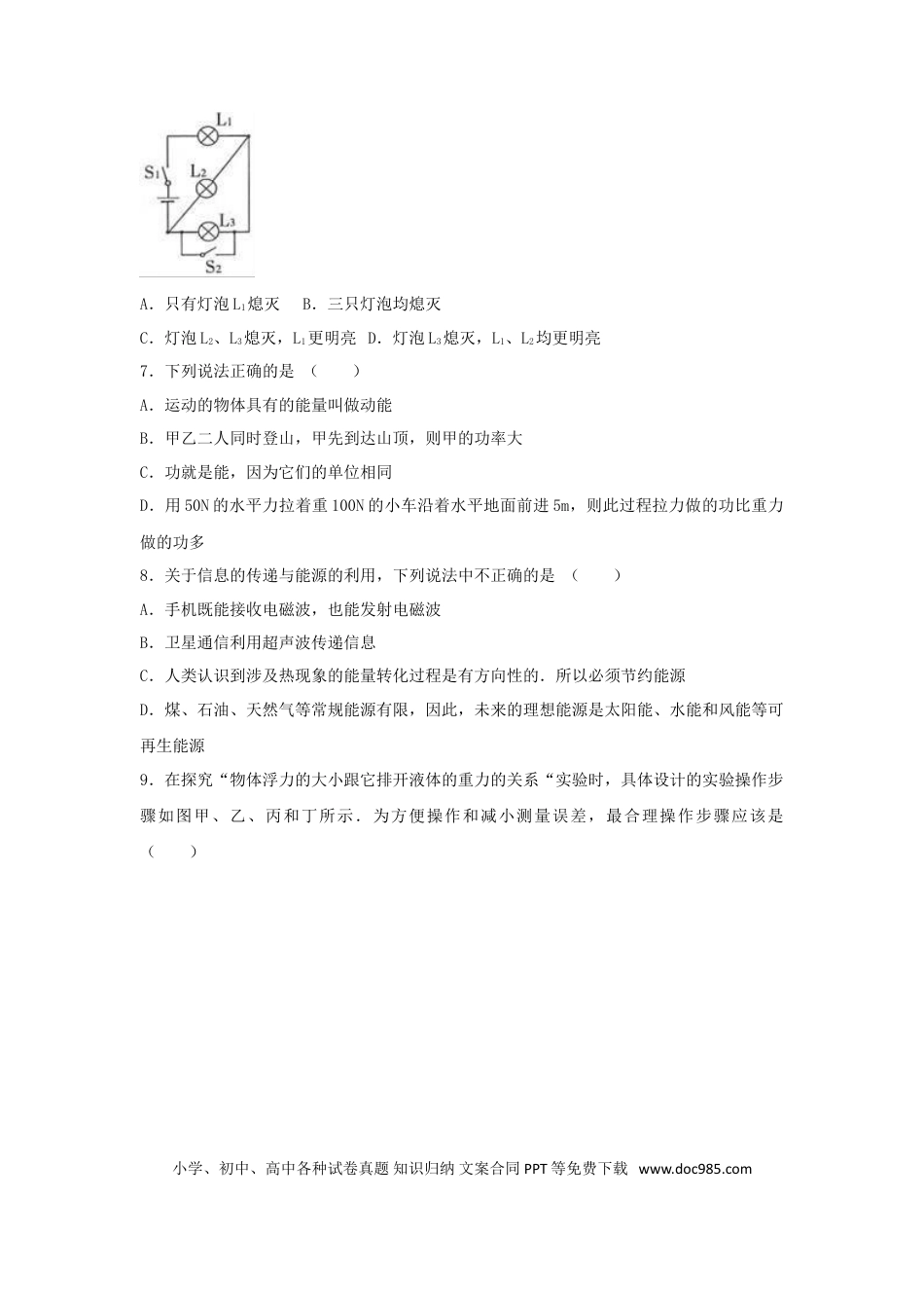
2017年湖北省黄石市中考物理试卷一、选择题1.为了纪念其在能量转化中发现守恒思想的重大贡献,用他的名字来命名功和能单位的物理学家是()A.牛顿B.焦耳C.安培D.欧姆2.每年辞旧迎新之际,黄石爱乐乐团在磁湖剧院举办迎新年音乐会,乐团优美的演奏为观众献上了盛大的“听觉宴”.观众能够分辨出多种不同的乐器,依据乐音的特性是()A.音调B.响度C.音色D.声音频率范围3.关于热现象,下列说法中正确的是()A.冬天户外用温度计测量铁块和木块的温度,铁块的温度比木块低B.夏天打开冰棒包装纸冒出的“白气”,是空气中水蒸气遇冷液化的小水珠C.冬天我们呼出的“白气”与夏天冰棒冒出的“白气”形成原因不一样D.秋天早晨的“大雾“,是夜间从地面冒出的“白气”4.在探究凸透镜成像规律的实验中,小欢同学先将点燃的蜡烛放在凸透镜前某一位置时,恰好在镜后26cm处的光屏上出现一个与蜡烛等大倒立的像;若将此蜡烛移至凸透镜前10cm处时,则()A.光屏上出现倒立放大的实像B.光所上出现倒立缩小的实像C.将光屏远离凸透镜方向移动一段距离,光屏上才会出现倒立放大实像D.无论怎样移动光屏,光屏上均不会出现实像5.运动鞋底面或汽车轮胎表面刻有凹凸不平的花纹,此特点主要是为了()A.增大摩擦B.轻便省力C.增大压力D.节省材料6.如图所示,将一节干电池和三只均标有“1.5V、0.5W”的小灯泡接入电路,当开关S1闭合、S2断开时,三只灯泡均能发光.若将开关S1、S2均闭合,则()小学、初中、高中各种试卷真题知识归纳文案合同PPT等免费下载www.doc985.comA.只有灯泡L1熄灭B.三只灯泡均熄灭C.灯泡L2、L3熄灭,L1更明亮D.灯泡L3熄灭,L1、L2均更明亮7.下列说法正确的是()A.运动的物体具有的能量叫做动能B.甲乙二人同时登山,甲先到达山顶,则甲的功率大C.功就是能,因为它们的单位相同D.用50N的水平力拉着重100N的小车沿着水平地面前进5m,则此过程拉力做的功比重力做的功多8.关于信息的传递与能源的利用,下列说法中不正确的是()A.手机既能接收电磁波,也能发射电磁波B.卫星通信利用超声波传递信息C.人类认识到涉及热现象的能量转化过程是有方向性的.所以必须节约能源D.煤、石油、天然气等常规能源有限,因此,未来的理想能源是太阳能、水能和风能等可再生能源9.在探究“物体浮力的大小跟它排开液体的重力的关系“实验时,具体设计的实验操作步骤如图甲、乙、丙和丁所示.为方便操作和减小测量误差,最合理操作步骤应该是()小学、初中、高中各种试卷真题知识归纳文案合同PPT等免费下载www.doc985.comA.甲、乙、丙、丁B.乙、甲、丙、丁C.乙、甲、丁、丙D.丁、甲、乙、丙10.下列关于简单机械在实际应用中的说法正确的是()A.指甲剪是省力省功的机械B.定滑轮不省力,但能改变力的方向C.滑轮组既省力,又省距离,还省功D.斜面的机械效率可以达到100%11.关于安全常识,下列说法中不正确的是()A.遇到或发现有人触电时,我们应该立即用手将触电者拉离电线B.车辆快速行驶时司乘人员须系好安全带,可以大大减少因惯性引起的意外伤害C.在火车站或地铁站,乘客必须站在安全警戒线之外文明候车D.在山区旅游遇到雷雨时,躲入车厢最安全,但进入车厢时不要接触车厢金属部分12.关于力和运动的关系,下列说法中正确的是()A.互相不接触的物体,彼此间也可能发生相互作用B.竖直向上拋出的物体,上升时肯定还受到向上的作用力C.物体只要受力越大,就会运动越快;如果不受力,物体很快会停下来D.摩擦力总是阻碍物体的运动13.湖北省第十四届中学生运动会于5月17至27日在秀美山水宜居名城﹣﹣湖北•黄石成功举行.在百米赛跑比赛中,黄石籍男运动员小磊同学赛出了个人最佳成绩.经过计算,他的百米赛跑平均速度约等于()A.2.5m/sB.3.3m/sC.7.0m/sD.11.1m/s二、非选择题小学、初中、高中各种试卷真题知识归纳文案合同PPT等免费下载www.doc985.com14.实验台上放置一块较厚的玻璃砖,如图所示.现有一束激光斜射至玻璃砖表面,请你画出玻璃砖上表面反射光线和折射光线光路图,注意用虚线标出法线.15.闭合开关,螺线管右侧的小磁针立即...

1、当您付费下载文档后,您只拥有了使用权限,并不意味着购买了版权,文档只能用于自身使用,不得用于其他商业用途(如 [转卖]进行直接盈利或[编辑后售卖]进行间接盈利)。
2、本站所有内容均由合作方或网友上传,本站不对文档的完整性、权威性及其观点立场正确性做任何保证或承诺!文档内容仅供研究参考,付费前请自行鉴别。
3、如文档内容存在违规,或者侵犯商业秘密、侵犯著作权等,请点击“违规举报”。

碎片内容

与本文档类似文档
初中九年级物理广西玉林市2018年中考物理真题试题(含解析).doc
初中九年级物理广西玉林市2018年中考物理真题试题(含解析).doc
免费
16下载
初中九年级物理贵州省黔东南州2021年中考物理试题(原卷版).doc
初中九年级物理贵州省黔东南州2021年中考物理试题(原卷版).doc
免费
23下载
初中九年级物理2021年浙江省湖州市中考物理真题 (原卷版).docx
初中九年级物理2021年浙江省湖州市中考物理真题 (原卷版).docx
免费
20下载
初中九年级物理精品解析:2018年辽宁省营口中考物理试题(解析版).doc
初中九年级物理精品解析:2018年辽宁省营口中考物理试题(解析版).doc
免费
16下载
初中九年级物理精品解析:2019年山东省淄博市中考物理试题(原卷版).doc
初中九年级物理精品解析:2019年山东省淄博市中考物理试题(原卷版).doc
免费
18下载
【中考历年真题】贵州省安顺市2020年中考物理试题 (word版,含解析).docx
【中考历年真题】贵州省安顺市2020年中考物理试题 (word版,含解析).docx
免费
0下载
初中九年级物理精品解析:2019年辽宁省沈阳市中考物理试题(原卷版).doc
初中九年级物理精品解析:2019年辽宁省沈阳市中考物理试题(原卷版).doc
免费
1下载
2020四川绵阳物理试卷+答案+解析(word整理版)历年中考真题 电子版免费下载.doc
2020四川绵阳物理试卷+答案+解析(word整理版)历年中考真题 电子版免费下载.doc
免费
12下载
【中考历年真题】精品解析:2020年贵州省黔南州初中毕业学业(升学)考试物理试题(解析版).doc
【中考历年真题】精品解析:2020年贵州省黔南州初中毕业学业(升学)考试物理试题(解析版).doc
免费
0下载
九年级物理 同步测试题  沪科版九年级物理上第十七章从指南针到磁悬浮列车单元测试题.doc
九年级物理 同步测试题 沪科版九年级物理上第十七章从指南针到磁悬浮列车单元测试题.doc
免费
28下载
九年级物理  仿真期末高分必刷卷(拔高)(人教版).doc
九年级物理 仿真期末高分必刷卷(拔高)(人教版).doc
免费
0下载
初中九年级物理第二十一章 信息的传递(真题精选)(原卷版).docx
初中九年级物理第二十一章 信息的传递(真题精选)(原卷版).docx
免费
0下载
【中考历年真题】江西省2017年中考物理真题试题(含解析).doc
【中考历年真题】江西省2017年中考物理真题试题(含解析).doc
免费
0下载
初中九年级物理2019年威海市中考物理试题及答案解析.doc
初中九年级物理2019年威海市中考物理试题及答案解析.doc
免费
5下载
湖北省武汉市2019年中考物理真题试题.doc
湖北省武汉市2019年中考物理真题试题.doc
免费
0下载
【中考历年真题】精品解析:2023年四川省广安市中考物理试题(解析版).docx
【中考历年真题】精品解析:2023年四川省广安市中考物理试题(解析版).docx
免费
0下载
【初中历年中考真题】2015年浙江绍兴物理试卷+答案(word整理版).doc
【初中历年中考真题】2015年浙江绍兴物理试卷+答案(word整理版).doc
免费
24下载
【中考历年真题】精品解析:2022年山东省枣庄市中考物理试题(原卷版)(1).docx
【中考历年真题】精品解析:2022年山东省枣庄市中考物理试题(原卷版)(1).docx
免费
0下载
【初中历年中考真题】2022江西物理试卷+答案+解析(word整理版).docx
【初中历年中考真题】2022江西物理试卷+答案+解析(word整理版).docx
免费
13下载
【中考历年真题】浙江省舟山市2018年中考物理真题试题(扫描版,含答案).doc
【中考历年真题】浙江省舟山市2018年中考物理真题试题(扫描版,含答案).doc
免费
0下载
我的小文库
实名认证
内容提供者

提供高质量免费文档试卷下载,如果满意请告诉您身边的人,如果不满意请告诉我们,您的意见对于我们很重要,是我们不断进步的动力

相关文档

阅读排行

确认删除?
回到顶部
客服号
  • 客服QQ点击这里给我发消息
QQ群
  • QQ群点击这里加入QQ群
提交所需资料详情,我们来帮找资料