【中考历年真题】精品解析:2023年山东省菏泽市中考物理试题(原卷版).docx本文件免费下载 【共8页】

【中考历年真题】精品解析:2023年山东省菏泽市中考物理试题(原卷版).docx
【中考历年真题】精品解析:2023年山东省菏泽市中考物理试题(原卷版).docx
【中考历年真题】精品解析:2023年山东省菏泽市中考物理试题(原卷版).docx
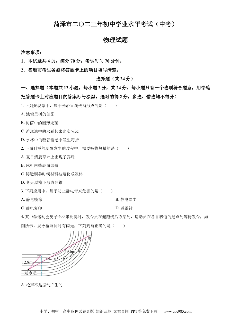
小学、初中、高中各种试卷真题知识归纳文案合同PPT等免费下载www.doc985.com菏泽市二○二三年初中学业水平考试(中考)物理试题注意事项:1.本试题共4页,满分70分,考试时间70分钟。2.答题前考生务必将答题卡上的项目填写清楚。选择题(共24分)一、选择题(本题共12小题,每小题2分,共24分。每小题只有一个选项符合题意,用铅笔把答题卡上对应题目的答案标号涂黑,选对的得2分,多选、错选均不得分)1.下列光现象中,属于光沿直线传播形成的是()A.池塘里树的倒影B.树荫中的圆形光斑C.游泳池中的水看起来比实际浅D.水杯中的吸管看起来发生弯折2.下面列举的现象发生的过程中,需要吸收热量的是()A.夏日清晨草叶上出现了露珠B.冰柜内壁表面结霜C.铸造铜器时铜材料被熔化成液体D.冬天屋檐下形成冰锥3.下列应用中,属于防止静电带来危害的是()A.静电喷涂B.静电除尘C.静电复印D.避雷针4.某中学运动会男子400米比赛时,发令员在起跑线后方某处,运动员在各自赛道的起点处等待发令,如图所示。发令枪响同时有闪光,下列判断正确的是()A.枪声不是振动产生的小学、初中、高中各种试卷真题知识归纳文案合同PPT等免费下载www.doc985.comB.运动员中在第8赛道的听到枪声最晚C.枪声和闪光都是依靠空气传播的D.发令员戴耳塞是在声源处减弱噪声5.图为“探究凸透镜成像规律”的实验中观察到的一种成像情景,下列器械的工作原理与该成像方式相同的是()A.照相机B.投影仪C.潜望镜D.放大镜6.以下设计中,不是利用摩擦的是()A.瓶盖边缘的条纹B.桥面上刻的条纹C.握笔处的条纹D.下水管上的条纹7.在我国探索太空的历程中,设计出了多种空中飞行器。下列飞行器中,利用大气压强升空的是()A.风筝B.孔明灯C.火箭D.地球卫星8.关于能源与信息,下列说法正确的是()A.电力、焦炭属于一次能源B.核能不属于清洁型绿色能源C.超声波只能传递能量,不能传递信息D.北斗导航系统是利用电磁波传递信息的9.下列用电器中,利用“通电导体在磁场中受到力的作用”原理工作的是()A.麦克风B.电饭煲C.电风扇D.电熨斗10.图甲为某家庭电路的部分电路,下列说法正确的是()小学、初中、高中各种试卷真题知识归纳文案合同PPT等免费下载www.doc985.comA.控制照明灯的开关应接在图中的b处B.保险丝熔断后,可以临时用一段铜线代替C.用电器的功率越大,电能表记录的数字一定越大D.使用验电笔检测的正确方式如图乙所示11.中国空间站里(重力的效果忽略不计)宇航员通过扶手控制自身的姿态,如图所示。下列说法正确的是()A.在空间站里宇航员的惯性消失B.宇航员要想从静止运动起来,可以通过对扶手施加力实现C.宇航员离开扶手获得速度后,因不受力会慢慢停下来D.宇航员对扶手的拉力与扶手对宇航员的拉力是一对平衡力12.用动滑轮在水平地面上沿直线匀速拉动重为G的物体,如图所示。已知水平拉力为F,物体受到地面的摩擦力为f,物体移动的距离为s。下列说法正确的是()A.重力做功数值为GsB.拉力做功数值为FsC.摩擦力做功数值为fsD.使用此滑轮既省力又省功非选择题(共46分)二、填空题(本题共6小题,每空1分,共12分。把答案用黑色签字笔写在答题卡相应位小学、初中、高中各种试卷真题知识归纳文案合同PPT等免费下载www.doc985.com置)13.雨后彩虹是太阳光通过空气中大量的小水滴后形成的七色彩带,这是光的________现象;看电影时,我们从不同位置都能看到屏幕上的画面,是由于光在屏幕上发生了________反射。14.1987年我国发现了公元前6000年前的一支完整骨笛——贾湖骨笛(如图所示),它是由丹顶鹤尺骨制成的,上有七个音孔。演奏时用手指控制不同音孔的开闭,使它发出声音的________变化。我们能够区分骨笛和古筝的声音是因为它们的________不同。15.在如图所示的电路中,电源的电压保持不变。先闭合开关S1后,再闭合开关S2,电流表的示数________,灯泡L1的电功率________。(选填“变大”、“变小”或“不变”)16.蒸汽烤箱是将300℃以上的高温水蒸气喷洒在食物表面对食物加热的。加热过程中,烤箱排气口冒出的“白烟”是水蒸气________(填写物态变化名称)形成的大量小水珠;烤出来的食物香气四溢,从物理角...

1、当您付费下载文档后,您只拥有了使用权限,并不意味着购买了版权,文档只能用于自身使用,不得用于其他商业用途(如 [转卖]进行直接盈利或[编辑后售卖]进行间接盈利)。
2、本站所有内容均由合作方或网友上传,本站不对文档的完整性、权威性及其观点立场正确性做任何保证或承诺!文档内容仅供研究参考,付费前请自行鉴别。
3、如文档内容存在违规,或者侵犯商业秘密、侵犯著作权等,请点击“违规举报”。

碎片内容

与本文档类似文档
2018年浙江嘉兴物理试卷+答案+解析(word整理版)历年中考真题 电子版免费下载.doc
2018年浙江嘉兴物理试卷+答案+解析(word整理版)历年中考真题 电子版免费下载.doc
免费
8下载
初中九年级物理广西来宾市2017年中考物理真题试题(含解析).DOC
初中九年级物理广西来宾市2017年中考物理真题试题(含解析).DOC
免费
9下载
2022年辽宁省朝阳市中考物理试题(原卷版).docx
2022年辽宁省朝阳市中考物理试题(原卷版).docx
免费
0下载
初中九年级物理第一次月考检测卷.doc
初中九年级物理第一次月考检测卷.doc
免费
0下载
湖南省郴州市2019年中考物理真题试题(含解析).doc
湖南省郴州市2019年中考物理真题试题(含解析).doc
免费
0下载
【中考历年真题】湖北省荆门市2021年中考物理试题(解析版).doc
【中考历年真题】湖北省荆门市2021年中考物理试题(解析版).doc
免费
0下载
2012年湖南省中考物理试题及答案.doc
2012年湖南省中考物理试题及答案.doc
免费
0下载
2016年辽宁省铁岭市中考物理试题(空白卷).doc
2016年辽宁省铁岭市中考物理试题(空白卷).doc
免费
0下载
【初中历年中考真题】2018云南省物理试卷+答案+解析(word整理版).docx
【初中历年中考真题】2018云南省物理试卷+答案+解析(word整理版).docx
免费
20下载
16.人教版·河南省郑州市第八中学2021届中考物理模拟预测卷.docx
16.人教版·河南省郑州市第八中学2021届中考物理模拟预测卷.docx
免费
9下载
【初中历年中考真题】2015年浙江宁波物理试卷+答案(图片+word整理版).doc
【初中历年中考真题】2015年浙江宁波物理试卷+答案(图片+word整理版).doc
免费
7下载
初中九年级物理2016年青海省西宁市中考物理试卷【解析版】.doc
初中九年级物理2016年青海省西宁市中考物理试卷【解析版】.doc
免费
26下载
2018湖南衡阳物理试卷+答案+解析(word整理版)历年中考真题 电子版免费下载.docx
2018湖南衡阳物理试卷+答案+解析(word整理版)历年中考真题 电子版免费下载.docx
免费
5下载
【初中历年中考真题】2013年江苏徐州物理试卷+答案(word整理版).doc
【初中历年中考真题】2013年江苏徐州物理试卷+答案(word整理版).doc
免费
3下载
2018-2019学年安徽省合肥市蜀山区金湖中学九年级(上)期中物理试卷(解析版).doc
2018-2019学年安徽省合肥市蜀山区金湖中学九年级(上)期中物理试卷(解析版).doc
免费
0下载
初中九年级物理2020年广州市中考物理试题(含答案).doc
初中九年级物理2020年广州市中考物理试题(含答案).doc
免费
28下载
初中九年级物理20.1 磁现象和磁场(原卷版) .docx
初中九年级物理20.1 磁现象和磁场(原卷版) .docx
免费
0下载
贵州省、黔西南州、黔南州黔东南州2019年中考物理真题试题(扫描版).doc
贵州省、黔西南州、黔南州黔东南州2019年中考物理真题试题(扫描版).doc
免费
0下载
广东省揭阳市2016年中考物理真题试题(含答案).DOC
广东省揭阳市2016年中考物理真题试题(含答案).DOC
免费
0下载
2017年河南省中考物理真题(空白卷).DOC
2017年河南省中考物理真题(空白卷).DOC
免费
0下载
我的小文库
实名认证
内容提供者

提供高质量免费文档试卷下载,如果满意请告诉您身边的人,如果不满意请告诉我们,您的意见对于我们很重要,是我们不断进步的动力

相关文档

阅读排行

确认删除?
回到顶部
客服号
  • 客服QQ点击这里给我发消息
QQ群
  • QQ群点击这里加入QQ群
提交所需资料详情,我们来帮找资料