部编版小学语文同步辅导:六年级上册第2单元作业设计.pdf本文件免费下载 【共13页】

部编版小学语文同步辅导:六年级上册第2单元作业设计.pdf
部编版小学语文同步辅导:六年级上册第2单元作业设计.pdf
部编版小学语文同步辅导:六年级上册第2单元作业设计.pdf
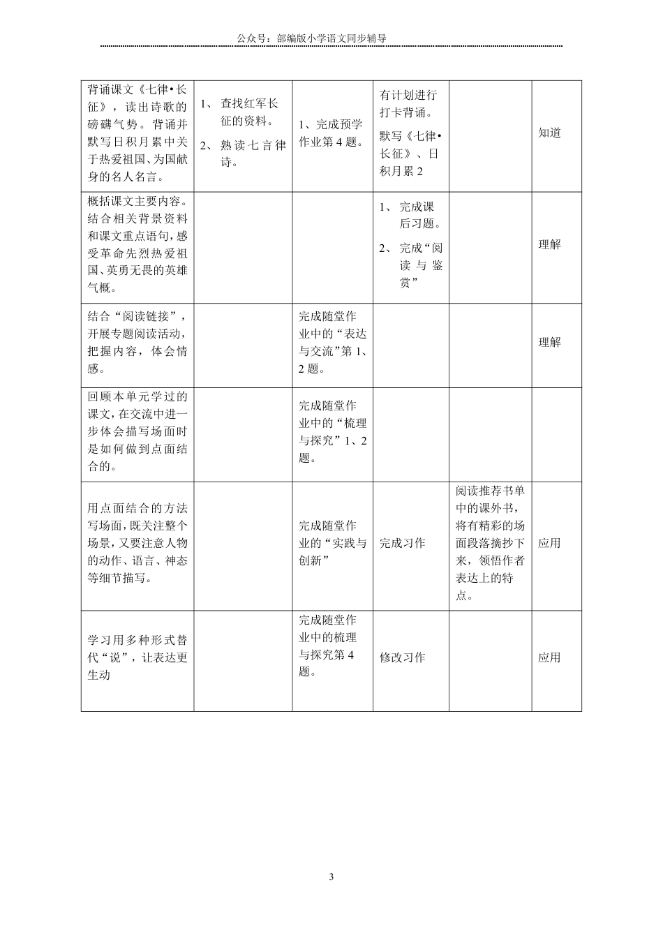
公众号:部编版小学语文同步辅导1统编教材六年级(上册)第二单元作业单学校班级姓名一、单元概况:1.对应单元:统编版教材六上第二单元2.人文主题:革命岁月3.语文要素:了解文章是怎样点面结合写场面的4.单元目录精读课文:七律•长征(2课时)精读课文:狼牙山五壮士(2课时)精读课文:开国大典(2课时)略读课文:灯光*(1课时)略读课文:我的战友邱少云*(1课时)◎口语交际:演讲(1课时)◎习作:多彩的活动(2课时)◎语文园地:(2课时)5.作业完成时间:六年级语文每周6课时,完成第二单元教学任务需要2周左右,共15课时(其中,13课时用于教学,2课时用于完成单元作业)。二、单元作业目标序号单元目标描述单课对应目标认知水平56789◎1会写33个字,会写39个词语。√√√识记2背诵课文《七律•长征》,读出诗歌的磅礴气势。背诵并默写日积月累中关于热爱祖国、为国献身的名人名言。√√识记3体会课文点面结合写场面的方法。√√√√√理解4概括课文主要内容。结合相关背景资料和课文重点语句,感受革命先烈热爱祖国、英勇无畏的英雄气概。√√√√√应用5结合“阅读链接”,开展专题阅读活动,把握内容,体会情感。√√理解6回顾本单元学过的课文,在交流中进一步体会描写场面时是如何做到点面结合的。√√√√√√理解公众号:部编版小学语文同步辅导27用点面结合的方法写场面,既关注整个场景,又要注意人物的动作、语言、神态等细节描写。√应用8能理解什么是演讲,并围绕话题拟定演讲题目,根据要求写好演讲稿。并用适当的语气、语调进行演讲,态度大方√综合9读句子,体会重复用语的妙处√√理解10写清活动过程,将重点部分写具体并写出体会,表达自己的真情实感。√应用11学习用多种形式替代“说”,让表达更生动√应用12欣赏作品,能做到规范书写,养成自我检视的习惯。√综合三、单元作业设计年级/册次/单元六年级上册第二单元单元人文主题革命岁月单元语文要素1、了解文章是怎样点面结合写场面的。2、尝试运用点面结合的写法记一次活动。教学目标预学作业随堂作业课后作业长程作业水平层级会写33个字,会写39个词语。1、在文中圈出课后的生字及词语,生字标音并组2个词。2、读熟文中注音的字。1、完成《习字册》。2、完成预学作业单1—3题。1.抄写书后词语表中的词语。2.完成《补充习题》或练习册中的字词句。知道正确流利地朗读课文,体会课文点面结合写场面的方法。1、阅读单元所有课文以及“阅读链接”完成随堂作业中的梳理与探究第3题。理解公众号:部编版小学语文同步辅导3背诵课文《七律•长征》,读出诗歌的磅礴气势。背诵并默写日积月累中关于热爱祖国、为国献身的名人名言。1、查找红军长征的资料。2、熟读七言律诗。1、完成预学作业第4题。有计划进行打卡背诵。默写《七律•长征》、日积月累2知道概括课文主要内容。结合相关背景资料和课文重点语句,感受革命先烈热爱祖国、英勇无畏的英雄气概。1、完成课后习题。2、完成“阅读与鉴赏”理解结合“阅读链接”,开展专题阅读活动,把握内容,体会情感。完成随堂作业中的“表达与交流”第1、2题。理解回顾本单元学过的课文,在交流中进一步体会描写场面时是如何做到点面结合的。完成随堂作业中的“梳理与探究”1、2题。用点面结合的方法写场面,既关注整个场景,又要注意人物的动作、语言、神态等细节描写。完成随堂作业的“实践与创新”完成习作阅读推荐书单中的课外书,将有精彩的场面段落摘抄下来,领悟作者表达上的特点。应用学习用多种形式替代“说”,让表达更生动完成随堂作业中的梳理与探究第4题。修改习作应用公众号:部编版小学语文同步辅导4四、单元作业内容(一)预学作业通读本单元文本◎请你将第二单元教材内容细细通读一遍,做到对单元内容很熟悉。◎认真思考本单元的课后习题,做到在书中圈点勾画。识字与写字◎下面是第二单元的写字表和词语表中的部分内容,请你先读一读,并进行梳理和复习。会写的字:律崖渡索寇副榴弹抡贯棋悬四沸涧雹屹悦屈迈政府宾栏汇爆宣盏阅制坦距隆射会写的词语:日寇奋战险要手榴弹全神贯注悬崖斩钉截铁热血沸腾攀登居高临下山涧粉身碎骨雹子屹立眺望喜悦...

1、当您付费下载文档后,您只拥有了使用权限,并不意味着购买了版权,文档只能用于自身使用,不得用于其他商业用途(如 [转卖]进行直接盈利或[编辑后售卖]进行间接盈利)。
2、本站所有内容均由合作方或网友上传,本站不对文档的完整性、权威性及其观点立场正确性做任何保证或承诺!文档内容仅供研究参考,付费前请自行鉴别。
3、如文档内容存在违规,或者侵犯商业秘密、侵犯著作权等,请点击“违规举报”。

碎片内容

与本文档类似文档
部编版语文六年级上册第一单元 达标测试卷2(含答案).doc
部编版语文六年级上册第一单元 达标测试卷2(含答案).doc
免费
0下载
小学语文六年级上册统编版语文第一单元测试卷及答案.doc
小学语文六年级上册统编版语文第一单元测试卷及答案.doc
免费
6下载
【精品】人教统编版六年级上册语文第六单元课外阅读专项测试卷 ( 含答案).docx
【精品】人教统编版六年级上册语文第六单元课外阅读专项测试卷 ( 含答案).docx
免费
12下载
第三单元(知识盘点+单元测试)—部编版六年级上册(含答案).docx
第三单元(知识盘点+单元测试)—部编版六年级上册(含答案).docx
免费
10下载
【句子四大类型专项练习】六上语文.pdf
【句子四大类型专项练习】六上语文.pdf
免费
1下载
【专题练习(一)】六上语文.pdf
【专题练习(一)】六上语文.pdf
免费
1下载
小学语文六年级上册10统编版期中测试卷(二)(含答案).doc
小学语文六年级上册10统编版期中测试卷(二)(含答案).doc
免费
9下载
25秋六年级语文上册人教版《活页默写》王朝霞.pdf
25秋六年级语文上册人教版《活页默写》王朝霞.pdf
免费
0下载
六年级上册语文 单元知识小结第三单元知识小结.doc
六年级上册语文 单元知识小结第三单元知识小结.doc
免费
21下载
六上语文【第三、四单元课文内容填空及相关拓展记忆-含答案】.pdf
六上语文【第三、四单元课文内容填空及相关拓展记忆-含答案】.pdf
免费
0下载
小学语文六年级上册统编版语文第六单元测试卷及答案.doc
小学语文六年级上册统编版语文第六单元测试卷及答案.doc
免费
6下载
小学六年级语文上册 类文阅读-7 开国大典.doc
小学六年级语文上册 类文阅读-7 开国大典.doc
免费
0下载
小学语文六年级上册19青山不老.doc
小学语文六年级上册19青山不老.doc
免费
14下载
小学六年级语文上册 六年级上册 语文第二单元提升冲关测试卷部编版(含答案).doc
小学六年级语文上册 六年级上册 语文第二单元提升冲关测试卷部编版(含答案).doc
免费
1下载
小学语文六年级上册第28课《有的人—纪念鲁迅有感》精品配套练习(基础+阅读)-部编版.docx
小学语文六年级上册第28课《有的人—纪念鲁迅有感》精品配套练习(基础+阅读)-部编版.docx
免费
19下载
【期中质量评估】六上语文.pdf
【期中质量评估】六上语文.pdf
免费
0下载
【精品】人教部编版六年级上册语文 第二单元句子专项 测试卷  含答案.docx
【精品】人教部编版六年级上册语文 第二单元句子专项 测试卷 含答案.docx
免费
21下载
【期末阶段考试押题卷(一)】六上语文.pdf
【期末阶段考试押题卷(一)】六上语文.pdf
免费
0下载
小学语文六年级上册期末精选卷(1)(附参考答案).doc
小学语文六年级上册期末精选卷(1)(附参考答案).doc
免费
21下载
【期末必考重点句子专项特训】六上语文.pdf
【期末必考重点句子专项特训】六上语文.pdf
免费
0下载
我的小文库
实名认证
内容提供者

提供高质量免费文档试卷下载,如果满意请告诉您身边的人,如果不满意请告诉我们,您的意见对于我们很重要,是我们不断进步的动力

相关文档

阅读排行

确认删除?
回到顶部
客服号
  • 客服QQ点击这里给我发消息
QQ群
  • QQ群点击这里加入QQ群
提交所需资料详情,我们来帮找资料