部编版小学语文同步辅导:六年级上册第5单元作业设计2.pdf本文件免费下载 【共13页】

部编版小学语文同步辅导:六年级上册第5单元作业设计2.pdf
部编版小学语文同步辅导:六年级上册第5单元作业设计2.pdf
部编版小学语文同步辅导:六年级上册第5单元作业设计2.pdf
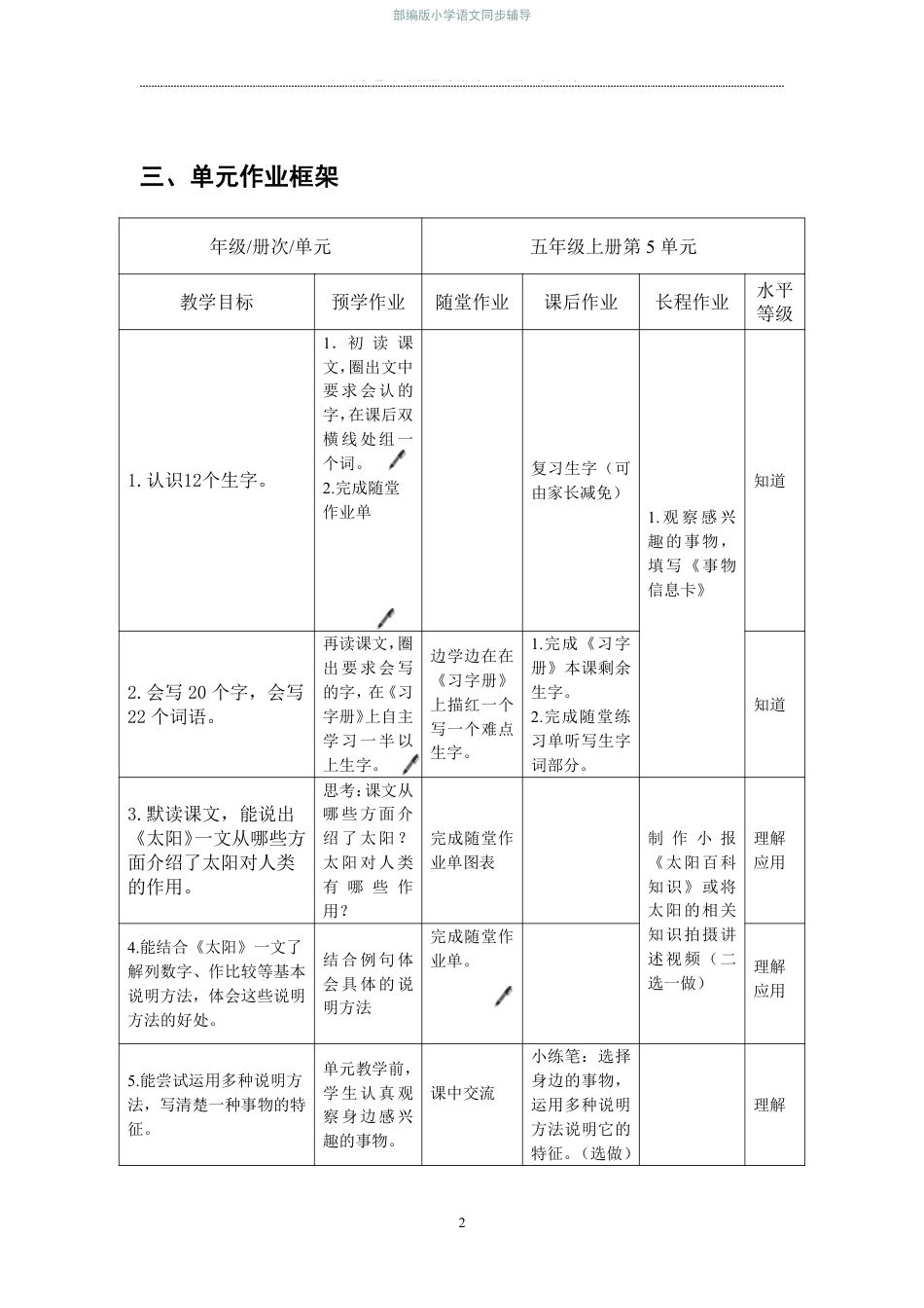
长辫子老师的创意写作坊(刘玺·郭学萍)1统编教材五年级(上册)第五单元作业单学校班级姓名一、单元概况部编版小学语文五年级(上册)第五单元(一)教学主题:写说明文性文章(介绍一种事物)(二)语文要素:阅读——阅读简单的说明性文章,了解基本的说明方法。习作——搜集资料,用恰当的说明方法,把某一种事物介绍清楚。(三)教材内容1.太阳(精读课文)2.松鼠(精读课文)◎交流平台◎习作例文◎习作:介绍一种事物二、单元作业目标序号单元目标描述单课对应目标认知水平12交流例文习作1认识15个生字,会写20个字,会写22个词语。√√识记2初步了解列数字、作比较、举例子等基本的说明方法,能结合具体语句体会说明方法的好处。√√√理解3能初步体会说明文章不同的语言风格。√理解4交流、总结说明性文章的特点,体会恰当使用说明方法的好处。√√√理解5能尝试运用说明方法,写清楚一种事物的特征。√应用6将散文《白鹭》的部分段落改写成说明性文章。√理解应用7进一步了解将事物介绍清楚的说明方法。√理解8能用恰当的说明方法,分段介绍事物的不同方面,写清楚事物的主要特点。√应用9能和同学分享习作并交流各自的感受。√应用部编版小学语文同步辅导长辫子老师的创意写作坊(刘玺·郭学萍)2三、单元作业框架年级/册次/单元五年级上册第5单元教学目标预学作业随堂作业课后作业长程作业水平等级1.认识12个生字。1.初读课文,圈出文中要求会认的字,在课后双横线处组一个词。2.完成随堂作业单复习生字(可由家长减免)1.观察感兴趣的事物,填写《事物信息卡》知道2.会写20个字,会写22个词语。再读课文,圈出要求会写的字,在《习字册》上自主学习一半以上生字。边学边在在《习字册》上描红一个写一个难点生字。1.完成《习字册》本课剩余生字。2.完成随堂练习单听写生字词部分。知道3.默读课文,能说出《太阳》一文从哪些方面介绍了太阳对人类的作用。思考:课文从哪些方面介绍了太阳?太阳对人类有哪些作用?完成随堂作业单图表制作小报《太阳百科知识》或将太阳的相关知识拍摄讲述视频(二选一做)理解应用4.能结合《太阳》一文了解列数字、作比较等基本说明方法,体会这些说明方法的好处。结合例句体会具体的说明方法完成随堂作业单。理解应用5.能尝试运用多种说明方法,写清楚一种事物的特征。单元教学前,学生认真观察身边感兴趣的事物。课中交流小练笔:选择身边的事物,运用多种说明方法说明它的特征。(选做)理解部编版小学语文同步辅导长辫子老师的创意写作坊(刘玺·郭学萍)3四、单元作业内容(一)预习建议6.了解松鼠的特点,提炼、梳理松鼠的相关信息,并分条记录。交流有关松鼠的资料。完成随堂作业单。阅读布封的《自然史》理解7.通过对比,能体会说明性文章不同的语言风格。完成课后作业单。应用8.试着将散文《白鹭》第2-5自然段改写成说明性文章。当堂完成口头练习,完成表格。将表格信息改写成片段文字。理解应用9.进一步了解将事物介绍清楚的方法。自读习作例文交流作者如何让将过程写清楚的。完成课后作业单。制作小手工:风向袋理解应用10.能用恰当的说明方法,分段介绍事物的不同方面,写清楚事物的主要特点。交流作者如何让将过程写清楚的。理解11.能和同学分享习作并交流各自的感受。当堂完成习作提纲作业单。当堂完成习作。举行“事物发布会”知道备注::代表笔头作业。1.学习每篇课文前,至少将文章读三遍:读第一遍,圈出文中要求会认的字,在课后双横线处各组一个词,查找确定多音字读音并各组一个词;读第二遍,圈出要求会写的字,在《习字册》上自主学习一半以上生字;读第三遍,留意文章作者、文中不懂的地方等,查找资料解决。2.围绕本单元语文要素——说明文以“说明白了”为成功,搜集资料,用恰当的说明方法,把某一种事物介绍清楚。部编版小学语文同步辅导长辫子老师的创意写作坊(刘玺·郭学萍)4(二)基础性作业【识字与写字】世间万物,千姿百态,有些事物就在我们身边,我们仔细观察就能发现,有些事物我们对它并不了解,通过查找资料,我们也能认识它。1.认识事物我很棒:读下面的词语,依据我们平时对它的了解,再...

1、当您付费下载文档后,您只拥有了使用权限,并不意味着购买了版权,文档只能用于自身使用,不得用于其他商业用途(如 [转卖]进行直接盈利或[编辑后售卖]进行间接盈利)。
2、本站所有内容均由合作方或网友上传,本站不对文档的完整性、权威性及其观点立场正确性做任何保证或承诺!文档内容仅供研究参考,付费前请自行鉴别。
3、如文档内容存在违规,或者侵犯商业秘密、侵犯著作权等,请点击“违规举报”。

碎片内容

与本文档类似文档
部编版语文六年级上册第一单元 达标测试卷2(含答案).doc
部编版语文六年级上册第一单元 达标测试卷2(含答案).doc
免费
0下载
小学语文六年级上册统编版语文第一单元测试卷及答案.doc
小学语文六年级上册统编版语文第一单元测试卷及答案.doc
免费
6下载
【精品】人教统编版六年级上册语文第六单元课外阅读专项测试卷 ( 含答案).docx
【精品】人教统编版六年级上册语文第六单元课外阅读专项测试卷 ( 含答案).docx
免费
12下载
第三单元(知识盘点+单元测试)—部编版六年级上册(含答案).docx
第三单元(知识盘点+单元测试)—部编版六年级上册(含答案).docx
免费
10下载
【句子四大类型专项练习】六上语文.pdf
【句子四大类型专项练习】六上语文.pdf
免费
1下载
【专题练习(一)】六上语文.pdf
【专题练习(一)】六上语文.pdf
免费
1下载
小学语文六年级上册10统编版期中测试卷(二)(含答案).doc
小学语文六年级上册10统编版期中测试卷(二)(含答案).doc
免费
9下载
25秋六年级语文上册人教版《活页默写》王朝霞.pdf
25秋六年级语文上册人教版《活页默写》王朝霞.pdf
免费
0下载
六年级上册语文 单元知识小结第三单元知识小结.doc
六年级上册语文 单元知识小结第三单元知识小结.doc
免费
21下载
六上语文【第三、四单元课文内容填空及相关拓展记忆-含答案】.pdf
六上语文【第三、四单元课文内容填空及相关拓展记忆-含答案】.pdf
免费
0下载
小学语文六年级上册统编版语文第六单元测试卷及答案.doc
小学语文六年级上册统编版语文第六单元测试卷及答案.doc
免费
6下载
小学六年级语文上册 类文阅读-7 开国大典.doc
小学六年级语文上册 类文阅读-7 开国大典.doc
免费
0下载
小学语文六年级上册19青山不老.doc
小学语文六年级上册19青山不老.doc
免费
14下载
小学六年级语文上册 六年级上册 语文第二单元提升冲关测试卷部编版(含答案).doc
小学六年级语文上册 六年级上册 语文第二单元提升冲关测试卷部编版(含答案).doc
免费
1下载
小学语文六年级上册第28课《有的人—纪念鲁迅有感》精品配套练习(基础+阅读)-部编版.docx
小学语文六年级上册第28课《有的人—纪念鲁迅有感》精品配套练习(基础+阅读)-部编版.docx
免费
19下载
【期中质量评估】六上语文.pdf
【期中质量评估】六上语文.pdf
免费
0下载
【精品】人教部编版六年级上册语文 第二单元句子专项 测试卷  含答案.docx
【精品】人教部编版六年级上册语文 第二单元句子专项 测试卷 含答案.docx
免费
21下载
【期末阶段考试押题卷(一)】六上语文.pdf
【期末阶段考试押题卷(一)】六上语文.pdf
免费
0下载
小学语文六年级上册期末精选卷(1)(附参考答案).doc
小学语文六年级上册期末精选卷(1)(附参考答案).doc
免费
21下载
【期末必考重点句子专项特训】六上语文.pdf
【期末必考重点句子专项特训】六上语文.pdf
免费
0下载
我的小文库
实名认证
内容提供者

提供高质量免费文档试卷下载,如果满意请告诉您身边的人,如果不满意请告诉我们,您的意见对于我们很重要,是我们不断进步的动力

相关文档

阅读排行

确认删除?
回到顶部
客服号
  • 客服QQ点击这里给我发消息
QQ群
  • QQ群点击这里加入QQ群
提交所需资料详情,我们来帮找资料