【期末专项知识点专题:非连续性文本阅读】六上语文.docx本文件免费下载 【共13页】

【期末专项知识点专题:非连续性文本阅读】六上语文.docx
【期末专项知识点专题:非连续性文本阅读】六上语文.docx
【期末专项知识点专题:非连续性文本阅读】六上语文.docx
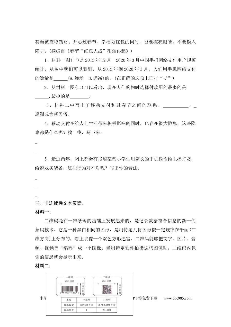
小学、初中、高中各种试卷真题知识归纳文案合同PPT等免费下载www.doc985.com六年级上册语文期末专项复习卷非连续性文本阅读一、非连续性文本阅读。舌尖上的浪费自2012年年末开始,“舌尖上的浪费”成为热议话题。最新统计数据显示:中国每年浪费食物总量折合粮食约500亿公斤,接近全国粮食总产量的十分之一。即使按保守推算,每年最少倒掉约2亿人一年的口粮。2012年2月,人民网曾在全国范围内针对“舌尖上的浪费”展开大规模的民意调查。下图是不同年龄段打包比例、浪费情况调查统计图。“一粥一饭,当思来之不易;半丝半缕,恒念物力维艰。”厉行节约,反对浪费,不仅关系到对社会资源的珍视,更意味着对他人劳动的尊重。古人尚懂得“”的道理,今人更不能浪费食物,糟蹋社会资源。我们都应当从自身做起——外出用餐时,不做“必剩客”,争当“光盘族”,吃不了,“兜着走”!1、根据图中“打包比例”的信息,最需要接受外出用餐打包教育的年龄段是()。A.20岁及以下B.21~30岁C.31~40岁小学、初中、高中各种试卷真题知识归纳文案合同PPT等免费下载www.doc985.comD.41~50岁E.51~60岁F.61岁以上2、根据图中信息,节约意识最强的年龄段是41~50岁。理由:一是;二是。3、文本中的“必剩客”是指;“光盘族”是指;“兜着走”是指。4、联系上下文,填入文中横线处合适的名言有()。(多选)A.苟日新,日日新,又日新B.取之有度,用之有节,则常足C.天育物有时,地生财有限D.冰冻三尺,非一日之寒二、非连续性文本阅读。材料一:材料二:如今,移动支付的发展不仅改变了人们的支付方式和生活方式,也逐渐改变了民俗习惯。当线上支付成习惯,实体红包被线上红包替代,“年味儿”正在被科技重新定义。随着移动支付的普及,春节期间,除了贴对联、买年货、包饺子、看春晚等传统习俗外,抢红包、扫“福”字等活动逐渐成为新习俗。春节期间的线上红包为人们创造了新的感情沟通方式,通过参与抢红包等活动增进与亲人朋友的沟通,让春节更有“味道”。有专家说:“社会的发展变化使过去的‘年味儿’有所削弱,但新媒体通过流量构建新的民俗,让人们参与狂欢,从而获得春节新的仪式感。”与此同时,业内人士提示,在参与春节抢红包等活动的同时,用户应注意个人信息安全,不要贪图小利、因小失大。春节期间,有不法分子借此机会制作虚假的二维码或分享链接,一旦用户扫描或点击链接,有可能被盗取个人信息小学、初中、高中各种试卷真题知识归纳文案合同PPT等免费下载www.doc985.com甚至被盗取钱财。开心过春节、幸福领红包的同时,也要擦亮眼睛,不要误入陷阱。(摘编自《春节“红包大战”硝烟再起》)1、材料一图(一)是2015年12月—2020年3月中国手机网络支付用户规模统计,从图中我们可以看到,从2015年到2020年3月,人们用手机网络支付的数量是(A.递增B.递减)的。(在正确的选项上面打“√”)2、从材料一图(二)可以看出,现在人们购物时选择付款用的最多的是,最少的是。3、材料二中写出了移动支付和过春节之间的联系,、逐渐成为新习俗。4、移动支付在给人们生活带来积极影响的同时,也存在很大隐患,这些隐患都是什么呢?找一找,写下来。5、最近两年,网上都会有报道某些小学生用家长的手机偷偷给主播打赏,给游戏买装备,这些行为对不对呢?写出你的看法。三、非连续性文本阅读。材料一:二维码是在一维条码的基础上发展起来的,是记录数据符合信息的新一代条码技术。它是一种黑白相间的图形,是用特定几何图形按一定规律在平面(二维方向)上分布的,看上去像一个双色方形迷宫。二维码能够把文字、图片、音频、视频等“编码”成一个图像。当用特定软件拍摄这些图像时,二维码内包含的信息就会显示出来。材料二:【材料二】小学、初中、高中各种试卷真题知识归纳文案合同PPT等免费下载www.doc985.com材料三:使用一维码时,碰到条码受损(如污染、脱墨等)时,识读设备就无法读取信息,需要操作人员通过键盘手动输入条形码号。二维码引入了错误纠正机制,使得二维码在造成局部损坏时,依旧可以正确识读。当二维码损坏面积达50%时仍可恢复信息,并被正确识读,其译码可靠性高,错误率不超过千万分之...

1、当您付费下载文档后,您只拥有了使用权限,并不意味着购买了版权,文档只能用于自身使用,不得用于其他商业用途(如 [转卖]进行直接盈利或[编辑后售卖]进行间接盈利)。
2、本站所有内容均由合作方或网友上传,本站不对文档的完整性、权威性及其观点立场正确性做任何保证或承诺!文档内容仅供研究参考,付费前请自行鉴别。
3、如文档内容存在违规,或者侵犯商业秘密、侵犯著作权等,请点击“违规举报”。

碎片内容

与本文档类似文档
小学语文六年级上册《好卷》第五单元 主题训练卷.doc
小学语文六年级上册《好卷》第五单元 主题训练卷.doc
免费
19下载
小学语文六年级上册语文试题 第一阶段月考卷(含答案) 部编版.doc
小学语文六年级上册语文试题 第一阶段月考卷(含答案) 部编版.doc
免费
7下载
部编版语文六年级上册第三单元知识必记.doc
部编版语文六年级上册第三单元知识必记.doc
免费
0下载
统编版六年级上册语文第一单元测试卷及答案.doc
统编版六年级上册语文第一单元测试卷及答案.doc
免费
13下载
语文 (部编版六年级上册)课本内多音字汇总.doc
语文 (部编版六年级上册)课本内多音字汇总.doc
免费
28下载
小学六年级语文上册 第五单元知识小结.doc
小学六年级语文上册 第五单元知识小结.doc
免费
24下载
六年级上册语文 专项练习古诗专项.docx
六年级上册语文 专项练习古诗专项.docx
免费
3下载
小学六年级语文上册 课内阅读专项.docx
小学六年级语文上册 课内阅读专项.docx
免费
0下载
专项练习统编版语文6年级(上)专项训练——词语(含答案).pdf
专项练习统编版语文6年级(上)专项训练——词语(含答案).pdf
免费
0下载
《核心期末》语文6年级上册RJ版.pdf
《核心期末》语文6年级上册RJ版.pdf
免费
30下载
小学语文六年级上册语文试题-第三阶段月考卷(含答案)|部编版.doc
小学语文六年级上册语文试题-第三阶段月考卷(含答案)|部编版.doc
免费
24下载
部编版语文六年级上册期中试卷—3.docx
部编版语文六年级上册期中试卷—3.docx
免费
0下载
小学六年级语文上册 《好卷》第四单元 达标检测卷.doc
小学六年级语文上册 《好卷》第四单元 达标检测卷.doc
免费
0下载
小学六年级语文上册 《典中点》第六单元 达标检测卷.doc
小学六年级语文上册 《典中点》第六单元 达标检测卷.doc
免费
0下载
小学语文六年级上册类文阅读-7 开国大典.doc
小学语文六年级上册类文阅读-7 开国大典.doc
免费
7下载
小学六年级语文上册 3 形近字.doc
小学六年级语文上册 3 形近字.doc
免费
0下载
【精品】人教部编版六年级上册语文 第一单元句子专项 测试卷  含答案.docx
【精品】人教部编版六年级上册语文 第一单元句子专项 测试卷 含答案.docx
免费
14下载
小学语文六年级上册2 多音字.pdf
小学语文六年级上册2 多音字.pdf
免费
25下载
17 盼 同步分层作业-2024-2025学年语文六年级上册(统编版).docx
17 盼 同步分层作业-2024-2025学年语文六年级上册(统编版).docx
免费
0下载
人教六年级语文上册必背课文重点知识梳理汇总.pdf
人教六年级语文上册必背课文重点知识梳理汇总.pdf
免费
0下载
我的小文库
实名认证
内容提供者

提供高质量免费文档试卷下载,如果满意请告诉您身边的人,如果不满意请告诉我们,您的意见对于我们很重要,是我们不断进步的动力

相关文档

阅读排行

确认删除?
回到顶部
客服号
  • 客服QQ点击这里给我发消息
QQ群
  • QQ群点击这里加入QQ群
提交所需资料详情,我们来帮找资料