一年下册数学第7单元 100以内的加法和减法(二).docx本文件免费下载 【共2页】

一年下册数学第7单元  100以内的加法和减法(二).docx
一年下册数学第7单元  100以内的加法和减法(二).docx
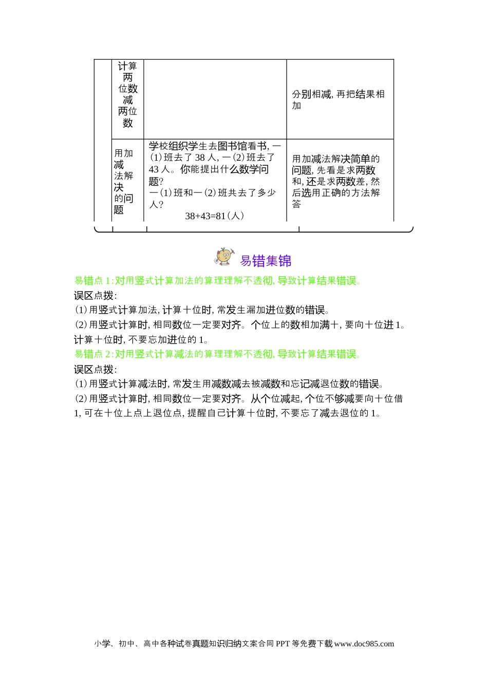
小、初中、高中各卷知文案合同学种试真题识归纳PPT等免下费载www.doc985.com第七元单总结智慧小囊锦以内的加法和减法⌒二⌒位两数加两位数28+21351相同位数对齐,位从个加起,位相加十个满,向十位一进位两数加两位的数估算算计25+48,因位上为个5加8满10,要位进,和的十位上是2+4+1=7,果是七十几结如果位加位两数两数位相加需要位个进,十位加完后要加上还进位1用运多方种法口算两位数加位两数24+23=47方法一:20+20=404+3=740+7=47方法二:24+20=4444+3=47位加位两数两数,可以先把十位相加,再把个位相加;也可以先加第二加的十位个数,再加位个位两数减两位数56-18=385·6-1838相同位数对齐,位从个起减,位不个够减,向十位借一,借一十和当位合起后再算个来计位两数减两位的数估算算计82-28,因位上为个2减8不够减,要向十位借1,算十计位时,8-2-1=5,果是五十几结算位位计两数减两数,要注意位不向个够减十位借一后,十位要减去1用运多方种法42-28=14方法一:42-20=2222-8=14方法二:40-20=2020+2=2222-8=14位位两数减两数,可以先去的十位减减数数,再去位减个数;可以还用十位和位上的个数小、初中、高中各卷知文案合同学种试真题识归纳PPT等免下费载www.doc985.com算计两位数减位两数分相别减,再把果相结加用加减法解决的问题校生去看学组织学图书馆书,一(1)班去了38人,一(2)班去了43人。能提出什你么数学问题?一(1)班和一(2)班共去了多少人?38+43=81(人)用加法解的减决简单问题,先看是求两数和,是求差还两数,然后用正确的方法解选答易集错锦易点错1:用式算加法的算理理解不透对竖计彻,致算果。导计结错误点误区拨:(1)用式算加法竖计,算十位计时,常生漏加位的。发进数错误(2)用式算竖计时,相同位一定要。位上的相加十数对齐个数满,要向十位进1。算十位计时,不要忘加位的进1。易点错2:用式算法的算理理解不透对竖计减彻,致算果。导计结错误点误区拨:(1)用式算法竖计减时,常生用去被和忘退位的。发减数减减数记减数错误(2)用式算竖计时,相同位一定要。位起数对齐从个减,位不要向十位借个够减1,可在十位上点上退位点,提醒自己算十位计时,不要忘了去退位的减1。

1、当您付费下载文档后,您只拥有了使用权限,并不意味着购买了版权,文档只能用于自身使用,不得用于其他商业用途(如 [转卖]进行直接盈利或[编辑后售卖]进行间接盈利)。
2、本站所有内容均由合作方或网友上传,本站不对文档的完整性、权威性及其观点立场正确性做任何保证或承诺!文档内容仅供研究参考,付费前请自行鉴别。
3、如文档内容存在违规,或者侵犯商业秘密、侵犯著作权等,请点击“违规举报”。

碎片内容

与本文档类似文档
小学数学一年级上册第二单元测试卷(A).doc
小学数学一年级上册第二单元测试卷(A).doc
免费
25下载
小学一年级数学期末总复习4  左右的判断、对比、分析.docx
小学一年级数学期末总复习4 左右的判断、对比、分析.docx
免费
0下载
【25学年人教版三下数学期末拔尖测试卷一(含答案5页).pdf
【25学年人教版三下数学期末拔尖测试卷一(含答案5页).pdf
免费
0下载
一年级上册数学第六单元达标测试卷.docx
一年级上册数学第六单元达标测试卷.docx
免费
0下载
【小学一年级上册数学苏教版】江苏省无锡市锡山区2022-2023学年一年级上学期期中数学试卷.docx
【小学一年级上册数学苏教版】江苏省无锡市锡山区2022-2023学年一年级上学期期中数学试卷.docx
免费
8下载
《空气是什么样的》教案.doc
《空气是什么样的》教案.doc
免费
0下载
苏教版科学一年级下册全册教案(新课标).docx
苏教版科学一年级下册全册教案(新课标).docx
免费
0下载
小学一年级上册数学第三单元测试卷(二).docx
小学一年级上册数学第三单元测试卷(二).docx
免费
26下载
小学一年级下册数学人教版数学一年级下册期中测试卷2(附答案)【A3】.doc
小学一年级下册数学人教版数学一年级下册期中测试卷2(附答案)【A3】.doc
免费
0下载
第四单元过关检测卷.docx
第四单元过关检测卷.docx
免费
0下载
(沪教版)一年级数学上册期末检测题及答案.doc
(沪教版)一年级数学上册期末检测题及答案.doc
免费
7下载
小学一年级下册数学一年级第二学期数学期末测试卷(三).docx
小学一年级下册数学一年级第二学期数学期末测试卷(三).docx
免费
0下载
新教材 第四单元 第3课时  口算减法(一)(分层作业).docx
新教材 第四单元 第3课时 口算减法(一)(分层作业).docx
免费
0下载
小学一年级数学【期末专项突破】小学数学一年级上册-期末单选题专项突破练习(含答案)人教版.docx
小学一年级数学【期末专项突破】小学数学一年级上册-期末单选题专项突破练习(含答案)人教版.docx
免费
0下载
小学一年级下册数学5.2.1 人民币的简单计算.doc
小学一年级下册数学5.2.1 人民币的简单计算.doc
免费
0下载
精品解析:2020-2021学年江苏省镇江市镇江新区苏教版一年级下册期中测试数学试卷(原卷版).docx
精品解析:2020-2021学年江苏省镇江市镇江新区苏教版一年级下册期中测试数学试卷(原卷版).docx
免费
8下载
小学数学一年级上册第二单元测试卷(B).doc
小学数学一年级上册第二单元测试卷(B).doc
免费
17下载
小学一年级数学【课本】一年级第12讲 有趣的骰子.docx
小学一年级数学【课本】一年级第12讲 有趣的骰子.docx
免费
0下载
【小学一年级上册数学苏教版】精品解析:2022-2023学年江苏省南通市海门区期末考试数学试卷(解析版).docx
【小学一年级上册数学苏教版】精品解析:2022-2023学年江苏省南通市海门区期末考试数学试卷(解析版).docx
免费
27下载
小学一年级下册数学【期末冲刺】一年级下册数学期末测试培优拔高冲刺卷(三) 人教版(含答案).doc
小学一年级下册数学【期末冲刺】一年级下册数学期末测试培优拔高冲刺卷(三) 人教版(含答案).doc
免费
0下载
我的小文库
实名认证
内容提供者

提供高质量免费文档试卷下载,如果满意请告诉您身边的人,如果不满意请告诉我们,您的意见对于我们很重要,是我们不断进步的动力

相关文档

阅读排行

确认删除?
回到顶部
客服号
  • 客服QQ点击这里给我发消息
QQ群
  • QQ群点击这里加入QQ群
提交所需资料详情,我们来帮找资料