高考生物复习 第25讲 神经调节(第二课时,神经冲动的产生和传导、神经系统的分级调节和人脑的高级功能)(练习)(原卷版).docx本文件免费下载 【共19页】

高考生物复习  第25讲 神经调节(第二课时,神经冲动的产生和传导、神经系统的分级调节和人脑的高级功能)(练习)(原卷版).docx
高考生物复习  第25讲 神经调节(第二课时,神经冲动的产生和传导、神经系统的分级调节和人脑的高级功能)(练习)(原卷版).docx
高考生物复习  第25讲 神经调节(第二课时,神经冲动的产生和传导、神经系统的分级调节和人脑的高级功能)(练习)(原卷版).docx
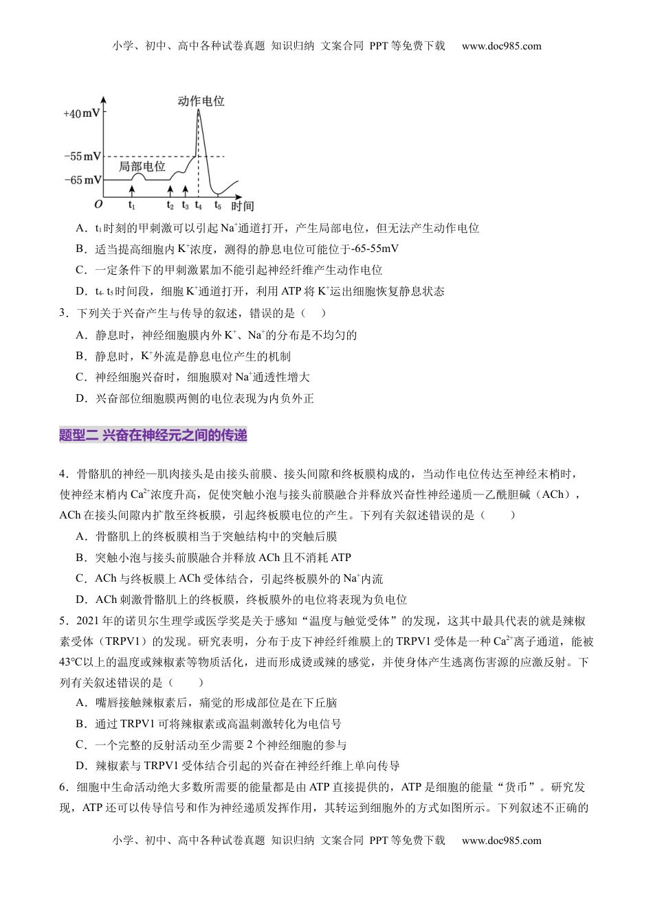
小学、初中、高中各种试卷真题知识归纳文案合同PPT等免费下载www.doc985.com小学、初中、高中各种试卷真题知识归纳文案合同PPT等免费下载www.doc985.com第25讲神经调节(第二课时,神经冲动的产生和传导、神经系统的分级调节和人脑的高级功能)目录01模拟基础练【题型一】兴奋的产生及在神经纤维上的传导【题型二】兴奋在神经元之间的传递【题型三】神经系统的分级调节【题型四】人脑的高级功能02重难创新练03真题实战练题型一兴奋的产生及在神经纤维上的传导1.某刺激产生的兴奋在枪乌贼神经纤维上的传导过程如图所示。下列叙述正确的是()A.若将枪乌贼神经纤维放于较高浓度海水中,则a点会下移B.神经纤维膜上b点时Na+通道开放,d点时K+通道开放C.Na+大量内流形成动作电位,c点时Na+浓度膜内高于膜外D.若适当增大细胞外溶液的K+浓度,则c点对应的动作电位值不变2.在t1、t2、t3时刻分别给予某神经纤维三次强度相同的甲刺激,测得神经纤维电位变化如图所示,请据图判断,以下说法正确的是()小学、初中、高中各种试卷真题知识归纳文案合同PPT等免费下载www.doc985.com小学、初中、高中各种试卷真题知识归纳文案合同PPT等免费下载www.doc985.comA.t1时刻的甲刺激可以引起Na+通道打开,产生局部电位,但无法产生动作电位B.适当提高细胞内K+浓度,测得的静息电位可能位于-65-55mVC.一定条件下的甲刺激累加不能引起神经纤维产生动作电位D.t4-t5时间段,细胞K+通道打开,利用ATP将K+运出细胞恢复静息状态3.下列关于兴奋产生与传导的叙述,错误的是()A.静息时,神经细胞膜内外K+、Na+的分布是不均匀的B.静息时,K+外流是静息电位产生的机制C.神经细胞兴奋时,细胞膜对Na+通透性增大D.兴奋部位细胞膜两侧的电位表现为内负外正题型二兴奋在神经元之间的传递4.骨骼肌的神经—肌肉接头是由接头前膜、接头间隙和终板膜构成的,当动作电位传达至神经末梢时,使神经末梢内Ca2+浓度升高,促使突触小泡与接头前膜融合并释放兴奋性神经递质—乙酰胆碱(ACh),ACh在接头间隙内扩散至终板膜,引起终板膜电位的产生。下列有关叙述错误的是()A.骨骼肌上的终板膜相当于突触结构中的突触后膜B.突触小泡与接头前膜融合并释放ACh且不消耗ATPC.ACh与终板膜上ACh受体结合,引起终板膜外的Na+内流D.ACh刺激骨骼肌上的终板膜,终板膜外的电位将表现为负电位5.2021年的诺贝尔生理学或医学奖是关于感知“温度与触觉受体”的发现,这其中最具代表的就是辣椒素受体(TRPV1)的发现。研究表明,分布于皮下神经纤维膜上的TRPV1受体是一种Ca2+离子通道,能被43℃以上的温度或辣椒素等物质活化,进而形成烫或辣的感觉,并使身体产生逃离伤害源的应激反射。下列有关叙述错误的是()A.嘴唇接触辣椒素后,痛觉的形成部位是在下丘脑B.通过TRPV1可将辣椒素或高温刺激转化为电信号C.一个完整的反射活动至少需要2个神经细胞的参与D.辣椒素与TRPV1受体结合引起的兴奋在神经纤维上单向传导6.细胞中生命活动绝大多数所需要的能量都是由ATP直接提供的,ATP是细胞的能量“货币”。研究发现,ATP还可以传导信号和作为神经递质发挥作用,其转运到细胞外的方式如图所示。下列叙述不正确的小学、初中、高中各种试卷真题知识归纳文案合同PPT等免费下载www.doc985.com小学、初中、高中各种试卷真题知识归纳文案合同PPT等免费下载www.doc985.com是()A.ATP通过途径①转运到细胞外的过程不需要消耗能量,但要与通道蛋白结合B.ATP通过途径②转运到细胞外时会发生载体蛋白构象的改变C.若ATP作为神经递质,需要经过途径③,既消耗能量也需要载体D.ATP的能量主要贮存在腺苷和磷酸之间的特殊化学键中题型三神经系统的分级调节7.篮球队员在比赛中眼睛看准篮筐位置,经脑分析处理信息,传出信号给手臂完成精准投篮,这是一个复杂的反射活动。下列关于篮球运动过程的叙述,正确的是()A.反射发生时,兴奋以局部电流的形式在神经纤维上进行双向传导B.躲避对手进攻时,大脑皮层可接受躯体运动神经传来的兴奋C.精准投篮过程存在高级神经中枢对低级神经中枢的调控D.传球、躲闪等动作只需要大脑皮层的躯体运动...

1、当您付费下载文档后,您只拥有了使用权限,并不意味着购买了版权,文档只能用于自身使用,不得用于其他商业用途(如 [转卖]进行直接盈利或[编辑后售卖]进行间接盈利)。
2、本站所有内容均由合作方或网友上传,本站不对文档的完整性、权威性及其观点立场正确性做任何保证或承诺!文档内容仅供研究参考,付费前请自行鉴别。
3、如文档内容存在违规,或者侵犯商业秘密、侵犯著作权等,请点击“违规举报”。

碎片内容

与本文档类似文档
1990年吉林高考生物真题及答案.doc
1990年吉林高考生物真题及答案.doc
免费
17下载
2024版《微专题》·生物学·新高考专练17.docx
2024版《微专题》·生物学·新高考专练17.docx
免费
18下载
精品解析:2024届江苏省南通市如皋市高三下学期二模生物试题(解析版).docx
精品解析:2024届江苏省南通市如皋市高三下学期二模生物试题(解析版).docx
免费
0下载
高中2023《微专题·小练习》·生物·新教材·XL-7专练2 细胞中的元素和化合物.docx
高中2023《微专题·小练习》·生物·新教材·XL-7专练2 细胞中的元素和化合物.docx
免费
0下载
新教材人教版生物精品解析:2021年湖南省普通高中学业水平合格性考试生物试题(原卷版).docx
新教材人教版生物精品解析:2021年湖南省普通高中学业水平合格性考试生物试题(原卷版).docx
免费
0下载
高中2023《微专题·小练习》·生物专练84 微生物的培养和应用.docx
高中2023《微专题·小练习》·生物专练84 微生物的培养和应用.docx
免费
0下载
2024年高考生物一轮复习讲义(新人教版)第2章 §2.7 指数与指数函数.docx
2024年高考生物一轮复习讲义(新人教版)第2章 §2.7 指数与指数函数.docx
免费
14下载
2024年高考生物一轮复习讲义(新人教版)第9单元 课时练2 种群数量的变化及其影响因素.docx
2024年高考生物一轮复习讲义(新人教版)第9单元 课时练2 种群数量的变化及其影响因素.docx
免费
1下载
2020年高考生物试卷(上海)(空白卷) (2).docx
2020年高考生物试卷(上海)(空白卷) (2).docx
免费
0下载
高中2024版考评特训卷·生物学【新教材】单元清通关卷(三).docx
高中2024版考评特训卷·生物学【新教材】单元清通关卷(三).docx
免费
0下载
2024年高考生物一轮复习讲义(新人教版)第5单元 课时练5 基因自由组合定律基础题型突破.docx
2024年高考生物一轮复习讲义(新人教版)第5单元 课时练5 基因自由组合定律基础题型突破.docx
免费
24下载
2018年高考生物试卷(新课标Ⅰ)(空白卷) (13).docx
2018年高考生物试卷(新课标Ⅰ)(空白卷) (13).docx
免费
0下载
2023《微专题·小练习》·生物·新教材·XL-7专练96 生态系统的稳定性.docx
2023《微专题·小练习》·生物·新教材·XL-7专练96 生态系统的稳定性.docx
免费
1下载
2024版《微专题》·生物·统考版专练61.docx
2024版《微专题》·生物·统考版专练61.docx
免费
9下载
2023年高考生物试卷(广东)(空白卷) (2).docx
2023年高考生物试卷(广东)(空白卷) (2).docx
免费
0下载
精品解析:2023届江苏省南京市南京师大附中江宁分校等2校高三下学期一模生物试题(原卷版).docx
精品解析:2023届江苏省南京市南京师大附中江宁分校等2校高三下学期一模生物试题(原卷版).docx
免费
0下载
2012年高考生物试卷(新课标)(空白卷) (11).docx
2012年高考生物试卷(新课标)(空白卷) (11).docx
免费
0下载
2014年高考生物试卷(安徽)(空白卷).doc
2014年高考生物试卷(安徽)(空白卷).doc
免费
0下载
2016年高考生物试卷(新课标Ⅱ)(空白卷) (5).docx
2016年高考生物试卷(新课标Ⅱ)(空白卷) (5).docx
免费
0下载
2024年高考生物试卷(山东)(空白卷) (2).docx
2024年高考生物试卷(山东)(空白卷) (2).docx
免费
0下载
我的小文库
实名认证
内容提供者

提供高质量免费文档试卷下载,如果满意请告诉您身边的人,如果不满意请告诉我们,您的意见对于我们很重要,是我们不断进步的动力

阅读排行

确认删除?
回到顶部
客服号
  • 客服QQ点击这里给我发消息
QQ群
  • QQ群点击这里加入QQ群
提交所需资料详情,我们来帮找资料