高考地理复习 第五章 第2讲 课时30 冲积平原的形成.docx本文件免费下载 【共6页】

高考地理复习  第五章 第2讲 课时30 冲积平原的形成.docx
高考地理复习  第五章 第2讲 课时30 冲积平原的形成.docx
高考地理复习  第五章 第2讲 课时30 冲积平原的形成.docx
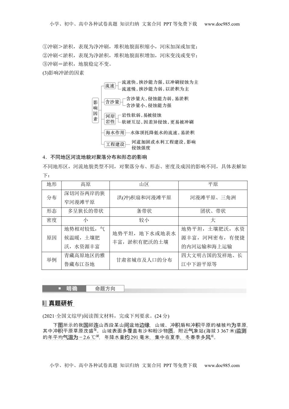
小学、初中、高中各种试卷真题知识归纳文案合同PPT等免费下载www.doc985.com小学、初中、高中各种试卷真题知识归纳文案合同PPT等免费下载www.doc985.com课时30冲积平原的形成一、冲积平原的形成1.河流堆积地貌:被河流搬运的物质______下来而成。2.冲积平原类型类型位置形成山前冲积平原山前由几条河流的________不断扩大而彼此联合形成河漫滩平原河流________由多个被废弃的河漫滩连接而成,一般位于凸岸,洪水季节被淹没,枯水季节出露三角洲平原河流入海口近似三角形的堆积体向海洋一侧扩展发展而成二、河流地貌对聚落分布的影响1.河流对聚落形成的作用(1)河流可为聚落提供充足的____________。(2)河流作为____________通道,可方便聚落的对外联系和运输。(3)河流的冲积平原地势平坦,土壤肥沃,利于耕作,可为聚落提供丰富的____________。2.河流对聚落规模的影响读选择性必修1教材第37页图2.35“聚落规模与河流地貌的关系”,举例说明河网密度对耕地及聚落规模的影响。________________________________________________________________________________________________________________________________________________________________________________________________________________________________________________________________________________________________3.河流对聚落分布的影响(1)平原低地:一般沿河分布。(2)山区河谷:一般分布在冲积平原向山坡过渡的地带。(3)河流中下游:城市较密集。思考冲平原地一定都是聚落分布密集?明理由。积区区吗请说________________________________________________________________________________________________________________________________________________________________________________________________________________________小学、初中、高中各种试卷真题知识归纳文案合同PPT等免费下载www.doc985.com小学、初中、高中各种试卷真题知识归纳文案合同PPT等免费下载www.doc985.com1.河流堆积地貌必要条件(1)堆积物:风化或流水侵蚀→搬运→堆积物(存在颗粒大小差异)。(2)流速减缓:地势平缓、河道弯曲、海水/湖水/河水顶托作用→水流速度减慢→搬运能力下降。(3)沉积环境:可供沉积的空间、地壳抬升(下降)、地形条件、水域环境(海浪、洋流)→沉积环境(沉积空间)。2.常见河流堆积地貌的形成过程地貌形成洪积—冲积平原①河流上游山区,地势陡峭,水流速度快,挟带大量砾石和泥沙;②河水或季节性的洪水流出山口,地势趋于平缓,河道变得开阔,水流速度减慢,搬运能力降低;③河流挟带的砾石、泥沙在山麓地带堆积下来形成洪(冲)积扇;④洪(冲)积扇扩大并连接形成洪积—冲积平原河漫滩平原河流泥沙在凸岸堆积,形成水下堆积体;堆积体季节性出露水面形成河漫滩;河流改道,河漫滩被废弃,连接形成河漫滩平原三角洲(1)形成:河流中上游泥沙来源丰富;河流入海(湖)口处地形坡度变缓,加上海(湖)水的顶托作用,河水流速减慢;泥沙堆积,形成三角洲。(2)变化:①无三角洲形成:泥沙、沉积环境(沉积空间:河流入海处地势陡峻;海水运动:洋流等带走泥沙;地壳沉降)。②三角洲面积增大或减小:泥沙来源变化,海平面变化(海退时,海平面下降,陆地面积增大,导致三角洲面积增大;海进时,海平面上升,陆地面积减小,三角洲面积减小)3.河流冲淤原理(1)冲淤原理①水流挟沙能力>上游来沙量,产生冲刷,河床降低;②水流挟沙能力<上游来沙量,产生淤积,河床升高;③同一河段,河流的侵蚀和堆积往往“你强我弱”,交替进行。洪水期一般挟带了大量泥沙,涨水期间,来水流速快,挟沙能力大于来沙量,冲刷侵蚀为主;退水期间,河水流速降低,挟沙能力降低,挟沙能力小于来沙量,泥沙淤积为主。(2)冲淤平衡原理流水地貌的发育取决于该区域的冲淤平衡:小学、初中、高中各种试卷真题知识归纳文案合同PPT等免费下载www.doc985.com小学、初中、高中各种试卷真题知识归纳文案合同PPT等免费下载www.doc985.com①冲刷>淤积,表现为净冲刷,堆积地貌面积缩小,河床加深或加宽;②冲刷<淤积,表现为净淤积,堆积地貌...

1、当您付费下载文档后,您只拥有了使用权限,并不意味着购买了版权,文档只能用于自身使用,不得用于其他商业用途(如 [转卖]进行直接盈利或[编辑后售卖]进行间接盈利)。
2、本站所有内容均由合作方或网友上传,本站不对文档的完整性、权威性及其观点立场正确性做任何保证或承诺!文档内容仅供研究参考,付费前请自行鉴别。
3、如文档内容存在违规,或者侵犯商业秘密、侵犯著作权等,请点击“违规举报”。

碎片内容

与本文档类似文档
高中地理  课时作业(word)课时作业(word)  章末综合检测(三) (1).docx
高中地理 课时作业(word)课时作业(word) 章末综合检测(三) (1).docx
免费
21下载
2013年高考地理试卷(新课标Ⅰ)(解析卷).doc
2013年高考地理试卷(新课标Ⅰ)(解析卷).doc
免费
0下载
2023《微专题·小练习》·地理·L-9专练72.docx
2023《微专题·小练习》·地理·L-9专练72.docx
免费
9下载
2023《微专题·小练习》·地理·L-9专练59.docx
2023《微专题·小练习》·地理·L-9专练59.docx
免费
4下载
2019年高考地理试卷(浙江)(4月)(解析卷).docx
2019年高考地理试卷(浙江)(4月)(解析卷).docx
免费
0下载
高考地理复习  2025届高中地理一轮复习讲义:第一部分自然地理第七单元地表形态的塑造第36课时 海岸地貌和冰川地貌(教师版).doc
高考地理复习 2025届高中地理一轮复习讲义:第一部分自然地理第七单元地表形态的塑造第36课时 海岸地貌和冰川地貌(教师版).doc
免费
0下载
高考地理复习  第四章 训练54 交通运输布局对区域发展的影响.docx
高考地理复习 第四章 训练54 交通运输布局对区域发展的影响.docx
免费
0下载
高中地理  人教版课后作业提升(word)  章末检测(三).docx
高中地理 人教版课后作业提升(word) 章末检测(三).docx
免费
30下载
高考地理复习  专题11 自然地理环境的整体性与差异性(思维导图+4大知识点+5个能力拓展) 2025年高考地理一轮复习知识清单.docx
高考地理复习 专题11 自然地理环境的整体性与差异性(思维导图+4大知识点+5个能力拓展) 2025年高考地理一轮复习知识清单.docx
免费
0下载
2023《大考卷》二轮专项分层特训卷•地理【新教材】微考点9 等温线判读.docx
2023《大考卷》二轮专项分层特训卷•地理【新教材】微考点9 等温线判读.docx
免费
28下载
高中地理  鲁教版课时作业  单元检测二.docx
高中地理 鲁教版课时作业 单元检测二.docx
免费
18下载
2023《微专题·小练习》·地理·L-9专练19.docx
2023《微专题·小练习》·地理·L-9专练19.docx
免费
3下载
高考地理复习  2025届高中地理一轮复习讲义:第四部分资源、环境与国家安全第十八单元自然资源与人类社会第72课时 自然环境的服务功能(学生版).doc
高考地理复习 2025届高中地理一轮复习讲义:第四部分资源、环境与国家安全第十八单元自然资源与人类社会第72课时 自然环境的服务功能(学生版).doc
免费
0下载
专题01 地球与地图-学易金卷:2023年高考真题和模拟题地理分项汇编(原卷卷).docx
专题01 地球与地图-学易金卷:2023年高考真题和模拟题地理分项汇编(原卷卷).docx
免费
0下载
高考地理复习  第五章 训练56 中国国家发展战略举例.docx
高考地理复习 第五章 训练56 中国国家发展战略举例.docx
免费
0下载
高考地理复习  第三部分 第二章 训练62 生态脆弱区的综合治理——以我国荒漠化地区为例.docx
高考地理复习 第三部分 第二章 训练62 生态脆弱区的综合治理——以我国荒漠化地区为例.docx
免费
0下载
高考地理复习  第二章 第2讲 训练87 青藏地区.docx
高考地理复习 第二章 第2讲 训练87 青藏地区.docx
免费
0下载
2024版《微专题》·地理·统考版专练47.docx
2024版《微专题》·地理·统考版专练47.docx
免费
11下载
高考地理专题14 资源、环境与国家安全2024年高考真题和模拟题地理分类汇编(教师卷).docx
高考地理专题14 资源、环境与国家安全2024年高考真题和模拟题地理分类汇编(教师卷).docx
免费
0下载
2024年高考地理一轮复习讲义(新人教版)第二部分 第四章 训练56 交通运输方式.docx
2024年高考地理一轮复习讲义(新人教版)第二部分 第四章 训练56 交通运输方式.docx
免费
1下载
我的小文库
实名认证
内容提供者

提供高质量免费文档试卷下载,如果满意请告诉您身边的人,如果不满意请告诉我们,您的意见对于我们很重要,是我们不断进步的动力

阅读排行

确认删除?
回到顶部
客服号
  • 客服QQ点击这里给我发消息
QQ群
  • QQ群点击这里加入QQ群
提交所需资料详情,我们来帮找资料