高考地理复习 第五章 第3讲 课时32 风沙地貌.docx本文件免费下载 【共6页】

高考地理复习  第五章 第3讲 课时32 风沙地貌.docx
高考地理复习  第五章 第3讲 课时32 风沙地貌.docx
高考地理复习  第五章 第3讲 课时32 风沙地貌.docx
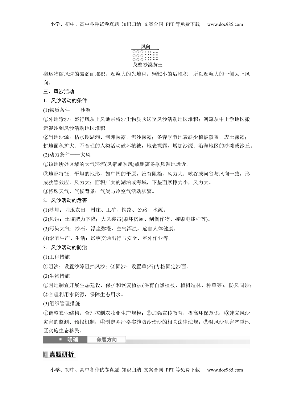
小学、初中、高中各种试卷真题知识归纳文案合同PPT等免费下载www.doc985.com小学、初中、高中各种试卷真题知识归纳文案合同PPT等免费下载www.doc985.com课时32风沙地貌1.概念:在干旱地区,以______为主形成的各种地貌统称为风沙地貌。2.分布:我国的风沙地貌主要分布在______地区。3.类型(1)风蚀地貌读必修第一册教材第72页图4.11“风蚀蘑菇”和图4.12“雅丹”,列表说明风蚀蘑菇和雅丹地貌的成因和形态特征。________________________________________________________________________________________________________________________________________________(2)风积地貌①成因:沙漠中由风沙堆积形成的地貌。②简述常见的沙丘形态——新月形沙丘的形态特征。________________________________________________________________________________________________________________________________________________③分类类型形态特征对环境的影响固定沙丘沙丘上生长有______植被能固定流沙流动沙丘没有植被随风移动,在沙漠边缘,会埋没房屋、道路,侵吞农田、牧场一、雅丹地貌1.形成条件因素影响岩性条件岩性较松软或者泥岩和砂岩软硬互层、有垂直节理(缝隙)发育的湖相沉积地层更容易被风蚀形成雅丹地貌动力条件强大的定向风的吹蚀和流水的侵蚀,是雅丹地貌形成的关键因素环境条件极端干旱或者干冷多风的气候条件、植被稀少的平原地区,风蚀作用强烈;较为湿润地区的洼地,盐类风化作用、地下水作用强烈的地区小学、初中、高中各种试卷真题知识归纳文案合同PPT等免费下载www.doc985.com小学、初中、高中各种试卷真题知识归纳文案合同PPT等免费下载www.doc985.com其他条件风化作用、重力坍塌、盐类风化和龟裂等。其中盐风化是由于岩石孔隙或裂隙中的水分蒸发使盐类结晶膨胀而导致的岩石表面颗粒分解或脱落的物理风化作用(类似冰劈作用),可形成大小不等的风化穴,内陆干旱区和海岸表现最明显2.形成过程(1)地质时期河流、湖泊物质沉积,形成水平岩层。(2)地壳抬升,水体外泄或蒸发,岩体出露。(3)气候干旱、强劲的定向风沿裂缝侵蚀,形成与风向一致的凹槽,坚硬岩层出露形成与风向一致的台地,雅丹地貌形成。3.地貌特点(1)形态不规则的沟槽与垄脊相间分布。(2)沟槽内常有砂粒堆积。(3)沟槽与垄脊多呈长条形,走向与主风向平行。(4)迎风坡一侧因受风力侵蚀明显,坡壁较陡。二、移动沙丘(风积地貌)1.沙丘移动的机制迎风坡的沙粒在风力吹动下,不断向上滚动,越过沙丘顶部并向下滑落,这样沙子一层一层地向前翻动,沙丘向前缓慢推移,成为流动沙丘。2.判断风向(1)根据新月形沙丘形状判断风向(2)根据堆积物颗粒大小判断风向小学、初中、高中各种试卷真题知识归纳文案合同PPT等免费下载www.doc985.com小学、初中、高中各种试卷真题知识归纳文案合同PPT等免费下载www.doc985.com搬运物随风速的减弱而堆积,颗粒大的先堆积,颗粒小的后堆积,所以颗粒大的一侧为上风向。三、风沙活动1.风沙活动的条件(1)物质条件——沙源①外地输沙:盛行风从上风地带将沙尘物质吹送至风沙活动地区堆积;河流从中上游地区搬运泥沙到风沙活动地区堆积。②当地沙源:枯水期湖滩、河滩裸露,泥沙裸露;冬春季节地表缺少植被覆盖,表土裸露;耕地面积扩大、不合理的人类活动破坏植被,地表裸露,增加沙源;沿海地区的沙滩或沙丘。(2)动力条件——大风①该地所处区域的大气环流(风带或季风)或距离冬季风源地远近。②地形特征:平坦的地形,如广阔的平原,没有阻挡,风力大;峡谷或河谷与风向一致,形成狭管效应,风力大;面积广大的湖泊或海域,下垫面摩擦力小,风力大。③特殊天气、气候背景:气旋与冷空气活动频繁。2.风沙活动的危害(1)沙埋:埋压农田、村庄、工矿、铁路、公路、水源。(2)风蚀:土壤肥力下降;大风袭击(毁坏房屋、刮倒作物、摧毁电线杆等)。(3)污染大气:沙石、浮尘弥漫,空气浑浊,危害人体健康。(4)影响生产、生活:影响交通出行与安全、室外作业等。3.风沙活动的防治(1)工程措施①阻沙:设置沙障阻挡风沙;②固沙:设置草(石)方格固定沙面。(2)生物措施①因地制宜开展生态...

1、当您付费下载文档后,您只拥有了使用权限,并不意味着购买了版权,文档只能用于自身使用,不得用于其他商业用途(如 [转卖]进行直接盈利或[编辑后售卖]进行间接盈利)。
2、本站所有内容均由合作方或网友上传,本站不对文档的完整性、权威性及其观点立场正确性做任何保证或承诺!文档内容仅供研究参考,付费前请自行鉴别。
3、如文档内容存在违规,或者侵犯商业秘密、侵犯著作权等,请点击“违规举报”。

碎片内容

与本文档类似文档
高中地理  课时作业(word)课时作业(word)  章末综合检测(三) (1).docx
高中地理 课时作业(word)课时作业(word) 章末综合检测(三) (1).docx
免费
21下载
2013年高考地理试卷(新课标Ⅰ)(解析卷).doc
2013年高考地理试卷(新课标Ⅰ)(解析卷).doc
免费
0下载
2023《微专题·小练习》·地理·L-9专练72.docx
2023《微专题·小练习》·地理·L-9专练72.docx
免费
9下载
2023《微专题·小练习》·地理·L-9专练59.docx
2023《微专题·小练习》·地理·L-9专练59.docx
免费
4下载
2019年高考地理试卷(浙江)(4月)(解析卷).docx
2019年高考地理试卷(浙江)(4月)(解析卷).docx
免费
0下载
高考地理复习  2025届高中地理一轮复习讲义:第一部分自然地理第七单元地表形态的塑造第36课时 海岸地貌和冰川地貌(教师版).doc
高考地理复习 2025届高中地理一轮复习讲义:第一部分自然地理第七单元地表形态的塑造第36课时 海岸地貌和冰川地貌(教师版).doc
免费
0下载
高考地理复习  第四章 训练54 交通运输布局对区域发展的影响.docx
高考地理复习 第四章 训练54 交通运输布局对区域发展的影响.docx
免费
0下载
高中地理  人教版课后作业提升(word)  章末检测(三).docx
高中地理 人教版课后作业提升(word) 章末检测(三).docx
免费
30下载
高考地理复习  专题11 自然地理环境的整体性与差异性(思维导图+4大知识点+5个能力拓展) 2025年高考地理一轮复习知识清单.docx
高考地理复习 专题11 自然地理环境的整体性与差异性(思维导图+4大知识点+5个能力拓展) 2025年高考地理一轮复习知识清单.docx
免费
0下载
2023《大考卷》二轮专项分层特训卷•地理【新教材】微考点9 等温线判读.docx
2023《大考卷》二轮专项分层特训卷•地理【新教材】微考点9 等温线判读.docx
免费
28下载
高中地理  鲁教版课时作业  单元检测二.docx
高中地理 鲁教版课时作业 单元检测二.docx
免费
18下载
2023《微专题·小练习》·地理·L-9专练19.docx
2023《微专题·小练习》·地理·L-9专练19.docx
免费
3下载
高考地理复习  2025届高中地理一轮复习讲义:第四部分资源、环境与国家安全第十八单元自然资源与人类社会第72课时 自然环境的服务功能(学生版).doc
高考地理复习 2025届高中地理一轮复习讲义:第四部分资源、环境与国家安全第十八单元自然资源与人类社会第72课时 自然环境的服务功能(学生版).doc
免费
0下载
专题01 地球与地图-学易金卷:2023年高考真题和模拟题地理分项汇编(原卷卷).docx
专题01 地球与地图-学易金卷:2023年高考真题和模拟题地理分项汇编(原卷卷).docx
免费
0下载
高考地理复习  第五章 训练56 中国国家发展战略举例.docx
高考地理复习 第五章 训练56 中国国家发展战略举例.docx
免费
0下载
高考地理复习  第三部分 第二章 训练62 生态脆弱区的综合治理——以我国荒漠化地区为例.docx
高考地理复习 第三部分 第二章 训练62 生态脆弱区的综合治理——以我国荒漠化地区为例.docx
免费
0下载
高考地理复习  第二章 第2讲 训练87 青藏地区.docx
高考地理复习 第二章 第2讲 训练87 青藏地区.docx
免费
0下载
2024版《微专题》·地理·统考版专练47.docx
2024版《微专题》·地理·统考版专练47.docx
免费
11下载
高考地理专题14 资源、环境与国家安全2024年高考真题和模拟题地理分类汇编(教师卷).docx
高考地理专题14 资源、环境与国家安全2024年高考真题和模拟题地理分类汇编(教师卷).docx
免费
0下载
2024年高考地理一轮复习讲义(新人教版)第二部分 第四章 训练56 交通运输方式.docx
2024年高考地理一轮复习讲义(新人教版)第二部分 第四章 训练56 交通运输方式.docx
免费
1下载
我的小文库
实名认证
内容提供者

提供高质量免费文档试卷下载,如果满意请告诉您身边的人,如果不满意请告诉我们,您的意见对于我们很重要,是我们不断进步的动力

阅读排行

确认删除?
回到顶部
客服号
  • 客服QQ点击这里给我发消息
QQ群
  • QQ群点击这里加入QQ群
提交所需资料详情,我们来帮找资料