高考地理复习 第五部分 第一章 第1讲 课时80 欧洲西部 两极地区 (1).docx本文件免费下载 【共13页】

高考地理复习  第五部分 第一章 第1讲 课时80 欧洲西部 两极地区 (1).docx
高考地理复习  第五部分 第一章 第1讲 课时80 欧洲西部 两极地区 (1).docx
高考地理复习  第五部分 第一章 第1讲 课时80 欧洲西部 两极地区 (1).docx
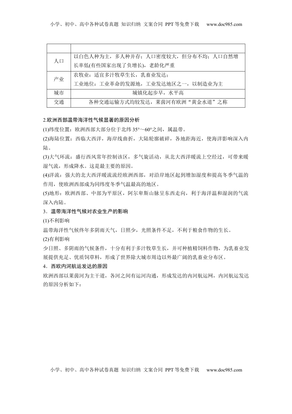
小学、初中、高中各种试卷真题知识归纳文案合同PPT等免费下载www.doc985.com小学、初中、高中各种试卷真题知识归纳文案合同PPT等免费下载www.doc985.com课时80欧洲西部两极地区考点1欧洲西部(1)经纬网:在上图中标注经纬线的度数。答案小学、初中、高中各种试卷真题知识归纳文案合同PPT等免费下载www.doc985.com小学、初中、高中各种试卷真题知识归纳文案合同PPT等免费下载www.doc985.com(2)写出图中符号代表的地理事物的名称。A.斯堪的纳维亚山脉B.比利牛斯山脉C.阿尔卑斯山脉D.勃朗峰E.亚平宁山脉F.西欧平原G.波德平原H.东欧平原I.冰岛J.爱尔兰岛K.大不列颠岛L.斯堪的纳维亚半岛M.伊比利亚半岛N.亚平宁半岛O.巴尔干半岛P.小亚细亚半岛Q.波罗的海R.北海S.比斯开湾T.地中海U.英吉利海峡V.直布罗陀海峡①多瑙河②莱茵河1.欧洲西部区域特征(1)自然地理特征要素特征气候海洋性突出。各地气候差异较大,东西渐变明显,自西向东降水量逐渐减小,年温差逐渐增大,大陆性增强地形以平原、山地为主,山脉多东西走向,利于海洋水汽的深入植被以温带落叶阔叶林为主;北部分布有亚寒带针叶林;南部地中海沿岸为亚热带常绿硬叶林水文河网密布,水量大,长河少,水流平稳(缓慢),水能蕴藏量小;流量季节变化小,航运价值大,水运发达;湖泊多分布于西北部和阿尔卑斯山脉的南北两侧(2)人文地理特征要素特征小学、初中、高中各种试卷真题知识归纳文案合同PPT等免费下载www.doc985.com小学、初中、高中各种试卷真题知识归纳文案合同PPT等免费下载www.doc985.com人口以白色人种为主,多人种并存;人口密度较大,但分布不均;人口自然增长率低(有些国家出现了负增长),老龄化严重产业农牧业:适宜多汁牧草生长,乳畜业发达;工业地位:工业革命的发源地,工业发达地区之一,以制造业为主城市城镇化起步早,水平高交通各种交通运输方式均较发达,莱茵河有欧洲“黄金水道”之称2.欧洲西部温带海洋性气候显著的原因分析(1)纬度位置:欧洲西部大部分位于北纬35°~60°之间,属温带。(2)海陆位置:西临大西洋,海岸线曲折,大陆轮廓破碎,各地距海近,使海洋影响深入内陆。(3)大气环流:盛行西风常年控制该区,多气旋活动,从北大西洋暖流上空经过,可带来暖湿气流,形成降水。这是最主要的原因。(4)洋流:强大的北大西洋暖流流经欧洲西部,对沿岸地区起到增加湿度和提高冬季气温的作用,使欧洲西部成为同纬度冬季气温最高的地区。(5)地形:欧洲西部、中部为平原区,阿尔卑斯山脉呈东西走向,利于海洋温和湿润的气流深入内陆。3.温带海洋性气候对农业生产的影响(1)不利影响温带海洋性气候终年多阴雨天气,日照少,光照条件不足,不利于粮食作物的生长。(2)有利影响少日照、多阴雨的气候条件,十分有利于多汁牧草生长,并可种植精饲料作物,为乳畜业发展提供充足、优质饲草料,形成了世界除大城市周边以外最广阔的乳畜业分布区。4.西欧内河航运发达的原因欧洲西部以莱茵河为主干道,各河之间有运河沟通,形成发达的内河航运网,内河航运发达的原因分析如下:小学、初中、高中各种试卷真题知识归纳文案合同PPT等免费下载www.doc985.com小学、初中、高中各种试卷真题知识归纳文案合同PPT等免费下载www.doc985.com考向1通过“洋流”考查“区域认知”(2024·新疆乌鲁木齐期中)波的海是世界上度最低的海,海水易冰,其表海水形罗盐结层成流。下示意波的海的位置。环图罗据此完成1~2题。1.图中冰封期最长的海域()A.甲B.乙C.丙D.丁2.推测波罗的海表层环流方向及其形成因素是()A.逆时针极地东风B.逆时针极地东风与盛行西风C.顺时针盛行西风D.顺时针极地东风与盛行西风答案1.A2.B小学、初中、高中各种试卷真题知识归纳文案合同PPT等免费下载www.doc985.com小学、初中、高中各种试卷真题知识归纳文案合同PPT等免费下载www.doc985.com解析第1,根据示可知,域位于洲北部,甲、乙、丙、丁四海域中,甲丙、题图该区欧与丁海域相比,甲海域相封,西有斯堪的山脉阻,受北大西洋暖流影小,冰对闭侧纳维亚挡响封期比丙、丁;甲海域乙海域相比,甲海域度高,度低,所以甲海域冰封期最,...

1、当您付费下载文档后,您只拥有了使用权限,并不意味着购买了版权,文档只能用于自身使用,不得用于其他商业用途(如 [转卖]进行直接盈利或[编辑后售卖]进行间接盈利)。
2、本站所有内容均由合作方或网友上传,本站不对文档的完整性、权威性及其观点立场正确性做任何保证或承诺!文档内容仅供研究参考,付费前请自行鉴别。
3、如文档内容存在违规,或者侵犯商业秘密、侵犯著作权等,请点击“违规举报”。

碎片内容

与本文档类似文档
2024版《微专题》·地理·统考版专练44.docx
2024版《微专题》·地理·统考版专练44.docx
免费
3下载
2023《大考卷》二轮专项分层特训卷•地理【新教材】题型二 非选择题解题技法增分专练.docx
2023《大考卷》二轮专项分层特训卷•地理【新教材】题型二 非选择题解题技法增分专练.docx
免费
9下载
2024年高考地理一轮复习讲义(新人教版)2024年高考地理一轮复习(新人教版) 第1部分 第4章 真题专练.docx
2024年高考地理一轮复习讲义(新人教版)2024年高考地理一轮复习(新人教版) 第1部分 第4章 真题专练.docx
免费
13下载
2024年高考地理一轮复习讲义(新人教版)第三部分 第二章 训练60 区域发展的自然环境基础.docx
2024年高考地理一轮复习讲义(新人教版)第三部分 第二章 训练60 区域发展的自然环境基础.docx
免费
11下载
2024届江苏省南通市高考一模地理试题(原卷版).docx
2024届江苏省南通市高考一模地理试题(原卷版).docx
免费
0下载
2011年高考地理真题(山东自主命题)(原卷版).doc
2011年高考地理真题(山东自主命题)(原卷版).doc
免费
30下载
高考地理复习  2025届高中地理人教版一轮复习第4课时导学案:地球的宇宙环境.docx
高考地理复习 2025届高中地理人教版一轮复习第4课时导学案:地球的宇宙环境.docx
免费
0下载
2011年高考地理真题(天津自主命题)(解析版).doc
2011年高考地理真题(天津自主命题)(解析版).doc
免费
18下载
2023《微专题·小练习》·地理·新教材·XL-9专练59.docx
2023《微专题·小练习》·地理·新教材·XL-9专练59.docx
免费
14下载
2023《大考卷》二轮专项分层特训卷•地理【新教材】微考点31 生物多样性.docx
2023《大考卷》二轮专项分层特训卷•地理【新教材】微考点31 生物多样性.docx
免费
6下载
高中地理  中图版课时作业WORD  课时作业 1.docx
高中地理 中图版课时作业WORD 课时作业 1.docx
免费
4下载
高考地理复习  2025届高中地理人教版一轮复习第81课时导学案:东南亚 中亚 西亚.docx
高考地理复习 2025届高中地理人教版一轮复习第81课时导学案:东南亚 中亚 西亚.docx
免费
0下载
高考地理复习  第二章 第2讲 训练7 地球的自转与公转特征.docx
高考地理复习 第二章 第2讲 训练7 地球的自转与公转特征.docx
免费
0下载
高考地理复习  专题06 东亚与日本(专项训练)-【必刷题】2025年高考地理一轮复习区域地理专项训练(解析版).docx
高考地理复习 专题06 东亚与日本(专项训练)-【必刷题】2025年高考地理一轮复习区域地理专项训练(解析版).docx
免费
0下载
高考地理复习  2025届高中地理一轮复习讲义:第二部分人文地理第十二单元产业区位因素第54课时 工业区位因素的变化(教师版).doc
高考地理复习 2025届高中地理一轮复习讲义:第二部分人文地理第十二单元产业区位因素第54课时 工业区位因素的变化(教师版).doc
免费
0下载
高中2024版考评特训卷·地理【统考版】高频考点13.docx
高中2024版考评特训卷·地理【统考版】高频考点13.docx
免费
0下载
高考地理复习  专题11:自然地理环境的整体性(2025届高三自然地理专项练习).docx
高考地理复习 专题11:自然地理环境的整体性(2025届高三自然地理专项练习).docx
免费
0下载
高考地理复习  第二章 课时72 环境污染与国家安全 (1).docx
高考地理复习 第二章 课时72 环境污染与国家安全 (1).docx
免费
0下载
高中地理  人教版课时作业(word)  课时分层作业 14.docx
高中地理 人教版课时作业(word) 课时分层作业 14.docx
免费
29下载
高中地理·选择性必修1(中图版)课时作业 10.docx
高中地理·选择性必修1(中图版)课时作业 10.docx
免费
0下载
我的小文库
实名认证
内容提供者

提供高质量免费文档试卷下载,如果满意请告诉您身边的人,如果不满意请告诉我们,您的意见对于我们很重要,是我们不断进步的动力

相关文档

阅读排行

确认删除?
回到顶部
客服号
  • 客服QQ点击这里给我发消息
QQ群
  • QQ群点击这里加入QQ群
提交所需资料详情,我们来帮找资料