高考地理复习 第一部分 第二章 第1讲 课时6 地球的圈层结构和演化 (1).docx本文件免费下载 【共14页】

高考地理复习  第一部分 第二章 第1讲 课时6 地球的圈层结构和演化 (1).docx
高考地理复习  第一部分 第二章 第1讲 课时6 地球的圈层结构和演化 (1).docx
高考地理复习  第一部分 第二章 第1讲 课时6 地球的圈层结构和演化 (1).docx
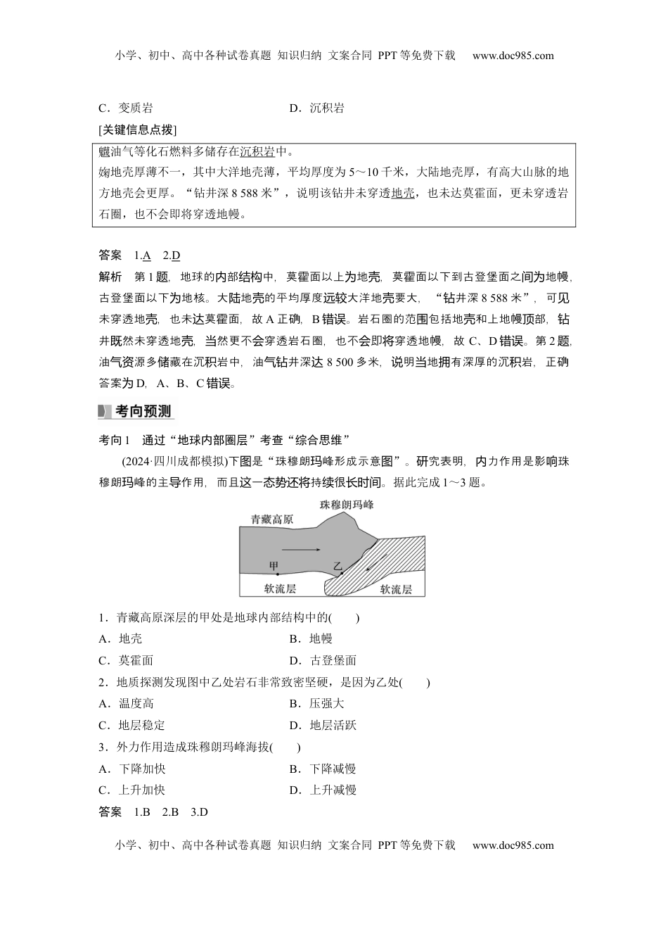
小学、初中、高中各种试卷真题知识归纳文案合同PPT等免费下载www.doc985.com小学、初中、高中各种试卷真题知识归纳文案合同PPT等免费下载www.doc985.com课时6地球的圈层结构和演化考点1地球的圈层结构1.地震波(1)概念:地震的能量以波动的方式向外传播,形成地震波。(2)类型及特征类型纵波(P波)横波(S波)特征传播速度较快较慢传播介质固体、液体、气体固体共同点在不同介质中的传播速度不同,经过不同介质的界面时,还会发生反射和折射现象2.地球的内部圈层(1)划分依据地震波传播速度的变化,图中S为横波,P为纵波。(2)两个界面在上图中恰当的位置用虚线绘出莫霍面、古登堡面并标注名称。答案小学、初中、高中各种试卷真题知识归纳文案合同PPT等免费下载www.doc985.com小学、初中、高中各种试卷真题知识归纳文案合同PPT等免费下载www.doc985.com(3)各圈层特征名称界面特征C地壳莫霍面古登堡面①固体岩石组成的坚硬外壳;②厚薄不一,大洋地壳薄,大陆地壳厚;③海拔越高,地壳越厚D地幔上地幔①固态,上地幔上部存在一个软流层,物质处于熔融状态,是岩浆的主要发源地;②温度、密度、压力增大下地幔①外核呈液态或熔融状态,内核呈固态;②地核是由极高温度和高压状态下的铁和镍等组成E地核外核内核(4)描述岩石圈的组成。答案岩石圈是由坚硬的岩石组成,包括地壳和上地幔顶部(软流层以上)。3.地球的外部圈层(1)A大气圈:是包裹地球的气体层。近地面的大气密度大,随高度增加,大气密度迅速减小。(2)B水圈:由液态水、固态水和气态水组成。按它们存在的位置和状态,可分为海洋水、陆地水、大气水和生物水。陆地水主要分为地表水和地下水。(3)C生物圈:是地球上所有生物及其生存环境的总称。分别渗透于大气圈的底部、水圈的全部和岩石圈的上部。(海南地理)2019年2月19日,我在国塔里木盆地北油田顺气完成某井探,井深钻钻钻8588米,洲上井最深。创亚陆钻纪录据此完成1~2题。1.该钻井()A.未穿透地壳B.深达莫霍面C.已穿透岩石圈D.即将穿透地幔2.该钻井深达8500多米,表明当地拥有深厚的()A.侵入岩B.喷出岩小学、初中、高中各种试卷真题知识归纳文案合同PPT等免费下载www.doc985.com小学、初中、高中各种试卷真题知识归纳文案合同PPT等免费下载www.doc985.comC.变质岩D.沉积岩[关键信息点拨]油气等化石燃料多储存在沉积岩中。地壳厚薄不一,其中大洋地壳薄,平均厚度为5~10千米,大陆地壳厚,有高大山脉的地方地壳会更厚。“钻井深8588米”,说明该钻井未穿透地壳,也未达莫霍面,更未穿透岩石圈,也不会即将穿透地幔。答案1.A2.D解析第1,地球的部中,莫霍面以上地,莫霍面以下到古登堡面之地幔题内结构为壳间为,古登堡面以下地核。大地的平均厚度大洋地要大,为陆壳远较壳“井深钻8588米”,可见未穿透地,也未莫霍面,故壳达A正确,B。岩石圈的范包括地和上地幔部,错误围壳顶钻井然未穿透地,然更不穿透岩石圈,也不即穿透地幔,故既壳当会会将C、D。第错误2题,油源多藏在沉岩中,油井深气资储积气钻达8500多米,明地有深厚的沉岩,正确说当拥积答案为D,A、B、C。错误考向1通过“地球内部圈层”考查“综合思维”(2024·四川成都模拟)下是图“珠穆朗峰形成示意玛图”。究表明,力作用是影珠研内响穆朗峰的主作用,而且一持很。玛导这态势还将续长时间据此完成1~3题。1.青藏高原深层的甲处是地球内部结构中的()A.地壳B.地幔C.莫霍面D.古登堡面2.地质探测发现图中乙处岩石非常致密坚硬,是因为乙处()A.温度高B.压强大C.地层稳定D.地层活跃3.外力作用造成珠穆朗玛峰海拔()A.下降加快B.下降减慢C.上升加快D.上升减慢答案1.B2.B3.D小学、初中、高中各种试卷真题知识归纳文案合同PPT等免费下载www.doc985.com小学、初中、高中各种试卷真题知识归纳文案合同PPT等免费下载www.doc985.com解析第1,由示信息可知,甲位于岩石圈的底部,而岩石圈是由地和上地幔部题图处壳顶成,由此可知,组A、错误B正确。莫霍面是地和地幔的分界面,壳C。古登堡面是地错误幔和地核的分界面,D。第错误2,由中信息可知,乙位于板的消亡界,岩石非题图处块边常致密硬,...

1、当您付费下载文档后,您只拥有了使用权限,并不意味着购买了版权,文档只能用于自身使用,不得用于其他商业用途(如 [转卖]进行直接盈利或[编辑后售卖]进行间接盈利)。
2、本站所有内容均由合作方或网友上传,本站不对文档的完整性、权威性及其观点立场正确性做任何保证或承诺!文档内容仅供研究参考,付费前请自行鉴别。
3、如文档内容存在违规,或者侵犯商业秘密、侵犯著作权等,请点击“违规举报”。

碎片内容

与本文档类似文档
2024版《微专题》·地理·统考版专练44.docx
2024版《微专题》·地理·统考版专练44.docx
免费
3下载
2023《大考卷》二轮专项分层特训卷•地理【新教材】题型二 非选择题解题技法增分专练.docx
2023《大考卷》二轮专项分层特训卷•地理【新教材】题型二 非选择题解题技法增分专练.docx
免费
9下载
2024年高考地理一轮复习讲义(新人教版)2024年高考地理一轮复习(新人教版) 第1部分 第4章 真题专练.docx
2024年高考地理一轮复习讲义(新人教版)2024年高考地理一轮复习(新人教版) 第1部分 第4章 真题专练.docx
免费
13下载
2024年高考地理一轮复习讲义(新人教版)第三部分 第二章 训练60 区域发展的自然环境基础.docx
2024年高考地理一轮复习讲义(新人教版)第三部分 第二章 训练60 区域发展的自然环境基础.docx
免费
11下载
2024届江苏省南通市高考一模地理试题(原卷版).docx
2024届江苏省南通市高考一模地理试题(原卷版).docx
免费
0下载
2011年高考地理真题(山东自主命题)(原卷版).doc
2011年高考地理真题(山东自主命题)(原卷版).doc
免费
30下载
高考地理复习  2025届高中地理人教版一轮复习第4课时导学案:地球的宇宙环境.docx
高考地理复习 2025届高中地理人教版一轮复习第4课时导学案:地球的宇宙环境.docx
免费
0下载
2011年高考地理真题(天津自主命题)(解析版).doc
2011年高考地理真题(天津自主命题)(解析版).doc
免费
18下载
2023《微专题·小练习》·地理·新教材·XL-9专练59.docx
2023《微专题·小练习》·地理·新教材·XL-9专练59.docx
免费
14下载
2023《大考卷》二轮专项分层特训卷•地理【新教材】微考点31 生物多样性.docx
2023《大考卷》二轮专项分层特训卷•地理【新教材】微考点31 生物多样性.docx
免费
6下载
高中地理  中图版课时作业WORD  课时作业 1.docx
高中地理 中图版课时作业WORD 课时作业 1.docx
免费
4下载
高考地理复习  2025届高中地理人教版一轮复习第81课时导学案:东南亚 中亚 西亚.docx
高考地理复习 2025届高中地理人教版一轮复习第81课时导学案:东南亚 中亚 西亚.docx
免费
0下载
高考地理复习  第二章 第2讲 训练7 地球的自转与公转特征.docx
高考地理复习 第二章 第2讲 训练7 地球的自转与公转特征.docx
免费
0下载
高考地理复习  专题06 东亚与日本(专项训练)-【必刷题】2025年高考地理一轮复习区域地理专项训练(解析版).docx
高考地理复习 专题06 东亚与日本(专项训练)-【必刷题】2025年高考地理一轮复习区域地理专项训练(解析版).docx
免费
0下载
高考地理复习  2025届高中地理一轮复习讲义:第二部分人文地理第十二单元产业区位因素第54课时 工业区位因素的变化(教师版).doc
高考地理复习 2025届高中地理一轮复习讲义:第二部分人文地理第十二单元产业区位因素第54课时 工业区位因素的变化(教师版).doc
免费
0下载
高中2024版考评特训卷·地理【统考版】高频考点13.docx
高中2024版考评特训卷·地理【统考版】高频考点13.docx
免费
0下载
高考地理复习  专题11:自然地理环境的整体性(2025届高三自然地理专项练习).docx
高考地理复习 专题11:自然地理环境的整体性(2025届高三自然地理专项练习).docx
免费
0下载
高考地理复习  第二章 课时72 环境污染与国家安全 (1).docx
高考地理复习 第二章 课时72 环境污染与国家安全 (1).docx
免费
0下载
高中地理  人教版课时作业(word)  课时分层作业 14.docx
高中地理 人教版课时作业(word) 课时分层作业 14.docx
免费
29下载
高中地理·选择性必修1(中图版)课时作业 10.docx
高中地理·选择性必修1(中图版)课时作业 10.docx
免费
0下载
我的小文库
实名认证
内容提供者

提供高质量免费文档试卷下载,如果满意请告诉您身边的人,如果不满意请告诉我们,您的意见对于我们很重要,是我们不断进步的动力

相关文档

阅读排行

确认删除?
回到顶部
客服号
  • 客服QQ点击这里给我发消息
QQ群
  • QQ群点击这里加入QQ群
提交所需资料详情,我们来帮找资料