高考地理复习 第一部分 第六章 第1讲 课时34 主要植被与自然环境 (1).docx本文件免费下载 【共10页】

高考地理复习  第一部分 第六章 第1讲 课时34 主要植被与自然环境 (1).docx
高考地理复习  第一部分 第六章 第1讲 课时34 主要植被与自然环境 (1).docx
高考地理复习  第一部分 第六章 第1讲 课时34 主要植被与自然环境 (1).docx
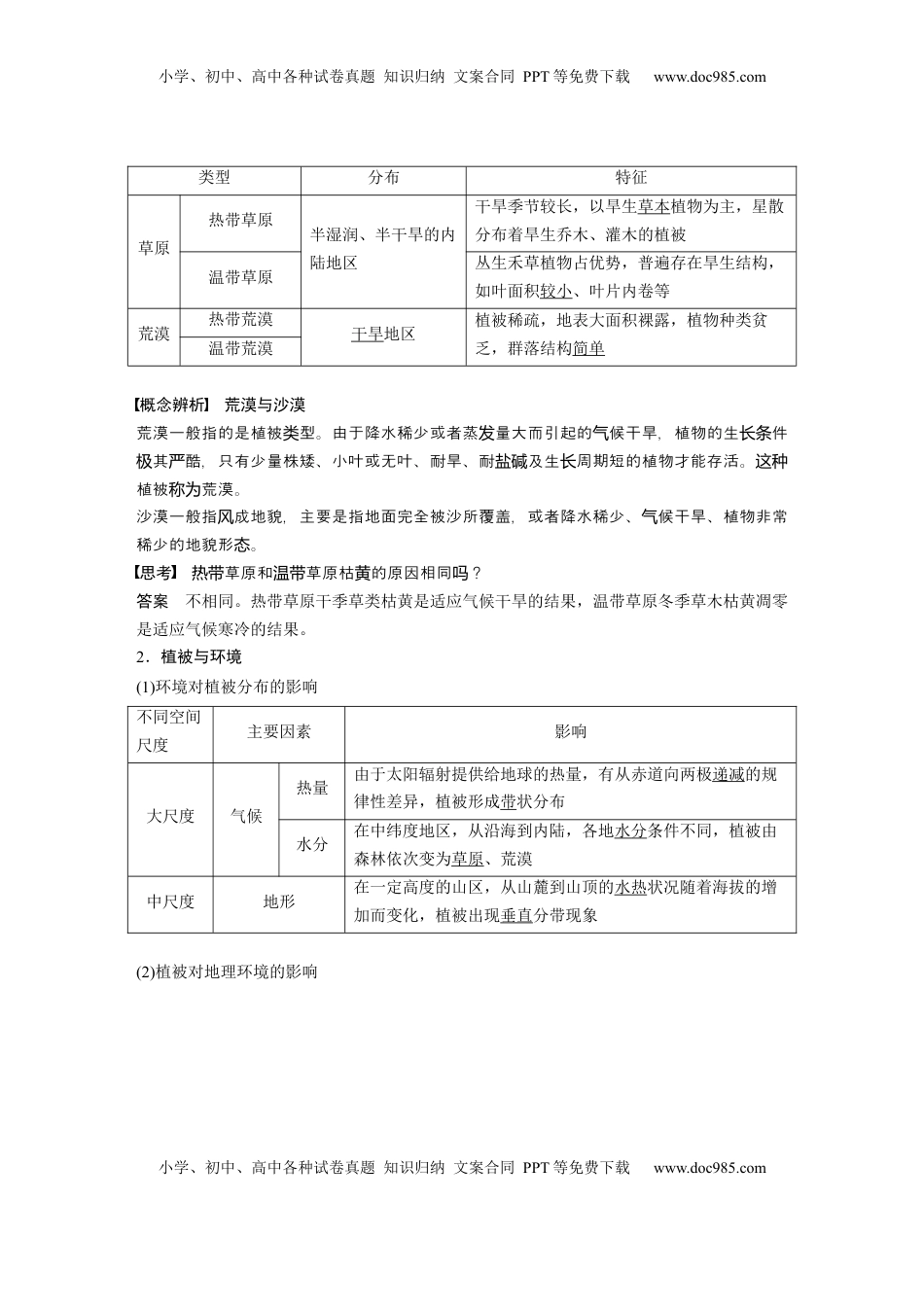
小学、初中、高中各种试卷真题知识归纳文案合同PPT等免费下载www.doc985.com小学、初中、高中各种试卷真题知识归纳文案合同PPT等免费下载www.doc985.com第1讲自然环境的整体性[课程标准]1.通过野外观察或运用视频、图像,识别主要植被,说明其与自然环境的关系。2.通过野外观察或运用土壤标本,说明土壤的主要形成因素。3.运用图表并结合实例,分析自然环境的整体性和地域分异规律。[基本概念]植被(自然植被、人工植被)、森林、草原、荒漠;土壤剖面、成土母质、有机质;自然环境、地理环境的整体性。[基本原理]1.影响植被生长与分布的自然环境要素。2.影响土壤肥力高低的自然因素;影响土壤水分多少的自然因素。3.自然环境的整体性原理。[体系架构]小学、初中、高中各种试卷真题知识归纳文案合同PPT等免费下载www.doc985.com小学、初中、高中各种试卷真题知识归纳文案合同PPT等免费下载www.doc985.com课时34主要植被与自然环境1.主要植被(1)植被概念:植被是覆盖一个地区的各类植物群落的总称。(2)植被分类(3)主要类型①森林一般分布于湿润和半湿润地区。各类森林特征如下:主要类型特征热带雨林世界上发育最繁茂的植被类型,植物种类丰富,群落结构复杂。木质大藤本植物和附生植物发达,常见板状根、茎花等现象热带季雨林乔木分上下两层,大部分树种旱季落叶亚热带常绿阔叶林终年常绿,乔木多革质叶片,大部分植物的花期集中在春末夏初,秋季陆续进入果期亚热带常绿硬叶林常绿乔木或灌木,叶片常绿坚硬,常有茸毛或带刺温带落叶阔叶林乔木一般具有宽阔的叶片,有明显的季相变化:春季萌叶抽枝;夏季盛叶;冬季落叶,以减少水分及能量流失亚寒带针叶林以松、杉类植物为主,树叶为针状,以抗寒抗旱回归教材必修第一材第读册教121页图5-2“雨林景热带观”,明花和板根象说茎状现产生的原因。答案在热带雨林中,处于中、下层的树木难以与上层植物争夺阳光,无法让鲜花高占枝头,它们就把花朵开在老枝和树干上,花朵易被昆虫发现,获得授粉的机会增多,有利于繁衍后代。热带雨林地区常年高温多雨且土壤贫瘠,为了增大与表层土壤的接触面积,大量吸收养分,支撑高大的树干,于是形成板根。②草原与荒漠小学、初中、高中各种试卷真题知识归纳文案合同PPT等免费下载www.doc985.com小学、初中、高中各种试卷真题知识归纳文案合同PPT等免费下载www.doc985.com类型分布特征草原热带草原半湿润、半干旱的内陆地区干旱季节较长,以旱生草本植物为主,星散分布着旱生乔木、灌木的植被温带草原丛生禾草植物占优势,普遍存在旱生结构,如叶面积较小、叶片内卷等荒漠热带荒漠干旱地区植被稀疏,地表大面积裸露,植物种类贫乏,群落结构简单温带荒漠概念辨析荒漠与沙漠荒漠一般指的是植被型。由于降水稀少或者蒸量大而引起的候干旱,植物的生件类发气长条其酷,只有少量株矮、小叶或无叶、耐旱、耐及生周期短的植物才能存活。极严盐碱长这种植被荒漠。称为沙漠一般指成地貌,主要是指地面完全被沙所覆盖,或者降水稀少、候干旱、植物非常风气稀少的地貌形。态思考草原和草原枯的原因相同?热带温带黄吗答案不相同。热带草原干季草类枯黄是适应气候干旱的结果,温带草原冬季草木枯黄凋零是适应气候寒冷的结果。2.植被与环境(1)环境对植被分布的影响不同空间尺度主要因素影响大尺度气候热量由于太阳辐射提供给地球的热量,有从赤道向两极递减的规律性差异,植被形成带状分布水分在中纬度地区,从沿海到内陆,各地水分条件不同,植被由森林依次变为草原、荒漠中尺度地形在一定高度的山区,从山麓到山顶的水热状况随着海拔的增加而变化,植被出现垂直分带现象(2)植被对地理环境的影响小学、初中、高中各种试卷真题知识归纳文案合同PPT等免费下载www.doc985.com小学、初中、高中各种试卷真题知识归纳文案合同PPT等免费下载www.doc985.com1.植被与环境的关系2.植被形态与自然环境的关系分析(1)植被不适应环境:分布稀疏、没有分布说明该地区环境条件较差,主要从气候、地形、水文、土壤等方面分析原因。(2)植被适应环境:能生长、生长旺盛说明这些植被具有适应该地区环境(尤其是恶劣环境)的能力。如...

1、当您付费下载文档后,您只拥有了使用权限,并不意味着购买了版权,文档只能用于自身使用,不得用于其他商业用途(如 [转卖]进行直接盈利或[编辑后售卖]进行间接盈利)。
2、本站所有内容均由合作方或网友上传,本站不对文档的完整性、权威性及其观点立场正确性做任何保证或承诺!文档内容仅供研究参考,付费前请自行鉴别。
3、如文档内容存在违规,或者侵犯商业秘密、侵犯著作权等,请点击“违规举报”。

碎片内容

与本文档类似文档
高考地理复习  专题04 居民与聚落(专项训练)-【必刷题】2025年高考地理一轮复习区域地理专项训练(解析版).docx
高考地理复习 专题04 居民与聚落(专项训练)-【必刷题】2025年高考地理一轮复习区域地理专项训练(解析版).docx
免费
0下载
高考地理复习  第三章 第3讲 课时51 服务业区位因素的变化 (1).docx
高考地理复习 第三章 第3讲 课时51 服务业区位因素的变化 (1).docx
免费
0下载
2023《大考卷》二轮专项分层特训卷•地理【统考版】微考点42.docx
2023《大考卷》二轮专项分层特训卷•地理【统考版】微考点42.docx
免费
16下载
2015年全国统一高考地理试卷(新课标ⅱ)(含解析版).pdf
2015年全国统一高考地理试卷(新课标ⅱ)(含解析版).pdf
免费
25下载
高考地理复习  2025届高中地理一轮复习讲义:第二部分人文地理第十单元人口第46课时 人口分布与人口容量(教师版).doc
高考地理复习 2025届高中地理一轮复习讲义:第二部分人文地理第十单元人口第46课时 人口分布与人口容量(教师版).doc
免费
0下载
2024年高考地理一轮复习讲义(新人教版)第三部分 第四章 课时66 资源跨区域调配.docx
2024年高考地理一轮复习讲义(新人教版)第三部分 第四章 课时66 资源跨区域调配.docx
免费
23下载
2022·微专题·小练习·地理【统考版】专练71.docx
2022·微专题·小练习·地理【统考版】专练71.docx
免费
2下载
2022·微专题·小练习·地理【统考版】专练8.docx
2022·微专题·小练习·地理【统考版】专练8.docx
免费
8下载
高中2024版考评特训卷·地理【新教材】高频考点64 城市的辐射功能.docx
高中2024版考评特训卷·地理【新教材】高频考点64 城市的辐射功能.docx
免费
0下载
高考地理复习  第二章 课时72 环境污染与国家安全 (1).docx
高考地理复习 第二章 课时72 环境污染与国家安全 (1).docx
免费
0下载
高考地理复习  2025届高中地理人教版一轮复习第33课时导学案:河流地貌.docx
高考地理复习 2025届高中地理人教版一轮复习第33课时导学案:河流地貌.docx
免费
0下载
高中2024版《微专题》·地理·新高考专练 75.docx
高中2024版《微专题》·地理·新高考专练 75.docx
免费
0下载
2022年高考地理真题(浙江自主命题)【1月】(解析版).docx
2022年高考地理真题(浙江自主命题)【1月】(解析版).docx
免费
27下载
2024届江苏省百校大联考高考第二次模拟地理试卷(解析版).docx
2024届江苏省百校大联考高考第二次模拟地理试卷(解析版).docx
免费
0下载
高考地理复习  第二章 第1讲 课时82 中国自然地理特征.docx
高考地理复习 第二章 第1讲 课时82 中国自然地理特征.docx
免费
0下载
广东省汕头市潮阳区河溪中学2021-2022学年高一学业水平合格性考试模拟地理试卷.docx
广东省汕头市潮阳区河溪中学2021-2022学年高一学业水平合格性考试模拟地理试卷.docx
免费
27下载
高考地理复习  专题06 常见天气系统(思维导图+3大知识点+6个能力拓展) 2025年高考地理一轮复习知识清单.docx
高考地理复习 专题06 常见天气系统(思维导图+3大知识点+6个能力拓展) 2025年高考地理一轮复习知识清单.docx
免费
0下载
2019年高考地理试卷(天津)(解析卷).doc
2019年高考地理试卷(天津)(解析卷).doc
免费
0下载
高中地理·必修第一册(人教版)章末过关检测(二).docx
高中地理·必修第一册(人教版)章末过关检测(二).docx
免费
0下载
2024版《微专题》·地理·统考版专练47.docx
2024版《微专题》·地理·统考版专练47.docx
免费
11下载
我的小文库
实名认证
内容提供者

提供高质量免费文档试卷下载,如果满意请告诉您身边的人,如果不满意请告诉我们,您的意见对于我们很重要,是我们不断进步的动力

阅读排行

确认删除?
回到顶部
客服号
  • 客服QQ点击这里给我发消息
QQ群
  • QQ群点击这里加入QQ群
提交所需资料详情,我们来帮找资料