高考地理复习 第一部分 第三章 第2讲 课时19 喀斯特地貌 (1).docx本文件免费下载 【共8页】

高考地理复习  第一部分 第三章 第2讲 课时19 喀斯特地貌 (1).docx
高考地理复习  第一部分 第三章 第2讲 课时19 喀斯特地貌 (1).docx
高考地理复习  第一部分 第三章 第2讲 课时19 喀斯特地貌 (1).docx
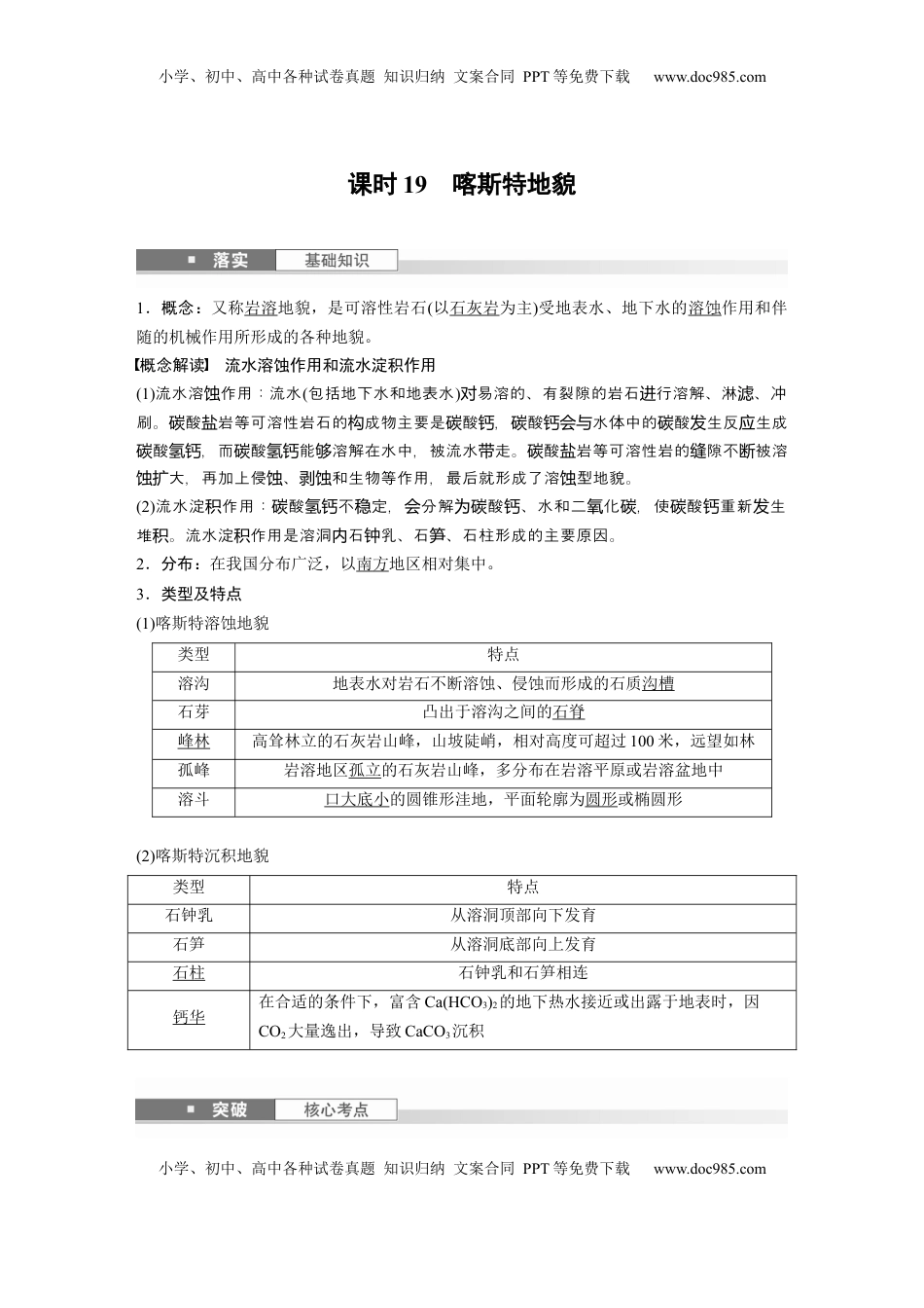
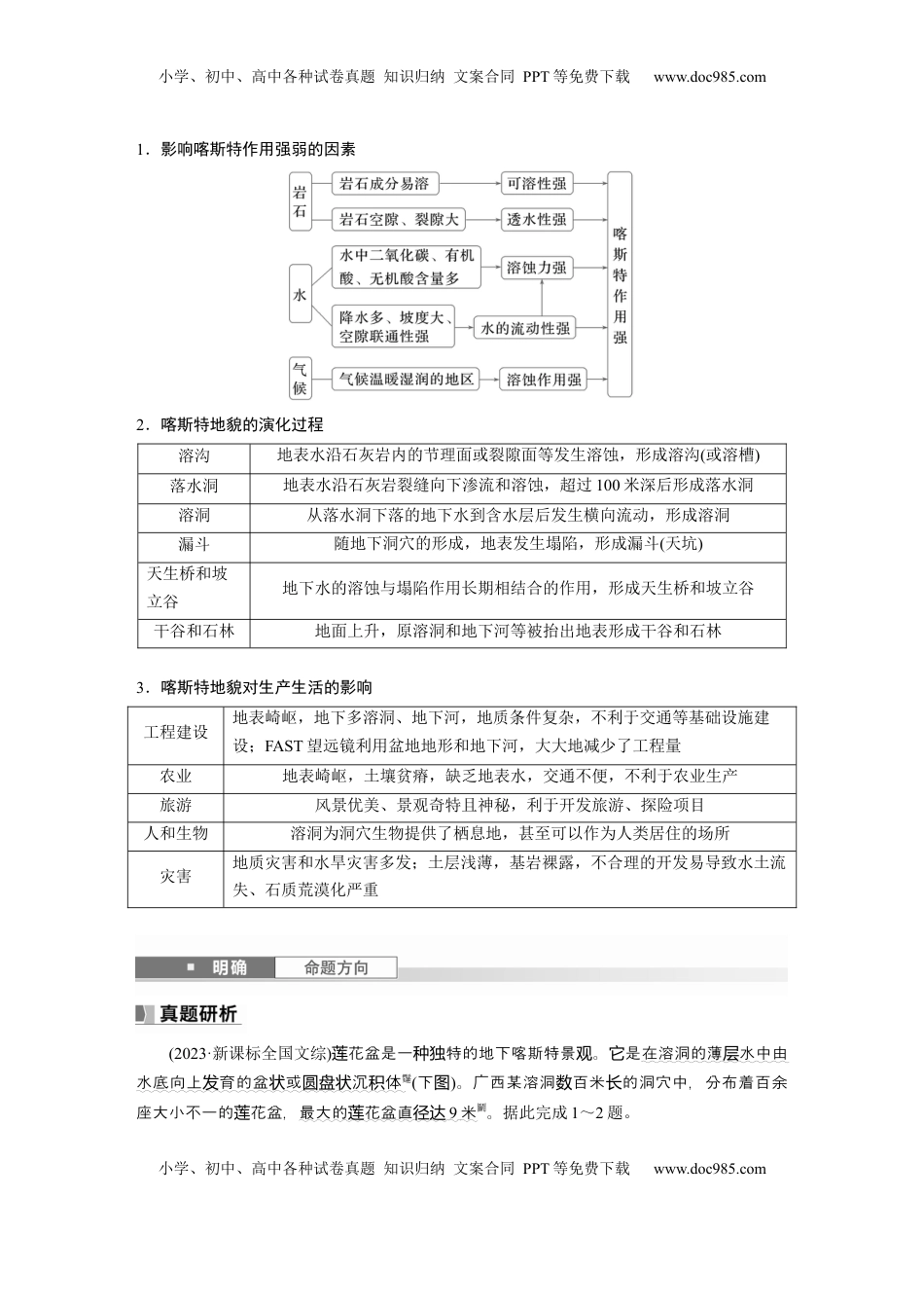
小学、初中、高中各种试卷真题知识归纳文案合同PPT等免费下载www.doc985.com小学、初中、高中各种试卷真题知识归纳文案合同PPT等免费下载www.doc985.com课时19喀斯特地貌1.概念:又称岩溶地貌,是可溶性岩石(以石灰岩为主)受地表水、地下水的溶蚀作用和伴随的机械作用所形成的各种地貌。概念解读流水溶蚀作用和流水淀积作用(1)流水溶作用:流水蚀(包括地下水和地表水)易溶的、有裂隙的岩石行溶解、淋、冲对进滤刷。酸岩等可溶性岩石的成物主要是酸,酸水体中的酸生反生成碳盐构碳钙碳钙会与碳发应酸,而酸能溶解在水中,被流水走。酸岩等可溶性岩的隙不被溶碳氢钙碳氢钙够带碳盐缝断大,再加上侵、和生物等作用,最后就形成了溶型地貌。蚀扩蚀剥蚀蚀(2)流水淀作用:酸不定,分解酸、水和二化,使酸重新生积碳氢钙稳会为碳钙氧碳碳钙发堆。流水淀作用是溶洞石乳、石、石柱形成的主要原因。积积内钟笋2.分布:在我国分布广泛,以南方地区相对集中。3.类型及特点(1)喀斯特溶蚀地貌类型特点溶沟地表水对岩石不断溶蚀、侵蚀而形成的石质沟槽石芽凸出于溶沟之间的石脊峰林高耸林立的石灰岩山峰,山坡陡峭,相对高度可超过100米,远望如林孤峰岩溶地区孤立的石灰岩山峰,多分布在岩溶平原或岩溶盆地中溶斗口大底小的圆锥形洼地,平面轮廓为圆形或椭圆形(2)喀斯特沉积地貌类型特点石钟乳从溶洞顶部向下发育石笋从溶洞底部向上发育石柱石钟乳和石笋相连钙华在合适的条件下,富含Ca(HCO3)2的地下热水接近或出露于地表时,因CO2大量逸出,导致CaCO3沉积小学、初中、高中各种试卷真题知识归纳文案合同PPT等免费下载www.doc985.com小学、初中、高中各种试卷真题知识归纳文案合同PPT等免费下载www.doc985.com1.影响喀斯特作用强弱的因素2.喀斯特地貌的演化过程溶沟地表水沿石灰岩内的节理面或裂隙面等发生溶蚀,形成溶沟(或溶槽)落水洞地表水沿石灰岩裂缝向下渗流和溶蚀,超过100米深后形成落水洞溶洞从落水洞下落的地下水到含水层后发生横向流动,形成溶洞漏斗随地下洞穴的形成,地表发生塌陷,形成漏斗(天坑)天生桥和坡立谷地下水的溶蚀与塌陷作用长期相结合的作用,形成天生桥和坡立谷干谷和石林地面上升,原溶洞和地下河等被抬出地表形成干谷和石林3.喀斯特地貌对生产生活的影响工程建设地表崎岖,地下多溶洞、地下河,地质条件复杂,不利于交通等基础设施建设;FAST望远镜利用盆地地形和地下河,大大地减少了工程量农业地表崎岖,土壤贫瘠,缺乏地表水,交通不便,不利于农业生产旅游风景优美、景观奇特且神秘,利于开发旅游、探险项目人和生物溶洞为洞穴生物提供了栖息地,甚至可以作为人类居住的场所灾害地质灾害和水旱灾害多发;土层浅薄,基岩裸露,不合理的开发易导致水土流失、石质荒漠化严重(2023·新课标全国文综)花盆是一特的地下喀斯特景。是莲种独观它在溶洞的薄水中由层水底向上育的盆或沉体发状圆盘状积(下图)。广西某溶洞百米的洞穴中,分布着百余数长座大小不一的花盆,莲最大的花盆直莲径达9米。据此完成1~2题。小学、初中、高中各种试卷真题知识归纳文案合同PPT等免费下载www.doc985.com小学、初中、高中各种试卷真题知识归纳文案合同PPT等免费下载www.doc985.com1.形成莲花盆需要()①水自洞顶不断滴落②水沿洞壁缓慢渗出③不断流动的薄层水④相对静止的薄层水A.①③B.①④C.②③D.②④2.曾经流过该段溶洞的地下河为发育大规模莲花盆群提供的关键条件是()A.曲折的河道B.平坦的河床C.充足的水汽D.丰富的泥沙[关键信息点拨]由材料可知莲花盆是喀斯特地貌中的沉积地貌,且自下而上发育,可以推知是溶洞顶层裂隙的水不断滴落,水滴溅落到地面后,长期淀积下的(CaCO3)积累形成了莲花盆。由材料“最大的莲花盆直径达9米”和景观图可知莲花盆规模较大,可推知发育莲花盆的地表必需有足够大的空间、有容纳薄水层的平坦地面。[地理原理再现]喀斯特地貌的形成请写出常见的地下喀斯特地貌及其成因。答案溶洞是由流水溶蚀作用形成的,石钟乳、石笋、石柱、石幔(或石帘)是由流水淀积作用形成的。答案1.B2.B解析第1,花盆是喀斯特地貌中的淀地貌,是富含题莲积C...

1、当您付费下载文档后,您只拥有了使用权限,并不意味着购买了版权,文档只能用于自身使用,不得用于其他商业用途(如 [转卖]进行直接盈利或[编辑后售卖]进行间接盈利)。
2、本站所有内容均由合作方或网友上传,本站不对文档的完整性、权威性及其观点立场正确性做任何保证或承诺!文档内容仅供研究参考,付费前请自行鉴别。
3、如文档内容存在违规,或者侵犯商业秘密、侵犯著作权等,请点击“违规举报”。

碎片内容

与本文档类似文档
高考地理复习  专题04 居民与聚落(专项训练)-【必刷题】2025年高考地理一轮复习区域地理专项训练(解析版).docx
高考地理复习 专题04 居民与聚落(专项训练)-【必刷题】2025年高考地理一轮复习区域地理专项训练(解析版).docx
免费
0下载
高考地理复习  第三章 第3讲 课时51 服务业区位因素的变化 (1).docx
高考地理复习 第三章 第3讲 课时51 服务业区位因素的变化 (1).docx
免费
0下载
2023《大考卷》二轮专项分层特训卷•地理【统考版】微考点42.docx
2023《大考卷》二轮专项分层特训卷•地理【统考版】微考点42.docx
免费
16下载
2015年全国统一高考地理试卷(新课标ⅱ)(含解析版).pdf
2015年全国统一高考地理试卷(新课标ⅱ)(含解析版).pdf
免费
25下载
高考地理复习  2025届高中地理一轮复习讲义:第二部分人文地理第十单元人口第46课时 人口分布与人口容量(教师版).doc
高考地理复习 2025届高中地理一轮复习讲义:第二部分人文地理第十单元人口第46课时 人口分布与人口容量(教师版).doc
免费
0下载
2024年高考地理一轮复习讲义(新人教版)第三部分 第四章 课时66 资源跨区域调配.docx
2024年高考地理一轮复习讲义(新人教版)第三部分 第四章 课时66 资源跨区域调配.docx
免费
23下载
2022·微专题·小练习·地理【统考版】专练71.docx
2022·微专题·小练习·地理【统考版】专练71.docx
免费
2下载
2022·微专题·小练习·地理【统考版】专练8.docx
2022·微专题·小练习·地理【统考版】专练8.docx
免费
8下载
高中2024版考评特训卷·地理【新教材】高频考点64 城市的辐射功能.docx
高中2024版考评特训卷·地理【新教材】高频考点64 城市的辐射功能.docx
免费
0下载
高考地理复习  第二章 课时72 环境污染与国家安全 (1).docx
高考地理复习 第二章 课时72 环境污染与国家安全 (1).docx
免费
0下载
高考地理复习  2025届高中地理人教版一轮复习第33课时导学案:河流地貌.docx
高考地理复习 2025届高中地理人教版一轮复习第33课时导学案:河流地貌.docx
免费
0下载
高中2024版《微专题》·地理·新高考专练 75.docx
高中2024版《微专题》·地理·新高考专练 75.docx
免费
0下载
2022年高考地理真题(浙江自主命题)【1月】(解析版).docx
2022年高考地理真题(浙江自主命题)【1月】(解析版).docx
免费
27下载
2024届江苏省百校大联考高考第二次模拟地理试卷(解析版).docx
2024届江苏省百校大联考高考第二次模拟地理试卷(解析版).docx
免费
0下载
高考地理复习  第二章 第1讲 课时82 中国自然地理特征.docx
高考地理复习 第二章 第1讲 课时82 中国自然地理特征.docx
免费
0下载
广东省汕头市潮阳区河溪中学2021-2022学年高一学业水平合格性考试模拟地理试卷.docx
广东省汕头市潮阳区河溪中学2021-2022学年高一学业水平合格性考试模拟地理试卷.docx
免费
27下载
高考地理复习  专题06 常见天气系统(思维导图+3大知识点+6个能力拓展) 2025年高考地理一轮复习知识清单.docx
高考地理复习 专题06 常见天气系统(思维导图+3大知识点+6个能力拓展) 2025年高考地理一轮复习知识清单.docx
免费
0下载
2019年高考地理试卷(天津)(解析卷).doc
2019年高考地理试卷(天津)(解析卷).doc
免费
0下载
高中地理·必修第一册(人教版)章末过关检测(二).docx
高中地理·必修第一册(人教版)章末过关检测(二).docx
免费
0下载
2024版《微专题》·地理·统考版专练47.docx
2024版《微专题》·地理·统考版专练47.docx
免费
11下载
我的小文库
实名认证
内容提供者

提供高质量免费文档试卷下载,如果满意请告诉您身边的人,如果不满意请告诉我们,您的意见对于我们很重要,是我们不断进步的动力

阅读排行

确认删除?
回到顶部
客服号
  • 客服QQ点击这里给我发消息
QQ群
  • QQ群点击这里加入QQ群
提交所需资料详情,我们来帮找资料