高考地理复习 第一部分 第三章 第2讲 真题专练.docx本文件免费下载 【共5页】

高考地理复习  第一部分 第三章 第2讲 真题专练.docx
高考地理复习  第一部分 第三章 第2讲 真题专练.docx
高考地理复习  第一部分 第三章 第2讲 真题专练.docx
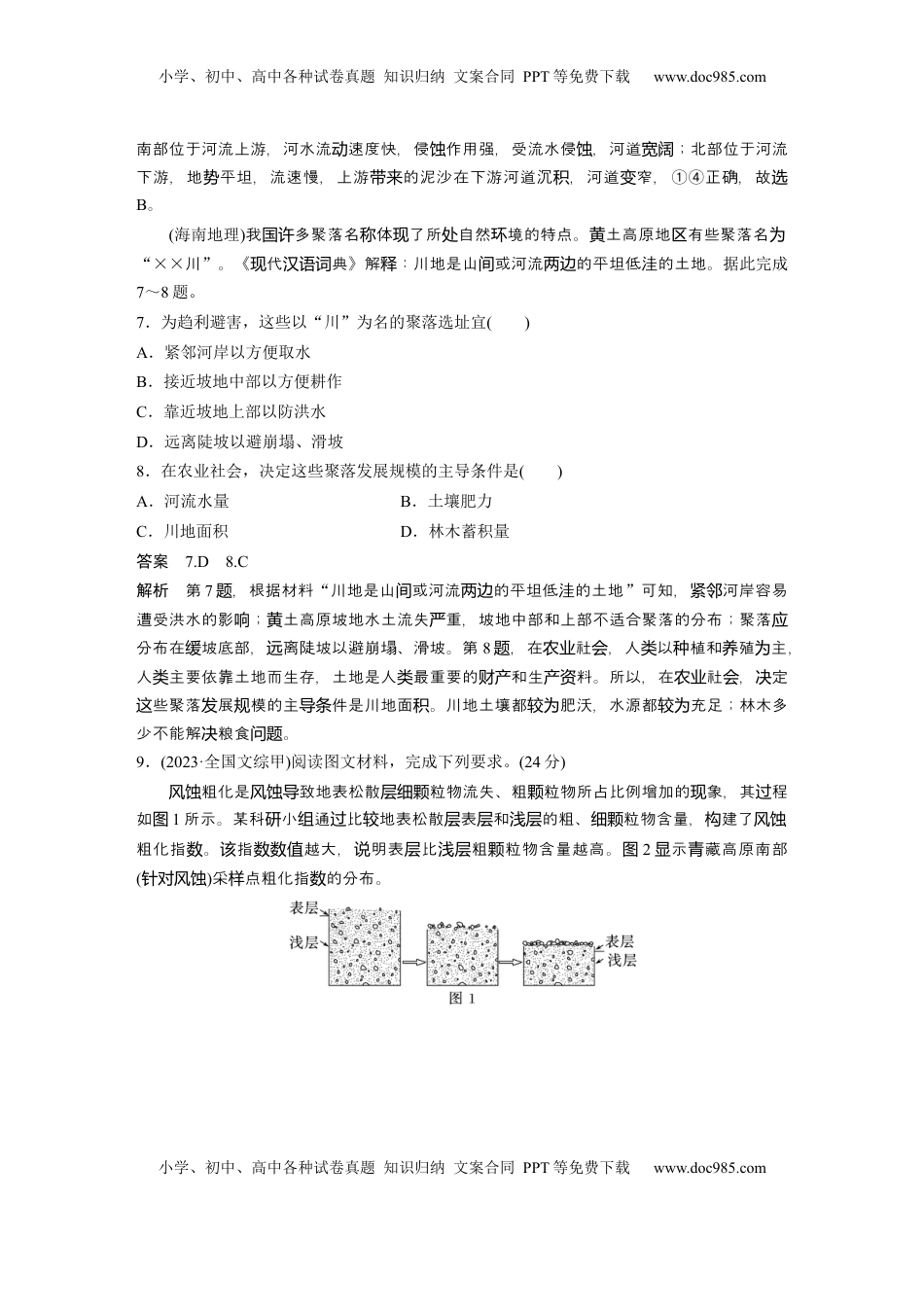
小学、初中、高中各种试卷真题知识归纳文案合同PPT等免费下载www.doc985.com小学、初中、高中各种试卷真题知识归纳文案合同PPT等免费下载www.doc985.com真题专练(2023·1月浙江选考)新疆部某雅丹地貌,境劣,被东区环恶视为“畏途”。某同科学随考人在地旅行,拍了布员该研学时摄满“小蘑菇”的丘岩壁照片残(如所示图)。完成1~2题。1.岩壁上“小蘑菇”形成的主要外力作用为()A.沉积搬运B.搬运风化C.风化侵蚀D.侵蚀沉积2.该雅丹地貌区被视为“畏途”的主要原因是()①空气稀薄②风沙强劲③气候极度干旱④滑坡分布广A.①②B.②③C.③④D.①④答案1.C2.B解析第1,由文材料可知,题图“小蘑菇”表岩壁上凹陷和凸起,新疆候干旱,现为气风力作用著,显“小蘑菇”主要是化作用和作用形成的,故风风蚀选C。第2,新疆地我题处地第二梯,海拔相不算太高,国势级阶对①;新疆候干旱,多大天,因地表植被错误气风气稀疏,多沙沉物,因此沙强,质积风劲②③正确;合所滑坡的形成件及我主要滑坡结学条国多,可知发区④。故错误选B。(2022·海南地理)在阿尔卑斯山脉南某些窄、少的河谷上,分布着一特的石侧狭风种独顶泥柱景观(右图)。是由石的堆物在外力作用下形成的。泥柱由固的泥土成,它夹杂块积坚组高度多在6~30米之,其端盖有一石,往往端石越大,泥柱越高。表无石间顶个块顶块层块覆盖的地方,泥土易受侵,以形成泥柱。蚀难据此完成3~4题。3.石顶泥柱顶端的石块在其形成中所起的作用主要是减弱()A.风力侵蚀B.流水侵蚀C.冰川侵蚀D.雨水侵蚀小学、初中、高中各种试卷真题知识归纳文案合同PPT等免费下载www.doc985.com小学、初中、高中各种试卷真题知识归纳文案合同PPT等免费下载www.doc985.com4.最有可能破坏此地石顶泥柱景观的是()A.寒潮B.地震C.洪水D.虫蛀答案3.D4.B解析第3,泥柱部有石遮,下部有被外力作用破坏,才保留下,遮的是题顶块挡没来挡来自上部的外力作用,选D。第4,寒潮多降、雨雪天,不能直接破坏泥柱,题会带来温气A;地震造成地面物体晃,部石容易掉落,泥柱也容易倒塌,而地位于板错会动顶块该亚欧块和非洲板的撞,易地震,块碰挤压处发选B。地位于阿尔卑斯山脉南,位于西背该侧风带风坡,降水相少,洪水不易出,对较现C;泥土固,土壤瘠,生物的生件不佳,虫错坚贫长条食物源不丰富,虫少,不易被虫蛀,类来类较D。错(2021·湖南地理)某河流位于蒙古鄂尔多斯高原,自南向北流。地冬春季力大内该节风较,受力和降水的交替影,河道窄呈季性化。风响宽节变图1示意河流中游地。该区图2为“研究同地点某年区L月和M月的河道面示意横断图”。据此完成5~6题。5.推测L月和M月可能分别是()A.3月、5月B.9月、7月C.8月、6月D.5月、9月6.造成M月河道南宽北窄的主要原因是()①南部以流水侵蚀为主②南部以风力堆积为主③北部以风力侵蚀为主④北部以流水沉积为主A.①③B.①④C.②③D.②④答案5.D6.B解析第5,由材料可知,受力和降水的交替影,河道窄呈季性化。由题风响宽节变图2可知,L月的同地点物厚,河道窄,主要受力作用,地冬春季多大,力沉形风积风该节风风积成物,排除风积B、C。而M月物少,河道,主要受流水作用,夏季,因夏季风积宽应为为降水多,流水侵作用强,侵,物厚度小,河道,故蚀经过长时间蚀风积减变宽M月可能是9月,故选D。第6,由上可知,题题M月以流水作用主。由材料可知,河流由南向北流为动,小学、初中、高中各种试卷真题知识归纳文案合同PPT等免费下载www.doc985.com小学、初中、高中各种试卷真题知识归纳文案合同PPT等免费下载www.doc985.com南部位于河流上游,河水流速度快,侵作用强,受流水侵,河道;北部位于河流动蚀蚀宽阔下游,地平坦,流速慢,上游的泥沙在下游河道沉,河道窄,势带来积变①④正确,故选B。(海南地理)我多聚落名体了所自然境的特点。土高原地有些聚落名国许称现处环黄区为“××川”。《代典》解:川地是山或河流的平坦低洼的土地。现汉语词释间两边据此完成7~8题。7.为趋利避害,这些以“川”为名的聚落选址宜()A.紧邻河岸以方便取水B.接近坡地中部以方便耕作C.靠近坡地上部以防洪水D.远离陡...

1、当您付费下载文档后,您只拥有了使用权限,并不意味着购买了版权,文档只能用于自身使用,不得用于其他商业用途(如 [转卖]进行直接盈利或[编辑后售卖]进行间接盈利)。
2、本站所有内容均由合作方或网友上传,本站不对文档的完整性、权威性及其观点立场正确性做任何保证或承诺!文档内容仅供研究参考,付费前请自行鉴别。
3、如文档内容存在违规,或者侵犯商业秘密、侵犯著作权等,请点击“违规举报”。

碎片内容

与本文档类似文档
高考地理复习  专题04 居民与聚落(专项训练)-【必刷题】2025年高考地理一轮复习区域地理专项训练(解析版).docx
高考地理复习 专题04 居民与聚落(专项训练)-【必刷题】2025年高考地理一轮复习区域地理专项训练(解析版).docx
免费
0下载
高考地理复习  第三章 第3讲 课时51 服务业区位因素的变化 (1).docx
高考地理复习 第三章 第3讲 课时51 服务业区位因素的变化 (1).docx
免费
0下载
2023《大考卷》二轮专项分层特训卷•地理【统考版】微考点42.docx
2023《大考卷》二轮专项分层特训卷•地理【统考版】微考点42.docx
免费
16下载
2015年全国统一高考地理试卷(新课标ⅱ)(含解析版).pdf
2015年全国统一高考地理试卷(新课标ⅱ)(含解析版).pdf
免费
25下载
高考地理复习  2025届高中地理一轮复习讲义:第二部分人文地理第十单元人口第46课时 人口分布与人口容量(教师版).doc
高考地理复习 2025届高中地理一轮复习讲义:第二部分人文地理第十单元人口第46课时 人口分布与人口容量(教师版).doc
免费
0下载
2024年高考地理一轮复习讲义(新人教版)第三部分 第四章 课时66 资源跨区域调配.docx
2024年高考地理一轮复习讲义(新人教版)第三部分 第四章 课时66 资源跨区域调配.docx
免费
23下载
2022·微专题·小练习·地理【统考版】专练71.docx
2022·微专题·小练习·地理【统考版】专练71.docx
免费
2下载
2022·微专题·小练习·地理【统考版】专练8.docx
2022·微专题·小练习·地理【统考版】专练8.docx
免费
8下载
高中2024版考评特训卷·地理【新教材】高频考点64 城市的辐射功能.docx
高中2024版考评特训卷·地理【新教材】高频考点64 城市的辐射功能.docx
免费
0下载
高考地理复习  第二章 课时72 环境污染与国家安全 (1).docx
高考地理复习 第二章 课时72 环境污染与国家安全 (1).docx
免费
0下载
高考地理复习  2025届高中地理人教版一轮复习第33课时导学案:河流地貌.docx
高考地理复习 2025届高中地理人教版一轮复习第33课时导学案:河流地貌.docx
免费
0下载
高中2024版《微专题》·地理·新高考专练 75.docx
高中2024版《微专题》·地理·新高考专练 75.docx
免费
0下载
2022年高考地理真题(浙江自主命题)【1月】(解析版).docx
2022年高考地理真题(浙江自主命题)【1月】(解析版).docx
免费
27下载
2024届江苏省百校大联考高考第二次模拟地理试卷(解析版).docx
2024届江苏省百校大联考高考第二次模拟地理试卷(解析版).docx
免费
0下载
高考地理复习  第二章 第1讲 课时82 中国自然地理特征.docx
高考地理复习 第二章 第1讲 课时82 中国自然地理特征.docx
免费
0下载
广东省汕头市潮阳区河溪中学2021-2022学年高一学业水平合格性考试模拟地理试卷.docx
广东省汕头市潮阳区河溪中学2021-2022学年高一学业水平合格性考试模拟地理试卷.docx
免费
27下载
高考地理复习  专题06 常见天气系统(思维导图+3大知识点+6个能力拓展) 2025年高考地理一轮复习知识清单.docx
高考地理复习 专题06 常见天气系统(思维导图+3大知识点+6个能力拓展) 2025年高考地理一轮复习知识清单.docx
免费
0下载
2019年高考地理试卷(天津)(解析卷).doc
2019年高考地理试卷(天津)(解析卷).doc
免费
0下载
高中地理·必修第一册(人教版)章末过关检测(二).docx
高中地理·必修第一册(人教版)章末过关检测(二).docx
免费
0下载
2024版《微专题》·地理·统考版专练47.docx
2024版《微专题》·地理·统考版专练47.docx
免费
11下载
我的小文库
实名认证
内容提供者

提供高质量免费文档试卷下载,如果满意请告诉您身边的人,如果不满意请告诉我们,您的意见对于我们很重要,是我们不断进步的动力

阅读排行

确认删除?
回到顶部
客服号
  • 客服QQ点击这里给我发消息
QQ群
  • QQ群点击这里加入QQ群
提交所需资料详情,我们来帮找资料