高考地理复习 第一部分 第四章 第2讲 课时25 影响气候的主要因素 (1).docx本文件免费下载 【共10页】

高考地理复习  第一部分 第四章 第2讲 课时25 影响气候的主要因素 (1).docx
高考地理复习  第一部分 第四章 第2讲 课时25 影响气候的主要因素 (1).docx
高考地理复习  第一部分 第四章 第2讲 课时25 影响气候的主要因素 (1).docx
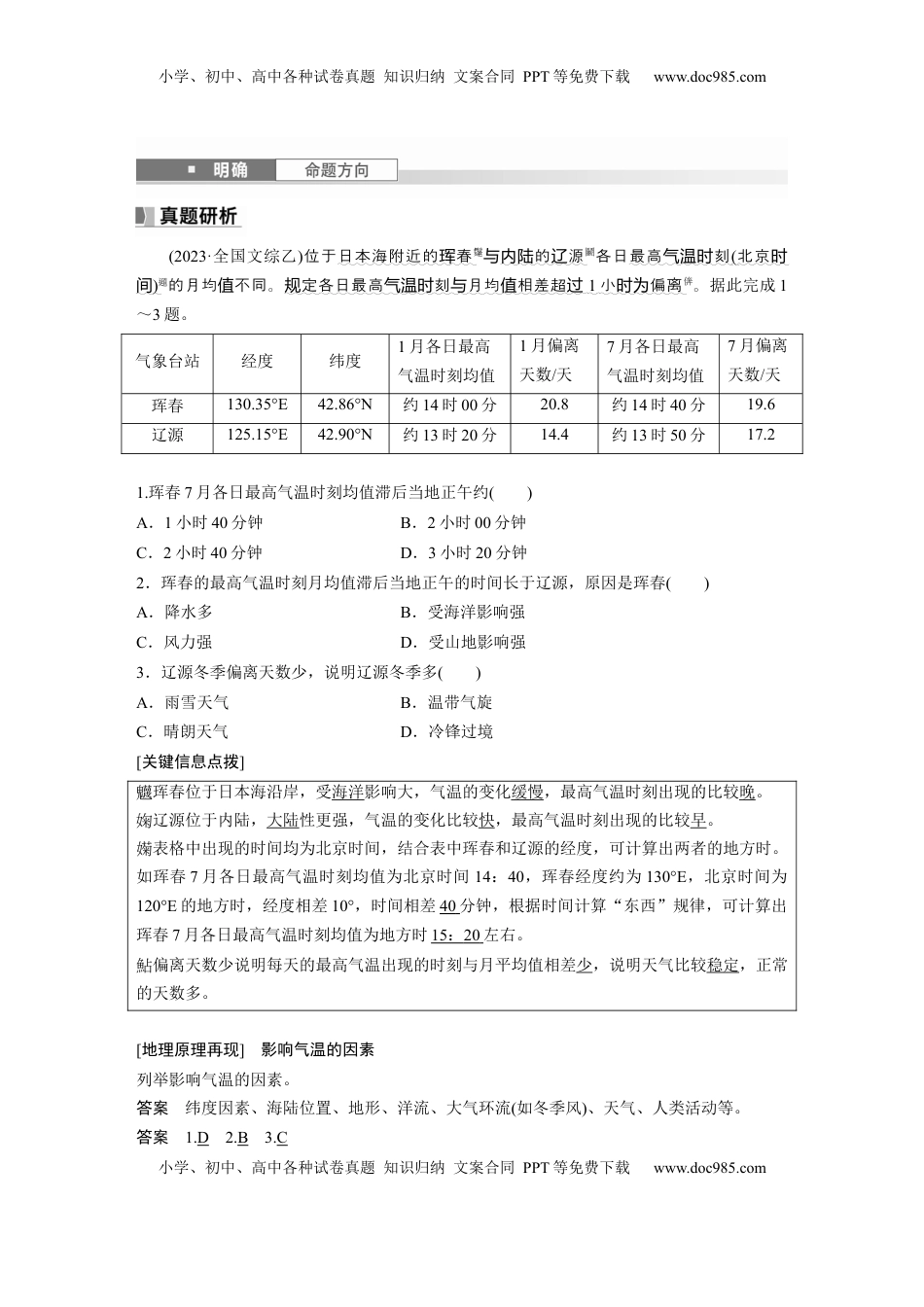
小学、初中、高中各种试卷真题知识归纳文案合同PPT等免费下载www.doc985.com小学、初中、高中各种试卷真题知识归纳文案合同PPT等免费下载www.doc985.com课时25影响气候的主要因素1.气候要素——气温(1)影响气温的因素分析因素具体表现纬度因素纬度低,太阳高度大,太阳辐射能多,气温高,气温日较差大、年较差小;纬度高,太阳高度小,太阳辐射能少,气温低,气温日较差小、年较差大海陆位置沿海:冬季降温慢,夏季升温慢,冬温夏凉,气温年较差小;内陆:冬季降温快,夏季升温快,冬冷夏热,气温年较差大地形海拔地势高,气温低;地势低,气温高山地阻挡冷空气受阻、堆积,迎风侧气温更低,背风侧气温较高;暖空气受阻、堆积,迎风侧气温更高,背风侧气温较低封闭地形谷地、盆地等地形封闭,热量不易扩散,气温较高坡向山地阳坡气温高,阴坡气温低洋流暖流增温,寒流降温冬季风如距离冬季风源地越近,气温越低(2)造成两地气温差异因素的分析方法①如果是相距较远的南北两地,则年均温大小差异的主要影响因素一般考虑纬度因素。②如果是相距较远的东西两地,则年(日)温差大小的主要影响因素一般考虑海陆位置(距海远近)因素。③如果是距离较近的两地,气温大小有明显差异,则一般考虑地形因素。④如果是位于同纬度大陆东西岸的两地,则气温大小差异一般要考虑洋流因素。⑤如果某地冬温明显偏高,则可能有地形对冬季风起阻挡作用,常考虑地形因素;如果夏温明显偏低,则可能位于海拔较高的山地或高原。2.气候要素——降水(1)降水的类型对流雨地形雨锋面雨台风雨图示小学、初中、高中各种试卷真题知识归纳文案合同PPT等免费下载www.doc985.com小学、初中、高中各种试卷真题知识归纳文案合同PPT等免费下载www.doc985.com成因大气受热膨胀上升,水汽在高空冷却凝结迎风坡:暖湿空气被迫抬升,气温降低,饱和空气成云致雨。背风坡:空气下沉,气温升高,降雨减少冷、暖气团相遇,暖气团上升,水汽冷凝暖湿空气围绕台风中心旋转上升特征强度大、历时短、范围小,常伴有暴风、雷电在迎风坡产生降水,背风坡降水少持续的时间长,范围广,强度小强度大,多为暴雨,且常伴有狂风、雷电,历时短分布主要在赤道地区,我国夏季的午后也会出现山地的迎风坡我国东部地区,集中在夏秋季节我国东南沿海地区,集中在夏秋季节(2)影响降水的因素分析因素具体表现大气环流①气流上升易形成降水,如赤道低气压带;②风由低纬度吹向高纬度易形成降水,如西风带控制区降水较多;③副热带高气压带或信风带控制区降水较少;④风由海洋吹向陆地易形成降水,如夏季风海陆位置深居内陆,大陆性强,降水少;沿海地区,海洋性强,降水丰富地形坡向迎风坡降水多,背风坡降水少类型平原利于水汽深入;盆地、谷地地形封闭,水汽难以进入;赤道附近地势高的地区,对流减弱,降水减少山脉走向与气流方向平行,有利于水汽深入;与气流方向垂直,阻挡水汽深入洋流暖流增湿;寒流减湿下垫面植被覆盖率高,水域面积大,大气中水汽含量充足;裸地水汽含量少人类活动凝结核(城市雨岛)(3)造成两地降水差异的主要因素的判断方法①首先根据经纬度、海陆位置等判断两地所处的气压带、风带位置,即大气环流的不同。②如果是相距较近的两地,降水有明显差异,一般考虑受地形(迎、背风坡)因素的影响。③如果是同纬度大陆东西两岸的两地,除考虑大气环流因素外,一般还要考虑受洋流因素的影响。小学、初中、高中各种试卷真题知识归纳文案合同PPT等免费下载www.doc985.com小学、初中、高中各种试卷真题知识归纳文案合同PPT等免费下载www.doc985.com(2023·全国文综乙)位于日本海附近的春珲与的源内陆辽各日最高刻气温时(北京时间)的月均不同。值定各日最高刻月均相差超规气温时与值过1小偏离时为。据此完成1~3题。气象台站经度纬度1月各日最高气温时刻均值1月偏离天数/天7月各日最高气温时刻均值7月偏离天数/天珲春130.35°E42.86°N约14时00分20.8约14时40分19.6辽源125.15°E42.90°N约13时20分14.4约13时50分17.21.珲春7月各日最高气温时刻均值滞后当地正午约()A.1小时40分钟B.2小时00分钟C.2小时40分钟D.3小时20分钟2...

1、当您付费下载文档后,您只拥有了使用权限,并不意味着购买了版权,文档只能用于自身使用,不得用于其他商业用途(如 [转卖]进行直接盈利或[编辑后售卖]进行间接盈利)。
2、本站所有内容均由合作方或网友上传,本站不对文档的完整性、权威性及其观点立场正确性做任何保证或承诺!文档内容仅供研究参考,付费前请自行鉴别。
3、如文档内容存在违规,或者侵犯商业秘密、侵犯著作权等,请点击“违规举报”。

碎片内容

与本文档类似文档
高考地理复习  专题04 居民与聚落(专项训练)-【必刷题】2025年高考地理一轮复习区域地理专项训练(解析版).docx
高考地理复习 专题04 居民与聚落(专项训练)-【必刷题】2025年高考地理一轮复习区域地理专项训练(解析版).docx
免费
0下载
高考地理复习  第三章 第3讲 课时51 服务业区位因素的变化 (1).docx
高考地理复习 第三章 第3讲 课时51 服务业区位因素的变化 (1).docx
免费
0下载
2023《大考卷》二轮专项分层特训卷•地理【统考版】微考点42.docx
2023《大考卷》二轮专项分层特训卷•地理【统考版】微考点42.docx
免费
16下载
2015年全国统一高考地理试卷(新课标ⅱ)(含解析版).pdf
2015年全国统一高考地理试卷(新课标ⅱ)(含解析版).pdf
免费
25下载
高考地理复习  2025届高中地理一轮复习讲义:第二部分人文地理第十单元人口第46课时 人口分布与人口容量(教师版).doc
高考地理复习 2025届高中地理一轮复习讲义:第二部分人文地理第十单元人口第46课时 人口分布与人口容量(教师版).doc
免费
0下载
2024年高考地理一轮复习讲义(新人教版)第三部分 第四章 课时66 资源跨区域调配.docx
2024年高考地理一轮复习讲义(新人教版)第三部分 第四章 课时66 资源跨区域调配.docx
免费
23下载
2022·微专题·小练习·地理【统考版】专练71.docx
2022·微专题·小练习·地理【统考版】专练71.docx
免费
2下载
2022·微专题·小练习·地理【统考版】专练8.docx
2022·微专题·小练习·地理【统考版】专练8.docx
免费
8下载
高中2024版考评特训卷·地理【新教材】高频考点64 城市的辐射功能.docx
高中2024版考评特训卷·地理【新教材】高频考点64 城市的辐射功能.docx
免费
0下载
高考地理复习  第二章 课时72 环境污染与国家安全 (1).docx
高考地理复习 第二章 课时72 环境污染与国家安全 (1).docx
免费
0下载
高考地理复习  2025届高中地理人教版一轮复习第33课时导学案:河流地貌.docx
高考地理复习 2025届高中地理人教版一轮复习第33课时导学案:河流地貌.docx
免费
0下载
高中2024版《微专题》·地理·新高考专练 75.docx
高中2024版《微专题》·地理·新高考专练 75.docx
免费
0下载
2022年高考地理真题(浙江自主命题)【1月】(解析版).docx
2022年高考地理真题(浙江自主命题)【1月】(解析版).docx
免费
27下载
2024届江苏省百校大联考高考第二次模拟地理试卷(解析版).docx
2024届江苏省百校大联考高考第二次模拟地理试卷(解析版).docx
免费
0下载
高考地理复习  第二章 第1讲 课时82 中国自然地理特征.docx
高考地理复习 第二章 第1讲 课时82 中国自然地理特征.docx
免费
0下载
广东省汕头市潮阳区河溪中学2021-2022学年高一学业水平合格性考试模拟地理试卷.docx
广东省汕头市潮阳区河溪中学2021-2022学年高一学业水平合格性考试模拟地理试卷.docx
免费
27下载
高考地理复习  专题06 常见天气系统(思维导图+3大知识点+6个能力拓展) 2025年高考地理一轮复习知识清单.docx
高考地理复习 专题06 常见天气系统(思维导图+3大知识点+6个能力拓展) 2025年高考地理一轮复习知识清单.docx
免费
0下载
2019年高考地理试卷(天津)(解析卷).doc
2019年高考地理试卷(天津)(解析卷).doc
免费
0下载
高中地理·必修第一册(人教版)章末过关检测(二).docx
高中地理·必修第一册(人教版)章末过关检测(二).docx
免费
0下载
2024版《微专题》·地理·统考版专练47.docx
2024版《微专题》·地理·统考版专练47.docx
免费
11下载
我的小文库
实名认证
内容提供者

提供高质量免费文档试卷下载,如果满意请告诉您身边的人,如果不满意请告诉我们,您的意见对于我们很重要,是我们不断进步的动力

阅读排行

确认删除?
回到顶部
客服号
  • 客服QQ点击这里给我发消息
QQ群
  • QQ群点击这里加入QQ群
提交所需资料详情,我们来帮找资料