高考地理复习 第一部分 第五章 课时30 陆地水体间的相互关系 (1).docx本文件免费下载 【共14页】

高考地理复习  第一部分 第五章 课时30 陆地水体间的相互关系 (1).docx
高考地理复习  第一部分 第五章 课时30 陆地水体间的相互关系 (1).docx
高考地理复习  第一部分 第五章 课时30 陆地水体间的相互关系 (1).docx
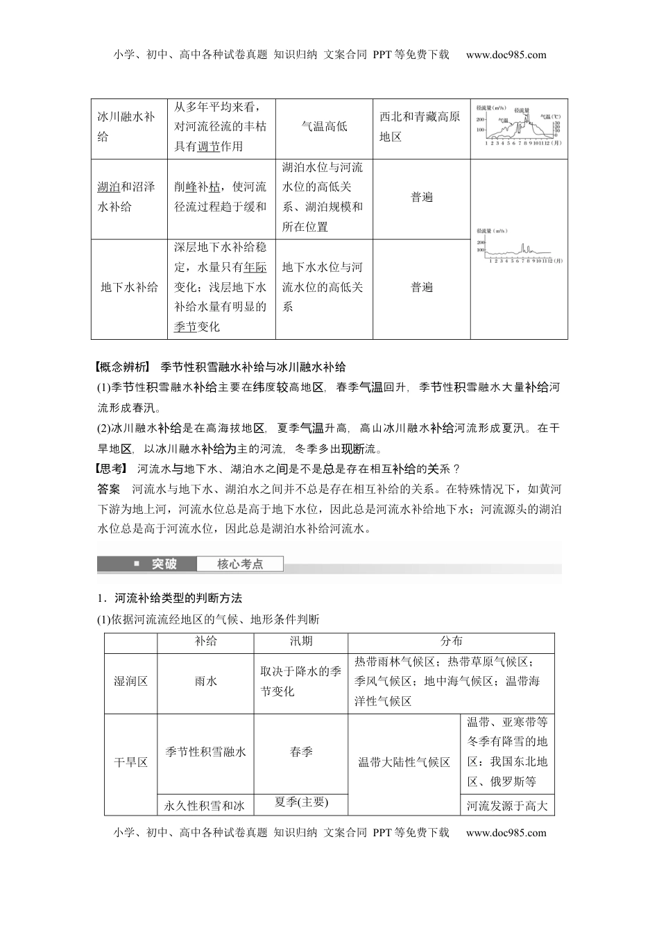
小学、初中、高中各种试卷真题知识归纳文案合同PPT等免费下载www.doc985.com小学、初中、高中各种试卷真题知识归纳文案合同PPT等免费下载www.doc985.com课时30陆地水体间的相互关系1.相互联系的陆地水体(1)概念:地球上的陆地水是指分布在陆地的各类水体的总称。(2)类型①地表水:包括河水、湖泊水、沼泽水、冰川、生物水等。②地下水:埋藏于地表以下的水。回归教材性必修读选择1材第教90页图4-2“地上的水体及其相互系示意陆关”,在下中添加箭以表示水体之的相互系。图头间补给关答案2.河流的补给补给类型补给特点主要影响因素我国主要分布地区径流量的季节变化示意图雨水补给(最重要)不连续性和集中性流域降水量及其变化东部季风区季节性积雪融水补给连续性和日变化气温高低、积雪厚度、地形状态东北地区小学、初中、高中各种试卷真题知识归纳文案合同PPT等免费下载www.doc985.com小学、初中、高中各种试卷真题知识归纳文案合同PPT等免费下载www.doc985.com冰川融水补给从多年平均来看,对河流径流的丰枯具有调节作用气温高低西北和青藏高原地区湖泊和沼泽水补给削峰补枯,使河流径流过程趋于缓和湖泊水位与河流水位的高低关系、湖泊规模和所在位置普遍地下水补给深层地下水补给稳定,水量只有年际变化;浅层地下水补给水量有明显的季节变化地下水水位与河流水位的高低关系普遍概念辨析季节性积雪融水补给与冰川融水补给(1)季性雪融水主要在度高地,春季回升,季性雪融水大量河节积补给纬较区气温节积补给流形成春汛。(2)冰川融水是在高海拔地,夏季升高,高山冰川融水河流形成夏汛。在干补给区气温补给旱地,以冰川融水主的河流,冬季多出流。区补给为现断思考河流水地下水、湖泊水之是不是是存在相互的系?与间总补给关答案河流水与地下水、湖泊水之间并不总是存在相互补给的关系。在特殊情况下,如黄河下游为地上河,河流水位总是高于地下水位,因此总是河流水补给地下水;河流源头的湖泊水位总是高于河流水位,因此总是湖泊水补给河流水。1.河流补给类型的判断方法(1)依据河流流经地区的气候、地形条件判断补给汛期分布湿润区雨水取决于降水的季节变化热带雨林气候区;热带草原气候区;季风气候区;地中海气候区;温带海洋性气候区干旱区季节性积雪融水春季温带大陆性气候区温带、亚寒带等冬季有降雪的地区:我国东北地区、俄罗斯等永久性积雪和冰夏季(主要)河流发源于高大小学、初中、高中各种试卷真题知识归纳文案合同PPT等免费下载www.doc985.com小学、初中、高中各种试卷真题知识归纳文案合同PPT等免费下载www.doc985.com川融水山体,山体海拔高于当地雪线(2)依据径流变化过程判断以雨水补给为主的河流,其径流量与降水变化一致;以冰雪融水补给为主的河流其径流量取决于气温,河流径流高峰在夏季;以地下水补给为主的河流,径流平稳;湖泊对径流具有调节作用,使径流过程趋于缓和;春季有明显汛期的河流则为季节性积雪融水补给。2.河流流量曲线图的判读(1)识别图中纵、横坐标代表的地理事物名称、单位及数值,特别是纵坐标。一般横坐标表示时间变化,纵坐标反映数值特征(高低、变化幅度以及极值出现的时间)。上面甲、乙两图中横坐标均表示时间,甲图中纵坐标为河流流量与降雨量,乙图中纵坐标为河流流量与气温。(2)以横坐标的时间变化为主线,结合流量过程曲线的数值变化,分析其水文特征①阅读图中流量过程曲线,依据纵坐标中的流量数值(绝对值或相对值)推断河流全年流量(或多年平均流量)的大小。②分析图中流量过程曲线的变化幅度,确定河流流量的枯水期、丰水期(或枯水年、丰水年)的时间段、丰水期和枯水期流量的差值大小;是否有断流,断流出现在哪几个月份等;说明河流流量年内季节变化规律(或流量年际变化规律)。如上图,甲河流量较大,汛期出现在4~7月份,冬季是枯水期。乙河流量较小,气温越高,流量越大,冬季出现断流。(3)结合河流的流量,并对照河流汛期确定河流的补给形式①汛期出现在夏秋季、枯水期在冬春季的河流,一般多为雨水补给,但地中海气候区河流刚好相反。②汛期出现在夏季的河流,除雨水补给外,也可能是永久性积雪和冰川融水补给。③春...

1、当您付费下载文档后,您只拥有了使用权限,并不意味着购买了版权,文档只能用于自身使用,不得用于其他商业用途(如 [转卖]进行直接盈利或[编辑后售卖]进行间接盈利)。
2、本站所有内容均由合作方或网友上传,本站不对文档的完整性、权威性及其观点立场正确性做任何保证或承诺!文档内容仅供研究参考,付费前请自行鉴别。
3、如文档内容存在违规,或者侵犯商业秘密、侵犯著作权等,请点击“违规举报”。

碎片内容

与本文档类似文档
高考地理复习  专题04 居民与聚落(专项训练)-【必刷题】2025年高考地理一轮复习区域地理专项训练(解析版).docx
高考地理复习 专题04 居民与聚落(专项训练)-【必刷题】2025年高考地理一轮复习区域地理专项训练(解析版).docx
免费
0下载
高考地理复习  第三章 第3讲 课时51 服务业区位因素的变化 (1).docx
高考地理复习 第三章 第3讲 课时51 服务业区位因素的变化 (1).docx
免费
0下载
2023《大考卷》二轮专项分层特训卷•地理【统考版】微考点42.docx
2023《大考卷》二轮专项分层特训卷•地理【统考版】微考点42.docx
免费
16下载
2015年全国统一高考地理试卷(新课标ⅱ)(含解析版).pdf
2015年全国统一高考地理试卷(新课标ⅱ)(含解析版).pdf
免费
25下载
高考地理复习  2025届高中地理一轮复习讲义:第二部分人文地理第十单元人口第46课时 人口分布与人口容量(教师版).doc
高考地理复习 2025届高中地理一轮复习讲义:第二部分人文地理第十单元人口第46课时 人口分布与人口容量(教师版).doc
免费
0下载
2024年高考地理一轮复习讲义(新人教版)第三部分 第四章 课时66 资源跨区域调配.docx
2024年高考地理一轮复习讲义(新人教版)第三部分 第四章 课时66 资源跨区域调配.docx
免费
23下载
2022·微专题·小练习·地理【统考版】专练71.docx
2022·微专题·小练习·地理【统考版】专练71.docx
免费
2下载
2022·微专题·小练习·地理【统考版】专练8.docx
2022·微专题·小练习·地理【统考版】专练8.docx
免费
8下载
高中2024版考评特训卷·地理【新教材】高频考点64 城市的辐射功能.docx
高中2024版考评特训卷·地理【新教材】高频考点64 城市的辐射功能.docx
免费
0下载
高考地理复习  第二章 课时72 环境污染与国家安全 (1).docx
高考地理复习 第二章 课时72 环境污染与国家安全 (1).docx
免费
0下载
高考地理复习  2025届高中地理人教版一轮复习第33课时导学案:河流地貌.docx
高考地理复习 2025届高中地理人教版一轮复习第33课时导学案:河流地貌.docx
免费
0下载
高中2024版《微专题》·地理·新高考专练 75.docx
高中2024版《微专题》·地理·新高考专练 75.docx
免费
0下载
2022年高考地理真题(浙江自主命题)【1月】(解析版).docx
2022年高考地理真题(浙江自主命题)【1月】(解析版).docx
免费
27下载
2024届江苏省百校大联考高考第二次模拟地理试卷(解析版).docx
2024届江苏省百校大联考高考第二次模拟地理试卷(解析版).docx
免费
0下载
高考地理复习  第二章 第1讲 课时82 中国自然地理特征.docx
高考地理复习 第二章 第1讲 课时82 中国自然地理特征.docx
免费
0下载
广东省汕头市潮阳区河溪中学2021-2022学年高一学业水平合格性考试模拟地理试卷.docx
广东省汕头市潮阳区河溪中学2021-2022学年高一学业水平合格性考试模拟地理试卷.docx
免费
27下载
高考地理复习  专题06 常见天气系统(思维导图+3大知识点+6个能力拓展) 2025年高考地理一轮复习知识清单.docx
高考地理复习 专题06 常见天气系统(思维导图+3大知识点+6个能力拓展) 2025年高考地理一轮复习知识清单.docx
免费
0下载
2019年高考地理试卷(天津)(解析卷).doc
2019年高考地理试卷(天津)(解析卷).doc
免费
0下载
高中地理·必修第一册(人教版)章末过关检测(二).docx
高中地理·必修第一册(人教版)章末过关检测(二).docx
免费
0下载
2024版《微专题》·地理·统考版专练47.docx
2024版《微专题》·地理·统考版专练47.docx
免费
11下载
我的小文库
实名认证
内容提供者

提供高质量免费文档试卷下载,如果满意请告诉您身边的人,如果不满意请告诉我们,您的意见对于我们很重要,是我们不断进步的动力

阅读排行

确认删除?
回到顶部
客服号
  • 客服QQ点击这里给我发消息
QQ群
  • QQ群点击这里加入QQ群
提交所需资料详情,我们来帮找资料