高考地理复习 第二部分 第二章 课时44 城乡区位.docx本文件免费下载 【共4页】

高考地理复习  第二部分 第二章 课时44 城乡区位.docx
高考地理复习  第二部分 第二章 课时44 城乡区位.docx
高考地理复习  第二部分 第二章 课时44 城乡区位.docx
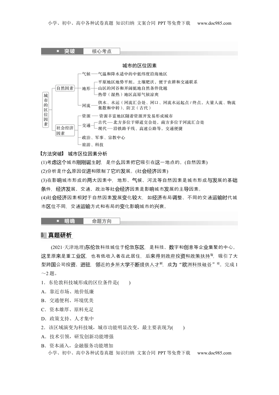
小学、初中、高中各种试卷真题知识归纳文案合同PPT等免费下载www.doc985.com小学、初中、高中各种试卷真题知识归纳文案合同PPT等免费下载www.doc985.com课时44城乡区位1.区位:既指某一事物的地理位置,又指该地理事物与其他地理事物之间的____________。2.城镇区位因素(1)自然地理因素:主要包括____、气候、水文等。(2)社会经济因素:主要包括________、交通、政治、军事、宗教和文化等。(3)变化:军事、宗教等对现代城镇区位的影响已经很弱,而自然资源、________等因素一直对城镇区位有巨大影响。3.乡村聚落的区位因素从总体上看,自然条件好的地方乡村聚落____或者规模大,自然条件差的地方乡村聚落少或者规模小。具体影响因素如下:因素具体影响地势地貌________乡村聚落多、规模大;山地高原乡村聚落少、规模小气候条件________的地方乡村聚落多、规模大;酷寒酷热或干旱缺水的地方乡村聚落少、规模小河流水源水源丰富、水运方便的地方,有利于居民的生产生活交通较大的村落往往靠近交通要道,聚落发展与________互为促进历史文化庙宇、道观、教堂附近,家族祠堂所在地,旅游地,都有助于乡村聚落的形成与发展回归教材必修第二材第读册教37页“活动2”中的文料,分析展成世界著图资纽约发为名大都市的位件。区条________________________________________________________________________________________________________________________________________________小学、初中、高中各种试卷真题知识归纳文案合同PPT等免费下载www.doc985.com小学、初中、高中各种试卷真题知识归纳文案合同PPT等免费下载www.doc985.com城市的区位因素方法突破城市区位因素分析(1)考城市生,是什因素把吸引在一地点的。虑这个刚刚诞时么它这(自然因素)(2)分析是什原因促和限制了的展。么进它发(社因素会经济)(3)在影城市形成的大因素中,地形、候、河流等自然因素是城市形成展的基响两气与发础件,展、交通、政治等社因素是影城市展的主因素。条经济发会经济响发导(4)社因素相于自然因素展化大,如布局整、不同的交通代城会经济对发变较经济调运输时市位不同,交通方式和布局的化影城市的衰。区运输变响兴(2021·天津地理)敦科技城位于敦,是科技、字和意等企集聚的中心。东伦伦东区数创业里原是重工,也有低收入者在此居住,后这来业区来得到政府投和政策扶持资,吸引了大型跨公司投、,国资进驻近的多所大不提供人才邻学断,成为“洲科技硅谷欧”。完成1~2题。1.东伦敦科技城形成的区位条件是()A.靠近市场、地价低廉B.交通便利、环境优美C.资本雄厚、原料充足D.政策支持、人才集中2.该区域演变为科技城,城市功能明显改变,最主要表现为()A.技术引领,研发创新功能增强B.资本涌入,金融服务功能增加小学、初中、高中各种试卷真题知识归纳文案合同PPT等免费下载www.doc985.com小学、初中、高中各种试卷真题知识归纳文案合同PPT等免费下载www.doc985.comC.人口增加,居住功能明显改善D.交通改善,商贸服务功能提升[关键信息点拨]东伦敦科技城的形成受________支持的影响巨大。多所大学提供人才,________集中。该区域________发达、研发创新能力强。[地理原理再现]城乡区位选择写出影响城镇区位选择的因素。________________________________________________________________________________________________________________________________________________________________________________________________________________________答案1.____2.____考向1通过“城乡区位自然因素”考查“区域认知”(2023·湖北师大附中联测)地形、候和河流是影村落址布局的基本地理要素气响传统选与。山西地土高原,全其他地村落分布大多向不同,其分布向性明。下处黄与国区传统阳阴显图示意山西某域村落在不同坡向的分布。区传统据此完成1~3题。1.推测影响山西该区域向阴性传统村落选址的主要因素是()①地形②热量③水源④光照A.①③B.①④C.②③D.②④2.山西该区域向阴性传统村落需要积极应对的自然灾害主要是()A.干旱和洪涝B.寒潮和大风C.台风和暴风雪D.飓风...

1、当您付费下载文档后,您只拥有了使用权限,并不意味着购买了版权,文档只能用于自身使用,不得用于其他商业用途(如 [转卖]进行直接盈利或[编辑后售卖]进行间接盈利)。
2、本站所有内容均由合作方或网友上传,本站不对文档的完整性、权威性及其观点立场正确性做任何保证或承诺!文档内容仅供研究参考,付费前请自行鉴别。
3、如文档内容存在违规,或者侵犯商业秘密、侵犯著作权等,请点击“违规举报”。

碎片内容

与本文档类似文档
高考地理复习  2025届高中地理人教版一轮复习第72课时导学案:自然资源及其利用.docx
高考地理复习 2025届高中地理人教版一轮复习第72课时导学案:自然资源及其利用.docx
免费
0下载
高中地理《合格考资料合集》专题06 自然灾害.pdf
高中地理《合格考资料合集》专题06 自然灾害.pdf
免费
14下载
2024年高考地理一轮复习讲义(新人教版)2024年高考地理一轮复习(新人教版) 第3部分 第3章 真题专练.docx
2024年高考地理一轮复习讲义(新人教版)2024年高考地理一轮复习(新人教版) 第3部分 第3章 真题专练.docx
免费
25下载
2018年天津市高考地理试卷.doc
2018年天津市高考地理试卷.doc
免费
0下载
高考地理复习  第二章 课时45 地域文化与城乡景观 (1).docx
高考地理复习 第二章 课时45 地域文化与城乡景观 (1).docx
免费
0下载
高中2024版《微专题》·地理·新高考专练 81.docx
高中2024版《微专题》·地理·新高考专练 81.docx
免费
0下载
高中地理  人教版课时作业(word)  课时分层作业 7.docx
高中地理 人教版课时作业(word) 课时分层作业 7.docx
免费
26下载
高考地理复习  2025届高中地理一轮复习讲义:第一部分自然地理第五单元大气的运动第17课时 气旋、反气旋与天气(学生版).doc
高考地理复习 2025届高中地理一轮复习讲义:第一部分自然地理第五单元大气的运动第17课时 气旋、反气旋与天气(学生版).doc
免费
0下载
重难点04 陆地水体-2024年高考地理【热点·重点·难点】专练(新高考专用)(解析版).docx
重难点04 陆地水体-2024年高考地理【热点·重点·难点】专练(新高考专用)(解析版).docx
免费
0下载
2023届江苏省徐州市等5地高考三模地理试题(原卷版).docx
2023届江苏省徐州市等5地高考三模地理试题(原卷版).docx
免费
0下载
高考地理复习  第三章 地球上的大气(测试)(解析版).docx
高考地理复习 第三章 地球上的大气(测试)(解析版).docx
免费
0下载
2024年高考地理一轮复习讲义(新人教版)第20讲 自然环境的地域差异性.docx
2024年高考地理一轮复习讲义(新人教版)第20讲 自然环境的地域差异性.docx
免费
20下载
2012年高考地理试卷(北京)(空白卷).doc
2012年高考地理试卷(北京)(空白卷).doc
免费
0下载
【免费下载】湖南2022年高考地理真题(湖南自主命题)(解析版).docx
【免费下载】湖南2022年高考地理真题(湖南自主命题)(解析版).docx
免费
0下载
高考地理复习  第一章 第1讲 课时77 西亚 非洲 (1).docx
高考地理复习 第一章 第1讲 课时77 西亚 非洲 (1).docx
免费
0下载
江苏省梁丰高级中学2021-2022学年高三下学期三模地理试题(原卷版).docx
江苏省梁丰高级中学2021-2022学年高三下学期三模地理试题(原卷版).docx
免费
0下载
2023《大考卷》二轮专项分层特训卷•地理【新教材】辽宁专版微考点24 地质过程.docx
2023《大考卷》二轮专项分层特训卷•地理【新教材】辽宁专版微考点24 地质过程.docx
免费
1下载
高考地理复习  第二部分 第二章 课时44 城乡区位.docx
高考地理复习 第二部分 第二章 课时44 城乡区位.docx
免费
0下载
1998年山东高考地理真题.doc
1998年山东高考地理真题.doc
免费
19下载
2021年高考地理试卷(海南)(解析卷).doc
2021年高考地理试卷(海南)(解析卷).doc
免费
0下载
我的小文库
实名认证
内容提供者

提供高质量免费文档试卷下载,如果满意请告诉您身边的人,如果不满意请告诉我们,您的意见对于我们很重要,是我们不断进步的动力

阅读排行

确认删除?
回到顶部
客服号
  • 客服QQ点击这里给我发消息
QQ群
  • QQ群点击这里加入QQ群
提交所需资料详情,我们来帮找资料