高考地理复习 第二部分 第三章 第2讲 课时50 工业布局.docx本文件免费下载 【共6页】

高考地理复习  第二部分 第三章 第2讲 课时50 工业布局.docx
高考地理复习  第二部分 第三章 第2讲 课时50 工业布局.docx
高考地理复习  第二部分 第三章 第2讲 课时50 工业布局.docx
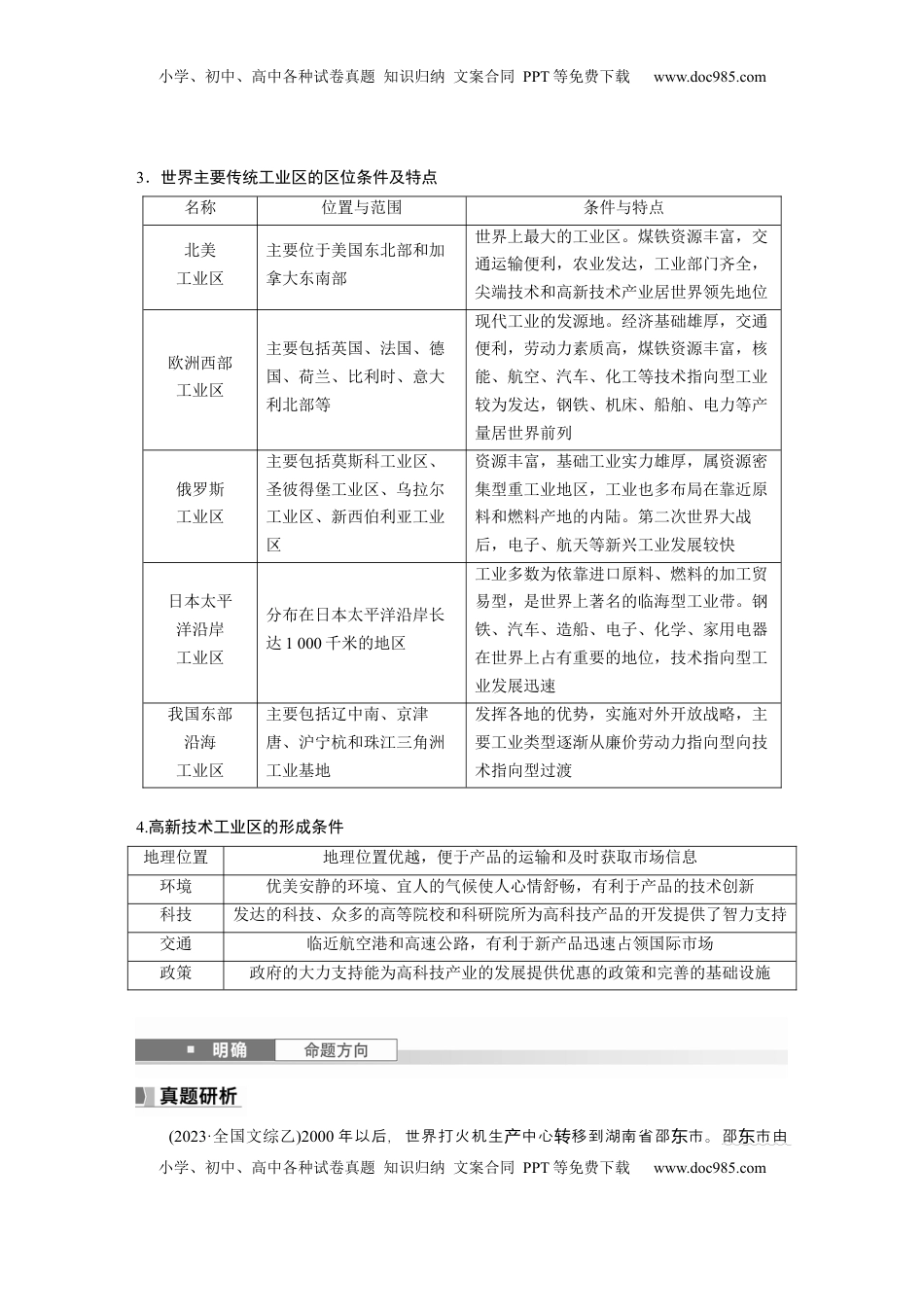
小学、初中、高中各种试卷真题知识归纳文案合同PPT等免费下载www.doc985.com小学、初中、高中各种试卷真题知识归纳文案合同PPT等免费下载www.doc985.com课时50工业布局1.概念:指工业生产的____________和地域组合。概念解读工业布局宏工布局指工部、多企的体布局,某工部的略配置,域工合布观业业门个业总业门战区业综局;微工布局指工企的布局观业业业(主要是址厂选择)、工点的布局。业2.意义:合理的工业布局有助于推动区域经济快速增长,促进地区产业____________,有利于城乡统筹。3.工业区:工业布局的________表现形式(1)类型:________工业区与新兴工业区,或________工业区与综合性工业区。(2)世界主要工业区:欧洲西部工业区、______工业区、俄罗斯工业区、日本太平洋沿岸工业区、我国__________工业区等。概念解读生产联系与空间联系(1)生系:工部之提供原材料或配套品形成品系,在此基上成相互产联业门间产产联并础构依存的。产业链(2)空系:工部之共享基施间联业门间础设(交通、力、通信等电)和公共服务(金融、育、教力等劳动)等,形成空利用上的系。间联4.世界工业布局的特点(1)工业基地向大型化、________化的方向发展。(2)工业布局集中与________相结合。(3)工业布局在近原料地、近燃料地、近消费地、临海型的基础上,又出现了________型、科技型的新布局类型。(4)世界各国各地区工业布局的________状态依然存在。回归教材必修第二材第读册教75页“活动”,出美工由北部向西部和南部散的说国业东扩位因素。区________________________________________________________________________________________________________________________________________________1.工业联系、工业集聚、工业分散与工业地域间的联系工业联系导致工业集聚;工业集聚形成工业地域;工业分散出现新的工业区。小学、初中、高中各种试卷真题知识归纳文案合同PPT等免费下载www.doc985.com小学、初中、高中各种试卷真题知识归纳文案合同PPT等免费下载www.doc985.com2.分析工业分散的三个角度(1)两大目的工业分散有助于缓解老工业区用地、用水紧张状况,减轻环境污染;有利于充分利用各地的区位优势,降低生产成本,提高经济效益。(2)区位选择规律不同企业不同时期区位选择目的不同,应具体情况具体分析,常见的规律如下:工业区位选择原因选择在发展中国家或落后地区最可能是该地劳动力和土地资源丰富、廉价选择人口众多的大城市或发达地区最可能是该地市场广阔选择在发达地区可能是该地科技发达、资金充足(3)工业部门分散规律工业分散时一般会把处于低附加值的生产环节进行转移,而把产品设计、研发等高附加值的环节保留在本地。对产业转入地应不断加大科技投入,提高产品竞争力,扩大品牌影响力。小学、初中、高中各种试卷真题知识归纳文案合同PPT等免费下载www.doc985.com小学、初中、高中各种试卷真题知识归纳文案合同PPT等免费下载www.doc985.com3.世界主要传统工业区的区位条件及特点名称位置与范围条件与特点北美工业区主要位于美国东北部和加拿大东南部世界上最大的工业区。煤铁资源丰富,交通运输便利,农业发达,工业部门齐全,尖端技术和高新技术产业居世界领先地位欧洲西部工业区主要包括英国、法国、德国、荷兰、比利时、意大利北部等现代工业的发源地。经济基础雄厚,交通便利,劳动力素质高,煤铁资源丰富,核能、航空、汽车、化工等技术指向型工业较为发达,钢铁、机床、船舶、电力等产量居世界前列俄罗斯工业区主要包括莫斯科工业区、圣彼得堡工业区、乌拉尔工业区、新西伯利亚工业区资源丰富,基础工业实力雄厚,属资源密集型重工业地区,工业也多布局在靠近原料和燃料产地的内陆。第二次世界大战后,电子、航天等新兴工业发展较快日本太平洋沿岸工业区分布在日本太平洋沿岸长达1000千米的地区工业多数为依靠进口原料、燃料的加工贸易型,是世界上著名的临海型工业带。钢铁、汽车、造船、电子、化学、家用电器在世界上占有重要的地位,技术指向型工业发展迅速我国东部沿海工业区主要包括辽中南、京津唐、沪宁杭和珠江三角洲工业基地发挥各地的优势,实施对外开放...

1、当您付费下载文档后,您只拥有了使用权限,并不意味着购买了版权,文档只能用于自身使用,不得用于其他商业用途(如 [转卖]进行直接盈利或[编辑后售卖]进行间接盈利)。
2、本站所有内容均由合作方或网友上传,本站不对文档的完整性、权威性及其观点立场正确性做任何保证或承诺!文档内容仅供研究参考,付费前请自行鉴别。
3、如文档内容存在违规,或者侵犯商业秘密、侵犯著作权等,请点击“违规举报”。

碎片内容

与本文档类似文档
高考地理复习  2025届高中地理人教版一轮复习第72课时导学案:自然资源及其利用.docx
高考地理复习 2025届高中地理人教版一轮复习第72课时导学案:自然资源及其利用.docx
免费
0下载
高中地理《合格考资料合集》专题06 自然灾害.pdf
高中地理《合格考资料合集》专题06 自然灾害.pdf
免费
14下载
2024年高考地理一轮复习讲义(新人教版)2024年高考地理一轮复习(新人教版) 第3部分 第3章 真题专练.docx
2024年高考地理一轮复习讲义(新人教版)2024年高考地理一轮复习(新人教版) 第3部分 第3章 真题专练.docx
免费
25下载
2018年天津市高考地理试卷.doc
2018年天津市高考地理试卷.doc
免费
0下载
高考地理复习  第二章 课时45 地域文化与城乡景观 (1).docx
高考地理复习 第二章 课时45 地域文化与城乡景观 (1).docx
免费
0下载
高中2024版《微专题》·地理·新高考专练 81.docx
高中2024版《微专题》·地理·新高考专练 81.docx
免费
0下载
高中地理  人教版课时作业(word)  课时分层作业 7.docx
高中地理 人教版课时作业(word) 课时分层作业 7.docx
免费
26下载
高考地理复习  2025届高中地理一轮复习讲义:第一部分自然地理第五单元大气的运动第17课时 气旋、反气旋与天气(学生版).doc
高考地理复习 2025届高中地理一轮复习讲义:第一部分自然地理第五单元大气的运动第17课时 气旋、反气旋与天气(学生版).doc
免费
0下载
重难点04 陆地水体-2024年高考地理【热点·重点·难点】专练(新高考专用)(解析版).docx
重难点04 陆地水体-2024年高考地理【热点·重点·难点】专练(新高考专用)(解析版).docx
免费
0下载
2023届江苏省徐州市等5地高考三模地理试题(原卷版).docx
2023届江苏省徐州市等5地高考三模地理试题(原卷版).docx
免费
0下载
高考地理复习  第三章 地球上的大气(测试)(解析版).docx
高考地理复习 第三章 地球上的大气(测试)(解析版).docx
免费
0下载
2024年高考地理一轮复习讲义(新人教版)第20讲 自然环境的地域差异性.docx
2024年高考地理一轮复习讲义(新人教版)第20讲 自然环境的地域差异性.docx
免费
20下载
2012年高考地理试卷(北京)(空白卷).doc
2012年高考地理试卷(北京)(空白卷).doc
免费
0下载
【免费下载】湖南2022年高考地理真题(湖南自主命题)(解析版).docx
【免费下载】湖南2022年高考地理真题(湖南自主命题)(解析版).docx
免费
0下载
高考地理复习  第一章 第1讲 课时77 西亚 非洲 (1).docx
高考地理复习 第一章 第1讲 课时77 西亚 非洲 (1).docx
免费
0下载
江苏省梁丰高级中学2021-2022学年高三下学期三模地理试题(原卷版).docx
江苏省梁丰高级中学2021-2022学年高三下学期三模地理试题(原卷版).docx
免费
0下载
2023《大考卷》二轮专项分层特训卷•地理【新教材】辽宁专版微考点24 地质过程.docx
2023《大考卷》二轮专项分层特训卷•地理【新教材】辽宁专版微考点24 地质过程.docx
免费
1下载
高考地理复习  第二部分 第二章 课时44 城乡区位.docx
高考地理复习 第二部分 第二章 课时44 城乡区位.docx
免费
0下载
1998年山东高考地理真题.doc
1998年山东高考地理真题.doc
免费
19下载
2021年高考地理试卷(海南)(解析卷).doc
2021年高考地理试卷(海南)(解析卷).doc
免费
0下载
我的小文库
实名认证
内容提供者

提供高质量免费文档试卷下载,如果满意请告诉您身边的人,如果不满意请告诉我们,您的意见对于我们很重要,是我们不断进步的动力

阅读排行

确认删除?
回到顶部
客服号
  • 客服QQ点击这里给我发消息
QQ群
  • QQ群点击这里加入QQ群
提交所需资料详情,我们来帮找资料