高考地理复习 2025届高中地理一轮复习讲义:第二部分人文地理第十四单元环境与发展第60课时 推动区域协调发展(学生版).doc本文件免费下载 【共9页】

高考地理复习  2025届高中地理一轮复习讲义:第二部分人文地理第十四单元环境与发展第60课时 推动区域协调发展(学生版).doc
高考地理复习  2025届高中地理一轮复习讲义:第二部分人文地理第十四单元环境与发展第60课时 推动区域协调发展(学生版).doc
高考地理复习  2025届高中地理一轮复习讲义:第二部分人文地理第十四单元环境与发展第60课时 推动区域协调发展(学生版).doc
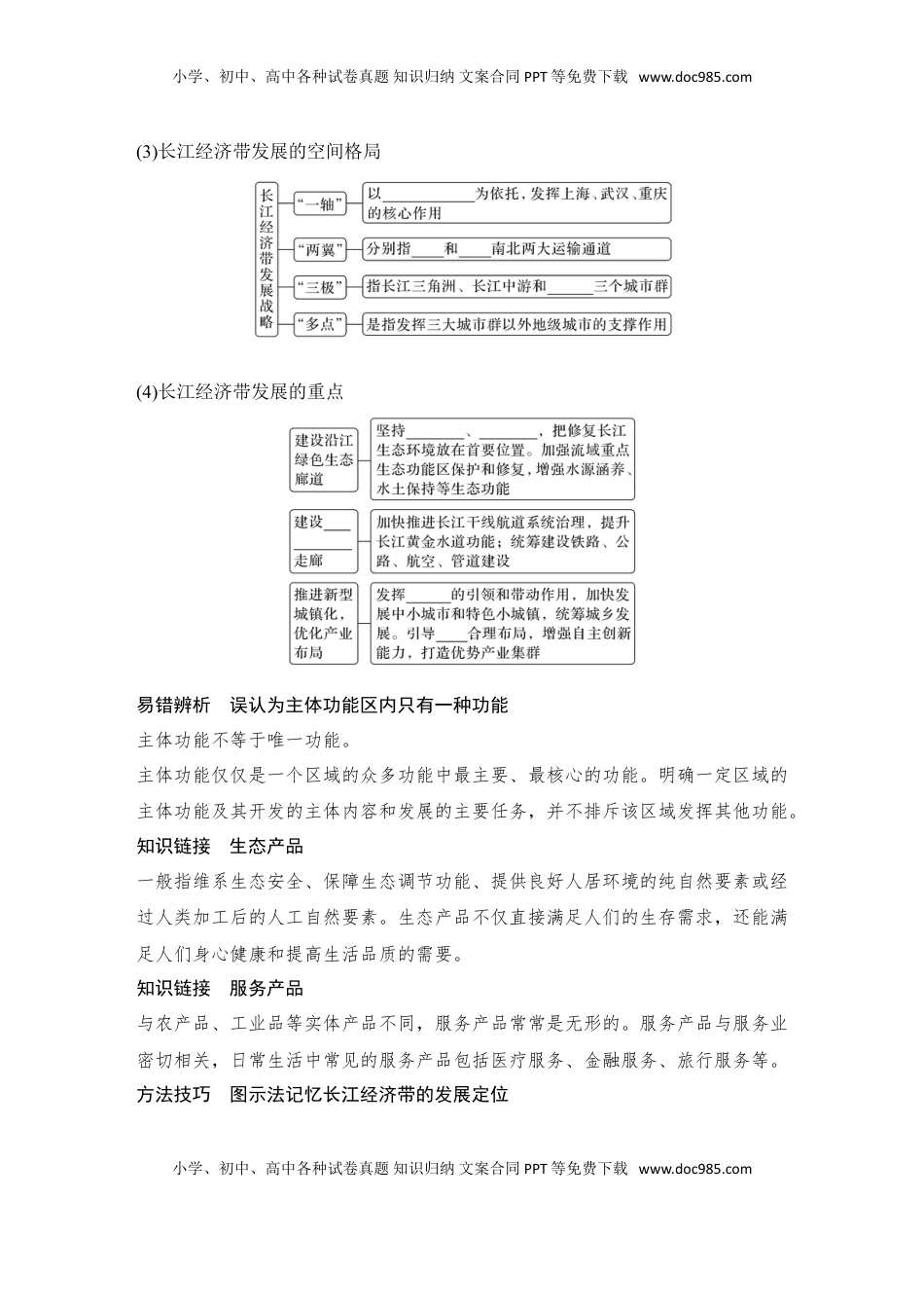
小学、初中、高中各种试卷真题知识归纳文案合同PPT等免费下载www.doc985.com第60课时推动区域协调发展课程标准:以国家某项重大发展战略为例,运用不同类型的专题地图,说明其地理背景。目标导航知识导图1.理解主体功能的概念,运用不同类型的专题地图,说明我国主体功能区建设的地理背景;结合图文材料,综合分析我国主体功能区建设的重要意义。2.通过图文材料,了解我国区域协调发展战略,理解我国长江经济带发展的优势及发展战略。一、建设主体功能区1.主体功能:一个区域最主要、最________的功能。2.主体功能区规划的地理背景(1)适宜开发的土地少。(2)____________分布不均。(3)生态环境比较脆弱。(4)区域经济发展________。3.主体功能区的划分主体功能区地域类型主体功能产业基础问题及发展方向优化开发区域城镇化地区提供____品和____产品经济发达,人口密集,城镇体系完善,科技创新能力强资源和环境的承载能力已经接近饱和,需要优化________、促进城镇群的____发展重点开发区域有一定的经济基础,人口较为密集,____体系初步形成目前开发基础较________,未来开发潜力大限制开发区域农产品主产区提供____________较多,保障我国的________小学、初中、高中各种试卷真题知识归纳文案合同PPT等免费下载www.doc985.com小学、初中、高中各种试卷真题知识归纳文案合同PPT等免费下载www.doc985.com农业发展条件较好供给重点生态功能区提供______产品________脆弱,将保护和修复环境放在首位禁止开发区域自然和文化遗产保护地提供______和游憩产品、精神财富包括国家级自然保护区、________、国家级风景名胜区、国家森林公园和国家地质公园等,散布在其他开发区域之中二、推动区域协调发展1.主要目的:逐步缩小我国区域________。2.典例——长江经济带发展战略(1)发展背景:横跨我国________三大区域,覆盖________个省级行政区,面积占全国的21%,人口和经济总量均超过全国的40%。(2)发展的优势条件优势表现交通________,区位优势明显长江黄金水道不仅把东、中、西三大区域连接起来,而且还与京沪、京九、京广等南北铁路干线交会,承东启西,接南济北,通江达海资源储量充足,____丰富________资源、矿产资源、旅游资源、________资源丰富________基础雄厚,产业优势明显高度发达的________工业地带,钢铁、石化、汽车、电子和装备制造等工业基地沿江分布,形成“工业走廊”;我国最具活力的________产业开发区之一城市密集,____广阔城市密集、人口众多,居民收入水平较高,各种消费需求较大小学、初中、高中各种试卷真题知识归纳文案合同PPT等免费下载www.doc985.com小学、初中、高中各种试卷真题知识归纳文案合同PPT等免费下载www.doc985.com(3)长江经济带发展的空间格局(4)长江经济带发展的重点易错辨析误认为主体功能区内只有一种功能主体功能不等于唯一功能。主体功能仅仅是一个区域的众多功能中最主要、最核心的功能。明确一定区域的主体功能及其开发的主体内容和发展的主要任务,并不排斥该区域发挥其他功能。知识链接生态产品一般指维系生态安全、保障生态调节功能、提供良好人居环境的纯自然要素或经过人类加工后的人工自然要素。生态产品不仅直接满足人们的生存需求,还能满足人们身心健康和提高生活品质的需要。知识链接服务产品与农产品、工业品等实体产品不同,服务产品常常是无形的。服务产品与服务业密切相关,日常生活中常见的服务产品包括医疗服务、金融服务、旅行服务等。方法技巧图示法记忆长江经济带的发展定位小学、初中、高中各种试卷真题知识归纳文案合同PPT等免费下载www.doc985.com小学、初中、高中各种试卷真题知识归纳文案合同PPT等免费下载www.doc985.com学法指导长江经济带发展战略地位(1)是我国具有全球影响力的内河经济带。(2)是我国东、中、西互动合作的协调发展带。(3)是我国沿海、沿江、沿边全面推进的对内对外开放带。(4)是我国生态文明建设的先行示范带。重点推动区域协调发展1.正确认识现阶段我国的区域协调发展战略(1)主要成就①进入新的区域协调发展阶段。②区域协调发展政策支持更加具体和有力。③空间开发重点转向以功能开发为重点...

1、当您付费下载文档后,您只拥有了使用权限,并不意味着购买了版权,文档只能用于自身使用,不得用于其他商业用途(如 [转卖]进行直接盈利或[编辑后售卖]进行间接盈利)。
2、本站所有内容均由合作方或网友上传,本站不对文档的完整性、权威性及其观点立场正确性做任何保证或承诺!文档内容仅供研究参考,付费前请自行鉴别。
3、如文档内容存在违规,或者侵犯商业秘密、侵犯著作权等,请点击“违规举报”。

碎片内容

与本文档类似文档
2023《微专题·小练习》·地理·新教材·XL-9专练49.docx
2023《微专题·小练习》·地理·新教材·XL-9专练49.docx
免费
15下载
2020年北京市高考地理试卷(原卷版).doc
2020年北京市高考地理试卷(原卷版).doc
免费
24下载
2009年高考地理试卷(江苏)(解析卷).doc
2009年高考地理试卷(江苏)(解析卷).doc
免费
0下载
2020年高考地理真题(山东自主命题)(原卷版).doc
2020年高考地理真题(山东自主命题)(原卷版).doc
免费
8下载
2024届百师联盟高三仿真模拟考试(一)全国卷文科综合试卷(原卷版) (2).docx
2024届百师联盟高三仿真模拟考试(一)全国卷文科综合试卷(原卷版) (2).docx
免费
0下载
2024年高考押题预测卷地理(上海卷03)(参考答案).docx
2024年高考押题预测卷地理(上海卷03)(参考答案).docx
免费
4下载
2018年北京市高考地理试卷往年高考真题.doc
2018年北京市高考地理试卷往年高考真题.doc
免费
0下载
2024年高考押题预测卷地理(广东卷03)全解全析.docx
2024年高考押题预测卷地理(广东卷03)全解全析.docx
免费
16下载
高中地理·必修第一册(鲁教版)课后作业提升9.docx
高中地理·必修第一册(鲁教版)课后作业提升9.docx
免费
0下载
2024年高考押题预测卷地理(福建卷03)(参考答案).docx
2024年高考押题预测卷地理(福建卷03)(参考答案).docx
免费
27下载
2023《微专题·小练习》·地理·L-9专练58.docx
2023《微专题·小练习》·地理·L-9专练58.docx
免费
25下载
高中地理·选修性必修1·自然地理基础·湘教版课时作业17.docx
高中地理·选修性必修1·自然地理基础·湘教版课时作业17.docx
免费
0下载
2021年高考地理真题(海南自主命题)(原卷版).docx
2021年高考地理真题(海南自主命题)(原卷版).docx
免费
27下载
2024年高考押题预测卷地理(新七省高考通用卷02)(考试版A4).docx
2024年高考押题预测卷地理(新七省高考通用卷02)(考试版A4).docx
免费
6下载
高中2023《微专题·小练习》·地理·L-9专练23.docx
高中2023《微专题·小练习》·地理·L-9专练23.docx
免费
0下载
2022届江苏省南京市高考二模地理试题(原卷版).docx
2022届江苏省南京市高考二模地理试题(原卷版).docx
免费
0下载
高考地理复习  2025届高中地理一轮复习讲义:第一部分自然地理第八单元自然环境的整体性与差异性第40课时 自然环境的整体性(学生版).doc
高考地理复习 2025届高中地理一轮复习讲义:第一部分自然地理第八单元自然环境的整体性与差异性第40课时 自然环境的整体性(学生版).doc
免费
0下载
高中地理  中图版课时作业WORD  课时作业 3.docx
高中地理 中图版课时作业WORD 课时作业 3.docx
免费
27下载
【免费下载】2024年浙江高考地理【01月】(原卷版).docx
【免费下载】2024年浙江高考地理【01月】(原卷版).docx
免费
0下载
高考地理专题19 中国地理-学易金卷:2023年高考真题和模拟题地理分项汇编(原卷卷).docx
高考地理专题19 中国地理-学易金卷:2023年高考真题和模拟题地理分项汇编(原卷卷).docx
免费
0下载
我的小文库
实名认证
内容提供者

提供高质量免费文档试卷下载,如果满意请告诉您身边的人,如果不满意请告诉我们,您的意见对于我们很重要,是我们不断进步的动力

阅读排行

确认删除?
回到顶部
客服号
  • 客服QQ点击这里给我发消息
QQ群
  • QQ群点击这里加入QQ群
提交所需资料详情,我们来帮找资料