高考地理复习 2025届高中地理一轮复习讲义:第三部分区域发展第十七单元区际联系与区域协调发展第71课时 国际合作(学生版).doc本文件免费下载 【共6页】

高考地理复习  2025届高中地理一轮复习讲义:第三部分区域发展第十七单元区际联系与区域协调发展第71课时 国际合作(学生版).doc
高考地理复习  2025届高中地理一轮复习讲义:第三部分区域发展第十七单元区际联系与区域协调发展第71课时 国际合作(学生版).doc
高考地理复习  2025届高中地理一轮复习讲义:第三部分区域发展第十七单元区际联系与区域协调发展第71课时 国际合作(学生版).doc
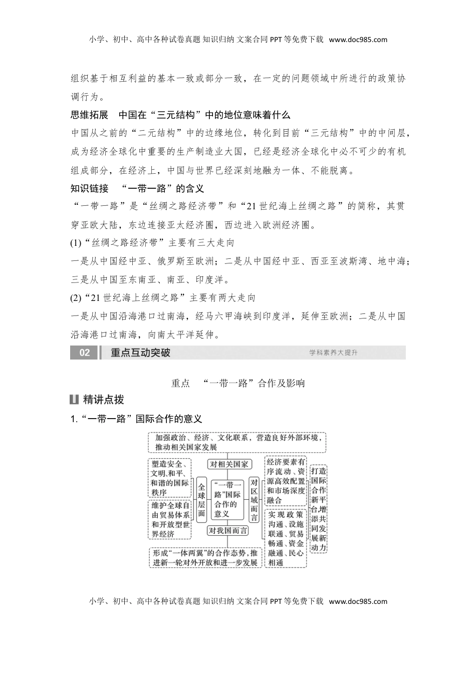
小学、初中、高中各种试卷真题知识归纳文案合同PPT等免费下载www.doc985.com第71课时国际合作课程标准:结合“一带一路”建设,说明国际合作的重要意义。目标导航知识导图1.举例说明经济全球化的含义及表现。2.结合实例,说明“一带一路”建设的主要表现。3.分析图文资料,理解“一带一路”建设对国际合作的影响。1.经济全球化与国际合作(1)经济全球化:可以理解为跨国界的经济活动驱使各国经济相互依赖程度不断加深的过程。(2)经济全球化的主要表现①商品、服务、生产要素和信息跨国流动的__________与形式的不断扩大与增加,通过国际分工和跨国投资,世界范围内的资源配置效率不断________。②在生产领域,生产组装可以在全球范围内寻找________,零部件可以全球采购,由此形成________________。(3)影响:随着经济全球化程度的不断加深,世界各国之间形成了新的劳动地域________。世界经济从相对简明的“________结构”转变为高度复杂的“________结构”。①“二元结构”下的国际合作成员合作中的地位产业结构贸易中的地位发达国家________生产________品双重获利小学、初中、高中各种试卷真题知识归纳文案合同PPT等免费下载www.doc985.com小学、初中、高中各种试卷真题知识归纳文案合同PPT等免费下载www.doc985.com发展中国家边缘供应________和食物,提供制成品的________双重盘剥②“三元结构”下的国际合作成员主要国家国际合作中的地位产业结构发达经济体欧美、日本等发达国家核心____、高科技____经济体中国、印度等国家中间层生产______欠发达经济体其他亚非拉国家________原材料生产2.“一带一路”与国际合作(1)“一带一路”建设的大背景(2)意义①打造新型____________模式。②推动新型____________建设。③开拓国家间深化合作的新空间。④提供国家间深化合作的________________。⑤促进相关国家的____________。特别提醒经济全球化的积极影响知识拓展国际合作国际合作包括政治合作、经济合作、军事合作、文化合作等,一般是地区或国际小学、初中、高中各种试卷真题知识归纳文案合同PPT等免费下载www.doc985.com小学、初中、高中各种试卷真题知识归纳文案合同PPT等免费下载www.doc985.com组织基于相互利益的基本一致或部分一致,在一定的问题领域中所进行的政策协调行为。思维拓展中国在“三元结构”中的地位意味着什么中国从之前的“二元结构”中的边缘地位,转化到目前“三元结构”中的中间层,成为经济全球化中重要的生产制造业大国,已经是经济全球化中必不可少的有机组成部分,在经济上,中国与世界已经深刻地融为一体、不能脱离。知识链接“一带一路”的含义“一带一路”是“丝绸之路经济带”和“21世纪海上丝绸之路”的简称,其贯穿亚欧大陆,东边连接亚太经济圈,西边进入欧洲经济圈。(1)“丝绸之路经济带”主要有三大走向一是从中国经中亚、俄罗斯至欧洲;二是从中国经中亚、西亚至波斯湾、地中海;三是从中国至东南亚、南亚、印度洋。(2)“21世纪海上丝绸之路”主要有两大走向一是从中国沿海港口过南海,经马六甲海峡到印度洋,延伸至欧洲;二是从中国沿海港口过南海,向南太平洋延伸。重点“一带一路”合作及影响1.“一带一路”国际合作的意义小学、初中、高中各种试卷真题知识归纳文案合同PPT等免费下载www.doc985.com小学、初中、高中各种试卷真题知识归纳文案合同PPT等免费下载www.doc985.com2.“一带一路”建设对我国的影响要素影响资源和相关国家形成资源互补,以“一带一路”为节点进行资源的全球配置,保障我国的资源能源安全交通“一带”主要对接西部广阔的腹地,有利于交通设施建设和油气管道建设。“一路”可以以上海和泉州港为依托建设国际中转港,带动建设国际经济、金融、贸易、航运中心工业我国和中亚乃至更多国家进行工业合作,过剩的工业产能会得到有效利用农业增加农、林、牧、渔产品的进出口及农业技术交流商贸与更多相关国家和地区发展自由贸易,逐步形成面向全球的高标准自贸区网络文化扩大人文合作领域,促进民间交流合作[典例](2020·天津卷)读图文材料,回答问题。伊朗是“丝绸之路经济带”与“21世纪海上丝绸之路”的交汇点。近年来...

1、当您付费下载文档后,您只拥有了使用权限,并不意味着购买了版权,文档只能用于自身使用,不得用于其他商业用途(如 [转卖]进行直接盈利或[编辑后售卖]进行间接盈利)。
2、本站所有内容均由合作方或网友上传,本站不对文档的完整性、权威性及其观点立场正确性做任何保证或承诺!文档内容仅供研究参考,付费前请自行鉴别。
3、如文档内容存在违规,或者侵犯商业秘密、侵犯著作权等,请点击“违规举报”。

碎片内容

与本文档类似文档
1991年西藏高考地理真题及答案.doc
1991年西藏高考地理真题及答案.doc
免费
10下载
2024年高考地理一轮复习讲义(新人教版)2024年高考地理一轮复习(新人教版) 第4部分 第3章 真题专练.docx
2024年高考地理一轮复习讲义(新人教版)2024年高考地理一轮复习(新人教版) 第4部分 第3章 真题专练.docx
免费
27下载
2017年全国统一高考地理试卷(新课标ⅰ)(原卷版).pdf
2017年全国统一高考地理试卷(新课标ⅰ)(原卷版).pdf
免费
5下载
高中地理·必修第一册(鲁教版)课后作业提升11.docx
高中地理·必修第一册(鲁教版)课后作业提升11.docx
免费
0下载
2024版《微专题》·地理·统考版专练95.docx
2024版《微专题》·地理·统考版专练95.docx
免费
23下载
2024版《微专题》·地理·新高考专练 61.docx
2024版《微专题》·地理·新高考专练 61.docx
免费
10下载
2016年江苏省高考地理试卷   .doc
2016年江苏省高考地理试卷 .doc
免费
25下载
2024年高考地理一轮复习讲义(新人教版)2024年高考地理一轮复习(新人教版) 第2部分 第2章 课时45 乡村和城镇空间结构.docx
2024年高考地理一轮复习讲义(新人教版)2024年高考地理一轮复习(新人教版) 第2部分 第2章 课时45 乡村和城镇空间结构.docx
免费
2下载
2020年高考地理试卷(新课标Ⅲ)(空白卷).docx
2020年高考地理试卷(新课标Ⅲ)(空白卷).docx
免费
0下载
2024年高考地理一轮复习讲义(新人教版)2024年高考地理一轮复习(新人教版) 第1部分 第4章 真题专练.docx
2024年高考地理一轮复习讲义(新人教版)2024年高考地理一轮复习(新人教版) 第1部分 第4章 真题专练.docx
免费
13下载
高考地理复习  2025届高中地理一轮复习练习:第一部分自然地理第七单元地表形态的塑造强化练34  河流堆积地貌(含解析).doc
高考地理复习 2025届高中地理一轮复习练习:第一部分自然地理第七单元地表形态的塑造强化练34 河流堆积地貌(含解析).doc
免费
0下载
高中2024版考评特训卷·地理【统考版】高考模拟卷(十一).docx
高中2024版考评特训卷·地理【统考版】高考模拟卷(十一).docx
免费
0下载
2024年高考地理一轮复习讲义(新人教版)2024年高考地理一轮复习(新人教版) 第2部分 第5章 真题专练.docx
2024年高考地理一轮复习讲义(新人教版)2024年高考地理一轮复习(新人教版) 第2部分 第5章 真题专练.docx
免费
3下载
2024版《微专题》·地理·新高考专练 14.docx
2024版《微专题》·地理·新高考专练 14.docx
免费
27下载
高中地理·选择性必修2(人教版)章末检测(二).docx
高中地理·选择性必修2(人教版)章末检测(二).docx
免费
0下载
高中2024版考评特训卷·地理【新教材】高频考点75 矿产资源与国家安全.docx
高中2024版考评特训卷·地理【新教材】高频考点75 矿产资源与国家安全.docx
免费
0下载
高中2024版《微专题》·地理·新高考专练 31.docx
高中2024版《微专题》·地理·新高考专练 31.docx
免费
0下载
高考复习《阶段检测卷》地理.pdf
高考复习《阶段检测卷》地理.pdf
免费
29下载
高考地理复习  第三部分 第二章 课时62 生态脆弱区的综合治理——以我国荒漠化地区为例 (1).docx
高考地理复习 第三部分 第二章 课时62 生态脆弱区的综合治理——以我国荒漠化地区为例 (1).docx
免费
0下载
高中2024版考评特训卷·地理【新教材】模块检测四 资源、环境与国家安全.docx
高中2024版考评特训卷·地理【新教材】模块检测四 资源、环境与国家安全.docx
免费
0下载
我的小文库
实名认证
内容提供者

提供高质量免费文档试卷下载,如果满意请告诉您身边的人,如果不满意请告诉我们,您的意见对于我们很重要,是我们不断进步的动力

阅读排行

确认删除?
回到顶部
客服号
  • 客服QQ点击这里给我发消息
QQ群
  • QQ群点击这里加入QQ群
提交所需资料详情,我们来帮找资料