高考地理复习 2025届高中地理一轮复习讲义:第四部分资源、环境与国家安全第二十单元环境安全与资源安全第79课时 生态保护与国家安全(教师版).doc本文件免费下载 【共12页】

高考地理复习  2025届高中地理一轮复习讲义:第四部分资源、环境与国家安全第二十单元环境安全与资源安全第79课时 生态保护与国家安全(教师版).doc
高考地理复习  2025届高中地理一轮复习讲义:第四部分资源、环境与国家安全第二十单元环境安全与资源安全第79课时 生态保护与国家安全(教师版).doc
高考地理复习  2025届高中地理一轮复习讲义:第四部分资源、环境与国家安全第二十单元环境安全与资源安全第79课时 生态保护与国家安全(教师版).doc
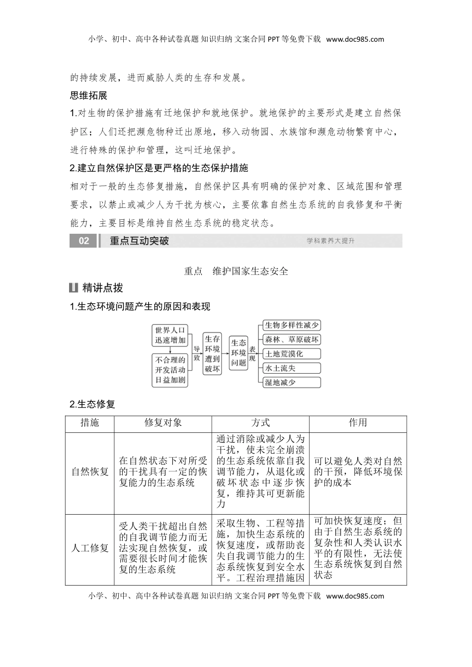
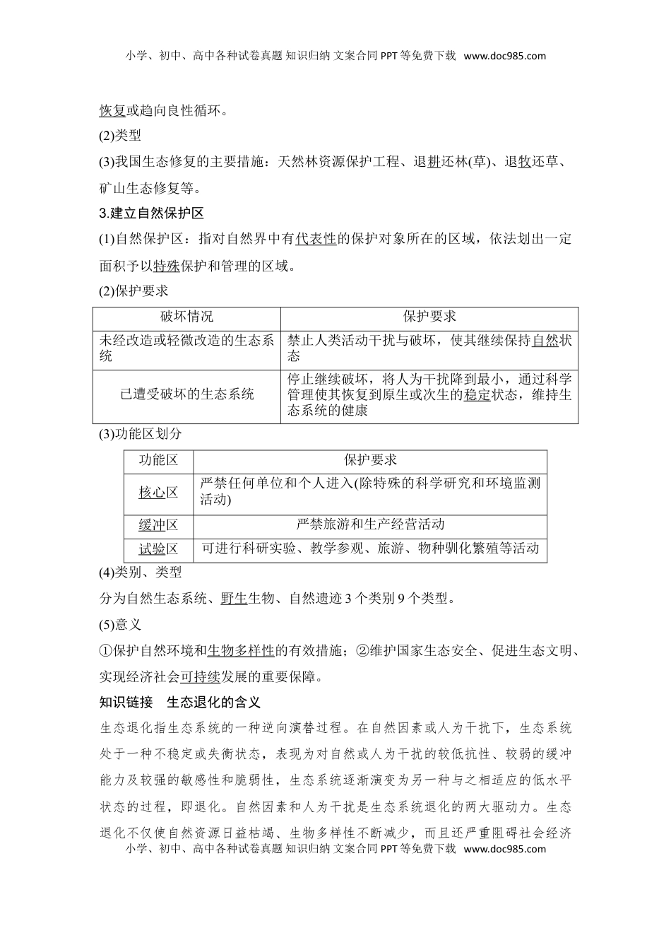
小学、初中、高中各种试卷真题知识归纳文案合同PPT等免费下载www.doc985.com第79课时生态保护与国家安全课程标准:结合实例,说明设立自然保护区对国家安全的意义。目标导航知识导图1.运用图文资料,说明不同区域生态退化的表现形式和特点,及其对国家生态安全的危害。2.通过实地调查或观看影像,了解生态修复、建立自然保护区等生态保护措施的实施方式和效果。3.结合实例,说明建立自然保护区等生态保护措施对国家生态安全的意义。1.生态退化及其对国家安全的影响(1)表现:森林破坏、土壤侵蚀、土地荒漠化、物种灭绝等。(2)影响(3)危害(4)应对措施:设定不同的生态功能、环境质量及资源利用保护目标,并相应地采取生态修复、建立自然保护区等措施。2.实施生态修复(1)概念:利用自然环境自身恢复能力或辅以人工措施,使受损的生态系统逐步小学、初中、高中各种试卷真题知识归纳文案合同PPT等免费下载www.doc985.com小学、初中、高中各种试卷真题知识归纳文案合同PPT等免费下载www.doc985.com恢复或趋向良性循环。(2)类型(3)我国生态修复的主要措施:天然林资源保护工程、退耕还林(草)、退牧还草、矿山生态修复等。3.建立自然保护区(1)自然保护区:指对自然界中有代表性的保护对象所在的区域,依法划出一定面积予以特殊保护和管理的区域。(2)保护要求破坏情况保护要求未经改造或轻微改造的生态系统禁止人类活动干扰与破坏,使其继续保持自然状态已遭受破坏的生态系统停止继续破坏,将人为干扰降到最小,通过科学管理使其恢复到原生或次生的稳定状态,维持生态系统的健康(3)功能区划分功能区保护要求核心区严禁任何单位和个人进入(除特殊的科学研究和环境监测活动)缓冲区严禁旅游和生产经营活动试验区可进行科研实验、教学参观、旅游、物种驯化繁殖等活动(4)类别、类型分为自然生态系统、野生生物、自然遗迹3个类别9个类型。(5)意义①保护自然环境和生物多样性的有效措施;②维护国家生态安全、促进生态文明、实现经济社会可持续发展的重要保障。知识链接生态退化的含义生态退化指生态系统的一种逆向演替过程。在自然因素或人为干扰下,生态系统处于一种不稳定或失衡状态,表现为对自然或人为干扰的较低抗性、较弱的缓冲能力及较强的敏感性和脆弱性,生态系统逐渐演变为另一种与之相适应的低水平状态的过程,即退化。自然因素和人为干扰是生态系统退化的两大驱动力。生态退化不仅使自然资源日益枯竭、生物多样性不断减少,而且还严重阻碍社会经济小学、初中、高中各种试卷真题知识归纳文案合同PPT等免费下载www.doc985.com小学、初中、高中各种试卷真题知识归纳文案合同PPT等免费下载www.doc985.com的持续发展,进而威胁人类的生存和发展。思维拓展1.对生物的保护措施有迁地保护和就地保护。就地保护的主要形式是建立自然保护区;人们还把濒危物种迁出原地,移入动物园、水族馆和濒危动物繁育中心,进行特殊的保护和管理,这叫迁地保护。2.建立自然保护区是更严格的生态保护措施相对于一般的生态修复措施,自然保护区具有明确的保护对象、区域范围和管理要求,以禁止或减少人为干扰为核心,主要依靠自然生态系统的自我修复和平衡能力,主要目标是维持自然生态系统的稳定状态。重点维护国家生态安全1.生态环境问题产生的原因和表现2.生态修复措施修复对象方式作用自然恢复在自然状态下对所受的干扰具有一定的恢复能力的生态系统通过消除或减少人为干扰,使未完全崩溃的生态系统依靠自我调节能力,从退化或破坏状态中逐步恢复,维持其可更新能力可以避免人类对自然的干预,降低环境保护的成本人工修复受人类干扰超出自然的自我调节能力而无法实现自然恢复,或需要很长时间才能恢复的生态系统采取生物、工程等措施,加快生态系统的恢复速度,或帮助丧失自我调节能力的生态系统恢复到安全水平。工程治理措施因可加快恢复速度;但由于自然生态系统的复杂性和人类认识水平的有限性,无法使生态系统恢复到自然状态小学、初中、高中各种试卷真题知识归纳文案合同PPT等免费下载www.doc985.com小学、初中、高中各种试卷真题知识归纳文案合同PPT等免费下载www.doc985.com见效快、成效好,而成为...

1、当您付费下载文档后,您只拥有了使用权限,并不意味着购买了版权,文档只能用于自身使用,不得用于其他商业用途(如 [转卖]进行直接盈利或[编辑后售卖]进行间接盈利)。
2、本站所有内容均由合作方或网友上传,本站不对文档的完整性、权威性及其观点立场正确性做任何保证或承诺!文档内容仅供研究参考,付费前请自行鉴别。
3、如文档内容存在违规,或者侵犯商业秘密、侵犯著作权等,请点击“违规举报”。

碎片内容

与本文档类似文档
1991年西藏高考地理真题及答案.doc
1991年西藏高考地理真题及答案.doc
免费
10下载
2024年高考地理一轮复习讲义(新人教版)2024年高考地理一轮复习(新人教版) 第4部分 第3章 真题专练.docx
2024年高考地理一轮复习讲义(新人教版)2024年高考地理一轮复习(新人教版) 第4部分 第3章 真题专练.docx
免费
27下载
2017年全国统一高考地理试卷(新课标ⅰ)(原卷版).pdf
2017年全国统一高考地理试卷(新课标ⅰ)(原卷版).pdf
免费
5下载
高中地理·必修第一册(鲁教版)课后作业提升11.docx
高中地理·必修第一册(鲁教版)课后作业提升11.docx
免费
0下载
2024版《微专题》·地理·统考版专练95.docx
2024版《微专题》·地理·统考版专练95.docx
免费
23下载
2024版《微专题》·地理·新高考专练 61.docx
2024版《微专题》·地理·新高考专练 61.docx
免费
10下载
2016年江苏省高考地理试卷   .doc
2016年江苏省高考地理试卷 .doc
免费
25下载
2024年高考地理一轮复习讲义(新人教版)2024年高考地理一轮复习(新人教版) 第2部分 第2章 课时45 乡村和城镇空间结构.docx
2024年高考地理一轮复习讲义(新人教版)2024年高考地理一轮复习(新人教版) 第2部分 第2章 课时45 乡村和城镇空间结构.docx
免费
2下载
2020年高考地理试卷(新课标Ⅲ)(空白卷).docx
2020年高考地理试卷(新课标Ⅲ)(空白卷).docx
免费
0下载
2024年高考地理一轮复习讲义(新人教版)2024年高考地理一轮复习(新人教版) 第1部分 第4章 真题专练.docx
2024年高考地理一轮复习讲义(新人教版)2024年高考地理一轮复习(新人教版) 第1部分 第4章 真题专练.docx
免费
13下载
高考地理复习  2025届高中地理一轮复习练习:第一部分自然地理第七单元地表形态的塑造强化练34  河流堆积地貌(含解析).doc
高考地理复习 2025届高中地理一轮复习练习:第一部分自然地理第七单元地表形态的塑造强化练34 河流堆积地貌(含解析).doc
免费
0下载
高中2024版考评特训卷·地理【统考版】高考模拟卷(十一).docx
高中2024版考评特训卷·地理【统考版】高考模拟卷(十一).docx
免费
0下载
2024年高考地理一轮复习讲义(新人教版)2024年高考地理一轮复习(新人教版) 第2部分 第5章 真题专练.docx
2024年高考地理一轮复习讲义(新人教版)2024年高考地理一轮复习(新人教版) 第2部分 第5章 真题专练.docx
免费
3下载
2024版《微专题》·地理·新高考专练 14.docx
2024版《微专题》·地理·新高考专练 14.docx
免费
27下载
高中地理·选择性必修2(人教版)章末检测(二).docx
高中地理·选择性必修2(人教版)章末检测(二).docx
免费
0下载
高中2024版考评特训卷·地理【新教材】高频考点75 矿产资源与国家安全.docx
高中2024版考评特训卷·地理【新教材】高频考点75 矿产资源与国家安全.docx
免费
0下载
高中2024版《微专题》·地理·新高考专练 31.docx
高中2024版《微专题》·地理·新高考专练 31.docx
免费
0下载
高考复习《阶段检测卷》地理.pdf
高考复习《阶段检测卷》地理.pdf
免费
29下载
高考地理复习  第三部分 第二章 课时62 生态脆弱区的综合治理——以我国荒漠化地区为例 (1).docx
高考地理复习 第三部分 第二章 课时62 生态脆弱区的综合治理——以我国荒漠化地区为例 (1).docx
免费
0下载
高中2024版考评特训卷·地理【新教材】模块检测四 资源、环境与国家安全.docx
高中2024版考评特训卷·地理【新教材】模块检测四 资源、环境与国家安全.docx
免费
0下载
我的小文库
实名认证
内容提供者

提供高质量免费文档试卷下载,如果满意请告诉您身边的人,如果不满意请告诉我们,您的意见对于我们很重要,是我们不断进步的动力

阅读排行

确认删除?
回到顶部
客服号
  • 客服QQ点击这里给我发消息
QQ群
  • QQ群点击这里加入QQ群
提交所需资料详情,我们来帮找资料